


吉林省长春市公主岭市2023—2024学年七年级上学期期末教学质量检测生物试卷+
展开
这是一份吉林省长春市公主岭市2023—2024学年七年级上学期期末教学质量检测生物试卷+,共6页。试卷主要包含了单项选择题,非选择题等内容,欢迎下载使用。
一、单项选择题(每小题1分,共20分)
1.“更无柳絮因风起,惟有葵花向日倾”,该诗句中葵花“向日倾”的现象所体现的生物特征是( )
A.生物需要呼吸B.生物能够繁殖
C.生物能排出身体内的废物D.生物能对外界刺激作出反应
2.调查是科学探究常用的方法之一。下列有关调查的叙述正确的是( )
A.选取全部调查对象为样本B.调查时要明确调查目的和对象
C.在调查过程中不必做记录D.调查结果必须用数学方法统计
3.“杂交水稻之父”袁隆平,常年在稻田间做研究工作,研究出的杂交水稻解决了几十亿人口的吃饭问题,对于生活在稻田里的一株水稻来说,影响其生活的生态因素有( )
A.阳光、空气、土壤、温度、水等因素
B.稻田里的动物、其他种类的植物、微生物等
C.这片稻田里的其他水稻
D.除了这株水稻外的其他水稻、其他的生物和非生物
4.生物与环境的关系非常密切,以下说法正确的是( )
A.生物的环境是指生物的生存地点
B.非生物因素只有阳光、温度和水
C.生物既受环境影响,也能影响环境
D.同种生物的个体之间只有竞争关系
5.某生物兴趣小组的同学用河水、河泥、水藻、植食性小鱼、广口瓶、凡士林等材料制作了一个生态瓶(如下图所示)。下列对生态瓶的分析错误的是( )
A.该生态瓶可看做一个微型生态系统
B.该生态瓶中有一条食物链:阳光→水藻→小鱼
C.河泥中含有分解者
D.该生态瓶的成分简单,自动调节能力较弱
6.为贯彻落实“双减”政策,构建学校“五育”并举格局,我市各校为丰富课后延时服务,开展各种社团活动,某生物社团同学了解了鼠妇喜欢黑暗的环境后,准备继续探究“水分对鼠妇分布的影响”,下列最佳的实验装置是( )
A. B. C. D.
7.如图是显微镜结构和镜头示意图,下列说法错误的是( )
A.转动c可使物像更加清晰
B.视野范围最大的镜头组合是①和③
C.转动d可以换用不同放大倍数的物镜
D.当显微镜下看到的视野太暗时,可以调节g
8.DNA作为生物的遗传物质,具有特异性。在寻亲过程中,可以通过DNA鉴定的方式确定亲子关系,实现家庭团圆。DNA主要存在于细胞的哪一结构中( )
A.细胞质B.细胞膜C.细胞核D.细胞壁
9.根尖和芽尖之所以具有分裂能力,这是因为它们具有( )
A.输导组织B.机械组织C.营养组织D.分生组织
10.下列有关草履虫观察实验的叙述中,不正确的是( )
A.观察时,为了限制草履虫的运动,可以在液滴上放少许棉花纤维或加少量蛋清
B.制作草履虫临时装片时,应吸取下层的培养液进行观察
C.草履虫能依靠表膜上纤毛的摆动旋转前进
D.在培养液一侧放盐粒,发现草履虫逃离,说明草履虫能对外界刺激作出反应
11.下列关于植物类群的叙述,正确的是( )
A.海带是藻类植物,依靠它的根固着在浅海岩石上
B.苏铁和银杏都是裸子植物,其种子外面均有果皮包被
C.种子比孢子的生命力强,是种子植物更适于陆地生活的重要原因
D.肾蕨有假根、茎和叶的分化,适应陆地生活能力强
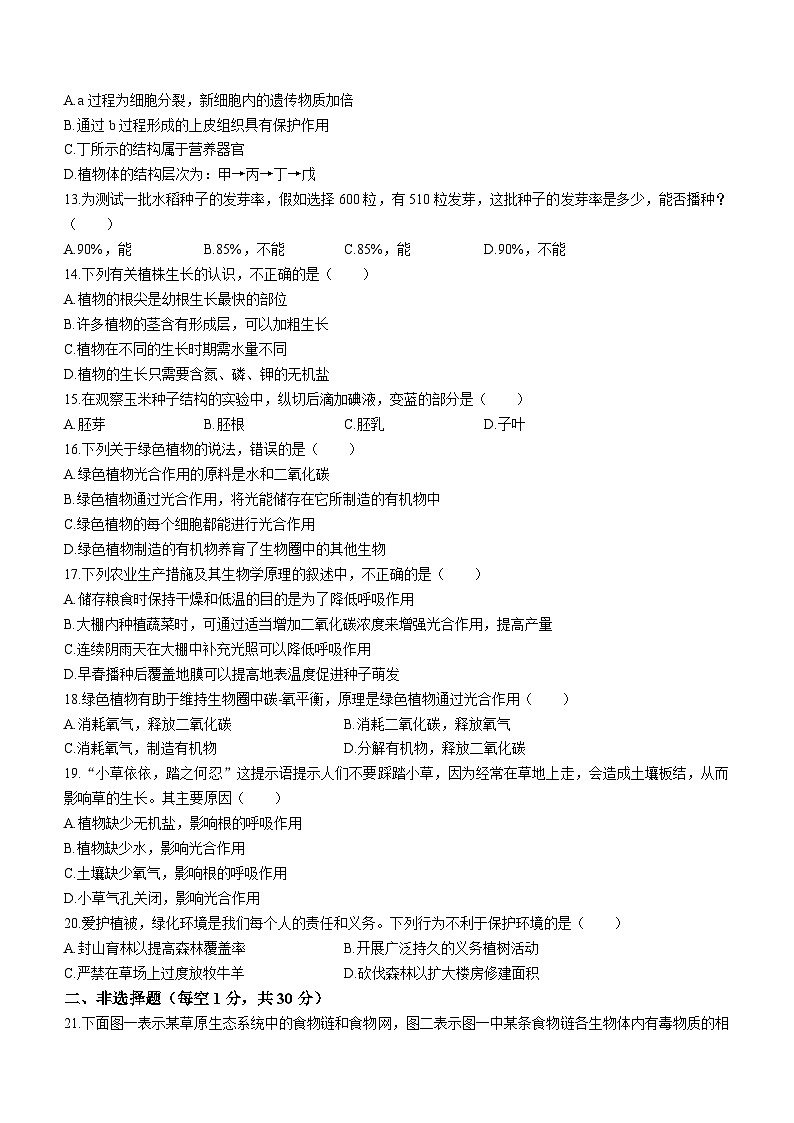
12.如图为绿色开花植物不同结构层次示意图,相关说法正确的是( )
A.a过程为细胞分裂,新细胞内的遗传物质加倍
B.通过b过程形成的上皮组织具有保护作用
C.丁所示的结构属于营养器官
D.植物体的结构层次为:甲→丙→丁→戊
13.为测试一批水稻种子的发芽率,假如选择600粒,有510粒发芽,这批种子的发芽率是多少,能否播种?( )
A.90%,能B.85%,不能C.85%,能D.90%,不能
14.下列有关植株生长的认识,不正确的是( )
A.植物的根尖是幼根生长最快的部位
B.许多植物的茎含有形成层,可以加粗生长
C.植物在不同的生长时期需水量不同
D.植物的生长只需要含氮、磷、钾的无机盐
15.在观察玉米种子结构的实验中,纵切后滴加碘液,变蓝的部分是( )
A.胚芽B.胚根C.胚乳D.子叶
16.下列关于绿色植物的说法,错误的是( )
A.绿色植物光合作用的原料是水和二氧化碳
B.绿色植物通过光合作用,将光能储存在它所制造的有机物中
C.绿色植物的每个细胞都能进行光合作用
D.绿色植物制造的有机物养育了生物圈中的其他生物
17.下列农业生产措施及其生物学原理的叙述中,不正确的是( )
A.储存粮食时保持干燥和低温的目的是为了降低呼吸作用
B.大棚内种植蔬菜时,可通过适当增加二氧化碳浓度来增强光合作用,提高产量
C.连续阴雨天在大棚中补充光照可以降低呼吸作用
D.早春播种后覆盖地膜可以提高地表温度促进种子萌发
18.绿色植物有助于维持生物圈中碳-氧平衡,原理是绿色植物通过光合作用( )
A.消耗氧气,释放二氧化碳B.消耗二氧化碳,释放氧气
C.消耗氧气,制造有机物D.分解有机物,释放二氧化碳
19.“小草依依,踏之何忍”这提示语提示人们不要踩踏小草,因为经常在草地上走,会造成土壤板结,从而影响草的生长。其主要原因( )
A.植物缺少无机盐,影响根的呼吸作用
B.植物缺少水,影响光合作用
C.土壤缺少氧气,影响根的呼吸作用
D.小草气孔关闭,影响光合作用
20.爱护植被,绿化环境是我们每个人的责任和义务。下列行为不利于保护环境的是( )
A.封山育林以提高森林覆盖率B.开展广泛持久的义务植树活动
C.严禁在草场上过度放牧牛羊D.砍伐森林以扩大楼房修建面积
二、非选择题(每空1分,共30分)
21.下面图一表示某草原生态系统中的食物链和食物网,图二表示图一中某条食物链各生物体内有毒物质的相对含量。请据图回答:
图一 图二
(1)该生态系统共有________条食物链。
(2)写出图二中四种生物对应的食物链________(用甲、乙、丙、丁及箭头来表示),其中的甲对应图一中的生物是________,此生物与鼠的关系是________;与鹰的关系是________。
(3)图一草原生态系统中数量最多的生物是________,它属于生态系统中的________,若要表示一个完整的生态系统,图一中还缺少的成分是________和非生物部分。
(4)该生态系统的能量最终来自于________。
(5)在草原上,当雨量充沛、气候适宜时,草木繁茂,兔的数量并不会无限制地增加,这说明生态系统具有一定的________能力。
22.小明准备做“观察洋葱鳞片叶表皮细胞”实验,请据图回答下列问题:
图1
图2图3
(1)图1中制作洋葱鳞片叶表皮细胞临时装片的正确操作顺序是________(填序号)。临时装片制好后,应先置于________(填“高”或“低”)倍镜下观察。图2在观察临时装片的过程中,当视野出现模糊不清的物像时,要使视野中物像变得更加清晰,应调节显微镜的________(填写显微镜的结构名称)。
(2)图3中________为植物细胞示意图(选填“甲”或“乙”),洋葱中具有刺激性气味的物质主要存在于图中________(填写序号)代表的细胞结构内。
(3)植物细胞中能够把光能转化为化学能的“能量转换器”是________(填写结构名称),洋葱细胞的控制中心是________(填写序号)。
23.下面是菜豆和玉米种子结构示意图,请根据图回答问题。(“[ ]”内填字母,“________”上填文字)
图A 图B
(1)图中BCDE合称为________。
(2)菜豆种子的子叶有________片,而玉米种子的子叶有________片。
(3)菜豆和玉米种子贮藏营养物质的结构分别是[________]和[________]。
(4)种子萌发后,胚芽发育成芽,芽进一步发育成________。
24.为研究绿色植物的光合作用,某兴趣小组设计并进行了“绿叶在光下制造有机物”的探究实验,下图是部分实验过程的示意图,请据图回答:
(1)步骤①中,天竺葵需放置在黑暗环境中一昼夜,目的是为了________________。
(2)步骤②设置对照实验时,用不透光的黑纸片把叶片的一部分从上下两面遮盖起来,放置阳光下照射一段时间,该对照实验的变量是________。
(3)步骤④中,将叶片放入盛有酒精的小烧杯中水浴加热,能使叶片中含有的________溶解到酒精中,叶片变为黄白色。
(4)步骤⑥中,在叶片上滴加碘液,请推测叶片的遮光部分________(填“会”或“不会”)呈现蓝色,这说明:________是绿色植物制造有机物不可缺少的条件;________是光合作用的产物。
(5)种植农作物时,既不能过稀,也不能过密,应该________,在农业生产上可采取这一措施来充分利用光照、提高产量。
2023-2024学年度上学期期末教学质量检测
七年生物参考答案
一、单项选择题(每小题1分,共20分)
二、非选择题(共30分)
21.(每空1分,共10分)
(1)5
(2)丁→乙→甲→丙;蛇;捕食;捕食和竞争(只答一个不给分)
(3)草 生产者 分解者
(4)太阳能(或光能均可)
(5)自动调节(或自我调节均可)
22.(每空1分,共7分)
(1)③④②① 低 细准焦螺旋
(2)甲 ⑤
(3)叶绿体 ④
23.(每空1分,共6分)
(1)胚 (2)两 一
(3)E F (4)茎和叶
24.(每空1分,共7分)
(1)将叶片中原有的淀粉全部运走或耗尽,以免残余的淀粉干扰实验结果。(合理即给分)
(2)光照(光均可)
(3)叶绿素
(4)不会 光 淀粉
(5)合理密植题号
一
二
总分
得分
1
2
3
4
5
6
7
8
9
10
D
B
D
C
B
D
B
C
D
B
11
12
13
14
15
16
17
18
19
20
C
D
B
D
C
C
C
B
C
D
相关试卷
这是一份吉林省长春市新区2023-2024学年七年级上学期期末生物试题,共7页。
这是一份吉林省长春市农安县2023-2024学年七年级上学期期末生物试卷,共24页。试卷主要包含了单项选择题,非选择题等内容,欢迎下载使用。
这是一份吉林省长春市朝阳区2023-2024学年七年级上学期期末生物试卷,共23页。试卷主要包含了选择题,非选择题等内容,欢迎下载使用。