


四川省广安市华蓥中学2023-2024学年高二上学期1月月考生物试题(Word版附解析)
展开1. 下列关于神经系统组成的叙述,正确的是( )
A. 神经系统的基本单位是反射弧
B. 周围神经系统包括脊髓和脊神经
C. 中枢神经系统包括大脑和脊髓
D. 脑神经属于周围神经系统
【答案】D
【解析】
【分析】神经系统由脑、脊髓和它们所发出的神经组成,脑和脊髓是神经系统的中枢部分,叫中枢神经系统;由脑发出的脑神经和由脊髓发出的脊神经是神经系统的周围部分,叫周围神经系统;神经系统的结构和功能的基本单位是神经元。
【详解】A、神经系统结构和功能的基本单位是神经元,A错误;
B、周围神经系统包括与脑相连的脑神经和与脊髓相连的脊神经,B错误;
C、中枢神经系统包括脑和脊髓,C错误;
D、脑神经和脊神经均属于周围神经系统,D正确。
故选D。
2. 如图表示某种群的出生率和死亡率的变化情况(不考虑迁入和迁出),下列叙述错误的是()
A. 该种群的数量增长方式是“S”型
B. b时刻相比a时刻,种内斗争更加激烈
C. 从a到b时间段内,死亡率增加与天敌增加、食物短缺等因素有关
D. 在b时刻进行养鱼捕捞,捕捞后数量维持在a时刻的数量,可以获得一年内最大捕捞量
【答案】D
【解析】
【分析】种群增长的“S”型曲线:自然界的资源和空间总是有限的,当种群密度增大时,种内竞争就会加剧,以该种群为食的动物的数量也会增加,这就会使种群的出生率降低,死亡率增高,当死亡率增加到与出生率相等时,种群的增殖就会停止。分析图像,a为K/2,b为K。捕捞鱼类一般是在K/2之后捕捞,捕捞后处于K/2。
【详解】A、从图中可以看出,该种群的增长速率先增大后减小,最终趋于0,所以该种群的数量增长方式是“S”型,A正确;
B、b时刻种群数量多于a时刻,所以b时刻较a时刻种内斗争更加激烈,B正确;
C、从a到b时间段内,由于该种群数量增加,导致其天敌数量也增加,而天敌数量增加会导致该种群的死亡率增加,另外,死亡率增加还与食物短缺等因素有关,C正确;
D、要想获得一年内最大捕捞量,应在略大于a时刻对应的数量进行捕捞,D错误。
故选D。
3. 正常人的血浆中含有多种成分,下列有关叙述错误的是( )
A. 正常人的血浆中含有尿素、尿酸和多肽
B. 安静状态下,正常人血浆中的乳酸主要由成熟的红细胞产生
C. 血浆中的HCO3-、HPO42-在维持pH方面具有重要作用
D. 正常人的血浆中不含有肌酐和胆固醇
【答案】D
【解析】
【分析】内环境中可以存在的物质:
①小肠吸收的物质在血浆、淋巴中运输:水、盐、糖、氨基酸、维生素、血浆蛋白、甘油、脂肪酸等;
②细胞分泌物:抗体、淋巴因子、神经递质、激素等;
③细胞代谢产物:CO2、水分、尿素等。
【详解】A、正常人的血浆中含有代谢废物尿素、尿酸,以及蛋白类物质如多肽,A正确;
B、成熟的红细胞中不含线粒体,不能进行有氧呼吸,只能进行无氧呼吸,因此,血浆中的乳酸主要由红细胞产生,B正确;
C、血浆中的、是缓冲物质,在维持pH方面具有重要作用,C正确;
D、正常人的血浆中是含有肌酐和胆固醇的,D错误。
故选D。
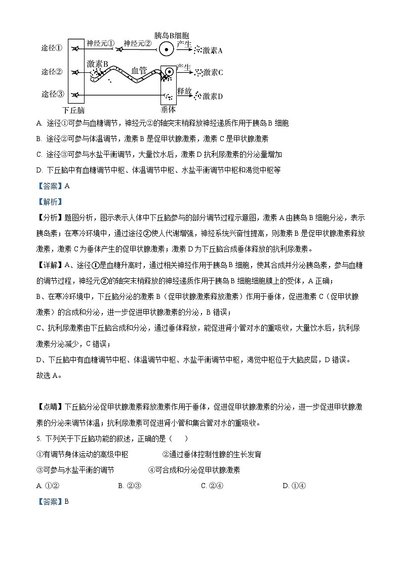
4. 下图为人体血糖、体温和水盐平衡调节的部分过程示意图,下列分析正确的是( )
A. 途径①可参与血糖调节,神经元②的轴突末梢释放神经递质作用于胰岛B细胞
B. 途径②可参与体温调节,激素B是促甲状腺激素,激素C是甲状腺激素
C. 途径③可参与水盐平衡调节,大量饮水后,激素D抗利尿激素的分泌量增加
D. 下丘脑中有血糖调节中枢、体温调节中枢、水盐平衡调节中枢和渴觉中枢等
【答案】A
【解析】
【分析】题图分析,图示表示人体中下丘脑参与的部分调节过程示意图,激素A由胰岛B细胞分泌,表示胰岛素;在寒冷环境中,通过途径②使人代谢增强,神经系统兴奋性提高,则激素B是促甲状腺激素释放激素,激素C为垂体产生的促甲状腺激素;激素D为下丘脑合成垂体释放的抗利尿激素。
【详解】A、途径①是血糖升高时,通过相关神经作用于胰岛B细胞,使其合成并分泌胰岛素,参与血糖的调节过程,神经元②的轴突末梢释放的神经递质作用于胰岛B细胞细胞膜上的受体,A正确;
B、在寒冷环境中,下丘脑分泌的激素B(促甲状腺激素释放激素)作用于垂体,促进激素C(促甲状腺激素)的合成和分泌,进一步促进甲状腺激素的分泌,B错误;
C、抗利尿激素由下丘脑合成和分泌,通过垂体释放,能促进肾小管对水的重吸收,大量饮水后,抗利尿激素分泌减少,C错误;
D、下丘脑中有血糖调节中枢、体温调节中枢、水盐平衡调节中枢,渴觉中枢位于大脑皮层,D错误。
故选A。
【点睛】下丘脑分泌促甲状腺激素释放激素作用于垂体,促进促甲状腺激素的分泌,进一步促进甲状腺激素的分泌来调节体温;抗利尿激素可促进肾小管和集合管对水的重吸收。
5. 下列关于下丘脑功能的叙述,正确的是( )
①有调节身体运动的高级中枢 ②通过垂体控制性腺的生长发育
③可参与水盐平衡的调节 ④可合成和分泌促甲状腺激素
A. ①②B. ②③C. ②④D. ①④
【答案】B
【解析】
【分析】下丘脑是内分泌系统的总枢纽。下丘脑的部分细胞称为神经分泌细胞,既能传导神经冲动,又有分泌激素的功能;下丘脑在机体稳态中的作用主要包括以下四个方面:
①感受:渗透压感受器感受渗透压升降,维持水代谢平衡。
②传导:可将渗透压感受器产生的兴奋传导至大脑皮层,使之产生渴觉。
③分泌:分泌促激素释放激素,作用于垂体,使之分泌相应的激素或促激素;在外界环境温度低时分泌促甲状腺激素释放激素,在细胞外液渗透压升高时促使下丘脑分泌抗利尿激素。
④调节:体温调节中枢、血糖调节中枢、渗透压调节中枢。
【详解】①大脑皮层是调节躯体运动的高级中枢,①错误;
②下丘脑通过垂体控制促性腺激素的分泌,进而控制性腺的生长发育,②正确;
③下丘脑是水盐平衡调节中枢,③正确;
④垂体合成和分泌促甲状腺激素,④错误;
②③正确,B正确。
故选B。
6. 下列关于免疫系统的组成和功能的叙述,正确的是( )
A. 骨骼、胸腺、脾等免疫器官是免疫细胞生成、成熟或集中分布的场所
B. 树突状细胞、巨噬细胞、淋巴细胞来源于骨髓中的造血干细胞
C. 免疫活性物质均是由免疫细胞产生的发挥免疫作用的物质
D. 抗体、抗原、细胞因子、溶菌酶均属于免疫活性物质
【答案】B
【解析】
【分析】免疫系统包括免疫器官、免疫细胞和免疫活性物质;
1、免疫器官:骨髓、胸腺、脾、淋巴结、扁桃体等。
2、免疫细胞:吞噬细胞和淋巴细胞。
3、免疫活性物质:抗体(由浆细胞分泌)、细胞因子(由T细胞分泌)、溶菌酶等。
【详解】A、骨髓、胸腺、脾等免疫器官是免疫细胞生成、成熟或集中分布的场所,A错误;
B、树突状细胞、巨噬细胞、淋巴细胞来源于骨髓中的造血干细胞的细胞分化,B正确;
C、免疫活性物质并不都由免疫细胞产生,其他细胞也可以产生,C错误;
D、抗原不属于免疫活性物质,D错误。
故选B。
7. 下列关于物质跨膜运输叙述,正确的是( )
A. 在被动运输过程中,不需要载体蛋白协助也不消耗能量
B. 在质壁分离过程中,水分子外流导致细胞的吸水性下降
C. 在胃蛋白酶分泌过程中,囊泡膜经融合成为细胞膜的一部分
D. 在静息状态下,神经细胞吸收K+和排出Na+不消耗ATP
【答案】C
【解析】
【分析】物质跨膜运输的方式分为被动运输(顺浓度梯度的扩散):自由扩散和协助扩散;主动运输(逆浓度梯度,需要载体蛋白、需要能量的运输)。
【详解】A、在协助扩散中,需要载体蛋白协助、不消耗能量,A错误;
B、在质壁分离过程中,水分子外流,细胞液浓度增大,导致细胞的吸水性上升,B错误;
C、在胃蛋白酶分泌过程中,因为细胞膜的流动性,囊泡膜经融合成为细胞膜的一部分,C正确;
D、在静息状态下,神经细胞吸收K+和排出Na+是主动运输,需要消耗ATP,D错误;
故选C。
8. 下列物质中,通过循环系统的运输与外界环境交换的是( )
①葡萄糖 ②血浆蛋白 ③氧气 ④二氧化碳 ⑤尿素 ⑥激素 ⑦水
A. ①②③④B. ①③④⑤⑦
C. ②④⑥⑦D. ③④⑥⑦
【答案】B
【解析】
【分析】人体内的液体都叫体液,可以分成细胞内液和细胞外液,其中细胞外液是人体细胞直接生存的环境,又叫内环境。内环境主要由组织液、血浆、淋巴组成,是细胞与外界环境进行物质交换的媒介。内环境的主要成分是:水约90%,蛋白质,无机盐,激素以及血液运送的物质(如氧气、二氧化碳、葡萄糖)和非蛋白质类含氮化合物(如尿素、尿酸、肌酸、肌苷、氨基酸、多肽、胆红素和氨气等)。
【详解】①葡萄糖通过消化系统从外界环境吸收,①正确;
②血浆蛋白是在细胞内合成的,存在于血浆中,不与外界环境交换,②错误;
③通过呼吸系统从外界吸收氧气、排出二氧化碳,③正确;
④通过呼吸系统从外界吸收氧气、排出二氧化碳,④正确;
⑤尿素和部分水通泌尿系统和皮肤排出体外,⑤正确;
⑥激素是在细胞内合成的,不能排出体外,也不与外界环境交换,⑥错误;
⑦水通过消化系统从外界环境吸收,部分水通泌尿系统和皮肤排出体外,⑦正确;故通过循环系统的运输与外界环境交换的有①③④⑤⑦。
故选B。
9. 下列有关促胰液素发现史的叙述,不正确的是( )
A. 促胰液素是人们发现的第一种激素,是由胰腺分泌的
B. 沃泰默之所以没有成功,是因为他没有大胆质疑、探索和创新
C. 斯他林和贝利斯勇于挑战权威、大胆质疑与创新是成功的关键
D. 促胰液素作用于胰腺,促进胰腺分泌胰液
【答案】A
【解析】
【分析】促胰液素是人们发现的第一种激素,是由小肠黏膜产生的,进入血液,由血液传送到胰腺,使胰腺分泌胰液。在发现过程中,沃泰默实验分为三组,两组为对照组,一组对照是排除盐酸对胰腺作用的影响,另一组是想验证胰液分泌是由神经作用的结果,所以将神经切除;斯他林和贝丽斯能成功的一个重要原因是具有大胆质疑、探索和创新的精神。
【详解】A、促胰液素是人们发现的第一种激素,是由小肠黏膜产生分泌的,A错误;
B、沃泰默的实验分为三组:①直接将稀盐酸注入狗的上段小肠肠腔内、胰腺分泌胰液,②直接将稀盐酸注入狗的血液中、胰腺不分泌胰液,③切除通向该段小肠的神经、只留血管、在小肠内注入稀盐、酸胰腺仍分泌胰液,这三组组实验相互对照,说明胰腺分泌胰液不受神经的控制,稀盐酸对胰腺分泌胰液不起直接作用,小肠黏膜的存在对胰腺分泌胰液发挥直接作用,但沃泰默却认为:胰液的分泌受神经调节的控制,沃泰默之所以没有成功,是因为他囿于定论,没有大胆去质疑、探索和创新,B正确;
C、斯他林和贝利斯在沃泰默研究的基础上,大胆作出假设:胰腺分泌胰液受化学物质的调节控制,为了证实这一假设,将小肠黏膜与稀盐酸混合磨碎后制成的提取液注入同一条已切取一段小肠的狗的静脉内,结果胰腺分泌胰液,从而证实了这一假设的正确性,因此说斯他林和贝丽斯勇于向权威观点挑战,大胆质疑、探索与创新是成功的关键,C正确;
D、促胰液素作用于胰腺,促进胰腺分泌胰液,D正确。
故选A。
10. 如图(a)表示在种子解除休眠过程中几种激素随时间的变化情况,图(b)表示不同浓度的生长素对不同植物器官生长的影响。下列相关叙述中错误的是( )
A. 种子在解除休眠过程中需要多种激素共同参与
B. 在种子解除休眠的过程中,细胞分裂素和赤霉素的含量变化趋势基本相同
C. 图(b)中生长素浓度相同时促进甲和乙生长的效应一定不同
D. 图(b)中生长素浓度不同但促进同一种器官生长的效应可能相同
【答案】C
【解析】
【分析】由题意描述和图(a)、(b)呈现的信息可知:该题考查植物激素在生命活动调节过程中的相互作用以及生长素的生理作用的知识。赤霉素和细胞分裂素可以解除种子的休眠,生长素生理作用具有两重性,低浓度促进,高浓度抑制;不同植物对生长素的敏感性不同,图中甲的敏感性较强,乙的敏感性较弱。
【详解】A、由图(a)可知,种子在解除休眠的过程中脱落酸含量逐渐减少,细胞分裂素和赤霉素的含量先增加后减少,故种子在解除休眠过程中需要多种激素共同参与,A正确;
B、由图(a)可知,种子在解除休眠的过程中,细胞分裂素和赤霉素的含量先增加后减少,细胞分裂素和赤霉素的含量变化趋势基本相同,B正确;
C、图(b)中生长素浓度相同时促进甲和乙生长的效应可能相同,如曲线上A点所对应的浓度,C错误;
D、图(b)中生长素浓度不同但促进同一种器官生长的效应可能相同,如曲线上C点和D点所对应的浓度,D正确。
故选C。
11. 多巴胺是一种兴奋性神经递质,与开心、快乐等情绪有关。毒品可卡因是最强的天然中枢兴奋剂,如图为可卡因对人脑突触间神经冲动的传递干扰示意图。下列相关叙述正确的是( )
A. 突触中信号传递是双向
B. 多巴胺通过多巴胺转运载体进入突触间隙
C. 可卡因能够阻止多巴胺的回收
D. 能识别多巴胺的受体的化学本质是氨基酸
【答案】C
【解析】
【分析】据图分析:突触小泡与突触前膜融合,释放神经递质作用于突触后膜上的受体,使得突触后膜兴奋,即使人产生愉悦感。可卡因与突触前膜上的载体结合,使得多巴胺起作用后不会被转运载体运回细胞,使得下一个神经元持续兴奋。
【详解】 A、由于神经递质只能由突触前膜释放作用于突触后膜,所以突触中信号传递是单向的,A错误;
B、多巴胺是一种兴奋性神经递质,通过囊泡与突触前膜融合,以胞吐方式释放至突触间隙,B错误;
C、据图可知,可卡因的作用是与突触前膜上多巴胺转运载体结合,阻止多巴胺被回收,C正确;
D、多巴胺受体的化学本质是蛋白质,D错误。
故选C。
12. 下表为甲、乙两位患者体检化验单的检测结果,下列相关叙述不正确的是( )
注:T3和T4均反映甲状腺激素的水平,TSH反映促甲状腺激素的水平
A. 人体中能够调节TSH分泌的激素有促甲状腺激素释放激素和甲状腺激素
B. 据表分析可知,患有甲状腺功能亢进的最可能是甲患者
C. 据表分析可知,乙患者可能会出现新陈代谢加快、情绪易激动等症状
D. 激素调节具有通过体液运输的特点,故临床上常通过抽取血样来检测内分泌系统疾病
【答案】B
【解析】
【分析】1、甲状腺是氨基酸衍生物,其作用:促进代谢活动;促进生长发育(包括中枢神经系统的发育),提高神经系统的兴奋性。
2、甲状腺含量过多危害:患甲亢,患者血压升高、心搏加快、多汗、情绪激动、眼球突出等;含量不足危害:神经系统、生殖器官发育受影响(婴儿时缺乏会患呆小症)缺碘:患甲状腺肿,俗称“大脖子病”。
【详解】A、促甲状腺激素释放激素和甲状腺激素都可以作用于垂体,影响垂体分泌TSH,A正确;
B、据表分析可知,甲患者TSH含量比正常水平高很多,可能促进甲状腺肿大,表明是甲状腺激素分泌不足才导致TSH含量比正常水平高很多,B错误;
C、据表分析可知,乙患者的T3和T4均高于正常值,这表明乙患者可能会出现新陈代谢加快、情绪易激动等症状,C正确;
D、激素调节具有体液运输的特点,故临床上常通过抽取血样来检测内分泌系统疾病,D正确。
故选B。
13. 自然界中捕食者和猎物种群的数量变化呈现周期性的波动。科研人员对某段时间内两种动物的种群数量做出统计,如下图所示。下列相关叙述正确的是( )
A. 当捕食者种群数量开始上升时,被捕食者种群数量一定会逐渐下降
B. 被捕食者数量峰值上升是由于其逃避捕食者的能力提高
C. 只有影响种群出生率或死亡率的环境因素才能造成种群数量明显变化
D. 当捕食者种群数量过少时,便不足以制约被捕食者种群的增长
【答案】D
【解析】
【分析】结合题图可知,捕食者和被捕食者之间存在反馈调节,相互制约。捕食者之间此长彼消、此消彼长。
【详解】A、如题图所示,有多个时间段捕食者和被捕食者都同时处于数量上升的区段,A错误;
B、被捕食者的数量峰值略有提高,也可能是环境因素如气候条件改变、或食物供给量改变或捕食者数量减少等引起的,不一定是逃避捕食者的能力提升造成的,B错误;
C、环境因素还可通过影响种群的迁入率和迁出率,造成种群数量变化,C错误;
D、当捕食者种群数量过少时,捕食的猎物数量有限,便不足以制约被捕食者种群的增长,D正确。
故选D。
14. 抑郁症是现在最常见的一种心理疾病,以连续且长期的心情低落为主要的临床特征,是现代人心理疾病最重要的类型。氟伏沙明是一种神经兴奋性的抗抑郁药物,可抑制脑神经细胞对5-羟色胺的再摄取,但不影响去甲肾上腺素的再摄取。下列说法正确的是( )
A. 抑郁症都可通过适量运动、家人帮助来治愈
B. 抗抑郁药都是作用于神经纤维上的兴奋传导
C. 氟伏沙明可增加5-羟色胺在突触间隙的浓度
D. 去甲肾上腺素可起到抑制神经元兴奋的作用
【答案】C
【解析】
【分析】情绪也是大脑的高级功能之一,情绪是人对环境所作出的反应,积极建立和维系良好的人际关系、适量运动可以减少和更好地应对情绪波动。消极情绪达到一定程度时会产生抑郁,抑郁通常是短期的,可以自我调适;当抑郁持续下去而得不到缓解时,就可能形成抑郁症。
【详解】A、积极建立和维系良好的人际关系、适量运动可以减少和更好地应对情绪波动,但情绪波动超出自己能够调节的程度时,应及时向专业人士咨询,A错误;
B、5-羟色胺和去甲肾上腺素均为神经递质,抗抑郁药一般作用于突触处来影响神经系统,B错误;
C、氟伏沙明可抑制脑神经细胞对5-羟色胺的再摄取,使5-羟色胺在突触间隙的浓度增加,C正确;
D、氟伏沙明是一种神经兴奋性的抗抑郁药物,不影响去甲肾上腺素的再摄取,去甲肾上腺素是一种兴奋性神经递质,D错误。
故选C。
15. 2017年诺贝尔生理学或医学奖授予三位美国科学家,以表彰其在昼夜节律(生物钟)的分子机制方面的发现。人体生物钟机理如图所示,per基因的表达产物为PER蛋白,夜间PER蛋白积累到最大值后与TM蛋白结合进入细胞核影响per基因的表达,白天PER蛋白降解,从而调控其浓度呈周期性变化,变化周期为24h。据图分析,下列说法正确的是( )
A. 昼夜节律的变化只与per基因的表达有关
B. 过程①需要DNA聚合酶,过程②③体现了核孔的选择性
C. 图中核糖体在mRNA上的移动方向是从左到右
D. 过程③抑制了per基因的表达,属于负反馈调节
【答案】D
【解析】
【分析】根据题意和图示分析可知:图中①为转录过程,②为翻译过程,③过程表示PER蛋白在夜晚和TIM蛋白结合进入细胞核,对per基因的表达起调控作用。
【详解】A、昼夜节律的变化与per基因的表达有关,也与细胞内PER蛋白和TIM蛋白二者结合后的反馈调节有关,A错误;
B、①是转录过程,需要RNA聚合酶,B错误;
C、根据多肽链的长短,可判断核糖体在图中移动的方向是从右向左,C错误;
D、根据题干中“基因表达产物PER蛋白浓度呈周期性变化,振荡周期为24h“所以③过程体现了负反馈调节的调节机制,夜间,过多的PER蛋白入核抑制①过程,D正确。
故选D。
16. 下列关于群落结构和群落演替的叙述,不正确的是()
A. 弃耕后的农田通过长时间的发展就能演替到森林阶段
B. 一个群落中某个种群的个体数量增加不属于演替过程
C. 顶极群落的形成与当地的平均温度和年降雨量决定
D. 人类活动既可改变群落演替的方向,也可改变群落演替的速度
【答案】A
【解析】
【分析】1、群落是指生活在一定的自然区域内,相互之间具有直接或间接的各种生物种群的总和。
2、群落的空间结构:
(1)垂直结构:在垂直方向上,大多数群落具有明显的分层现象;植物主要受阳光的影响,动物主要受食物和栖息空间的影响;
(2)水平结构:由于地形的变化、土壤湿度和盐碱的差异、光照强度的不同等因素,不同地段往往分布着不同的种群,同一地段上种群密度也有差异。
3、群落演替是指随着时间的推移,一个群落被另一个群落代替的过程。其主要类型有初生演替和次生演替;初生演替是指一个从来没有被植物覆盖的地面,或者是原来存在过植被,但是被彻底消灭了的地方发生的演替;次生演替原来有的植被虽然已经不存在,但是原来有的土壤基本保留,甚至还保留有植物的种子和其他繁殖体的地方发生的演替。
【详解】A、弃耕后的农田通过长时间的发展不一定能演替到森林阶段,还受水分、光照等因素限制,A错误;
B、群落演替是指随着时间推移,一个群落被另一个群落代替的过程,与某个种群的个体数量没有关系,B正确;
C、温度和年降雨量等气候对演替的最终结果有很大的影响,能否演替成为顶极群落取决于气候,C正确;
D、人类活动既可改变群落演替的方向和速度,使群落演替不同于自然演替的方向和速度进行,D正确。
故选A。
【点睛】易错点:如果环境适宜,那么演替可以进行到最后的阶段,演替成为森林;若环境不适宜,则不能到达森林阶段,次生演替的土壤基本保留,甚至还保留有植物的种子和其他繁殖体的地方发生的演替。
17. 干旱可促进植物体内脱落酸(ABA)的合成。取正常水分条件下生长的某种植物的野生型和ABA缺失突变体幼苗,进行适度干旱处理,测定一定时间内茎叶和根的生长量,结果如图。据图分析以下不能说明的是( )
A. ABA对植物适应干旱环境有积极作用
B. ABA作为一种植物激素具有微量高效的特点
C. 干旱时,ABA能促进根的生长,抑制茎叶的生长
D. 本实验的自变量是干旱处理的时间和植物幼苗的类型
【答案】B
【解析】
【分析】根据题意和图示分析可知:在干旱缺水条件下,脱落酸抑制茎叶的生长,同时促进根的生长,说明脱落酸的这种作用,有利于植物适应缺水环境。
【详解】A、干旱时,脱落酸抑制茎叶的生长,同时促进根的生长,说明ABA对植物适应干旱环境有积极作用,A正确;
B、据图分析,无法得出ABA作为一种植物激素具有微量高效的特点,B错误;
C、干旱条件下,ABA对野生型幼苗的作用是促进根的生长,抑制茎叶的生长,C正确;
D、据图分析可知,本实验的自变量是干旱处理的时间和植物幼苗的类型,D正确。
故选B。
18. 3月4日,2023年全国竞走大奖赛(第1站)暨世锦赛及亚运会选拔赛在黄山市举行,鸣枪开赛时运动员的生理状态会有明显的变化,下列表述正确的是( )
A. 心率加快是副交感神经兴奋的结果,有利于维持内环境的稳态
B. 机体产热明显增多,但产热量和散热量仍基本维持平衡
C. 行进过程中摆臂动作信号会传到大脑皮层中央前回的底部
D. 机体大量出汗,抗利尿激素分泌减少
【答案】B
【解析】
【分析】交感神经和副交感神经对同一个内脏器官的作用往往是相反的,交感神经可以使心跳加快、加强,副交感神经使心跳减慢、减弱。
【详解】A、心率增加是交感神经兴奋的结果,有利于维持内环境稳态,A错误;
B、竞走过程中机体产热明显增多,但体温维持基本稳定,产热量和散热量仍基本维持平衡,B正确;
C、行进过程中摆臂动作信号会传到大脑皮层中央前回的顶部,C错误;
D、运动时机体大量出汗导致失水较多,抗利尿激素分泌增多,促进肾小管和集合管对水的重吸收,D错误。
故选B。
19. 根据下图人体器官模型,分析下列说法不正确的是( )
A. 如果器官为肝脏,则饭后血糖浓度A处高于B处
B. 如果器官为胰腺,则饭后胰岛素浓度A处高于B
C. 如果器官为胰脏,则饥饿时胰高血糖素的浓度A处低于B处
D. 如果器官为肝脏,则饥饿时血糖浓度A处低于B处
【答案】B
【解析】
【分析】根据题图分析,图中血液从A端流入,B端流出,若该器官是肝脏的话,饥饿状态下B端的血糖会升高,而饭后和正常状态下B端血糖会降低;若为肝脏以外的其他器官如肾脏等,B端血糖会降低;若为肺部,B段氧气浓度会升高;若为肺部以外的其他器官,B端氧气浓度会降低。
【详解】A、如果器官为肝脏,则饭后血液中的葡萄糖会进入肝脏细胞进行氧化分解和合成肝糖原,因此血糖浓度A处高于B处,A正确;
B、如果器官为胰腺,饭后血糖浓度升高,刺激胰岛B细胞分泌胰岛素,因此胰岛素浓度A处低于B处,B错误;
C、如果器官为胰脏,饥饿时血糖降低,胰岛A细胞分泌胰高血糖素增加,则饥饿时胰高血糖素的浓度A处低于B处,C正确;
D、如果器官为肝脏,饥饿时肝脏细胞中的肝糖原分解并进入血液,因此血糖浓度A处低于B处,D正确。
故选B。
20. 选取健康大鼠,持续电刺激支配其胰岛的副交感神经,测定血液中胰岛素的浓度,结果如图所示。据图分析有关叙述错误的是
A. 开始刺激后,血糖浓度将降低
B. 开始刺激后,大鼠肝糖原分解将加快
C. 开始刺激后,胰高血糖素浓度将会下降
D. 该图示表明神经系统也可能参与血糖调节
【答案】B
【解析】
【详解】题图显示:开始刺激后,具有降血糖作用的胰岛素浓度逐渐升高,将促进组织细胞加速摄取、利用和储存葡萄糖,将使血糖合成糖原的速度加快,因此血糖浓度将降低,A正确,B错误;胰岛素浓度逐渐升高,会抑制胰高血糖素的分泌,所以开始刺激后,胰高血糖素浓度将会下降,C正确;持续电刺激支配其胰岛的副交感神经,会引起胰岛素浓度逐渐升高,表明神经系统也可能参与血糖调节,D正确。
【点睛】坐标曲线题的解题关键是:①要理解横、纵坐标的含义及曲线代表的含义,这是解题的重心所在。②关注坐标上的“四点、二量、一趋势”。“四点”指的是起点、交点、折点和终点;“二量”指的是分清自变量与因变量,绝对不能颠倒;“一趋势”,指的是曲线的走势,特别要注意的是分析问题时一定要结合横轴的点、区段来进行。③分析曲线变化有关的知识点时,还要挖掘或捕捉题目所给予的有效信息,如本题中的“持续电刺激支配其胰岛的副交感神经”等。
21. 有些人的牙齿遇到寒冷刺激时会有刺痛感,据研究发现,这可能与成牙本质细胞中TRCP5基因过量表达有关。寒冷刺激时,TRCP5蛋白会引起成牙本质细胞膜上的钙离子通道打开,使钙离子进入并与细胞相互作用,最终导致神经产生兴奋,进而引起疼痛。临床上丁香油可用于治疗牙疼。以下相关分析正确的是( )
A. 钙离子通道的开关过程,会发生空间构象的改变,不需要消耗能量
B. 寒冷刺激引起刺痛感觉时,需要以大脑皮层为中枢的完整反射弧的参与
C. 临床上丁香油用以治疗牙疼的原理可能是促进了TRCP5蛋白的形成
D. 牙疼是因为牙本质细胞的钙离子通道开放,Ca2+大量内流使膜两侧电位状态改变
【答案】D
【解析】
【分析】寒冷刺激时,TRCP5蛋白会引起成牙本质细胞膜上的钙离子通道打开,使钙离子进入并与细胞相互作用,最终导致神经细胞膜两侧电位状态发生改变,产生兴奋,进而引起疼痛.
【详解】A、钙离子通道,属于通道蛋白,在转运钙离子时不会发生空间构象的改变,不需要消耗能量,A错误;
B、刺痛感觉是在大脑皮层产生的,体温调节中枢在下丘脑,B错误;
C、由“TRCP5蛋白会引起成牙本质细胞膜上钙离子通道打开,使钙离子进入并与细胞相互作用,最终导致神经产生兴奋,进而引起疼痛。”可知,临床上丁香油用以治疗牙疼的原理可能是抑制了TRCP5蛋白的形成,C错误,
D、牙疼是因为牙本质细胞的钙离子通道开放,Ca2+大量内流膜两侧电位状态改变,导致神经产生兴奋,D正确。
故选D。
22. 蛙类的坐骨神经是混合神经,既有传入神经纤维,又有传出神经纤维。传入神经纤维与传出神经纤维的粗细不一样,局部麻醉药对细的神经纤维比粗的起效快。实验人员准备了脊蛙,将麻醉药处理其中一侧腿的坐骨神经,在不同条件下分别刺激其左腿和右腿感受器,观察刺激反应,实验结果如下表。下列叙述不正确的是( )
注:“+”有缩腿反应,“-”无缩腿反应
A. 脊蛙用药前神经传导通路正常
B. 局部麻醉药的用药位置在左腿坐骨神经
C. 用药后10min,左腿的传入神经纤维已经被麻醉
D. 蛙类坐骨神经中的传入神经纤维比传出神经纤维粗
【答案】D
【解析】
【详解】由表格可知,脊蛙用 药前,刺 激 左腿和右腿,左腿和右腿都有缩腿反应,说明反射弧完整,神经传导通路正常,A正确;
用药10min后,左腿没有缩腿反应,而右腿有缩腿反应,说明局部麻醉药的用药位置在左腿坐骨神经,B正确;
刺激左腿,用药5min后,左腿和右腿都有缩腿反应,坐骨神经有传入神经纤维,又有传出神经纤维,用药10min后,左腿和右腿都没有缩腿反应,说明左腿的传入神经纤维已经被麻醉,兴奋不能传入到神经中枢,导致左腿和右腿都没有缩腿反应,C正确;
刺激刺激左腿,用药10min后,左腿和右腿都没有缩腿反应,说明麻醉药先麻醉的是传入神经纤维,由于局部麻醉药对细的神经纤维比粗的起效快,因此蛙类坐骨神经中的传入神经纤维比传出神经纤维细,D错误。
23. 人体体表痛和内脏痛的形成存在共用神经元时,神经中枢无法判断刺激的来源,但神经中枢更习惯于识别体表信息,将内脏痛误认为是体表痛,这种现象称为牵涉痛。参与牵涉痛的神经结构如图所示,有关说法正确的是( )
A. 图中a为传出神经,c为支配内脏的交感神经或副交感神经
B. 牵涉痛的产生共用了神经纤维b,痛觉的形成部位是脊髓
C. 牵涉痛的形成过程中,皮肤被误作“感受器”,神经元a并没有产生兴奋
D. 牵涉痛属于条件反射,其结构基础是完整的反射弧
【答案】C
【解析】
【分析】由图可知,a、c均为传入神经,b位于神经中枢。
【详解】A、a和c含有神经节,为传入神经,A错误;
B、痛觉的形成部位是大脑皮层,B错误;
C、皮肤或内脏产生的兴奋都可以传到b,牵涉痛的形成过程中,可能是内脏产生的兴奋传至b,皮肤被误作“感受器”,神经元a并没有产生兴奋,C正确;
D、痛觉的产生未经过完整的反射弧,不属于反射,D错误。
故选C。
24. 爱利森和本庶佑在研究中发现:NK细胞(一种淋巴细胞)利用其细胞表面的PD-1来识别并保护正常细胞(如图1),某些癌细胞常常具有免疫逃逸现象,其机理是癌细胞表面的PD-L1蛋白质可与NK细胞表面的PD-1结合,导致NK细胞停止攻击癌细胞(如图2)。据此,科研团队开发出PD-1抑制剂类药物,能阻断癌细胞表面的PD-L1与NK细胞的PD-1结合,从而使NK细胞可以清除癌细胞(如图3)。下列分析错误的是( )
A. NK细胞、T细胞和B细胞都起源于造血干细胞
B. 根据上述机理,也可使用PD-L1抑制剂来阻止癌细胞免疫逃逸
C. 机体出现癌细胞后细胞免疫会发挥作用,这体现了免疫系统具有自稳的功能
D. 用PD-1抑制剂类药物阻断癌细胞与PD-1结合,可能会导致免疫细胞不能识别正常细胞
【答案】C
【解析】
【分析】癌细胞的主要特征:(1)无限增殖;(2)形态结构发生显著改变;(3)细胞表面发生变化,细胞膜上的糖蛋白等物质减少,易转移。
【详解】A、NK细胞、T细胞和B细胞都是淋巴细胞家族成员,因此推测NK细胞、T细胞和B细胞都是由骨髓造血干细胞增殖分化而来的,A正确;
B、某些癌细胞常常具有免疫逃逸现象,其机理是癌细胞表面的PD-L1蛋白质可与NK细胞表面的PD-1结合,导致NK细胞停止攻击癌细胞,因此如果要阻止癌细胞免疫逃逸,只要不让癌细胞和NK细胞相互结合就好,B正确;
C、机体主要通过细胞免疫发挥免疫监视作用,进而清除癌细胞,C错误;
D、可使用PD-L1抑制剂来阻止癌细胞免疫逃逸,也可制备攻击PD-L1的单克隆抗体,或者是改造癌细胞的基因使PD-L1无法表达,进而使NK细胞正常攻击癌细胞,从而达到治疗癌症的目的,D正确。
故选D。
25. 黄瓜的花有单性花与两性花之分,位于非同源染色体上的F基因和M基因均是乙烯合成途径的关键基因,而乙烯的含量影响着花芽的性别分化,其作用机制如图所示。以下说法正确的是( )
A. 基因型为FFMM、ffMM、FFmm的个体表型分别是雌花、雌花、两性花
B. 基因型为FfMm和Ffmm的亲本杂交后代中,雌花个体占全部植株的
C. 对基因型为FFmm的黄瓜植株外源施加乙烯抑制剂,可出现雌花
D. 雌花的形成是负反馈调节的结果
【答案】B
【解析】
【分析】分析题意和图示可知,黄瓜的花受到基因型和乙烯的共同影响,F基因存在时会合成乙烯,促进雌蕊的发育,同时激活M基因,M基因的表达会进一步促进乙烯合成而抑制雄蕊的发育,故可推知,F_M_的植株开雌花,F_mm的植株开两性花,ffM_和 ffmm的植株开雄花。
【详解】A、F基因存在时会合成乙烯,促进雌蕊的发育,同时激活M基因,M基因的表达会进一步促进乙烯合成而抑制雄蕊的发育,故可推知,F_M_的植株开雌花,F_mm的植株开两性花,ffM_和 ffmm的植株开雄花,A错误;
B、基因型为FfMm和Ffmm的亲本杂交后代中,雌花个体为F_Mm占全部植株的3/4×1/2= 3/8,B正确;
C、当对FFmm基因型的黄瓜植株外源施加乙烯的抑制剂时,低度的乙烯会不能促进雌蕊的发育,不能出现雌花,C错误;
D、M基因的表达会促进乙烯的产生,乙烯的产生又会促进M基因的表达,即二者之间存在正反馈,造成乙烯持续积累,进而抑制雄蕊发育,D错误。
故选B。
第II卷(非选择题)
二、非选择题(50分)
26. 甲状腺分泌的甲状腺激素(TH)可调节人体多种生命活动。双酚A(BPA)是一种有机化合物,若进入人体可导致甲状腺等内分泌腺功能紊乱。下丘脑—垂体—甲状腺(HPT)轴及BPA作用位点如图。回答下列问题。
(1)据图可知,在TH分泌的过程中,过程①②③属于_____调节,过程④⑤⑥属于_____调节。
(2)TH是亲脂性激素,可穿过特定细胞的质膜并进入细胞核内,与核内的TH受体特异性结合。这一过程体现激素调节的特点是_____。
(3)垂体分泌的生长激素可促进胸腺分泌胸腺素。胸腺素刺激B细胞增殖分化形成浆细胞,产生抗体。这说明垂体除参与体液调节外,还参与_____。
(4)甲状腺过氧化物酶(TPO)是合成TH所必需的酶,且能促进甲状腺上促甲状腺激素(TSH)受体基因的表达。研究发现,进入人体的BPA能抑制TPO活性,可导致血液中TH含量_____,其原因是_____。
(5)有研究表明,BPA也能促进皮质醇分泌,抑制睾酮分泌,说明BPA除影响HPT轴外,还可直接或间接影响人体其他内分泌轴的功能。这些内分泌轴包括_____。
【答案】(1) ①. 分级 ②. 反馈
(2)作用于靶细胞、靶器官
(3)免疫调节 (4) ①. 减少 ②. BPA能抑制TPO活性,导致甲状腺上促甲状腺激素(TSH)受体基因的表达减少,进而表现为促甲状腺激素作用效果下降,TH分泌少。
(5)下丘脑—垂体—肾上腺皮质轴和下丘脑—垂体—性腺轴。
【解析】
【分析】下丘脑分泌促甲状腺激素释放激素促进垂体分泌促甲状腺激素,促甲状腺激素能促进甲状腺分泌甲状腺激素,进而促进代谢增加产热,这属于分级调节。当甲状腺激素含量过多时,会反过来抑制下丘脑和垂体的分泌活动,这叫做负反馈调节。
【小问1详解】
据图可知,在TH分泌的过程中,过程①②③属于分级调节,分级调节放大激素的调节效应,形成多级反馈,有利于精细调控,从而维持机体的稳态,过程④⑤⑥属于反馈调节,通过该调节过程维持了激素含量的稳定。
【小问2详解】
TH是亲脂性激素,可穿过特定细胞的质膜并进入细胞核内,与核内的TH受体特异性结合。这一过程体现激素调节的特点表现为作用于靶细胞、靶器官的特点。
【小问3详解】
垂体分泌的生长激素可促进胸腺分泌胸腺素。胸腺素刺激B细胞增殖分化形成浆细胞,产生抗体。这说明垂体除参与体液调节外,还参与免疫调节,进而可以提高机体的抵抗力。
【小问4详解】
甲状腺过氧化物酶(TPO)是合成TH所必需的酶,且能促进甲状腺上促甲状腺激素(TSH)受体基因的表达。研究发现,进入人体的BPA能抑制TPO活性,则会导致甲状腺合成的促甲状腺激素受体减少,进而可导致血液中TH含量减少,引发相关疾病。
【小问5详解】
有研究表明,BPA也能促进皮质醇分泌,抑制睾酮分泌,说明BPA除影响HPT轴外,还可直接或间接影响人体其他内分泌轴的功能。这些内分泌轴包括下丘脑—垂体—肾上腺皮质轴和下丘脑—垂体—性腺轴。
27. 研究人员探究植物根部生长素运输情况,得到了生长素运输方向示意图(图1)
(1)生长素是对植物的生长发育有____作用的一类有机物,生长素的主要合成部位是____。生长素从根尖分生区运输到伸长区的运输类型是____。
(2)图2是正常植物和集蛋白N对应基因缺失型的植物根部大小对比及生长素分布对比:据此回答:
(i)N蛋白基因缺失,会导致根部变短,并导致生长素在根部____处(填“表皮”或“中央”)运输受阻。
(ii)根据图3,N蛋白缺失型的植物细胞中,PIN2蛋白分布特点为:____。
(3)根据上述研究,推测N蛋白的作用是:____,从而促进了伸长区细胞伸长。
【答案】(1) ①. 调节 ②. 幼嫩的芽、叶和发育中的种子 ③. 极性运输
(2) ①. 表皮 ②. 顶膜处最多,侧膜和细胞质中也有分布
(3)维持PIN2在表皮细胞膜上正确定位,保证生长素沿正确方向运输
【解析】
【分析】生长素的产生:生长素的主要合成部位是幼嫩的芽、叶和发育中的种子,由色氨酸经过一系列反应转变而成。运输:胚芽鞘、芽、幼叶、幼根中:生长素只能从形态学的上端运输到形态学的下端,而不能反过来运输,称为极性运输;在成熟组织中:生长素可以通过韧皮部进行非极性运输。
【小问1详解】
生长素是对植物的生长发育有调节作用的一类有机物,生长素的主要合成部位是幼嫩的芽、叶和发育中的种子,据图可知,生长素从根尖分生区运输到伸长区的运输是从形态学的上端向形态学的下端运输,属于极性运输,运输方式是主动运输。
【小问2详解】
(i)分析图2,N蛋白缺失型个体的根部明显缩短,且据生长素的分布情况可知,伸长区生长素较少,据此可推测生长素在根部表皮运输受阻。
(ii)据图3可知,正常型个体和N蛋白缺失型个体顶膜的PIN2蛋白含量相同,侧膜和细胞质中没有分布,结合图1推测,推测其功能是将生长素从细胞内运输至细胞外;而N蛋白缺失型的植物细胞中,PIN2蛋白分布特点为:顶膜处最多,侧膜和细胞质中也有分布,但是相等较少,其中细胞质中含量最少。
【小问3详解】
根据上述研究,正常型个体只有顶膜有PIN蛋白分布,而N蛋白缺失型个体则在多处都有分布,推测N蛋白的作用是:维持PIN2在表皮细胞膜上的正确定位,保证生长素沿正确方向运输。
28. 科研人员对某地群落的自然演替过程进行了数年追踪研究,结果如图1所示,其中A~I表示群落逐渐发展到稳定时的不同阶段。图2是研究过程中构建的捕食者—猎物模型。请据图回答下列问题:
(1)图1中信息能体现出的群落结构是____(填“垂直结构”或“水平结构”)。科研人员在对植物的丰富度进行调查,丰富度是指____。
(2)图1中A~I阶段的演替过程属于____。C~B阶段,物种丰富度逐渐增加,群落结构逐渐____(填“复杂”或“简单”)。
(3)图2中最可能代表捕食者种群K值的数据为____(填“P1”或“P2”或“P3”)。猎物种群数量为____时,其种群的增长速率最大。
【答案】(1) ①. 垂直结构 ②. 群落中物种数目的多少
(2) ①. 次生演替 ②. 复杂
(3) ①. P2 ②. N2/2
【解析】
【分析】1、丰富度指群落中物种数目的多少。
2、群落的演替指随着时间的推移,一个群落被另一个群落代替的过程,包括初生演替和次生演替两种类型。
【小问1详解】
图1中群落自上而下依次为乔木层、灌木层、草本层,体现出植物群落的垂直结构;丰富度是指物种数目的多少。
【小问2详解】
次生演替是指在原有植被虽已不存在,但原有土壤条件基本保存甚至还保留了植物的种子或其他繁殖体的地方发生的演替,图1中A~I表示群落逐渐发展到稳定时的不同阶段,可见A~I阶段的演替过程属于次生演替;C~E阶段,物种丰富度逐渐增加,群落的结构趋于复杂。
【小问3详解】
仅从题中模型图分析,图中捕食者种群数量围绕P2上下波动,说明最可能代表捕食者种群K值的数据为P2;猎物种群数量围绕N2上下波动,说明其K值为N2,所以当猎物种群数量为N2/2时,其种群的增长速率最大。
29. 术后伤口的疼痛,强烈折磨着患者。芬太尼作为一种强效镇痛药在临床上被广泛应用,其镇痛机制如下图所示。
(1)神经调节的结构基础是____,从这一结构基础角度来看,在痛觉形成过程中感受刺激的部位是____。
(2)术后病人在施用芬太尼后,可酌情适度进食,此时____(填“交感神经”或“副交感神经”)的活动占据优势,使胃肠蠕动和消化液的分泌____。
(3)据图分析,阐述芬太尼镇痛作用的机理:芬太尼与受体结合→促进K+外流→引起膜电位变化→抑制Ca2+内流→神经递质释放减少→____,兴奋性减弱→痛感减轻。
(4)芬太尼为儿童麻醉手术过程中常用的镇痛药物。为研究多次在麻醉手术过程中使用芬太尼对幼儿大脑发育的影响,现提供生理状态相同且发育良好的新生幼鼠若干、芬太尼和芬太尼拮抗剂,请设计实验验证多次使用芬太尼能诱发新生幼鼠出现自闭症的行为表现,并预期实验结果。
实验思路:将生理状态相同且发育良好的新生幼鼠随机分成甲、乙两组甲组多次隔天注射适量芬太尼,乙组注射____;相同且适宜条件下饲养一段时间后,观察甲、乙两组自闭症的行为表现。
预期实验结果:____。
【答案】(1) ①. 反射弧 ②. (痛觉)感受器
(2) ①. 副交感神经 ②. 加强
(3)突触后膜Na+内流减少
(4) ①. 等量芬太尼后注射适量芬太尼拮抗剂 ②. 甲组出现明显的自闭症行为表现,乙组自闭症行为不明显
【解析】
【分析】题图分析:图为突触结构,神经递质只能由突触前膜释放,作用于突触后膜,神经递质的受体位于突触后膜上,可以促进钠离子内流。
【小问1详解】
神经调节的结构基础是反射;在痛觉形成过程中感受刺激的部位是痛觉感受器。
【小问2详解】
术后病人在施用芬太尼后,可酌情适度进食,此时副交感神经的活动占据优势,使胃肠蠕动和消化液的分泌加强。
【小问3详解】
据图分析,阐述芬太尼镇痛作用的机理是:芬太尼与受体结合→促进K+外流→引起膜电位变化→抑制Ca2+内流→神经递质释放减少→突触后膜Na+内流减少,兴奋性减弱→痛感减轻。
【小问4详解】检测项目
甲患者检测结果
乙患者检测结果
正常值
T3
4.1ng/dL
345.1ng/dL
10~200ng/dL
T4
2.8μg/dL
15.8μg/dL
5.5~12μg/dL
TSH
22.7mIU/mL
0.1mIU/mL
0.2~7.0mIU/mL
用药前
用药后5min
用药后10min
用药后15min
左腿
右腿
左腿
右腿
左腿
右腿
左腿
右腿
刺激左腿
+
+
+
+
-
-
-
-
刺激右腿
+
+
+
+
+
+
+
+
四川省广安市华蓥中学2023-2024学年高二下学期开学生物试题(Word版附解析): 这是一份四川省广安市华蓥中学2023-2024学年高二下学期开学生物试题(Word版附解析),文件包含四川省广安市华蓥中学2023-2024学年高二下学期开学生物试题原卷版docx、四川省广安市华蓥中学2023-2024学年高二下学期开学生物试题Word版含解析docx等2份试卷配套教学资源,其中试卷共35页, 欢迎下载使用。
四川省广安市华蓥中学2023-2024学年高二上学期12月月考生物试题(Word版附答案): 这是一份四川省广安市华蓥中学2023-2024学年高二上学期12月月考生物试题(Word版附答案),共15页。试卷主要包含了选择题,非选择题等内容,欢迎下载使用。
四川省广安市二中2023-2024学年高二上学期第二次月考生物试题(Word版附解析): 这是一份四川省广安市二中2023-2024学年高二上学期第二次月考生物试题(Word版附解析),共17页。试卷主要包含了请将各题答案填写在答题卡上等内容,欢迎下载使用。