


湖南省怀化市会同县2023-2024学年九年级上学期期末物理模拟试卷
展开A.液体很难被压缩,说明液体分子间只有斥力
B.水和酒精混合后的总体积小于水和酒精的体积之和,说明分子间有空隙
C.春天柳絮飞扬,说明分子在做无规则运动
D.变瘪了的乒乓球放在热水中鼓起,说明分子的体积变大
2.(3分)冬天,站在室外的人们经常搓手取暖,这一过程的能量转化与四冲程汽油机工作过程中的哪个冲程能量转化相同( )
A.吸气冲程B.压缩冲程C.做功冲程D.排气冲程
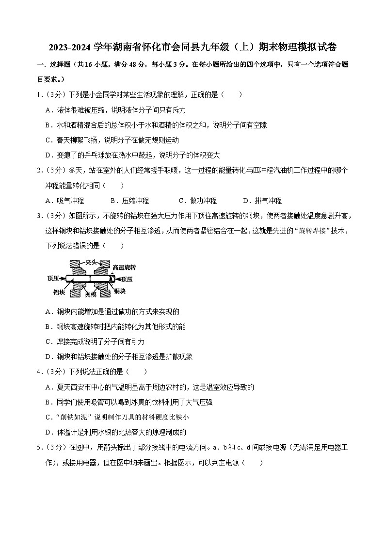
3.(3分)如图所示,不旋转的铝块在强大压力作用下顶住高速旋转的铜块,使两者接触处温度急剧升高,这样铜块和铝块接触处的分子相互渗透,从而使两者紧密结合在一起,这就是先进的“旋转焊接”技术,下列说法错误的是( )
A.铜块内能增加是通过做功的方式来实现的
B.铜块高速旋转时把内能转化为其他形式的能
C.焊接完成说明了分子间有引力
D.铜块和铝块接触处的分子相互渗透是扩散现象
4.(3分)下列说法正确的是( )
A.夏天西安市中心的气温明显高于周边农村的,这是温室效应导致的
B.同学们使用吸管可以喝到冰爽的饮料利用了大气压强
C.“削铁如泥”说明制作刀具的材料硬度比铁小
D.体温计是利用水银的比热容大的原理制成的
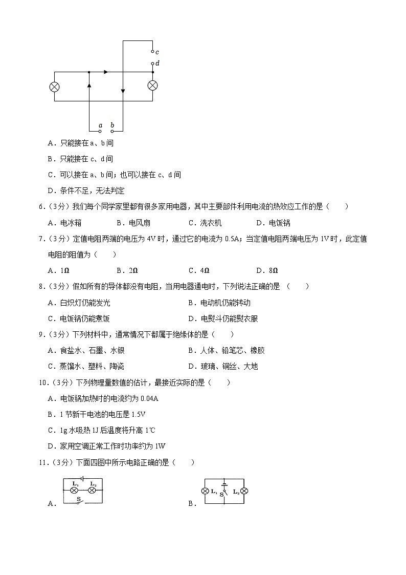
5.(3分)在图中,用箭头标出了部分接线中的电流方向。a、b和c、d间或接电源(无需满足用电器工作),或接用电器,但在图中均未画出。根据图示,可以判定电源( )
A.只能接在a、b间
B.只能接在c、d间
C.可以接在a、b间;也可以接在c、d间
D.条件不足,无法判定
6.(3分)我们每个同学家里都有很多家用电器,其中主要部件利用电流的热效应工作的是( )
A.电冰箱B.电风扇C.洗衣机D.电饭锅
7.(3分)定值电阻两端的电压为4V时,通过它的电流为0.5A;当定值电阻两端电压为1V时,此定值电阻的阻值为( )
A.1ΩB.2ΩC.4ΩD.8Ω
8.(3分)假如所有的导体都没有电阻,当用电器通电时,下列说法正确的是 ( )
A.白炽灯仍能发光B.电动机仍能转动
C.电饭锅仍能煮饭D.电熨斗仍能熨衣服
9.(3分)下列材料中,通常情况下都属于绝缘体的是( )
A.食盐水、石墨、水银B.人体、铅笔芯、橡胶
C.蒸馏水、塑料、陶瓷D.玻璃、铜丝、大地
10.(3分)下列物理量数值的估计,最接近实际的是( )
A.电饭锅加热时的电流约为0.04A
B.1节新干电池的电压是1.5V
C.1g水吸热1J后温度将升高1℃
D.家用空调正常工作时功率约为1W
11.(3分)下面四图中所示电路正确的是( )
A.B.
C.D.
12.(3分)小虎利用电能表和钟表测量某个家用电器的电功率,当电路中只有这个电器连续工作时,测得在0.5h内,消耗的电能为0.6kW•h,那么这个用电器是( )
A.液晶电视机B.台式计算机
C.家用空调D.电冰箱
13.(3分)如图所示,若甲、乙两表都是电压表,当开关S闭合时两表示数之比U甲:U乙=5:3;若甲、乙两表都是电流表,当开关S断开时,下列判断正确的是 ( )
A.两电阻的阻值之比R1:R2=5:3
B.两表的示数之比I甲:I乙=2:5
C.R1、R2两电阻两端的电压之比U1:U2=2:3
D.R1、R2两电阻消耗的电功率之比P1:P2=2:3
14.(3分)如图所示,加热烧瓶使水沸腾,叶轮会随之转动,下列说法不正确的是( )
A.烧瓶内的水通过热传递的方式增加了内能
B.酒精燃烧将内能转化为化学能
C.水蒸气的内能转化为叶轮的机械能
D.水蒸气驱动叶轮转动,水蒸气对叶轮做功
15.(3分)两盏灯L1和L2串联在电路中,已知两灯的电阻R1>R2,则在相同的时间内( )
A.电流通过L1做功多
B.电流通过L2做功多
C.电流通过两灯做功一样多
D.无法判断
16.(3分)在如图所示的电路中,电源电压为U,电阻R1=2R2,设通过R1和R2的电流分别为I1和I2,它们消耗的功率分别为P1和P2,则I1:I2和P1:P2分别是( )
A.1:2 2:1B.2:1 2:1C.1:2 1:2D.2:1 1:2
二.填空题(共7小题,满分11分)
17.(6分)验电器的工作原理是 ,摩擦起电实质是 。人体的安全电压是 。某同学的台灯是“220V 10W”,它 h消耗1度电。
18.小明家的窗外有条公路。他看到窗外的情景由图甲变为图乙,判断轿车是运动的。他选择的参照物可能是 。
19.如图为中国天宫空间站在太空中的姿态,天宫空间站周围翼状的太阳能电池板能量转化效率达到了令人咋舌的30%。若天宫空间站上的某块太阳能电池板的面积为1.6m2,它接受到太阳辐射的能量功率为1500W/m2,则光照24h可发电 kW•h。
20.小明同学在参加今年中考体育考试的过程中,其身体消耗的总能量为4.2×105J,这些能量相当于完全燃烧 g干木柴所释放的热量(已知q干木柴=1.2×107J/kg);若这些能量的50%被质量为5kg,初温为20℃的水吸收,则能使水温升高到 ℃。
21.用手机发短信是通过 (选填“电磁波”或“超声波”)传递信息的。教室里一体机的电功率约为200W,一节课40min消耗电能 J。
22.(2分)蒸发、升华等物态变化实质上都是分子 造成的,且温度越高,蒸发越快,这说明了 。生活中的很多现象也证明了这一点,请举一例: 。
23.(3分)电动机是洗衣机的主要部件。某品牌家用洗衣机正常工作时通过其电动机线圈的电流为1A,电动机线圈电阻为20Ω,则每分钟电流通过线圈产生的热量为 J。正常工作时电动机的总功率为 W,电动机正常工作时的效率为 %。
三.填空题(共4小题,满分30分)
24.(8分)如图所示的电路中,甲、乙为两只相同的电压表或电流表。若断开开关S,甲、乙两表示数之比为1:2,则两表均为 表,此时R1与R2 联;更换两表种类,闭合开关,两表均有示数,此时甲、乙两表示数之比为 。
25.(2分)请把实物图转化成电路图。
26.(8分)物理兴趣小组的同学在研究“比较沙子和水的吸热本领”,实验装置和他们绘制出沙子与水的温度随加热时间变化的图象如图2所示。已知水的比热容是4.2×103J/(kg•℃),沙子的质量是200g。
(1)在设计实验方案时,需要确定以下控制的变量,你认为其中多余的是 。
A.采用完全相同的加热方式 B.酒精灯里所加酒精量相同
C.取相同质量的水和沙子 D.盛放水和沙子的容器相同
(2)关于该实验的变量控制包括:采用相同的加热方法(如酒精灯火焰的大小,与烧杯底的距离,相同的烧杯)、水和沙子的 相同。
(3)通过比较 (温度计示数的变化/加热时间)来反映不同物质吸热本领大小的。
(4)实验过程中要用玻璃棒不断搅拌沙子,这样做的目的是使沙子 。
(5)图2中 是沙子吸热升温的图象。(选a或b)
(6)加热满2min时,沙子吸收了 热量;沙子的比热容是 。
27.(12分)小华同学为了探究“电流与电阻的关系”,设计了如图甲的实验电路,她在学校实验室找来了如下一些实验器材:电压恒为3V的电源,电流表、电压表各一只,一个开关,阻值分别为10Ω,20Ω,50Ω的定值电阻各一个,滑动变阻器上标有“20Ω 1A”字样,导线若干。
(1)小华先把10Ω的电阻接入电路,闭合开关后,移动滑动变阻器滑片时,使电压表示数为2V,读出电流表示数;然后断开开关,拆下10Ω的电阻,改换成阻值为20Ω的电阻继续做实验,闭合开关,电压表示数如图乙所示,其示数是 V,要完成这次实验,接下来她应将变阻器滑片向 端(选填“左”或“右”)移动,使电压表的示数为 V。
(2)当小华改用50Ω的电阻继续实验时,发现无论怎样移动滑片,都无法使电压表示数达到实验要求的值,你认为“电压表的示数无法达到实验要求的值”的原因可能是 。
(3)小华解决了上述问题后,完成了实验。作出了如图丙所示的I﹣R关系图象,则电流与电阻的关系是:当 一定时, 。
四.计算题(共2小题,满分17分)
28.(7分)2022年11月28日,长城汽车临沂整车及零部件生产基地项目落户临沂经济技术开发区。如表是如图所示的长城汽车的部分参数。该车在水平路面上以额定功率匀速行驶10min,通过1.2×104m的路程,消耗了5L汽油。若汽油的密度为0.71×103kg/m3,热值为4.6×107J/kg。g取10N/kg。求:
(1)该车静止时对水平地面的压强。
(2)以额定功率行驶过程中受到的阻力。
(3)10min消耗的汽油完全燃烧放出的热量。
29.(10分)如图甲所示,电源电压保持不变,小灯泡上标有“6V”字样,电流表的量程为0~0.6A,如图乙是小灯泡的电流随电压变化的图象,滑动变阻器R1上标有“20Ω 1A”字样,定值电阻R2的阻值为10Ω,当闭合S和S2、断开S1,滑动变阻器的滑片移到距a端15处时,小灯泡恰好正常发光,求:
(1)小灯泡的额定功率;
(2)闭合S和S1、断开S2,为保证电流表的安全,滑动变阻器的取值范围;(计算结果保留一位小数)
(3)若电源电压可变,闭合S和S2、断开S1,使小灯泡正常发光,求电源电压的可变范围。
2023-2024学年湖南省怀化市会同县九年级(上)期末物理模拟试卷
参考答案与试题解析
一.选择题(共16小题,满分48分,每小题3分)
1.【解答】解:A、分子间同时存在相互作用的引力与斥力,液体很难被压缩是斥力大于引力,表现出斥力,故A错误;
B、酒精和水混合后体积变小说明分子间有间隙,故B正确;
C、柳絮是可以看得见的物体,因此柳絮飞扬不是分子的运动,而是物体的运动,故C错误;
D、变瘪了的乒乓球放在热水中鼓起,是因为温度升高,分子间的间隔变大,球内气体的体积变大,故D错误。
故选:B。
2.【解答】解:人们在冬天常常搓手取暖,是通过搓手将机械能转化为内能,内能增加,温度升高,手暖和,这是通过做功的方式改变手的内能,这与汽油机工作中的压缩冲程的能量转化相同,都是将机械能转化为内能。
故选:B。
3.【解答】解:
A、当铝件与铜件相互摩擦做功,两者的内能会增大,温度急剧升高,故A正确;
B、铜块高速旋转,具有较大的动能,此时把机械能转化为内能,使铜块温度升高,故B错误;
C、焊接完成,能使铜块和铝块成为一个整体,说明了分子间有引力,故C正确;
D、铜块和铝块接触处的分子相互渗透是扩散现象,故D正确。
故选:B。
4.【解答】解:A、因为水的比热容比砂石和泥土大,夏天吸收相同的热量,水的升高的温度小于砂石和泥土升高的温度,水的温度较周边低,所以夏天西安市中心的气温明显高于周边农村的,这是热岛效应现象,故A错误;
B、吸饮料时,是先把吸管内的空气吸走,在外界大气压的作用下,饮料就被压进吸管里,是利用大气压强的作用,故B正确;
C\、“削铁如泥”是说明刀的硬度大,可以切下铁等坚硬的物质,故C错误;
D、水银的比热容比较小,吸收相同的热量温度升得更高,可以更准确地测量物体的温度,故D错误。
故选:B。
5.【解答】解:因电流只能从电源的正极流出,由电源的负极流入;假设ab是电源的话,且a为电源的正极,b为电源的负极,cd为用电器,故此时电流从a出发,经cd间的用电器回到负极,对于电路中的两灯泡会发生短路,故这样可以组成电路并符合题目中所标的电流方向;
假设cd是电源的话,且c为电源的正极,d为电源的负极,ab为用电器,故此时电流从c出发,经ab间的用电器回到负极,对于电路中的两灯泡仍会发生短路,故这样也可以组成电路并符合题目中所标的电流方向,故上述两种情况都可以。
故选:C。
6.【解答】解:电冰箱、电风扇、洗衣机工作时,主要是电能转化为机械能。不符合题意。
电饭锅工作时,电能转化为内能。符合题意。
故选:D。
7.【解答】解:根据I=UR可得,该定值电阻的阻值为:
R=UI=4V0.5A=8Ω;
电阻是导体本身的一种性质,与导体两端的电压和通过的电流无关,
所以当它两端的电压为1V时,该定值电阻的阻值不变,仍为8Ω。
故选:D。
8.【解答】解:白炽灯、电饭锅、电熨斗都是利用电流的热效应工作的,如果导体没有电阻,当用电器通电时,用电器不会产生电热,白炽灯不能发光,电饭锅不能煮饭,电熨斗不能熨衣服。
如果导体有电阻,电动机工作时,电能转化为机械能和内能,假设导体没有电阻,当电动机通电时,电动机不会产生电热,电能全部转化为机械能,效率更高更好。
故选:B。
9.【解答】解:食盐水、石墨、水银、人体、铅笔芯、铜丝和大地都是导体,而橡胶、蒸馏水、塑料、陶瓷和玻璃都是绝缘体。
故选:C。
10.【解答】解:A、家用电饭锅加热时的功率约1000W,通过的电流I=PU=1000W220V≈4.55A,故A错误;
B、1节新干电池的电压是1.5V,故B正确;
C、1g水吸热1J后升高的温度为Δt=Q吸cm=1J4.2×103J/(kg⋅℃)×1×10−3kg≈0.24℃,故C错误;
D、家里卧室中所用空调的额定功率在1000W左右,故D错误。
故选:B。
11.【解答】解:
A、由图知,当开关闭合时,会发生电源短路,此时电流较大,会烧坏电源,故A错误;
B、图中两灯并联,开关在干路上,电路连接正确,故B正确;
C、图中电压表的正负接线柱接反了,故C错误;
D、图中电流表的正负接线柱接反了,故D错误。
故选:B。
12.【解答】解;这一个用电器的功率P=Wt=0.6kW⋅ℎ0.5ℎ=1.2kW=1200W,以上四种家用电器中功率超1200W的只有家用空调。
故选:C。
13.【解答】解:
A.若甲、乙两表都是电压表,当开关S闭合时,R1与R2串联,电压表甲测电源两端的电压,电压表乙测R2两端的电压,
因串联电路中总电压等于各分电压之和,
所以,两电阻两端的电压之比UR1UR<sub>2</sub>=U甲−U乙U乙=5−33=23,
又因串联电路中各处的电流相等,
所以,由I=UR可得,两电阻的阻值之比R1R2=UR1IUR<sub>2</sub>I=UR1UR<sub>2</sub>=23,故A错误;
BCD.若甲、乙两表都是电流表,当开关S断开时,R1与R2并联,电流表甲测R2支路的电流,电流表乙测干路电流,
因并联电路中各支路两端的电压相等,
所以,R1、R2两电阻两端的电压之比U1:U2=1:1,故C错误;
两支路的电流之比I1I2=U1R1U2R2=R2R1=32,
因并联电路中干路电流等于各支路电流之和,
所以,两表的示数之比I甲I乙=I2I1+I2=23+2=25,故B正确;
R1、R2两电阻消耗的电功率之比P1P2=U1I1U2I2=I1I2=32,故D错误。
故选:B。
14.【解答】解:A、酒精燃烧后化学能转化为内能,烧瓶内的水吸收热量,通过热传递的方式增加了内能,故A正确;
B、酒精燃烧是把化学能转化为内能,故B错误;
CD、水蒸气驱动叶轮转动,水蒸气对叶轮做功,水蒸气的内能转化为叶轮的机械能,故CD正确;
故选:B。
15.【解答】解:两灯串联在电路中,则通过两灯的电流相等,且R1>R2,而时间是相同的,所以由W=Q=I2Rt可知W1>W2,即电流通过L1做功多,故A正确,BCD错误。
故选:A。
16.【解答】解:两电阻并联,它们的电压U相等,
通过它们的电流之比:
I1I2=UR1UR2=R2R1=R22R2=12,
它们的功率之比:
P1P2=UI1UI2=I1I2=12;
故选:C。
二.填空题(共7小题,满分11分)
17.【解答】解:(1)验电器是根据同种电荷相互排斥检验物体是否带电的;
(2)摩擦起电的实质,并不是创造了电,只是通过摩擦,使电子由一个物体转移到另一个物体,得到电子的物体带负电,失去电子的物体带正电;
(3)对人体的安全电压是不高于36V的电压;
(4)1度电等于1kW•h,由P=Wt可知。台灯能工作的时间:t=WP=1kW⋅ℎ10×10−3kW=100h。
故答案为:同种电荷相互排斥;电子由一个物体转移到另一个物体;不高于36V;100。
18.【解答】解:由图知,
轿车与房子的窗户、路边的灯杆、行驶的卡车之间的位置不断发生变化,以房子的窗户、路边的灯杆、行驶的卡车为参照物轿车都是运动的。
故答案为:房子的窗户、路边的灯杆、行驶的卡车。
19.【解答】解:
1.6m2太阳能电池板接收太阳辐射的功率为:P=1.6m2×1500W/m2=2400W,
光照24h发电量为:W=30%×Pt=30%×2400×10﹣3kW×24h=17.28kW•h。
故答案为:17.28。
20.【解答】解:
(1)由题知,Q放=4.2×105J,
由Q放=mq得需要完全燃烧木柴的质量:
m=Q放q=4.2×105J1.2×107J/kg=0.035kg=35g;
(2)根据η=Q吸Q放知水吸收的热量:
Q吸=ηQ放=4.2×105J×50%=2.1×105J,
由Q吸=cmΔt得使水升高的温度:
Δt=Q吸cm=2.1×105J4.2×103J/(kg⋅℃)×5kg=10℃,
水温升高到:t=t0+Δt=20℃+10℃=30℃。
故答案为:35;30。
21.【解答】解:(1)手机是移动通信,信息是通过电磁波传递的;
(2)因为P=200W,t=40min=40×60s=2400s,
W=Pt=200W×2400s=4.8×105J,故一节课40min消耗电能为4.8×105J。
故答案为:电磁波;4.8×105。
22.【解答】解:蒸发、升华等物态变化实质上都是由于分子的无规则运动造成的,温度越高,蒸发越剧烈,说明了分子的运动与温度有关。生活中的很多现象也证明了这一点,比如趁着汤热时添加食盐调味。
故答案为:无规则运动;分子的运动与温度有关;趁着汤热时添加食盐调味。
23.【解答】解:每分钟电流通过线圈产生的热量:Q=I2Rt=(1A)2×20Ω×1×60s=1200J;
正常工作时电动机的总功率:P总=UI=220V×1A=220W;
电动机的发热功率:P热=I2R=(1A)2×20Ω=20W,
则电动机输出的机械功率:P机械=P总﹣P热=220W﹣20W=200W,
电动机正常工作时的效率:η=W有用W总×100%=P机械tP总t×100%=P机械P总×100%=200W220W×100%≈90.9%。
故答案为:1200;220;90.9。
三.填空题(共4小题,满分30分)
24.【解答】解:(1)如图可知,若断开开关S,两电表分别与R1、R2串联,则两表是电流表,R1、R2并联,电流表甲测量通过R1的电流,电流表乙测量通过R2的电流;
根据并联电路的特点和欧姆定律可得两电阻之比为:
R1R2=UI1UI2=I2I1=21;
(2)更换两表种类,则两表应为电压表,由图可知,闭合开关S,R1、R2串联,
甲测量R2两端的电压,乙测量R1两端的电压,
根据串联电路中的电流处处相等,由U=IR可得,
甲、乙两表的示数之比U甲:U乙=U2:U1=IR2:IR1=R2:R1=1:2。
故答案为:电流;并;1:2。
25.【解答】解:由实物图知,开关、电流表和灯泡依次连接在电源两极上,电压表并联在灯泡两端,电路图如图所示:
26.【解答】解:
(1)AD.采用完全相同的加热方式,是为了使热源放出相同的热量;盛放水和沙子的容器相同目的使水和未知液体在相同的时间吸收相同的热量,故AD有必要;
B.酒精灯里所加酒精量相同,B没有必要;
C.根据比较吸热能力的2种方法,要控制不同物质的质量相同,C有必要;
所以B选项多余。
(2)根据比较吸热能力的2种方法,要控制水和沙子的质量相同;
(3)由图2知,加热2分钟,图中a物质升温250℃﹣20℃=230℃,b图中物质升温70℃﹣20℃=50℃,
因a图中物质升高的温度高,结合比较吸热能力的方法可知,本实验是通过比较温度计示数的变化来反映不同物质吸热本领大小的;
(4)实验过程中要用玻璃棒不断搅拌沙子,这样做的目的是使沙子受热均匀;
(5)加热相同时间,因a图中物质升高的温度高,由比较吸热能力的方法,故a图中物质吸热能力弱,根据水的比热容大,故图2中a是沙子吸热升温的图象;
(6)因两种物质质量相同,故水的质量也为200g,根据转换法,加热满2min时,沙子吸收了热量等于水吸收的热量:
Q=cmΔt=4.2×103J/(kg•℃)×0.2kg×50℃=4.2×104J;
根据c=QmΔt,在质量和吸热相同的条件下,比热容与升高的温度成反比,沙子的比热容是:
c′=50℃230℃×4.2×103J/(kg•℃)≈0.913×103J/(kg•℃)。
故答案为:(1)B;(2)质量;(3)温度计示数的变化;(4)受热均匀;(5)a;(6)4.2×104J;0.913×103J/(kg•℃)。
27.【解答】解:(1)电压表选用小量程,分度值为0.1V,电压为2.4V,
探究电流与电阻的实验中应控制电压不变,应保持电阻两端的电压不变,根据串联电路电压的规律可知应增大滑动变阻器分得的电压,由分压原理,应增大滑动变阻器连入电路中的电阻,所以滑片应向右端移动,使电压表的示数为2V;
(2)电阻两端的电压始终保持2V,根据串联电路电压的规律,变阻器分得的电压:
U滑=3V﹣2V=1V,变阻器分得的电压为电压表示数的1V2V=0.5倍,根据分压原理,当接入50Ω电阻时,变阻器连入电路中的电阻为:
R滑=0.5×50Ω=25Ω>20Ω,故为了完成整个实验,应该选取最大阻值至少25Ω的滑动变阻器,现有变阻器的最大电阻太小,故发现无论怎样移动滑片,都无法使电压表示数达到实验要求的值,选C。
(3)由图知,电流与电阻之积为U=IR=0.2A×10Ω=﹣﹣﹣﹣=0.04A×50Ω=2V,为一定值,故得出的结论是:电压一定时,电流与电阻成反比。
故答案为:(1)2.4;右;2;(2)C;(3)电压;电流与电阻成反比。
四.计算题(共2小题,满分17分)
28.【解答】解:(1)汽车整车质量m汽车=1.4t=1400kg,
其重力:
G汽车=m汽车g=1400kg×10N/kg=1.4×104N,
静止在水平路面上时对路面的压力:
F压=G汽车=1.4×104N,
受力面积:
S=4×0.05m2=0.2m2,
静止在水平路面上时对路面的压强:
p=F压S=1.4×104N0.2m2=7×104Pa;
(2)该车在水平路面上以额定功率匀速行驶时间t=10min=600s,行驶的路程s=1.2×104m,
行驶速度v=st=1.2×104m10×60s=20m/s;
由P=Wt=Fst=Fv可得汽车的牵引力:
F=Pv=60×103W20m/s=3000N,
因为汽车在水平路面上匀速行驶,所以受到的牵引力、阻力是一对平衡力,大小相等,
汽车受到的阻力:f=F=3000N;
(3)知道10min消耗汽油的体积V汽油=5L=5dm3=0.005m3,
由ρ=mV可得汽油的质量:
m汽油=ρ汽油V汽油=0.71×103kg/m3×0.005m3=3.55kg,
汽油完全燃烧放出的热量:
Q放=m汽油q=3.55kg×4.6×107J/kg=1.633×108J。
答:(1)该车静止时对水平地面的压强为7×104Pa;
(2)以额定功率行驶过程中受到的阻力为3000N;
(3)10min消耗的汽油完全燃烧放出的热量为1.633×108J。
29.【解答】解:(1)小灯泡上标有“6V”字样,由图乙可知灯泡正常发光时的电流为0.5A,
根据P=UI可得灯泡的额定功率:PL=ULIL=6V×0.5A=3W;
(2)闭合S和S2,断开S1,小灯泡和滑动变阻器串联,滑动变阻器的滑片移到距a端15处时灯泡正常发光,即灯泡两端电压为6V,
串联电路各处电流相等,所以此时通过电路的电流为0.5A,
串联电路总电压等于各部分电压之和,根据欧姆定律可得电源电压:U=IL×15R1+UL=0.5A×15×20Ω+6V=8V,
闭合S和S1,断开S2时,定值电阻和滑动变阻器是串联的,电流表测量电路电流;
滑动变阻器R1上标有“20Ω 1A”字样,电流表的量程为0~0.6A,所以电路最大电流是0.6A,
根据欧姆定律可得电路总电阻:R=UI=8V0.6A=403Ω,
串联电路总电阻等于各部分电阻之和,则滑动变阻器接入电路的最小阻值:R1小=R﹣R2=403Ω−10Ω≈3.33Ω,
滑动变阻器接入电路的电阻越大,通过电路的电流越小,所以为保证电流表的安全,滑动变阻器的取值范围为3.4~20Ω;
(3)闭合S和S2、断开S1,小灯泡和滑动变阻器串联,小灯泡正常发光时通过电路的电流为0.5A,
滑动变阻器接入电路的阻值为0时,电源电压等于灯泡的额定电压6V,
滑动变阻器接入电路最大阻值时,根据串联电路电压规律结合欧姆定律可得电源电压:U′=ILR1+UL=0.5A×20Ω+6V=16V,
电源电压的可变范围为6~16V。
答:(1)小灯泡的额定功率为3W;
(2)闭合S和S1、断开S2,为保证电流表的安全,滑动变阻器的取值范围为3.4~20Ω;
(3)若电源电压可变,闭合S和S2、断开S1,使小灯泡正常发光,电源电压的可变范围为6~16V。A.电源电压太小
B.电压表量程选小了
C.滑动变阻器的阻值太小
D.滑动变阻器烧坏了
指标
参数
指标
参数
整车质量
1.4t
额定功率
60kW
每轮触地面积
0.05m2
100km油耗
5L
82,湖南省怀化市2023-2024学年九年级上学期期末考试物理试卷: 这是一份82,湖南省怀化市2023-2024学年九年级上学期期末考试物理试卷,共26页。试卷主要包含了选择题,填空题,作图与实验探究,计算题等内容,欢迎下载使用。
2023-2024学年湖南省怀化市九年级(上)期末物理试卷(含解析): 这是一份2023-2024学年湖南省怀化市九年级(上)期末物理试卷(含解析),共20页。试卷主要包含了单选题,填空题,作图题,实验探究题,计算题等内容,欢迎下载使用。
湖南省怀化市2023-2024学年九上物理期末统考模拟试题含答案: 这是一份湖南省怀化市2023-2024学年九上物理期末统考模拟试题含答案,共13页。试卷主要包含了考生必须保证答题卡的整洁,下列关于热现象的说法中正确的是等内容,欢迎下载使用。