


所属成套资源:备战中考化学考点总复习专题特训【考点精讲】(全国通用)(原卷版+解析版)
备战中考化学考点总复习 专题07 自然界的水【考点巩固】(全国通用)(原卷版+解析版)
展开
这是一份备战中考化学考点总复习 专题07 自然界的水【考点巩固】(全国通用)(原卷版+解析版),共30页。
A. B.
C. D.
2.(2022江苏泰州中考)水是生命之源。下列有关水的叙述正确的是( )
A. 长江水属于纯净物B. 长期饮用硬水有利人体健康
C. 工业废水需处理达标后排放D. 过滤可以除去水中所有杂质
3.(2022河南中考)人类的日常生活和工农业生产离不开水。下列关于水的叙述不正确的是( )
A. 水与冰块混合得到混合物
B. 净水常用方法有沉淀、过滤、吸附、蒸馏等
C. 硬水是指含有较多可溶性钙、镁化合物的水
D. 水电解时所产生的氢气和氧气的质量比为1:8
4.(2021·辽宁中考真题)下列关于水的说法中,正确的是( )
A.用水作试剂不能鉴别硝酸铵和氯化钠
B.氢气燃烧生成水和电解水实验都能证明水的组成
C.自来水厂净水的方法有沉淀、过滤、吸附、煮沸
D.为了节约水资源,提倡直接用工业废水浇灌农田
5.(2021·黑龙江绥化市·中考真题)水是生命之源。下列有关水的说法中正确的是( )
A.电解水实验中产生氧气和氢气的体积比约为2:1
B.除去水中含有的少量泥沙,过滤时用玻璃棒搅拌可以加快过滤速度
C.地球上总水储量虽然很大,但淡水很少
D.经自制简易净水器净化后的井水是纯净物
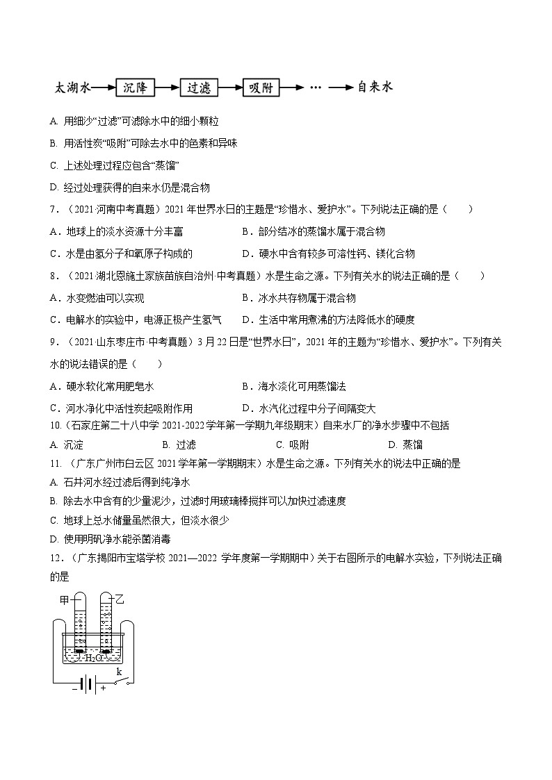
6.(2022江苏苏州中考)由太湖水生产自来水的部分处理过程如下。有关说法不正确的是( )
A. 用细沙“过滤”可滤除水中的细小颗粒
B. 用活性炭“吸附”可除去水中的色素和异味
C. 上述处理过程应包含“蒸馏”
D. 经过处理获得的自来水仍是混合物
7.(2021·河南中考真题)2021年世界水日的主题是“珍惜水、爱护水”。下列说法正确的是( )
A.地球上的淡水资源十分丰富B.部分结冰的蒸馏水属于混合物
C.水是由氢分子和氧原子构成的D.硬水中含有较多可溶性钙、镁化合物
8.(2021·湖北恩施土家族苗族自治州·中考真题)水是生命之源。下列有关水的说法正确的是( )
A.水变燃油可以实现B.冰水共存物属于混合物
C.电解水的实验中,电源正极产生氢气D.生活中常用煮沸的方法降低水的硬度
9.(2021·山东枣庄市·中考真题)3月22日是“世界水日”,2021年的主题为“珍惜水、爱护水”。下列有关水的说法错误的是( )
A.硬水软化常用肥皂水B.海水淡化可用蒸馏法
C.河水净化中活性炭起吸附作用D.水汽化过程中分子间隔变大
10.(石家庄第二十八中学2021-2022学年第一学期九年级期末)自来水厂的净水步骤中不包括
A. 沉淀B. 过滤C. 吸附D. 蒸馏
11. (广东广州市白云区2021学年第一学期期末)水是生命之源。下列有关水的说法中正确的是
A. 石井河水经过滤后得到纯净水
B. 除去水中含有的少量泥沙,过滤时用玻璃棒搅拌可以加快过滤速度
C. 地球上总水储量虽然很大,但淡水很少
D. 使用明矾净水能杀菌消毒
12.(广东揭阳市宝塔学校2021—2022 学年度第一学期期中)关于右图所示的电解水实验,下列说法正确的是
A. 该实验证明了水是由氢气和氧气组成的
B. 甲试管内产生的气体能使带火星的木条复燃
C. 该实验过程中,氢原子和氧原子的数目不变
D. 甲、乙试管内收集的气体质量比约为 2∶1
13.(2022年山东省泰安市中考)水和空气是人类宝贵的自然资源。下列有关说法正确的是( )
A.水电解得到氢气和氧气的质量比为2:1
B.水能灭火是因为可以降低可燃物的着火点
C.空气中氧气的质量分数约为21%
D.稀有气体在通电时能发出不同颜色的光
14.(2022年江西省中考)下列与“水”相关的说法错误的是( )
A.硬水蒸馏后可以转化为软水
B.电解水可以探究水的组成
C.含洗涤剂的水除油污是乳化作用
D.将水注入浓硫酸配成稀硫酸
15.(安徽合肥市肥西县2021~2022学年上学期期末)下列有关水的说法中不正确的是
A. 利用过滤操作可以将海水转化成淡水
B. 利用加肥皂水、搅拌,可以区分软、硬水
C. 用明矾做絮凝剂可以吸附水中难溶性杂质
D. 保护水资源可以从节约用水和防止水体污染两方面做起
16.(广东佛山市禅城区2021—2022学年第一学期期末)空气和水对我们人类是非常重要两种物质。下列关于空气和水的说法正确的是
A. 冰块与水混合得到混合物,空气净化后得到纯净的空气
B. 硬水易生水垢,与肥皂作用不易起泡,将硬水过滤可得到软水
C. 可直接从空气中分离出用作清洁燃料的氢气
D. 蒸馏是对水最高程度的净化,但长期饮用蒸馏水对人体健康不利
17.有关水的实验装置如下图所示。
(1)图1为简易净水装置,其中活性炭的作用是__________________________;
图2为蒸馏装置,海水分别经图2与图1装置单独处理后,所得水质成分的区别是________________。
(2)图3为简易水电解器,电解水的文字表达式:___________________,A管中产生的气体是__________。
(3)水和双氧水组成相同,它们都是由______________组成的。
18.(2022湖南常德)“水”与“火”虽然性格迥异,但它们的力量都推动着人类的进步。
Ⅰ.水是万物之源、生命之本。
(1)自来水厂的净水流程为:取水→沉降→过滤→活性炭净水→含氯物质消毒杀菌,流程中体现了活性炭的_______性;
(2)水是人体必需的营养素,在人体所需的营养素中,_______是身体所需能量的主要来源;
(3)水的硬度过大,对健康有害,生活中常用_______方法降低水的硬度。
19.【2022湖南湘潭中考】今年“中国水周”的活动主题为“推进地下水超采综合治理,复苏河湖生态环境”。请回答:
(1)对于过滤、消毒、蒸馏等净水操作,只能除去不溶性杂质的是________,请写出一种运用了该操作原理的生活实例________。
(2)净水时,通常用________吸附掉一些溶解的杂质,除去臭味。
(3)水是生命体生存所必需的物质,请写出一条爱护水资源的建议_________。
20.【2022天津中考】人类生命活动离不开水。
(1)地球上的总水量虽然很大,但淡水很少。如图所示,其中陆地淡水约占全球水储量的______。
(2)下列有关水的说法正确的是______(填序号)。
A. 过滤可以降低水的硬度
B. 大量开采地下水可缓解水资源短缺
C. 农业上以喷灌或滴灌形式浇灌可节约用水
(3)如图为电解水实验的示意图。若b试管中产生3mL气体,则a试管中产生气体约为______mL。试管______(填“a”或“b”)中产生的气体使燃着的木条燃烧更旺。电解水的化学反应方程式为______。
21.【2022湖南邵阳中考】水是生命之源。
(1)对于沉淀、过滤、吸附、蒸馏等净化水的操作,相对净化程度最高的是_______;
(2)下图是电解水的示意图,图中与电池负极相连的试管内收集到的气体是_______;
(3)生活中我们常用_______区分硬水和软水;
(4)保护水资源是每个公民应尽的责任和义务,下列防治水体污染的措施正确的有_______(填序号)。
①大量使用含磷洗衣粉 ②农业上禁止使用农药和化肥
③生活污水集中处理达标后再排放 ④工业上应用新技术、新工艺减少污染物的产生
22.(吉林省吉林市丰满区2020—2021学年上学期期中)探究水的组成。
【方案一】用已知元素组成的物质,转变成要探究元素组成的物质。如图一所示进行点燃氢气的实验。
(1)注意:在点燃氢气之前一定要进行的操作是________;
(2)能证明有水生成的现象是________;
【方案二】把要探究元素组成的物质,转变成已知元素组成的物质。如图二所示进行实验。
(3)实验中发生反应的表达式为________;
(4)气体a在电源的________(填 “正”或“负”)极端产生;
【拓展应用】汽车使用汽油作为燃料,汽油在O2中完全燃烧,生成CO2和H2O。
(5)汽油的组成中一定含有的元素是_____。
23.(四川遂宁市蓬溪县2021-2022上学期期末)水是生命的源泉,也是不可缺少的资源。
(1)某矿泉水的主要矿物质成分及含量如下表:
这里Ca、K、Zn、F是指___________(填“单质、元素、分子或原子”)。
(2)水污染日益严重,水资源的保护和合理利用已受到人们的普遍关注。请参与讨论下列有关问题:
(Ⅰ)自然界的河水是___________(填“混合物”或“纯净物”)。
(Ⅱ)我国有些地区的水是硬水,有些地区的水是软水,在日常生活中硬水和软水可利用_______进行鉴别。
(Ⅲ)随着时代的发展,在我县的旷继勋公园也有了公共直饮水装置,人们可以随时喝上免费的健康水。其中处理步骤如下图所示:
步骤①对应的作用是___________(填字母序号)。
A.杀菌消毒 B.吸附杂质 C.沉淀过滤 D.蒸馏
(3)生活中常用的“84”消毒液的主要成分是次氯酸钠(NaClO),可由反应2NaOH+X=NaClO+NaCl+H2O制得,则X的化学式为___________;
(4)如图是水电解示意图,下列叙述正确的是_________。
A. 向水中加入少量氢氧化钠的目的是增强水的导电性
B. 电源的A为正极,D试管中产生的气体是氢气
C. 水的蒸发和水的电解都生成气体,它们都是化学变化
D. 水电解产生氢气和氧气,实验说明水中含有氢分子和氧分子
24.(广东惠州市博罗县2021-2022上学期期中)东江是惠州自来水的水源。请回答下列问题:
(1)检验自来水是硬水还是软水,可选用的物质是____;生活中既能降低水的硬度,又能杀菌消毒的方法是____。请指出图一操作中的两处明显错误:①_____;②_____。
(2)改正错误后进行操作,若经过两次操作,滤液仍然浑浊,可能的原因是______(任写一条)。
(3)图二是电解水的简易装置图,请写出电解水的符号表达(化学方程式)______。在该装置中,当A试管中产生的气体体积为10mL时,B试管中产生的气体体积为_____;做该实验时往往在水中加入少量的氢氧化钠溶液或硫酸钠的目的是_______________________。
(4)图三是氢气燃烧的微观示意图,由此可知化学变化的微观实质是______________________________。
(5)目前,河湖的污染日益严重,保护水环境,珍爱水资源,是每个公民应尽的责任和义务,下列做法有利于保护水资源的是 (填字母)。
A. 化肥和农药的过度使用
B. 实验室废液不经处理直接排放
C. 工业废水处理达标后排放
25.(2022年云南省昆明市中考)水是一切生命体生存所必需的物质。
(1)爱护水资源,既要节约用水,也要防治水体污染,下列做法合理的是______(填标号)
A.水龙头漏水不及时更换B.生活污水集中处理和排放
C.洗脸水冲厕所D.农业上合理使用农药和化肥
(2)①小新同学从翠湖取回水样,用自制净水器处理,净水器中活性炭可以______(填“吸附”或“蒸馏”)水样中的异味和色素,所得的水______(填“是”或“不是”)纯水。
②向处理后的水样中加入肥皂水,振荡,观察到泡沫较少,浮渣较多,则该水样属于______(填“硬水”或“软水”)。使用硬水会给生活和生产带来许乡麻烦,生活中常用______的方法降低水的硬度,
(3)NH4C1和KNO3在不同温度时的溶解度如下表,回答下列问题。
①40℃时,NH4Cl的溶解度是______g。60℃时,向100g水中加入120gKNO3固体,所得溶液的质量是______g。
②将等质量的NH4Cl、KNO3饱和溶液分别由50℃降温至20℃,所得NH4Cl溶液中溶质的质量分数______(填“”)KNO3溶液中溶质的质量分数。
26.看图回答
(1)装置甲与装置乙相比,有一个明显的优点是______
(2)装置乙与装置甲相比,有一个明显的优点是______
(3)电解水一段时间,A B两管水位______管下降的快,其原因是______
(4)图甲中表明实验是未开始、刚开始还是已经进行一段时间______。
(5)在D处使用______(填“燃着的小木条”或“带火星的小木条”)进行检验,现象______。
27.电解水实验.
实验原理:(写符号表达式)______,反应基本类型______.
实验现象:接通电源后,两电极上产生______,通电一段时间后,与电源正极相连的玻璃管内产生的气体与电源负极相连的玻璃管内产生的气体的体积比为______.(即______)
气体的检验:与电源正极相连的玻璃管内产生的气体能使带火星的木条______证明是______;与电源负极相连的玻璃管内产生的气体点燃时能______,火焰呈______色,证明是______.
实验结论:水是由______组成的,因此水是一种______(填“单质”或“化合物”).
注意事项:做电解水实验时,水中常加入少量氢氧化钠或稀硫酸,目的是______.
28.某商场举行开业典礼,店外挂满了氢气球,周围挤满了人,在拥挤中,有的气球被挤破,遇上点燃的香烟引起爆炸,并引发邻近的一些气球爆炸,火焰烧焦了一些顾客的头发,并轻度烧伤了一些人的皮肤,试简要回答:(1)解释爆炸的原因______.
(2)鉴于上述原因,现在人们正试着使用其他气体,如氦气(密度0.18g/L)来代替氢气填充气球,你认为是否可行?______为什么?______.
29.(2021·天津中考真题)2021年“世界水日”的主题为“珍惜水、爱护水”。
(1)2021年5月10日,“南水北调东线北延应急供水工程”启动向天津等地供水,以缓解我市可利用淡水资源___________的现状。
(2)下列有关保护水资源的说法正确的是____________(填序号)。
a.生活污水可直接排放
b.工业上对污染的水体作处理使之符合排放标准后再排放
c.农药、化肥的施用会造成水体污染,应该禁止施用
(3)下图是利用海水提取粗盐的过程。
根据海水晒盐的原理,下列说法正确的是_________________(填序号)。
a.进入贮水池中的海水,氯化钠的质量逐渐减少
b在蒸发池中,海水中氯化钠的质量逐渐增加
c析出晶体后,母液中的氯化钠溶液达到饱和
(4)某同学配制50g溶质质量分数为10%的氯化钠溶液
①需要固体氯化钠的质量为_____________________g。
②配制过程有以下步骤:a.称量及量取b.计算c.溶解d.装瓶贴标签,正确顺序是_____________(填序号)。
③将50g溶质质量分数为10%的氯化钠溶液,稀释成5%的氯化钠溶液,需要加水的质量为______________g。
(5)为明究水的组成,某同学进行了电解水实验。
①电解水的化学方程式为________________。
②电解水的实验证明水是由________________元素组成的。
成分
Ca
K
Zn
F
含量(mg/L)
20
3
0.06
0.02
温度/℃
20
30
40
50
60
溶解度/g
NH4Cl
37.2
41.4
45.8
50.4
55.2
KNO3
31.6
45.8
63.9
85.5
110
专题07 自然界的水
1.(2022湖南常德)下列图标中,属于“节约用水”标志的是( )
A. B.
C. D.
【答案】A
【解析】A、该图为节约用水标志,符合题意;
B、该图是禁止烟火的标志,不符合题意;
C、该图示禁止放易燃物标志,不符合题意;
D、该图是中国节能标志,不符合题意;
故选A。
2.(2022江苏泰州中考)水是生命之源。下列有关水的叙述正确的是( )
A. 长江水属于纯净物B. 长期饮用硬水有利人体健康
C. 工业废水需处理达标后排放D. 过滤可以除去水中所有杂质
【答案】C
【解析】A.长江水中含有水和多种可溶性、不可溶性杂质,属于混合物,此选项错误;
B.硬水中含有较多钙镁化合物,长期饮用硬水不利于人体健康,此选项错误;
C.工业废水中含有一些有害物质,需处理达标后排放,此选项正确;
D.过滤可以除去的是水中的不溶性杂质,此选项错误:
故选C。
3.(2022河南中考)人类的日常生活和工农业生产离不开水。下列关于水的叙述不正确的是( )
A. 水与冰块混合得到混合物
B. 净水常用方法有沉淀、过滤、吸附、蒸馏等
C. 硬水是指含有较多可溶性钙、镁化合物的水
D. 水电解时所产生的氢气和氧气的质量比为1:8
【答案】A
【解析】A、冰是固态的水,水与冰块混合物只由水一种物质组成,属于纯净物,符合题意;
B、净水常用方法有沉淀(使悬浮的杂质沉降)、过滤(除去水中难溶性杂质)、吸附(除去水中的色素和异味)、蒸馏(除去所有杂质)等,不符合题意;
C、硬水是指含有较多可溶性钙、镁化合物的水,软水是不含或含较少可溶性钙、镁化合物的水,不符合题意;
D、电解水生成氢气和氧气,即,故生成氢气和氧气的质量比为:4:32=1:8,不符合题意。
故选A。
4.(2021·辽宁中考真题)下列关于水的说法中,正确的是( )
A.用水作试剂不能鉴别硝酸铵和氯化钠
B.氢气燃烧生成水和电解水实验都能证明水的组成
C.自来水厂净水的方法有沉淀、过滤、吸附、煮沸
D.为了节约水资源,提倡直接用工业废水浇灌农田
【答案】B
【解析】
A、硝酸铵溶于水吸热,会使温度降低,氯化钠溶于水温度不变,因此可以鉴别,故A不符合题意;
B、氢气和氧气燃烧生成水,证明水中含有氢氧元素,电解水生成氢气和氧气,也可以说明水中含有氢氧元素,故B符合题意;
C、自来水净水的过程中没有煮沸,故C不符合题意;
D、废水中含有有毒物质,因此不能用工业废水浇灌农田,故D不符合题意;
故选B。
5.(2021·黑龙江绥化市·中考真题)水是生命之源。下列有关水的说法中正确的是( )
A.电解水实验中产生氧气和氢气的体积比约为2:1
B.除去水中含有的少量泥沙,过滤时用玻璃棒搅拌可以加快过滤速度
C.地球上总水储量虽然很大,但淡水很少
D.经自制简易净水器净化后的井水是纯净物
【答案】C
【解析】
A、水在通电的条件下可以分解生成氧气和氢气,两者体积比为1:2,错误;
B、过滤时不能用玻璃棒搅拌,防止弄破滤纸,错误;
C、地球上总水储量虽然很大,但淡水很少,正确;
D、经自制简易净水器净化后的井水中还含有许多可溶性杂质,属于混合物,错误。
故选C。
6.(2022江苏苏州中考)由太湖水生产自来水的部分处理过程如下。有关说法不正确的是( )
A. 用细沙“过滤”可滤除水中的细小颗粒
B. 用活性炭“吸附”可除去水中的色素和异味
C. 上述处理过程应包含“蒸馏”
D. 经过处理获得的自来水仍是混合物
【答案】C
【解析】A、用细沙“过滤”即相当于过滤操作中使用的滤纸,可以阻止细小的难溶性颗粒状物质通过细沙,起到过滤作用,选项正确;
B、活性炭具有疏松多孔的结构,故能吸附有色、有异味的物质,用于除去水中的色素和异味,选项正确;
C、自来水厂的净水流程是取水静置、过滤、吸附、杀菌消毒,故不包含蒸馏,选项错误;
D、经过处理获得的自来水仍含有多种矿物质,属于混合物,选项正确;
答案为:C。
7.(2021·河南中考真题)2021年世界水日的主题是“珍惜水、爱护水”。下列说法正确的是( )
A.地球上的淡水资源十分丰富B.部分结冰的蒸馏水属于混合物
C.水是由氢分子和氧原子构成的D.硬水中含有较多可溶性钙、镁化合物
【答案】D
【解析】
A、地球上的淡水资源十分缺乏,故选项错误;
B、部分结冰的蒸馏水也是由一种物质组成的,属于单质,故选项错误;
C、水是由氢元素和氧元素组成的,一个水分子是由两个氢原子和一个氧原子构成的,故选项错误;
D、硬水中含有较多可溶性钙、镁化合物,故选项正确。
故选:D。
8.(2021·湖北恩施土家族苗族自治州·中考真题)水是生命之源。下列有关水的说法正确的是( )
A.水变燃油可以实现B.冰水共存物属于混合物
C.电解水的实验中,电源正极产生氢气D.生活中常用煮沸的方法降低水的硬度
【答案】D
【解析】
A、燃油中含碳元素,水中不含碳元素,根据质量守恒反应前后元素种类不变,水不可能变为燃油,A错误。
B、冰水共存物只含有一种分子水分子,属于纯净物,B错误。
C、电解水的实验中,电源正极产生氧气,C错误。
D、加热煮沸可以使水中可溶性钙镁矿物质转化为水垢,生活中常用煮沸的方法降低水的硬度,D正确。
故选:D。
9.(2021·山东枣庄市·中考真题)3月22日是“世界水日”,2021年的主题为“珍惜水、爱护水”。下列有关水的说法错误的是( )
A.硬水软化常用肥皂水B.海水淡化可用蒸馏法
C.河水净化中活性炭起吸附作用D.水汽化过程中分子间隔变大
【答案】A
【详解】
A、肥皂水可以区分硬水和软水,但不能降低水中钙、镁离子的含量,即不能降低水的硬度,选项说法不正确;
B、海水淡化的过程是除去海水中的可溶性杂质,蒸馏可得到纯水,可用蒸馏法淡化海水,选项说法正确;
C、活性炭具有吸附性,可吸附水中的色素和异味,达到净水的目的,选项说法正确;
D、气体分子间的距离大于液体分子间的距离,水汽化时由液态变成气态,分子间的间隔变大,选项说法正确。故选A。
10.(石家庄第二十八中学2021-2022学年第一学期九年级期末)自来水厂的净水步骤中不包括
A. 沉淀B. 过滤C. 吸附D. 蒸馏
【答案】D
【解析】自来水厂的净水步骤中包括:沉淀、过滤、吸附、杀菌等,不包括蒸馏。
故选:D。
11. (广东广州市白云区2021学年第一学期期末)水是生命之源。下列有关水的说法中正确的是
A. 石井河水经过滤后得到纯净水
B. 除去水中含有的少量泥沙,过滤时用玻璃棒搅拌可以加快过滤速度
C. 地球上总水储量虽然很大,但淡水很少
D. 使用明矾净水能杀菌消毒
【答案】C
【解析】A、过滤只能除去不溶物,不能得到纯净水,故A错误;
B、过滤时玻璃棒的作用是引流,不用搅拌,故B错误;
C、地球上总水储量虽然很大,但淡水很少,我们要节约用水,故C正确;
D、明矾能吸附悬浮的小的颗粒物,没有杀菌消毒的作用,故D错误。
故选C。
12.(广东揭阳市宝塔学校2021—2022 学年度第一学期期中)关于右图所示的电解水实验,下列说法正确的是
A. 该实验证明了水是由氢气和氧气组成的
B. 甲试管内产生的气体能使带火星的木条复燃
C. 该实验过程中,氢原子和氧原子的数目不变
D. 甲、乙试管内收集的气体质量比约为 2∶1
【答案】C
【解析】水在通电的条件下可以分解生成氧气和氢气;正极得到氧气,负极得到氢气,两者体积比为1:2;
A、水在通电的条件下可以分解生成氧气和氢气,证明了水是由氢、氧元素组成的,选项说法错误;
B、甲试管内产生的气体体积较大,是氢气,氢气具有可燃性,没有助燃性,不能使带火星的木条复燃,选项说法错误;
C、原子是化学变化中最小的粒子,该实验过程中,氢原子和氧原子的数目不变,选项说法正确;
D、由图示可知,甲试管中的气体体积较大,是氢气;乙试管中的气体体积较小,是氧气;氢气与氧气的体积比约为2:1,而不是质量比,选项说法错误。
故选C。
13.(2022年山东省泰安市中考)水和空气是人类宝贵的自然资源。下列有关说法正确的是( )
A.水电解得到氢气和氧气的质量比为2:1
B.水能灭火是因为可以降低可燃物的着火点
C.空气中氧气的质量分数约为21%
D.稀有气体在通电时能发出不同颜色的光
【答案】D
【解析】
A、水在通电的条件下可以分解生成氧气和氢气;正极得到氧气,负极得到氢气,两者体积比为1:2;错误;
B、水能灭火是因为可以降低温度到可燃物的着火点以下,错误;
C、空气成分按体积计算,大约是:氮气78%、氧气21%、稀有气体0.94%,错误;
D、稀有气体在通电时能发出不同颜色的光,可做电光源,正确;
故选D。
14.(2022年江西省中考)下列与“水”相关的说法错误的是( )
A.硬水蒸馏后可以转化为软水
B.电解水可以探究水的组成
C.含洗涤剂的水除油污是乳化作用
D.将水注入浓硫酸配成稀硫酸
【答案】D
【解析】
A、蒸馏可除去所有杂质,故硬水蒸馏后可转化为软水,不符合题意;
B、电解水生成氢气和氧气,氢气由氢元素组成,氧气由氧元素组成,根据质量守恒定律,化学反应前后,元素的种类不变,可得水是由氢元素和氧元素组成,不符合题意;
C、含洗涤剂的水除油污,是因为洗涤剂中含有乳化剂,具有乳化作用,能将油污乳化为细小油滴,随水冲走,不符合题意;
D、稀释浓硫酸:将浓硫酸沿器壁慢慢注入水中,并用玻璃棒不断搅拌,使热量尽快散发出去,不能将水注入浓硫酸中,符合题意。
故选D。
15.(安徽合肥市肥西县2021~2022学年上学期期末)下列有关水的说法中不正确的是
A. 利用过滤操作可以将海水转化成淡水
B. 利用加肥皂水、搅拌,可以区分软、硬水
C. 用明矾做絮凝剂可以吸附水中难溶性杂质
D. 保护水资源可以从节约用水和防止水体污染两方面做起
【答案】A
【解析】A、过滤不能去除可溶性杂质,不能将海水转化成淡水,错误;
B、硬水加肥皂水泡沫少,软水加肥皂水泡沫多,利用加肥皂水、搅拌,可以区分软、硬水,正确;
C、用明矾做絮凝剂可以吸附水中难溶性杂质,使其沉降,正确;
D、保护水资源可以从节约用水和防止水体污染两方面做起,正确。
故选A。
16.(广东佛山市禅城区2021—2022学年第一学期期末)空气和水对我们人类是非常重要两种物质。下列关于空气和水的说法正确的是
A. 冰块与水混合得到混合物,空气净化后得到纯净的空气
B. 硬水易生水垢,与肥皂作用不易起泡,将硬水过滤可得到软水
C. 可直接从空气中分离出用作清洁燃料的氢气
D. 蒸馏是对水最高程度的净化,但长期饮用蒸馏水对人体健康不利
【答案】D
【解析】A. 冰块是水的固态,当冰块与水混合得到的是纯净物,空气净化后得到较洁净的空气,空气中含有氧气氮气等物质,属于混合物,不符合题意;
B. 硬水易生水垢,与肥皂作用不易起泡,将硬水煮沸或蒸馏可得到软水,不符合题意;
C. 空气中没有氢气,所以不可直接从空气中分离出用作清洁燃料的氢气,不符合题意;
D. 蒸馏是对水最高程度的净化,但长期饮用蒸馏水对人体健康不利,符合题意。
故选D。
17.有关水的实验装置如下图所示。
(1)图1为简易净水装置,其中活性炭的作用是__________________________;
图2为蒸馏装置,海水分别经图2与图1装置单独处理后,所得水质成分的区别是________________。
(2)图3为简易水电解器,电解水的文字表达式:___________________,A管中产生的气体是__________。
(3)水和双氧水组成相同,它们都是由______________组成的。
【解析】(1)在净化水的过程中,活性炭的作用是吸附;因海水是混合物,蒸馏后的水属于纯净物,因此蒸馏水与海水的差别在于纯净物与混合物的区别;
(2)由图示信息知,A管产生的气体体积较B管要小,则A中收集到的是氧气;(3)从水和双氧水的化学式可知,两者都是由氢元素和氧元素组成的。
答案:(1)吸附 纯净物与混合物的区别
(2)水氢气+氧气 氧气 (3)氢元素和氧元素
18.(2022湖南常德)“水”与“火”虽然性格迥异,但它们的力量都推动着人类的进步。
Ⅰ.水是万物之源、生命之本。
(1)自来水厂的净水流程为:取水→沉降→过滤→活性炭净水→含氯物质消毒杀菌,流程中体现了活性炭的_______性;
(2)水是人体必需的营养素,在人体所需的营养素中,_______是身体所需能量的主要来源;
(3)水的硬度过大,对健康有害,生活中常用_______方法降低水的硬度。
【答案】(1)吸附 (2)糖类 (3)煮沸(或加热煮沸)
【解析】(1)活性炭具有吸附性,能吸附异味和色素;
(2)在人体所需的营养素中,糖类是身体所需能量的主要来源;
(3)硬水是指含有较多钙、镁离子的水,煮沸能使钙、镁离子形成沉淀、析出,这是生活中最常用的最简单的降低水硬度的方法;
19.【2022湖南湘潭中考】今年“中国水周”的活动主题为“推进地下水超采综合治理,复苏河湖生态环境”。请回答:
(1)对于过滤、消毒、蒸馏等净水操作,只能除去不溶性杂质的是________,请写出一种运用了该操作原理的生活实例________。
(2)净水时,通常用________吸附掉一些溶解的杂质,除去臭味。
(3)水是生命体生存所必需的物质,请写出一条爱护水资源的建议_________。
【答案】(1)过滤;茶杯中的纱网(或豆浆机中过滤豆渣的过滤勺等)
(2)活性炭
(3)工业废水处理达标后排放(或利用洗菜水浇花等)
【解析】(1)对于过滤、消毒、蒸馏等净水操作,只能除去不溶性杂质的是静置沉淀和过滤,消毒的作用是除去水中微生物,消毒杀菌的,蒸馏是除去水中部分可溶性杂质,并能降低水的硬度,故填:过滤;生活上利用到过滤原理的有茶杯中的纱网、豆浆机中过滤豆渣的过滤勺等,故填:茶杯中的纱网、豆浆机中过滤豆渣的过滤勺等;
(2)可利用活性炭的吸附性,吸附水中色素和异味,故填:活性炭;
(3)水是生命体生存所必需的物质,爱护水资源,节水措施有:工业废水处理达标后排放或利用洗菜水浇花等,故填:工业废水处理达标后排放或利用洗菜水浇花等。
20.【2022天津中考】人类生命活动离不开水。
(1)地球上的总水量虽然很大,但淡水很少。如图所示,其中陆地淡水约占全球水储量的______。
(2)下列有关水的说法正确的是______(填序号)。
A. 过滤可以降低水的硬度
B. 大量开采地下水可缓解水资源短缺
C. 农业上以喷灌或滴灌形式浇灌可节约用水
(3)如图为电解水实验的示意图。若b试管中产生3mL气体,则a试管中产生气体约为______mL。试管______(填“a”或“b”)中产生的气体使燃着的木条燃烧更旺。电解水的化学反应方程式为______。
【答案】(1)2.53% (2)C (3)6 ; b ;
【解析】(1)根据图示,陆地淡水约占全球水储量的2.53%,故填2.53%;
(2)A、硬水中含有较多的可溶性钙镁化合物,过滤只能除去不溶性杂质,不能除去可溶性的钙镁化合物,故过滤不能降低水的硬度,故A错误;
B、淡水资源有限,需要合理利用,不能大量开采地下水可缓解水资源短缺,以免引起其他地质灾害,故B错误;
C、农业上以喷灌或滴灌形式浇灌可节约用水,故C正确;
故选C;
(3)电解水实验中,电极正极产生氧气,负极产生氢气,且氢气和氧气的体积比为2:1.根据图示,b管内气体较少为氧气,且氧气体积为3mL,则a管内气体为氢气,氢气体积为3mL×2=6mL,故填6mL;
氢气能够燃烧,氧气能支持燃烧,所以氧气气体能够使燃着的木条燃烧更旺,故填b;
电解水时生成氢气和氧气,方程式为;
21.【2022湖南邵阳中考】水是生命之源。
(1)对于沉淀、过滤、吸附、蒸馏等净化水的操作,相对净化程度最高的是_______;
(2)下图是电解水的示意图,图中与电池负极相连的试管内收集到的气体是_______;
(3)生活中我们常用_______区分硬水和软水;
(4)保护水资源是每个公民应尽的责任和义务,下列防治水体污染的措施正确的有_______(填序号)。
①大量使用含磷洗衣粉 ②农业上禁止使用农药和化肥
③生活污水集中处理达标后再排放 ④工业上应用新技术、新工艺减少污染物的产生
【答案】(1)蒸馏 (2)氢气(或H2) (3)肥皂水 (4)③④(或④③)
【解析】(1)沉淀、过滤可以除去水中难溶性杂质,吸附可以除去水中的色素和异味,而蒸馏可以除去水中几乎所有杂质得到纯水,由此,相对净化程度最高的是蒸馏;
(2)在电解水过程中,与电池负极相连的试管内收集到的气体是氢气;
(3)生活中我们常用肥皂水区分硬水和软水,泡沫多为软水,泡沫少为硬水,故填:肥皂水;
(4)①大量使用含磷洗衣粉会造成水体富营养化,故①不符合题意;
②农业上应该合理使用农药和化肥,可减少水体污染,禁止使用农药和化肥会造成农作物减产,引发粮食安全问题,故②不符合题意;
③生活污水集中处理达标后再排放,符合防治水体污染的措施,故③符合题意;
④工业上应用新技术、新工艺减少污染物的产生,符合防治水体污染的措施,故④符合题意;
故选③④。
22.(吉林省吉林市丰满区2020—2021学年上学期期中)探究水的组成。
【方案一】用已知元素组成的物质,转变成要探究元素组成的物质。如图一所示进行点燃氢气的实验。
(1)注意:在点燃氢气之前一定要进行的操作是________;
(2)能证明有水生成的现象是________;
【方案二】把要探究元素组成的物质,转变成已知元素组成的物质。如图二所示进行实验。
(3)实验中发生反应的表达式为________;
(4)气体a在电源的________(填 “正”或“负”)极端产生;
【拓展应用】汽车使用汽油作为燃料,汽油在O2中完全燃烧,生成CO2和H2O。
(5)汽油的组成中一定含有的元素是_____。
【答案】(1)验纯 (2)烧杯内壁有水雾(液滴) (3)或
(4)负 (5)碳元素和氢元素(或C和H)
【解析】(1)氢气可燃性气体,点燃之前要验纯,否则有爆炸可能,故填:验纯;
(2)图一中干冷的烧杯中会有无色液滴,说明有水生成,故填:烧杯内壁有水雾(液滴);
(3)电解水实验生成氢气和氧气,故填:或;
(4)a管中气体较多,说明a管中是氢气,电解水负极产生氢气,故填:负;
(5)根据化学反应前后化学元素种类不变,反应后有碳、氢、氧三种元素,则汽油中一定有碳、氢元素,可能有氧元素,故填:碳元素和氢元素(或C和H)。
23.(四川遂宁市蓬溪县2021-2022上学期期末)水是生命的源泉,也是不可缺少的资源。
(1)某矿泉水的主要矿物质成分及含量如下表:
这里Ca、K、Zn、F是指___________(填“单质、元素、分子或原子”)。
(2)水污染日益严重,水资源的保护和合理利用已受到人们的普遍关注。请参与讨论下列有关问题:
(Ⅰ)自然界的河水是___________(填“混合物”或“纯净物”)。
(Ⅱ)我国有些地区的水是硬水,有些地区的水是软水,在日常生活中硬水和软水可利用_______进行鉴别。
(Ⅲ)随着时代的发展,在我县的旷继勋公园也有了公共直饮水装置,人们可以随时喝上免费的健康水。其中处理步骤如下图所示:
步骤①对应的作用是___________(填字母序号)。
A.杀菌消毒 B.吸附杂质 C.沉淀过滤 D.蒸馏
(3)生活中常用的“84”消毒液的主要成分是次氯酸钠(NaClO),可由反应2NaOH+X=NaClO+NaCl+H2O制得,则X的化学式为___________;
(4)如图是水电解示意图,下列叙述正确的是_________。
A. 向水中加入少量氢氧化钠的目的是增强水的导电性
B. 电源的A为正极,D试管中产生的气体是氢气
C. 水的蒸发和水的电解都生成气体,它们都是化学变化
D. 水电解产生氢气和氧气,实验说明水中含有氢分子和氧分子
【答案】(1)元素 (2) ①. 混合物 ②. 肥皂水 ③. B (3)Cl2 (4)A
【解析】(1)物质是由元素组成的,这里Ca、K、Zn、F是指元素,而不是指具体的物质;
(2)自然界的河水中含有许多可溶性物质,属于混合物;
硬水是含较多可溶性钙、镁矿物质的水;鉴别硬水和软水可以使用肥皂水,泡沫较少浮渣较多的是硬水,泡沫较多浮渣较少的是软水,故可用肥皂水鉴别硬水和软水;
活性炭具有吸附性,可以吸附水中色素和异味,步骤①对应的作用是吸附杂质,故选B;
(3)化学反应前后原子种类数目不变;反应后钠、氯、氧、氢原子数目分别为2、2、2、2,反应前钠、氯、氧、氢原子数目分别为2、0、2、2,则X的化学式为Cl2;
(4)A、纯水导电性很差,向水中加入少量氢氧化钠的目的是增强水的导电性,正确;
B、水在通电的条件下可以分解生成氧气和氢气;正极得到氧气,负极得到氢气,两者体积比为1:2;电源的A所连试管中气体体积较大为氢气,则A为负极,D试管中产生的气体是氧气,错误;
C、水的蒸发没有生成新物质,是物理变化,错误;
D、水电解产生氢气和氧气,实验说明水中含有氢元素和氧元素,错误。
故选A。
24.(广东惠州市博罗县2021-2022上学期期中)东江是惠州自来水的水源。请回答下列问题:
(1)检验自来水是硬水还是软水,可选用的物质是____;生活中既能降低水的硬度,又能杀菌消毒的方法是____。请指出图一操作中的两处明显错误:①_____;②_____。
(2)改正错误后进行操作,若经过两次操作,滤液仍然浑浊,可能的原因是______(任写一条)。
(3)图二是电解水的简易装置图,请写出电解水的符号表达(化学方程式)______。在该装置中,当A试管中产生的气体体积为10mL时,B试管中产生的气体体积为_____;做该实验时往往在水中加入少量的氢氧化钠溶液或硫酸钠的目的是_______________________。
(4)图三是氢气燃烧的微观示意图,由此可知化学变化的微观实质是______________________________。
(5)目前,河湖的污染日益严重,保护水环境,珍爱水资源,是每个公民应尽的责任和义务,下列做法有利于保护水资源的是 (填字母)。
A. 化肥和农药的过度使用
B. 实验室废液不经处理直接排放
C. 工业废水处理达标后排放
【答案】(1)①. 肥皂水 ②. 煮沸或加热煮沸 ③. 没有用玻璃棒引流 ④. 漏斗末端没有紧靠烧杯内壁 (2)滤纸破损(或液面高于滤纸边缘等)(3)①. H2O通电H2+O2或2H2Oeq \(=====,\s\up7(通电)) 2H2↑+O2↑
②. 5mL ③. 增强水的导电性 (4)分子分解成原子,原子重新结合生成新分子 (5)C
【解析】(1)用肥皂水区别硬水和软水,振荡,泡沫多,浮渣少的是软水,泡沫少,浮渣多的是硬水,所以检验自来水是硬水还是软水,可选用的物质是肥皂水;硬水中含有较多的可溶性钙镁化合物,受热易分解生成不溶性的钙镁化合物,所以生活中既能降低水的硬度,又能杀菌消毒的方法是加热煮沸;
图一操作中的两处明显错误:①没有用玻璃棒引流;②漏斗末端没有紧靠烧杯内壁。
故答案为:肥皂水;煮沸;没有用玻璃棒引流;漏斗末端没有紧靠烧杯内壁。
(2)改正错误后进行操作,若经过两次操作,滤液仍然浑浊,可能的原因是滤纸破损,造成液体中的不溶物进入下面的烧杯,从而使得滤液浑浊、或液面高于滤纸边缘,会使部分液体未经过滤纸的过滤直接从滤纸和漏斗内壁缝隙间流下,该操作会使滤液仍然浑浊,或承接滤液的烧杯不干净等,故填:滤纸破损(或液面高于滤纸边缘等)。
(3)电解水的符号表达(化学方程式):H2O通电H2+O2或2H2Oeq \(=====,\s\up7(通电)) 2H2↑+O2↑;在该装置中,图中试管A产生的气体与试管B产生的气体体积比约为2:1,当A试管中产生的气体体积为10mL时,B试管中产生的气体体积为5mL;做该实验时往往在水中加入少量的氢氧化钠溶液或硫酸钠的目的是增强水的导电性。故答案为: H2O通电H2+O2或2H2Oeq \(=====,\s\up7(通电)) 2H2↑+O2↑;5mL;增强水的导电性。
(4)图三是氢气燃烧的微观示意图,由此可知化学变化的微观实质是分子分解成原子,原子重新结合生成新分子。故答案为:分子分解成原子,原子重新结合生成新分子。
(5)A.化肥和农药的过度使用,会污染水资源,选项A不符合题意;
B.实验室废液不经处理直接排放,会污染水资源,选项B不符合题意;
C.工业废水处理达标后排放,保护水资源,选项C符合题意。
故选:C。
25.(2022年云南省昆明市中考)水是一切生命体生存所必需的物质。
(1)爱护水资源,既要节约用水,也要防治水体污染,下列做法合理的是______(填标号)
A.水龙头漏水不及时更换B.生活污水集中处理和排放
C.洗脸水冲厕所D.农业上合理使用农药和化肥
(2)①小新同学从翠湖取回水样,用自制净水器处理,净水器中活性炭可以______(填“吸附”或“蒸馏”)水样中的异味和色素,所得的水______(填“是”或“不是”)纯水。
②向处理后的水样中加入肥皂水,振荡,观察到泡沫较少,浮渣较多,则该水样属于______(填“硬水”或“软水”)。使用硬水会给生活和生产带来许乡麻烦,生活中常用______的方法降低水的硬度,
(3)NH4C1和KNO3在不同温度时的溶解度如下表,回答下列问题。
①40℃时,NH4Cl的溶解度是______g。60℃时,向100g水中加入120gKNO3固体,所得溶液的质量是______g。
②将等质量的NH4Cl、KNO3饱和溶液分别由50℃降温至20℃,所得NH4Cl溶液中溶质的质量分数______(填“”)KNO3溶液中溶质的质量分数。
【答案】(1)BCD
(2) 吸附 不是 硬水 加热煮沸
(3) 45.8 210 >
【解析】
(1)
A、水龙头漏水不及时更换,会造成水资源的浪费,不合理;
B、生活污水,如果不经净化处理就排放,会产生污染,合理;
C、洗脸水冲厕所,一水多用,节约用水,合理;
D、农业生产中合理使用化肥可以减少环境污染,合理;
故填BCD。
(2)
①活性炭具有吸附性,可以吸附色素和异味,故可以除水中异味和色素。用自制净水器处理过的水还含有可溶性的杂质,不中纯水;
②硬水是含可溶钙镁化合物较多的水,用肥皂水区分硬水和软水的方法是:加肥皂水后振荡,泡沫少、浮渣多的为硬水,反之,为软水;生活中通过加热煮沸的方法把硬水软化成软水,煮沸可以将水中部分可溶性钙镁化合物转化为沉淀析出。
(3)
①由溶解度表可知,40℃时,NH4Cl的溶解度是45.8g;60℃时,硝酸钾的溶解度是110g,向100g水中加入120g硝酸钾固体,所得溶液的质量是100g+110g=210g。
②将等质量的NH4C1、KNO3饱和溶液分别由50℃降温至20℃,由于二者的溶解度都随温度的降低而减小,所以降温后二者都还是饱和溶液,但此时NH4C1的溶解度大于硝酸钾的,根据饱和溶液的溶质质量分数=可知,降温后所得NH4Cl溶液中溶质的质量分数大于KNO3溶液中溶质的质量分数。
26.看图回答
(1)装置甲与装置乙相比,有一个明显的优点是______
(2)装置乙与装置甲相比,有一个明显的优点是______
(3)电解水一段时间,A B两管水位______管下降的快,其原因是______
(4)图甲中表明实验是未开始、刚开始还是已经进行一段时间______。
(5)在D处使用______(填“燃着的小木条”或“带火星的小木条”)进行检验,现象______。
【答案】装置简单;能够方便检验两极产生的气体;B;B管产生的氢气的体积比A管产生的氧气的体积大;已进行一段时间;燃着的小木条;气体能燃烧,产生淡蓝色的火焰
【解析】
解:(1)通过对比可知,装置甲有一个明显的优点,这个优点是:装置简单;
(2)通过对比可知,装置乙有一个明显的优点,这个优点是:能够方便检验两极产生的气体;
(3)由电解水的装置可知,B试管收集的气体较多是氢气,则A试管收集的气体是氧气。由于B管产生的氢气的体积比A管产生的氧气的体积大。所以,B水位管下降的快。
(4)由电解水的装置可知,在AB中通过两管中有产生的气体,可以判断反应已进行了一段时间;
(5)由电解水的装置可知,D试管产生的气体较多是氢气,具有可燃性,所以,在D处使用燃着的小木条进行检验,现象是:气体能燃烧,产生淡蓝色的火焰。
故答为:(1)装置简单;
(2)能够方便检验两极产生的气体;(3)B,B管产生的氢气的体积比A管产生的氧气的体积大;(4)已进行一段时间;(5)燃着的小木条,气体能燃烧,产生淡蓝色的火焰。
27.电解水实验.
实验原理:(写符号表达式)______,反应基本类型______.
实验现象:接通电源后,两电极上产生______,通电一段时间后,与电源正极相连的玻璃管内产生的气体与电源负极相连的玻璃管内产生的气体的体积比为______.(即______)
气体的检验:与电源正极相连的玻璃管内产生的气体能使带火星的木条______证明是______;与电源负极相连的玻璃管内产生的气体点燃时能______,火焰呈______色,证明是______.
实验结论:水是由______组成的,因此水是一种______(填“单质”或“化合物”).
注意事项:做电解水实验时,水中常加入少量氢氧化钠或稀硫酸,目的是______.
【答案】2H2O−通电2H2↑+O2↑;分解反应;气泡;1:2;12;复燃;氧气;燃烧;淡蓝;氢气;氢、氧元素;化合物;增强水的导电性
【解析】
解:熟记:“正氧负氢,氢2氧1”来处理:
实验原理:水在通电条件下,生成氢气和氧气,其符号表达式为:2H2O2H2↑+O2↑,该反应符合“一变多”的特点,故基本类型为分解反应.
实验现象:接通电源后,两电极上产生 气泡,通电一段时间后,与电源正极相连的玻璃管内产生的气体与电源负极相连的玻璃管内产生的气体的体积比为 1:2.(即)
气体的检验:与电源正极相连的玻璃管内产生的气体能使带火星的木条复燃证明是 氧气;与电源负极相连的玻璃管内产生的气体点燃时能燃烧,火焰呈 淡蓝色,有爆鸣声,证明是氢气.
实验结论:氢气中的氢元素和氧气中的氧元素是从水中产生的,所以水是由 氢、氧元素组成的,因此水是一种 化合物.
注意事项:做电解水实验时,水中常加入少量氢氧化钠或稀硫酸,目的是 增强水的导电性.
故答案为:
实验原理:2H2O2H2↑+O2↑,分解反应.
实验现象:气泡,1:2.(即)
气体的检验:复燃,氧气; 燃烧,淡蓝,氢气.
实验结论:氢、氧元素,化合物.
注意事项:增强水的导电性.
28.某商场举行开业典礼,店外挂满了氢气球,周围挤满了人,在拥挤中,有的气球被挤破,遇上点燃的香烟引起爆炸,并引发邻近的一些气球爆炸,火焰烧焦了一些顾客的头发,并轻度烧伤了一些人的皮肤,试简要回答:(1)解释爆炸的原因______.
(2)鉴于上述原因,现在人们正试着使用其他气体,如氦气(密度0.18g/L)来代替氢气填充气球,你认为是否可行?______为什么?______.
【答案】氢气具有可燃性,氢气球被挤爆而与空气混合,遇到了明火而发生急速的燃烧,产生的热量来不及释放;可行;氦气化学性质稳定;氦气的密度远小于空气的密度
【解析】
解:
(1)氢气具有可燃性,氢气球被挤爆而与空气混合,遇到了明火而发生急速的燃烧,产生的热量来不及释放从而发生爆炸;
(2)氦气的化学性质不活泼,密度比空气小,可以用氦气作为大型庆典中充填升空气球的气体.故填:氦气化学性质稳定;氦气的密度远小于空气的密度.
故答案为:
(1)氢气具有可燃性,氢气球被挤爆而与空气混合,遇到了明火而发生急速的燃烧,产生的热量来不及释放.
(2)可行;氦气化学性质稳定;氦气的密度远小于空气的密度.
29.(2021·天津中考真题)2021年“世界水日”的主题为“珍惜水、爱护水”。
(1)2021年5月10日,“南水北调东线北延应急供水工程”启动向天津等地供水,以缓解我市可利用淡水资源___________的现状。
(2)下列有关保护水资源的说法正确的是____________(填序号)。
a.生活污水可直接排放
b.工业上对污染的水体作处理使之符合排放标准后再排放
c.农药、化肥的施用会造成水体污染,应该禁止施用
(3)下图是利用海水提取粗盐的过程。
根据海水晒盐的原理,下列说法正确的是_________________(填序号)。
a.进入贮水池中的海水,氯化钠的质量逐渐减少
b在蒸发池中,海水中氯化钠的质量逐渐增加
c析出晶体后,母液中的氯化钠溶液达到饱和
(4)某同学配制50g溶质质量分数为10%的氯化钠溶液
①需要固体氯化钠的质量为_____________________g。
②配制过程有以下步骤:a.称量及量取b.计算c.溶解d.装瓶贴标签,正确顺序是_____________(填序号)。
③将50g溶质质量分数为10%的氯化钠溶液,稀释成5%的氯化钠溶液,需要加水的质量为______________g。
(5)为明究水的组成,某同学进行了电解水实验。
①电解水的化学方程式为________________。
②电解水的实验证明水是由________________元素组成的。
【答案】短缺 b c 5 b 50 氢、氧
【详解】
(1)“南水北调工程”可以缓解天津市可利用淡水资源短缺的现状,故填:短缺;
(2)a、生活污水直接排放,会造成水体污染,选项说法不正确;
b、工业上对污染的水体作处理使之符合排放标准后再排放,以防止污染水资源,选项说法正确;
c、农药、化肥的施用会造成水体污染,应该合理施用,而不是禁止施用,选项说法不正确;
故选b。
(3)a、进入贮水池中的海水,海水的成分基本不变,所以氯化钠的质量不变,选项说法不正确;
b、在蒸发池中,随着水分的蒸发,海水中水的质量逐渐减少,但海水中氯化钠的质量不变,选项说法不正确;
c、析出晶体后,母液中的氯化钠饱和溶液,选项说法正确;
故选c。
(4)①制50g溶质质量分数为10%的氯化钠溶液,需要固体氯化钠的质量为50g×10%=5g,故填:5;
②配制溶质质量分数一定的溶液的基本步骤:计算、称量、量取、溶解、装瓶存放.所以顺序为bacd,故选b;
③需要加水的质量为x,则有50g×10%=(50g+x)×5%,解得x=50g,故填:50;
(5)①水通电分解生成氢气和氧气,反应的化学方程式为2H2O2H2↑+O2↑,故填:2H2O2H2↑+O2↑;
②水通电分解生成氢气和氧气,氢气由氢元素组成,氧气由氧元素组成,由此可以证明水是由氢、氧元素组成,故填:氢、氧。
成分
Ca
K
Zn
F
含量(mg/L)
20
3
0.06
0.02
温度/℃
20
30
40
50
60
溶解度/g
NH4Cl
37.2
41.4
45.8
50.4
55.2
KNO3
31.6
45.8
63.9
85.5
110
相关试卷
这是一份备战中考化学考点总复习 专题03 化学与化合价【考点巩固】(全国通用)(原卷版+解析版),共17页。试卷主要包含了单选题,填空题等内容,欢迎下载使用。
这是一份备战中考化学考点总复习 专题02 物质的分类【考点巩固】(全国通用)(原卷版+解析),共16页。试卷主要包含了单选题等内容,欢迎下载使用。
这是一份备战中考化学考点总复习 专题17 气体的制取与净化【考点巩固】(全国通用)(原卷版+解析版),共23页。试卷主要包含了下面是实验室制取氧气的操作等内容,欢迎下载使用。