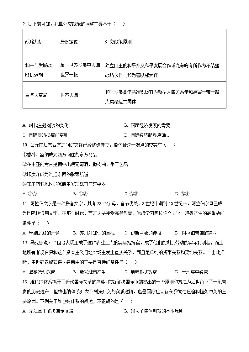
资料中包含下列文件,点击文件名可预览资料内容
还剩5页未读,
继续阅读
浙江省温州市四校2023-2024学年高三上学期第一次联考历史试题(解析版)
展开
这是一份浙江省温州市四校2023-2024学年高三上学期第一次联考历史试题(解析版),文件包含浙江省温州市四校2023-2024学年高三上学期第一次联考历史试题原卷版docx、浙江省温州市四校2023-2024学年高三上学期第一次联考历史试题Word版含解析docx等2份试卷配套教学资源,其中试卷共25页, 欢迎下载使用。
相关试卷
浙江省浙东南三校2023-2024学年高三上学期10月第一次联考历史试题(Word版附解析):
这是一份浙江省浙东南三校2023-2024学年高三上学期10月第一次联考历史试题(Word版附解析),文件包含浙江省浙东南三校2023-2024学年高三上学期10月第一次联考历史试题原卷版docx、浙江省浙东南三校2023-2024学年高三上学期10月第一次联考历史试题Word版含解析docx等2份试卷配套教学资源,其中试卷共26页, 欢迎下载使用。
浙江省温州市四校2023-2024学年高三上学期第二次联考历史试题(Word版附解析):
这是一份浙江省温州市四校2023-2024学年高三上学期第二次联考历史试题(Word版附解析),文件包含浙江省温州市四校2024届高三上学期第二次联考历史试题原卷版docx、浙江省温州市四校2024届高三上学期第二次联考历史试题Word版含解析docx等2份试卷配套教学资源,其中试卷共20页, 欢迎下载使用。
浙江省温州市四校2023-2024学年高三上学期第一次联考历史试题(Word版附解析):
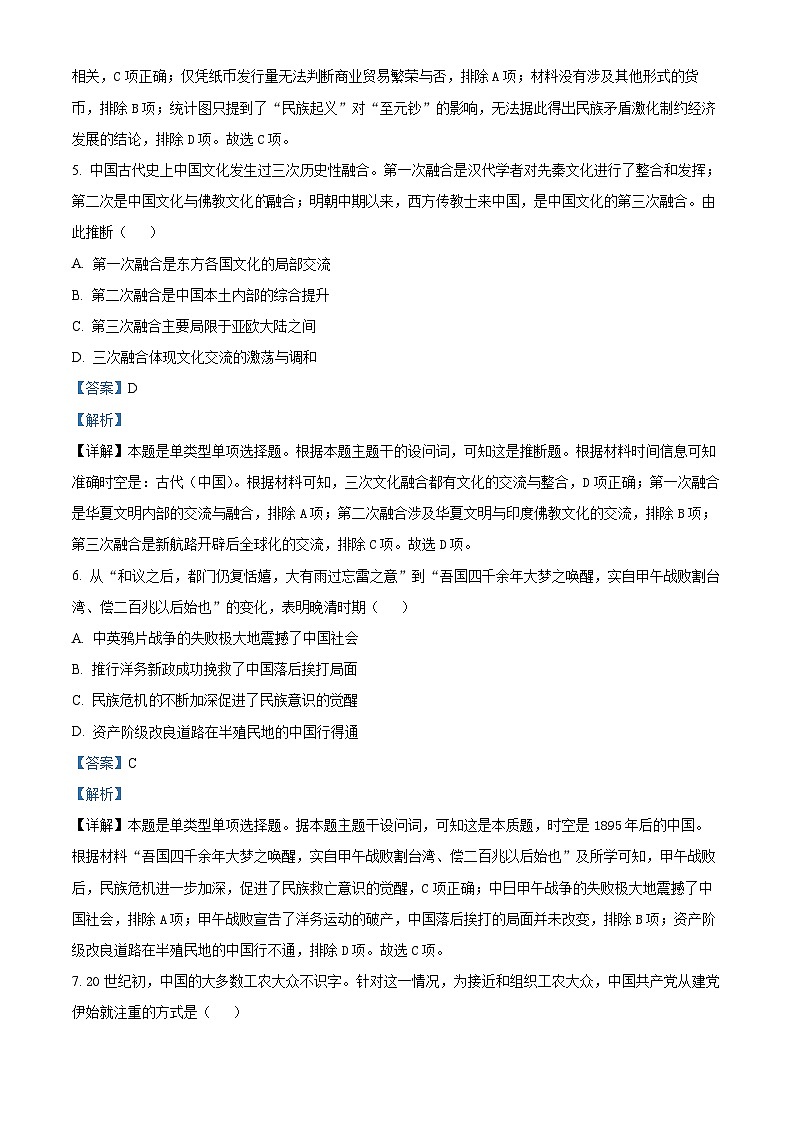
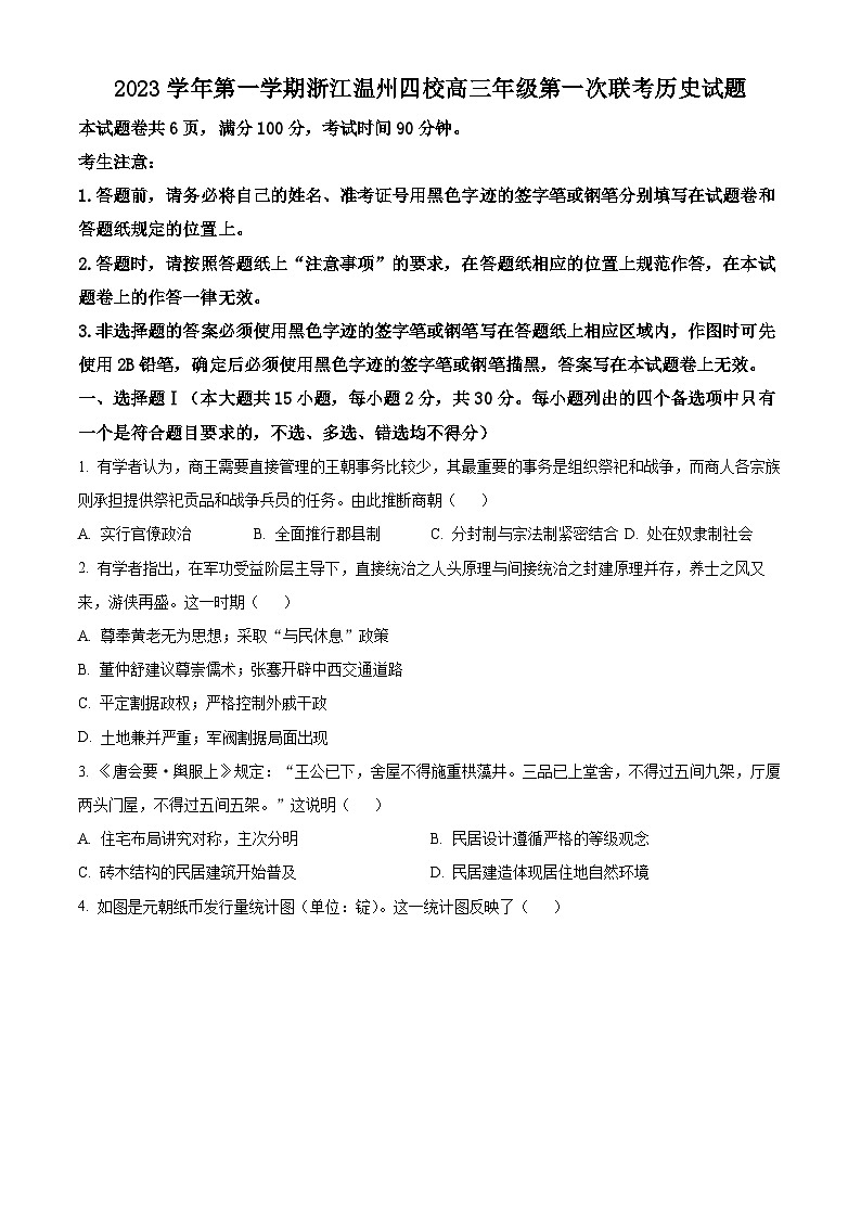
这是一份浙江省温州市四校2023-2024学年高三上学期第一次联考历史试题(Word版附解析),共17页。试卷主要包含了 如图是元朝纸币发行量统计图等内容,欢迎下载使用。

