重庆市黔江中学2023-2024学年高二上学期11月月考生物试题(Word版附解析)
展开考试时间:75分钟
一、选择题(每题3分)
1. 11.5日小南同学参加了在黔江区举办的山地马拉松比赛后出现腿部肌肉酸痛,很长一段时间后才缓解。查阅资料得知,肌细胞生成的乳酸可在肝脏转化为葡萄糖被细胞再利用。下列叙述正确的是( )
A. 运动后,热敷有利于缓解肌肉酸痛
B. 乳酸转化为葡萄糖的过程在内环境中进行
C. 肌细胞生成的乳酸进入肝细胞只需通过组织液
D. 酸痛是因为细胞无氧呼吸产生乳酸和二氧化碳积累导致
【答案】A
【解析】
【分析】人在剧烈运动时,细胞代谢旺盛,氧气供应不足导致肌肉细胞无氧呼吸产生乳酸;内环境的理化性质主要包括温度、pH和渗透压:(1)人体细胞外液的温度一般维持在37°C左右;(2)正常人的血浆接近中性,pH为7.35~7.45,血浆的pH之所以能够保持稳定,与它含有的缓冲物质有关;(3)血浆渗透压的大小主要与无机盐、蛋白质的含量有关。
【详解】A、肌细胞生成的乳酸可在肝脏转化为葡萄糖被细胞再利用,热敷可以增加血流量,促进乳酸在体内的运输,降低内环境中乳酸的含量,有利于缓解酸痛,A正确;
B、乳酸在肝细胞内转化为葡萄糖,B错误;
C、肌细胞排出乳酸,进入组织液,转移入血浆,循环至肝脏部位,进入组织液再进入肝细胞,C错误;
D、人体细胞无氧呼吸产生乳酸,不产生二氧化碳,D错误。
故选A。
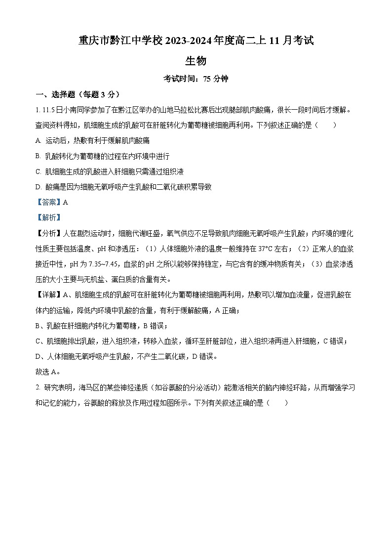
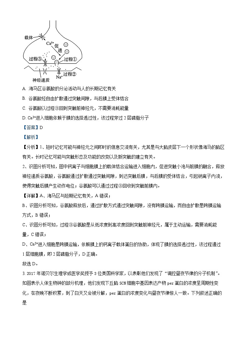
2. 研究表明,海马区的某些神经递质(如谷氨酸的分泌活动)能激活相关的脑内神经环路,从而增强学习和记忆的能力,谷氨酸的释放及作用过程如图所示。下列有关叙述正确的是( )
A. 海马区谷氨酸的分泌活动与人的长期记忆有关
B. 谷氨酸经自由扩散通过突触间隙,与后膜上受体结合
C. 谷氨酸以过程③回到突触前神经元,不需要消耗能量
D. Ca2+进入细胞依赖于膜的选择透过性,该过程穿过2层磷脂分子
【答案】D
【解析】
【分析】1、短时记忆可能与神经元之间即时的信息交流有关,尤其是与大脑皮层下一个形状像海马的脑区有关。长时记忆可能与突触形态及功能的改变以及新突触的建立有关。
2、识图分析可知,图中钙离子与细胞膜上的载体结合运输进入细胞内,促进突触小泡与前膜的融合,释放神经递质谷氨酸,谷氨酸通过扩散通过突触间隙,到达突触后膜,与后膜的受体结合,引起钠离子内流,使得突触后膜产生动作电位;谷氨酸可以通过过程③回收到突触前膜内。
【详解】A、海马区与短期记忆有关,A错误;
B、识图分析可知,谷氨酸释放后,通过扩散方式通过突触间隙,没有跨膜运输,而自由扩散是跨膜运输方式,B错误;
C、识图分析可知,过程③谷氨酸是从低浓度到高浓度回到突触前神经元,属于主动运输,需要消耗能量,C错误;
D、Ca2+进入细胞是跨膜运输,依赖膜上的钙离子载体蛋白的协助,体现了膜的选择透过性,该过程通过1层细胞膜,即2层磷脂分子,D正确。
故选D。
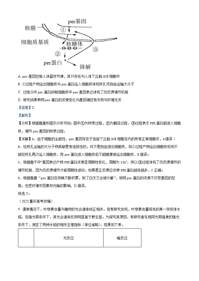
3. 2017年诺贝尔生理学或医学奖授予3位美国科学家,以表彰他们发现了“调控昼夜节律的分子机制”。如图表示人体生物钟的部分机理,他们发现下丘脑SCN细胞中基因表达产物per蛋白的浓度呈周期性变化,在夜晚不断积累,到了白天又会被分解,per蛋白的浓度变化与昼夜节律惊人一致。下列叙述正确的是
A. per基因控制人体昼夜节律,其只存在与人体下丘脑SCN细胞中
B. ①过程产物运出细胞核与per蛋白运入细胞核体现核孔可自由运输大分子
C. 过程③中per蛋白抑制细胞核中per基因表达体现了负反馈调节机制
D. 研究成果表明per蛋白的浓度变化与基因调控有关而与环境无关
【答案】C
【解析】
【分析】根据题意和图示分析可知:图中①为转录过程,②为翻译过程,③过程表示PER蛋白能进入细胞核,调节per基因的转录过程。
【详解】A、由于细胞的全能性,per基因存在于包括下丘脑SCN细胞在内的所有正常细胞中,A错误;
B、经核孔运输的大分子物质都是有选择性的,并不是自由进出细胞核,如①过程产物运出细胞核后则不能经核孔再次运入细胞核,而per蛋白进入细胞核后不能随便被运出细胞核,B错误;
C、根据题干中“基因表达产物PER蛋白浓度呈周期性变化,周期为24h”,所以③过程体现了负反馈调节的调节机制.因为负反馈调节才能周期性波动,如果是正反馈应该使PER蛋白越来越多,C正确;
D、根据题意“per蛋白在夜晚不断积累,到了白天又会被分解”,说明per蛋白的浓度不仅受基因的控制,也受环境中因素如光暗的影响,D错误。
故选C。
(2023重庆高考改编)
4. 通常情况下,叶绿素含量与植物的光合速率成正相关。但有研究发现,叶绿素含量降低的某一突变体水稻,在强光照条件下,其光合速率反而明显高于野生型。为探究其原因,有研究者在相同光照强度的强光条件下,测定了两种水稻的相关生理指标(单位省略),结果如下表。
注:RuBP羧化酶:催化CO2固定的酶;Vmax:RuBP羧化酶催化的最大速率
判断以下论述不正确的是( )
A. 强光条件下,类囊体薄膜电子传递的最终产物是NADPH
B. 突变体水稻光合速率高于野生型的原因是突变体光反应与暗反应速率均高于野生型
C. 同等光照强度下,若抑制RuBP羧化酶活性,短时间叶肉细胞内ATP/ADP比值升高。
D. 测定突变体叶绿素含量时,可使用层析液提取色素。
【答案】D
【解析】
【分析】光合作用是指绿色植物通过叶绿体,利用光能,将二氧化碳和水转化成储存能量的有机物,并且释放出氧气的过程。光合作用过程十分复杂,根据是否需要光能,将这些化学反应分为光反应和暗反应,现在也成为碳反应阶段。
【详解】A、光合作用的光反应阶段在类囊体薄膜上反应,这个阶段电子传递的最终产物是NADPH,A正确;
B、表中的类囊体薄膜电子传递速率代表了光反应速率,电子传递速率越高,则光反应速率越快;RuBP羧化酶含量高低与暗反应速率有关,RuBP羧化酶含量越高,暗反应速率越快,由表可知突变体的光反应和暗反应速率都比野生型快,所以突变型水稻的光合速率高于野生型,B正确;
C、RuBP羧化酶催化CO2与RuBP生成三碳化合物的过程称为CO2的固定,此过程消耗ATP,若抑制RuBP羧化酶活性,短时间叶肉细胞内ATP/ADP比值升高,C正确;
D、色素提取一般采用无水乙醇,色素分离一般采用层析液,D错误。
故选D。
5. 某农场养了一群马,马的毛色有栗色和白色两种,毛色由遗传因子B和b控制。正常情况下,一匹母马一次只能生一匹小马,为了在一个配种季节里鉴别出其中一匹健壮栗色公马的显隐性及其是纯合子还是杂合子(就毛色而言),育种工作者设计以下配种方案,其中合理的是( )
A. 将此匹健壮栗色公马与多匹栗色母马杂交,子代若全为栗色马则其为显性
B. 将此匹健壮栗色公马与多匹白色母马杂交,子代若出现白色马则其为显性
C. 将此匹健壮栗色公马与多匹栗色母马杂交,子代若出现白色马则其为纯合子
D. 将此匹健壮栗色公马与多匹白色母马杂交,子代若全为栗色马则其为纯合子
【答案】D
【解析】
【分析】根据题意分析:若栗色为显性,鉴定该栗色公马是纯合子还是杂合子,可采用测交的方法,即选择该栗色公马与多匹白色母马杂交,观察后代的性状,若后代全是栗色马,则可能是纯合子;若后代白色马:栗色马=1:1,则是杂合子。
【详解】A、将此匹健壮栗色公马与多匹栗色母马杂交,子代若全为栗色马,则该栗色公马可能是隐性,也可能是显性纯合子,A错误;
B、将此匹健壮栗色公马与多匹白色母马杂交,子代若出现白色马则其为显性,则该栗色公马可能是隐性bb,多匹白色母马中存在Bb,B错误;
C、将此匹健壮栗色公马与多匹栗色母马杂交,子代若出现白色马则其为纯合子,则该栗色公马一定是显性杂合子,C错误;
D、将此匹健壮栗色公马与多匹白色母马杂交,子代若全为栗色马则该栗色公马只能是显性纯合子,D正确。
故选D。
6. 自然界新物种形成可通过渐变式、骤变式形成,据图分析自然界新物种形成过程的表述正确的是( )
A. a代表基因突变和基因重组,导致种群基因频率定向改变
B. d是隔离,是生物进化的必要条件
C. 骤变式物种形成不需要经过地理隔离,因此一般不与环境发生协同进化
D. 图中a、c均参与形成生物多样性
【答案】D
【解析】
【分析】现代进化理论的基本内容是:①进化是以种群为基本单位,进化的实质是种群的基因频率的改变。②突变和基因重组产生进化的原材料。③自然选择决定生物进化的方向。④隔离导致物种形成。
【详解】A、a代表可遗传变异,即突变和基因重组,提供进化原材料,不定向,A错误;
B、d表示地理隔离,是物种形成的必要条件,B错误;
C、自然界物种形成均需与其他生物、无机环境间相互影响、协同进化,C错误;
D、a可构成遗传多样性,c构成物种多样性,D正确。
故选D。
7. 依据育种材料的不同,人们选择不同育种方法培育新品种,根据如图判断正确选项( )
A. A、B、F过程均能体现基因重组
B. C过程可以通过秋水仙素处理萌发的种子或幼苗得到纯合子
C. 对于不同种作物的杂交后代,通过方法4可能得到可育后代
D. E过程不可能发生染色体变异
【答案】C
【解析】
【分析】1、杂交育种是指利用具有不同基因组成的同种(或不同种)生物个体进行杂交,获得所需要的表现型类型的育种方法。其原理是基因重组。方法:杂交→自交→选优 优点:能根据人的预见把位于两个生物体上的优良性状集于一身。缺点:时间长,需及时发现优良性状。
2、单倍体育种是利用花药离体培养技术获得单倍体植株,再诱导其染色体加倍,从而获得所需要的纯系植株的育种方法。(主要是考虑到结合中学课本,经查阅相关资料无误。)其原理是染色体变异。优点是可大大缩短育种时间。原理:染色体变异 方法:选择亲本→有性杂交→F1产生的花粉离体培养获得单倍体植株→诱导染色体加倍获得可育纯合子→选择所需要的类型。优点:明显缩短育种年限,加速育种进程。缺点:技术较复杂,需与杂交育种结合,多限于植物。
3、多倍体育种原理:染色体变异(染色体加倍) 方法:秋水仙素处理萌发的种子或幼苗。
优点:可培育出自然界中没有的新品种,且培育出的植物器官大,产量高,营养丰富。缺点:只适于植物,结实率低。
【详解】A、F秋水仙素处理或者低温处理过程为有丝分裂异常导致染色体数目加倍,不能体现基因重组,A错误;
B、C人工诱导染色体数目加倍,若用秋水仙素处理处理则对象是单倍体植株,不是种子,B错误;
C、方法4为多倍体育种可克服远缘亲本杂交不亲合现象,C正确;
D、E过程为诱变过程,可诱导发生突变,包括基因突变和染色体变异,D错误。
故选C。
8. 如图,人体细胞通过内环境与外界进行物质交换,其中Ⅰ、Ⅱ、Ⅲ、Ⅳ代表人体器官,序号代表人体生命活动,请判定下列表述不正确的是( )
A. Ⅰ代表肺,Ⅳ代表皮肤
B. 人体通过①吸收营养物质的同时,也会通过Ⅱ分泌某些物质
C. 组织液中的O2,进入细胞被利用将跨过3层磷脂分子
D. Ⅲ是人体主要排泄器官,人体含N代谢废物主要通过Ⅲ排出体外
【答案】C
【解析】
【分析】分析题图可知,该图表示人体细胞与外界环境之间进行物质交换的过程,其中Ⅰ能与外界进行气体交换,代表的是肺,Ⅱ是消化道的器官,Ⅲ是肾脏,Ⅳ是皮肤;过程①是食物的消化、吸收过程,②是肾小管、集合管的重吸收水分过程。
【详解】A、识图分析可知,图中Ⅰ能与外界进行气体交换,代表的是肺,Ⅱ是消化道的器官,Ⅲ是肾脏,Ⅳ是皮肤,A正确;
B、识图分析可知,图中Ⅱ是消化道的器官,过程①是食物的消化、吸收过程,同时消化道能分泌消化液,B正确;
C、组织液中的O2,进入细胞被利用共跨过1层细胞膜和2层线粒体膜,共6层磷脂分子,C错误;
D、识图分析可知,图中Ⅲ是肾脏,是人体主要排泄器官,肾脏排出含N代谢废物如尿素尿酸,D正确。
故选C
9. 针灸是一种治疗疾病的方法,在我国已经流传了数千年。它利用外源性刺激作用于身体特定部位(穴位),引发一系列生理调节作用。低强度电针通过刺激小鼠后肢“足三里”穴激活迷走神经-肾上腺抗炎通路,其过程如图所示。已知细胞外Ca2+对Na+存在“膜屏障”作用,抑制Na+内流,下列说法正确的是( )
A. 针灸治疗过程中,兴奋在神经纤维上的传导是双向的
B. 低强度电针通过刺激小鼠后肢“足三里”穴激活迷走神经-肾上腺抗炎通路是条件反射
C. 临床上患者血钙含量偏高,Na+内流减少。导致抗炎功能提高,导致针灸抗炎疗效好
D. 利用同等强度的电针刺激位于小鼠腹部的天枢穴,并没有引起相同的抗炎反应,原因可能是腹部不存在迷走神经-肾上腺抗炎通路的Prkr2神经元
【答案】D
【解析】
【分析】题图分析,低强度电针刺激小鼠后肢穴位“足三里”可以激活迷走神经一肾上腺抗炎通路机理是:在电针刺激“足三里”位置时,会激活一组Prkr2感觉神经元,其延伸出去的突起部分可以将后肢的感觉信息通过脊髓传向大脑的特定区域,通过迷走神经作用到肾上腺,肾上腺细胞分泌的儿茶酚胺类物质(包括去甲肾上腺素和肾上腺素等)具有抗炎作用,导致针灸抗炎。
【详解】A、兴奋在反射弧上的传导是单向的,A错误;
B、中枢是脊髓的反射是非条件反射,B错误;
C、Na+内流减少,突触后膜难以形成动作电位,就难以传导兴奋,此反射过程难以实现,即此抗炎通路难以连通,C错误;
D、D中不经过Prkr2神经元就不能形成此反射的效果,D正确。
故选D。
10. 神经冲动阈值是指单次刺激神经元产生神经冲动所需的最小强度刺激,低于此强度的刺激称为阈下刺激。在对枪乌贼粗大神经开展兴奋的产生和传导研究过程发现,不同强度刺激可导致神经纤维产生不同反应,只有当膜电位变化超过阈电位时,才能产生一次神经冲动。通过在枪乌贼粗大神经上放置电极,测得某次实验过程中神经纤维上膜电位变化情况如下图。据此推断以下论述正确的是( )
A. 实验过程中放置的电极应当放置在枪乌贼粗大神经膜外
B. 只有当刺激强度达到或超过阈值时,才能在神经纤维上产生动作电位
C. 刺激产生动作电位时,膜内电位状态由正电位→负电位
D. 若采用生理盐水浸泡粗大神经,测得的静息电位绝对值将比图中更大
【答案】D
【解析】
【分析】分析题图可知,单次刺激时,膜电位发生了变化,静息电位差值变小,但没有形成外负内正的动作电位,说明刺激强度在阈值之下;连续刺激时,形成了外负内正的动作电位,说明连续的阈下刺激可在突触后膜叠加并引发突触后膜产生动作电位。
【详解】A、根据题意,测得实验过程中神经纤维上膜电位变化,即测量静息电位和动作电位的产生情况,因此电极应该在膜内外各放置一个,A错误;
B、据图可知,单次阈下刺激不能引发突触后膜产生动作电位,但连续多个阈下刺激可以叠加并引发突触后膜产生动作电位,B错误;
C、产生动作电位时,细胞膜对钠离子通透性增强,钠离子内流,因此膜内电位由负电位→正电位,C错误;
D、生理盐水不含K+,采用生理盐水浸泡粗大神经增大了膜内外K+浓度差,使K+外流更多,增加了静息电位的绝对值,D正确。
故选D。
11. 图一为“噬菌体侵染大肠杆菌的实验”中32P标记的实验组,图二为“肺炎链球菌体内转化实验”中加热致死的S型细菌与活的R型细菌混合注入小鼠体内后,小鼠体内两种细菌可能的数量变化趋势。下列对于图示实验的分析中,正确的是( )
A. 图一中保温时间越长,子代噬菌体带放射性的比例越高。
B. 图一中若省去搅拌操作,图示结果将发生明显变化
C. 图二中②能正确表示上述肺炎链球菌体内转化实验中两种细菌数量变化。
D. 图一和图二中的实验均不可以证明DNA是主要的遗传物质
【答案】D
【解析】
【分析】噬菌体侵染细菌的过程:吸附→注入(注入噬菌体的DNA)→合成(控制者:噬菌体的DNA;原料:细菌的化学成分)→组装→释放。噬菌体侵染细菌的实验步骤:分别用35S或32P标记噬菌体→噬菌体与大肠杆菌混合培养→噬菌体侵染未被标记的细菌→在搅拌器中搅拌,然后离心,检测上清液和沉淀物中的放射性物质。
【详解】A、噬菌体若被32P标记,保温时间过长,大肠杆菌破裂,释放出子代噬菌体,经离心后分布于上清液中,导致子代噬菌体带放射性的比例降低,A错误;
B、搅拌的目的是将噬菌体的蛋白质外壳与被侵染的大肠杆菌分开,但不影响DNA进入大肠杆菌,因此若省去搅拌操作,用32P标记的噬菌体侵染大肠杆菌的图示实验结果不会发生明显变化,B错误;
C、图二所示的实验开始时只有R型细菌,然后发生转化的一段时间内S型细菌开始出现并数量逐渐增多,而R型细菌数量减少,所以图①能正确表示题干中肺炎链球菌体内转化实验中两种细菌数量变化,而图②不能,C错误;
D、证明DNA是主要的遗传物质需要证明绝大多数生物的遗传物质是DNA,因此除噬菌体侵染细菌的实验外,还需要进行其他实验,肺炎链球菌的转化实验只能证明存在“转化因子”,D正确。
故选D。
12. 下列人体内有关生理过程的描述,错误的是( )
A. 甲、乙、丙三个过程均有氢键破坏也有氢键的形成
B. 甲、乙、丙三个过程中只有一个过程能在神经细胞细胞核内进行
C. 图甲表示DNA复制,通过增加复制起点,细胞可在短时间内复制出大量DNA.
D. 图乙表示翻译,通过多个核糖体的工作,细胞可在短时间内合成多条肽链
【答案】C
【解析】
【分析】分析图解:图甲中进行多起点复制,表示DNA复制;图乙以mRNA为模板合成蛋白质,表示翻译过程;图丙以DNA的一条链为模板合成mRNA,表示转录过程。
【详解】A、断开双链状态即破坏氢键,形成双链即形成氢键,图甲(DNA的复制)、丙(转录)符合,而图乙中存在mRNA与rRNA的配对与脱离,也符合,A正确;
B、神经细胞不能分裂,即不能复制,细胞核只能完成转录(图丙),B正确;
C、DNA多起点复制,可以增加效率节约时间,但一个DNA复制只形成2个DNA,C错误;
D、图乙表示翻译,通过多个核糖体的工作,细胞可在短时间内合成多条肽链,大大提高翻译的效率,D正确。
故选C
13. 研究发现,AGPAT2基因表达的下调会延缓脂肪生成。湖羊尾部蓄脂量小,而广灵大尾羊尾部蓄脂量大。研究人员以若干只两种羊的尾部脂肪组织为材料,检测AGPAT2基因启动子区7个位点的甲基化程度及基因表达水平,结果如下图。下列叙述正确的有( )
A. AGPAT2基因的甲基化可遗传给后代,并改变DNA分子中嘌呤与嘧啶的比值
B. 甲基化程度的差异会导致两种羊脂肪组织中AGPAT2基因的碱基序列不同
C. 第33和63位点上的甲基化影响AGPAT2基因的翻译从而导致基因表达异常
D. 两种羊中AGPAT2基因的甲基化程度与其在脂肪组织中的表达量呈负相关
【答案】D
【解析】
【分析】题意分析:AGPAT2基因表达的下调会延缓脂肪生成。湖羊尾部蓄脂量小,而广灵大尾羊尾部蓄脂量大。检测AGPAT2基因启动子区7个位点的甲基化程度及基因表达水平,发现第33和63位点上的甲基化存在差异,这是影响AGPAT2基因表达量的关键因素。
【详解】AB、甲基化可遗传,但不影响碱基组成,即不影响嘌呤与嘧啶比值和碱基序列,AB错误;
C、甲基化影响基因的转录,C错误;
D、据题意,AGPAT2基因表达下调→抑制脂肪生成,而湖羊组脂肪生成受抑制更明显,且甲基化程度高,可推知:甲基化程度高→AGPAT2基因表达下调(即负相关)→抑制脂肪生成,D正确。
故选D。
14. 某科学家分析了多种生物DNA的碱基组成,一部分实验数据如以下两表所示。据表回答下列叙述不正确的是( )
A. 不同生物的DNA中4种碱基的比例不完全相同,可推出DNA分子具有多样性
B. 同种生物不同器官细胞的DNA中碱基的比例基本相同,体现了DNA分子的特异性
C. 结核分枝杆菌DNA复制两次,需要的腺嘌呤与胞嘧啶的量大约为2∶5
D. 若以15N标记结核分枝杆菌拟核DNA的2条链,结核分枝杆菌完成两次细胞分裂后有一半DNA被15N标记
【答案】B
【解析】
【分析】DNA的特性: ①稳定性:DNA分子两条长链上的脱氧核糖与磷酸交替排列的顺序和两条链之间碱基互补配对的方式是稳定不变的,从而导致DNA分子的稳定性。 ②多样性:DNA中的碱基对的排列顺序是千变万化的。 ③特异性:每个特定的DNA分子都具有特定的碱基排列顺序,这种特定的碱基排列顺序就构成了DNA分子自身严格的特异性。
【详解】A、不同生物的DNA中4种脱氧核苷酸的比例不相同,DNA中的碱基对的排列顺序是千变万化的,说明DNA分子具有多样性,A正确;
B、同种生物不同器官都是由同一受精卵发育而来含有相同DNA,故同种生物不同器官细胞的DNA中脱氧核苷酸的比例基本相同,B错误;
C、由于双链DNA分子中A=T,结合表格可知,A:C=T:C=0.4,即2:5,C正确;
D、细菌只有一个环状DNA分子,2次复制后得到2个含标记DNA和2个不含标记DNA,D正确。
故选B。
15. 在调查某地遗传病过程中发现某家系情况如下图1,其中乙病在人群中的发病率为万分之一。用电泳方法对该家系部分个体甲病致病基因及其等位基因检测结果如图2。据此推断以下说法不正确的是( )
A. 据图可知,调查甲病发病率,可以在广大人群中随机抽样调查
B. 甲病和乙病在遗传过程中遵循基因的自由组合定律
C. 根据推测可知,Ⅲ-1甲病致病基因来自于Ⅰ-1
D. 若Ⅲ-2与一健康男子结婚,其生育患病孩子的概率为1/3
【答案】D
【解析】
【分析】据图1Ⅱ-3和Ⅱ-4号正常,而Ⅲ-1患两种病,故甲乙两病均为隐性遗传病;据Ⅱ-5推断乙病遗传方式为常染色体隐性遗传,根据点样杂交结果可知实心为具有相关基因,空心为无此基因,可得Ⅱ-4不含致病基因,甲病为伴X染色体隐性遗传病。
【详解】A、据图1Ⅱ-3和Ⅱ-4号正常,而Ⅲ-1患两种病,故甲乙两病均为隐性遗传病;根据点样杂交结果可知实心为具有相关基因,空心为无此基因,可得Ⅱ-4不含致病基因,甲病为伴X染色体隐性遗传病,甲病由一对等位基因控制为单基因遗传病,调查发病率,可以再广大人群中随机抽样调查,A正确;
B、据Ⅲ-1推断,甲乙两病为隐性遗传;据Ⅱ-5推断乙病遗传方式为常染色体隐性遗传;根据点样杂交结果可知实心为具有相关基因,空心为无此基因,可得Ⅱ-4不含致病基因,所以甲病为伴性遗传,两种遗传病的基因位于非同源染色体上,故遵循基因的自由组合定律,B正确;
C、甲病为伴X染色体隐性遗传病,用A和a来表示,则Ⅲ-1甲病基因型为XaY,其致病基因来自于Ⅱ-3,可推知Ⅱ-3甲病基因型为XAXa,其中Xa一定由Ⅰ-1提供,C正确;
D、甲病为伴X染色体隐性遗传病,用A和a来表示,乙病遗传方式为常染色体隐性遗传,用B和b来表示,则,Ⅲ-2基因组成为1/3BBXAXa或2/3BbXAXaBb,健康男子_ _XAY,由遗传平衡公式推知其为乙病携带者概率为2/101,所以子代正常概率为(不患甲:3/4)*(不患乙:1- 2/3 * 2/101 * 1/4 )=151/202,所以子代患病概率为1-正常=51/202,D错误;
故选D。
二、非选择题
16. “成人早老症”是一种人类单基因遗传病,该病患者在青春期后开始老化并逐渐加重,临床表现以短身材、老人外貌、白内障、关节挛缩及各种皮肤病变为特征。患者常在20岁开始发病、30岁广泛出现各种症状和体征,伴发肿瘤,40多岁死亡。该病发生的分子生物学基础是:编码一种DNA解旋酶的WRN基因发生突变后使WRN蛋白的羧基末端至少缺少128个氨基酸残基,在缺少的这些氨基酸中含有允许DNA解旋酶进入细胞核的定位信号。图甲和图乙为基因表达的相关过程示意图,a~d为相关物质或结构。回答下列问题:
(1)图甲中多个核糖体与同一个mRNA结合,核糖体上得到的产物____(填“相同”或“不相同”)。某同学认为图甲可以表示“成人早老症”病患者细胞中核基因的表达过程,你是否同意这种观点,并说明理由:____。
(2)在图乙所示的过程中读取密码子并移动的结构是____(填字母)。
(3)从基因表达的角度分析,引起该种遗传病患者体内WRN蛋白的氨基酸数目减少的直接原因是WRN基因突变后转录得到的mRNA中____。根据题干信息可以猜测,产生有缺陷的DNA解旋酶后,细胞的增殖能力____(填“提高”或“下降”),出现这种变化的原因是____。
【答案】(1) ①. 相同 ②. 否,图示过程是边转录边翻译,核基因表达先转录后翻译
(2)b (3) ①. 终止密码子提前出现 ②. 下降 ③. 有缺陷的DNA解旋酶不能进入细胞核会使核DNA因不能解旋而导致无法复制,进而降低细胞的增殖能力
【解析】
【分析】转录是在细胞核内,以DNA一条链为模板,按照碱基互补配对原则,合成RNA的过程。翻译是在核糖体中以mRNA为模板,按照碱基互补配对原则,以tRNA为转运工具、以细胞质里游离的氨基酸为原料合成蛋白质的过程。图甲为转录、翻译同时进行的过程,图乙为翻译过程,a为肽链,b为核糖体,c为tRNA,d为mRNA。
【小问1详解】
图甲显示一个mRNA分子上可以相继结合多个核糖体,同时进行多条肽链的合成,由于mRNA相同,所以产物也相同。真核细胞核基因表达过程是DNA先在细胞核中进行转录为mRNA,然后mRNA从核孔出来,在核糖体上进行翻译,即完成转录之后再翻译;图甲所示基因表达过程中转录和翻译同时进行(边转录边翻译),故不是核基因表达过程。
【小问2详解】
图乙所示为翻译过程,翻译过程中核糖体沿mRNA移动并读取密码子。
【小问3详解】
引起该种遗传病患者体内WRN蛋白的氨基酸数目减少的直接原因是由突变后的WRN基因转录而来的mRNA中提前出现了终止密码子,终止密码子提前出现就使翻译提前结束,从而合成了有缺陷的DNA解旋酶,使细胞的增殖能力下降,出现这种变化的原因是细胞分裂前需先进行核DNA的复制,DNA解旋酶催化DNA复制时的解旋过程,有缺陷的DNA解旋酶不能进入细胞核,会使核DNA因不能解旋而导致无法复制,进而降低细胞的增殖能力。
17. 蜜蜂是一种社会性昆虫,蜜蜂中工蜂和蜂王由受精卵发育而来,体细胞中含32条染色体(2n=32),雄蜂则由未受精的卵细胞发育而来。图1是蜜蜂某些细胞分裂示意图(示部分染色体):图2表示雄蜂通过“假减数分裂”产生精子的过程,请据图回答下列问题。
(1)图1中a所示的细胞的名称是____,图b中含有染色单体数为____条。
(2)若b所示的细胞分裂是有丝分裂,则该细胞来自____(填“工蜂”、“蜂王”、“雄蜂”),原因是____。
(3)图2中细胞乙进行减数分裂Ⅱ时,细胞中含有的核DNA数目是____个。蜜蜂的1个精原细胞可产生____个精子。
(4)如果要测定蜜蜂的核基因组信息,只需要测定16条染色体,原因是____。
【答案】(1) ①. 初级卵母细胞 ②. 0
(2) ①. 雄蜂 ②. 该细胞中没有同源染色体,不是受精卵发育而来
(3) ①. 32 ②. 1
(4)蜜蜂的性别是由染色体的数目决定,没有性染色体
【解析】
【分析】1、减数分裂是有性生殖的生物产生生殖细胞时,从原始生殖细胞发展到成熟生殖细胞的过程。这个过程中DNA复制一次,细胞分裂两次,产生的生殖细胞中染色体数目是本物种体细胞中染色体数目的一半。
2、据图1分析:a细胞同源染色体分离,非同源染色体自由组合,为减数第一次分裂后期;b细胞没有同源染色体,且此时着丝粒(点)分裂,姐妹染色单体分离成为独立的染色体被纺锤丝拉向两极,为减数第二次分裂后期。
【小问1详解】
①a细胞同源染色体分离,非同源染色体自由组合,为减数第一次分裂后期,且细胞质不均等分裂,因此a所示的细胞的名称是初级卵母细胞。
②b细胞没有同源染色体,且此时着丝粒分裂,姐妹染色单体分离成为独立的染色体被纺锤丝拉向两极,为减数第二次分裂后期,因此图b中含有0条染色单体数。
【小问2详解】
若图1中b所示的细胞分裂是有丝分裂,该细胞中没有同源染色体,不是受精卵发育所致,因此该细胞来自雄蜂,雄蜂为未受精的卵细胞发育而来。
【小问3详解】
①据图2分析,精原细胞含有16条染色体,且没有同源染色体,甲细胞是精原细胞经染色体复制而来,为初级精母细胞,含有32个DNA分子。减数第一次分裂产生的两个子细胞,一个是无细胞核的,因此不具有核DNA,因此子细胞乙含有32个DNA分子。
②结合图乙可知,蜜蜂的1个精原细胞可产生1个精子。
【小问4详解】
蜜蜂的性别是由染色体的数目决定,没有性染色体,而同源染色体的核基因组信息相似,因此只需要测定16条染色体。
18. 帕金森病是老年人常见的神经系统退行性疾病,其典型症状是机体局部会出现不受控制的震颤,该病主要是脑部黑质中的细胞病变,引起多巴胺释放量的改变引起的。已知机体的运动与兴奋性神经递质乙酰胆碱有关。回答下列问题:
(1)多巴胺合成后储存在脑部黑质多巴胺能神经元细胞的____中。
(2)据图判断多巴胺是____(填“兴奋性递质”或“抑制性递质”),从神经递质的角度分析,抗帕金森药物作用的原理____。
(3)进一步研究发现,脑部黑质多巴胺能神经元的病变与不可溶的α-突触核蛋白(α-突触核蛋白是一种在中枢神经系统突触前及核周表达的可溶性蛋白质)堆积有关。最新的一项研究发现规律的跑步训练在一定程度上能够延缓帕金森病理发展进展。研究人员以小鼠为材料,并且运用脑立体注射技术,在2月龄小鼠的内囊位置注射PFFs(α-突触核蛋白聚集体),得到____(“正常小鼠”或“帕金森小鼠”)进行了如下的实验:图中空白处操作是____,实验结果是____。
【答案】(1)突触小泡
(2) ①. 抑制性递质 ②. 促进多巴胺的分泌,抑制乙酰胆碱的分泌
(3) ①. 帕金森小鼠 ②. 检测不可溶的α-突触核蛋白的含量 ③. 乙组小鼠在黑质区不可溶的α-突触核蛋白明显降低
【解析】
【分析】兴奋在神经元之间的传递是通过突触完成的,突触包括突触前膜、突触后膜和突触间隙,突触前膜内的突触小泡含有神经递质,神经递质以胞吐的形式分泌到突触间隙,作用于突触后膜上的受体,引起突触后膜所在神经元兴奋或抑制;由于神经递质只能由突触前膜释放作用于突触后膜上的受体,因此兴奋在神经元之间的传递是单向的。
【小问1详解】
多巴胺是一种神经递质,储存在突触前膜内的突触小泡中,以胞吐的方式出细胞。
【小问2详解】
由图可知,多巴胺是一种抑制性递质,抑制运动神经元的作用。肌肉的运动与乙酰胆碱有关,帕金森患者的多巴胺分泌减少,乙酰胆碱分泌量增多,导致机体出现震颤。因此药物就应该相反,促进多巴胺的分泌,抑制乙酰胆碱的分泌。
【小问3详解】
为验证规律的跑步训练在一定程度上能够延缓帕金森病理发展进展,由题意可知,脑部黑质多巴胺能神经元的病变与不可溶的α-突触核蛋白(α-突触核蛋白是一种在中枢神经系统突触前及核周表达的可溶性蛋白质)堆积有关。注射后获得了帕金森小鼠,实验组是进行规律的跑步训练,对照组不做处理,一段时间后检测不可溶的α-突触核蛋白堆积情况可判断病理发展的情况,而本实验是验证实验,所以实验组的不可溶的α-突触核蛋白的量较对照组低。
19. 金鱼是世界著名的三大观赏鱼类之一,其形态优美、身姿奇异、色彩绚丽、品种繁多,有250多个品种。我国是最早养殖和培育金鱼的国家,金鱼的祖先是野生鲫鱼,直到今天,金鱼与野生鲫鱼仍可在自然状态下杂交产生可育后代。在一个较大的人工池塘里,生活着一群金鱼,这些金鱼有透明体色(TT),有普通体色(tt),还有通过自然繁育获得的半透明体色(Tt)。由于饲养需要,从中挑选出一些金鱼(A)放到小培育池中进行单独饲养,池塘里还剩下多数金鱼(B)。
(1)出现色彩斑斓、形态各异的金鱼是基因突变、基因重组以及____(填“自然选择”或“人工选择”)的结果。
(2)研究表明,金鱼的性别由性染色体决定,属于XY型。金鱼培育专家培育的珍贵品种——“蓝剑”,其性染色体组成为XYY。该金鱼之所以珍贵,原因之一是“蓝剑”一般不能产生后代。在生物学上该变异类型属于____,出现该变异的原因是____。
(3)据调查,群体B中透明体色、普通体色、半透明体色金鱼所占比例分别为16%、36%、48%,T在该群体中的基因频率是____。从池塘中挑选出的群体A是否符合哈迪-温伯格定律?为什么?____。
【答案】19. 人工选择
20. ①. 染色体(数目)变异 ②. 父方在减数第二次分裂异常,姐妹染色单体分开后移向同一极
21. ①. 40% ②. 不符合,池塘中挑选出的群体A,种群个体数量较少,没有达到遗传平衡
【解析】
【分析】1、生物进化的本质是种群基因频率的定向改变,种群是生物进化的基本单位。
2、计算基因频率的公式为:T基因的基因频率=TT的基因型频率+1/2×Tt的基因型频率。
【详解】(1)金鱼是基因突变、基因重组以及人工选择导致出现了色彩斑斓、形态各异的金鱼。
(2)“蓝剑”性染色体组成为XYY,多了一条Y染色体,在生物学上该变异类型属于染色体数目变异,含有两条Y染色体,是父方在形成配子时Y没有分开的结果,所以应该是减数第二次分裂异常。
(3)群体B中,透明体色TT比例为16%,半透明体色Tt比例为48%,T基因的基因频率=16%+1/2×48%=40%,t基因的基因频率为1-40%=60%。哈迪-温伯格定律的需要满足以下条件:①群体足够大;②群体中个体间的交配是随机的;③没有突变产生;④没有种群间个体的迁移或基因交流;⑤没有自然选择。据饲养需要,从池塘中挑选出的群体A,种群个体数量较少,没有达到遗传平衡,不符合哈迪-温伯格定律。
20. 果蝇的性别决定方式为XY型,其部分相对性状如表所示。果蝇的毛型由基因D、d控制;翅型由两对基因控制,基因型为A_bb表现为完整翅,其余基因型均为残翅;眼色的棕色和朱红色分别受基因M、N控制,暗红色是棕色与朱红色叠加的结果。品系甲为白眼隐性纯合突变体。
(1)残翅由完整翅突变而来,但完整翅却不能突变成长翅或短翅,这是因为____。
(2)在饲养果蝇过程中,偶尔出现一只残翅雄果蝇,让其与某只完整翅雌果蝇杂交,F1中残翅∶完整翅=1∶1,选取F1中完整翅雌雄果蝇交配,得到F2为完整翅:残翅膀=2∶1。亲本果蝇的基因型是____,后代出现该比例的原因最可能是____。若推测成立,则F1中雌雄个体相互交配,后代中完整翅果蝇所占比例为____。
(3)研究人员用品系甲与野生型果蝇乙进行正反交实验,所得F1均为暗红眼。将F1与品系甲进行杂交,所得F2为暗红眼∶棕色眼∶朱红眼∶白眼=41∶9∶9∶41。根据杂交结果,推测这两对基因的位置关系为____;出现暗红眼∶棕色眼∶朱红眼∶白眼=41∶9∶9∶41的原因可能是____。
【答案】20. 基因突变只能产生相对性状,而完整翅与长翅(或短翅)不属于相对性状
21. ①. Aabb和aabb ②. 完整翅个体纯合致死 ③. 2/5
22. ①. 两对基因位于一对同源染色体上,且M、N位于同一条染色体上 ②. 父方或母方减数第一次分裂时同源染色体的非姐妹染色单体间眼色基因发生了互换
【解析】
【分析】基因自由组合定律的实质是:位于非同源染色体上的非等位基因的分离或自由组合是互不干扰的;在减数分裂过程中,同源染色体上的等位基因彼此分离的同时,非同源染色体上的非等位基因自由组合。
【小问1详解】
基因突变只能突变为等位基因,残翅由完整翅突变而来,但完整翅却不能突变成长翅或短翅,这是因为基因突变只能产生相对性状,而完整翅与长翅(或短翅)不属于相对性状。
【小问2详解】
由题可知,完整翅A_bb、残翅有A_B_、aaB_、aabb,如果要残翅和完整翅杂交出现F1残翅:完整翅=1:1,则亲本基因型为aabb 、Aabb。F1中残翅∶完整翅=1∶1,选取F1中完整翅雌雄果蝇交配,得到F2为完整翅:残翅膀=2:1推出是由于AAbb型致死,F1雌雄果蝇随机交配根据配子法:ab配子3/4,Ab配子1/4,AAbb占1/16致死,存活个体总共15/16,而F2中完整翅Aabb比例为3/4×1/4×2=3/8,因此,存活个体中完整翅Aabb比例为3/4×1/4×2÷(15/16)=6/15。
【小问3详解】
光反应
暗反应
光能转化效率
类囊体薄膜电子传递速率
RuBP羧化酶含量
Vmax
野生型
0.49
180.1
4.6
129.5
突变体
0.66
199.5
7.5
164.5
来源
A/G
T/C
A/T
G/C
嘌呤/嘧啶
人
1.56
1.75
1.00
1.00
1.0
鲱鱼
1.43
1.43
1.02
1.02
1.02
小麦
1.22
1.18
1.00
0.97
0.99
结核分枝杆菌
0.4
04
1.03
1.01
1.02
生物
猪
牛
器官
肝
脾
胰
肺
肾
胃
(A+T)/(G+C)
1.43
1.43
1.42
1.29
1.29
1.30
翅型
眼色
毛型
翅长
野生型
完整翅
暗红色
直毛
长翅
突变型
残翅
棕色、朱红色、白色
分叉毛
短翅
重庆市黔江中学2023-2024学年高三上学期期末复习(二)生物试题(Word版附解析): 这是一份重庆市黔江中学2023-2024学年高三上学期期末复习(二)生物试题(Word版附解析),共28页。试卷主要包含了单选题,非选择题等内容,欢迎下载使用。
2024重庆市黔江中学高二上学期10月月考生物试题含解析: 这是一份2024重庆市黔江中学高二上学期10月月考生物试题含解析,文件包含重庆市黔江中学校2023-2024学年高二10月月考生物试题含解析docx、重庆市黔江中学校2023-2024学年高二10月月考生物试题无答案docx等2份试卷配套教学资源,其中试卷共29页, 欢迎下载使用。
重庆市黔江中学校2023-2024学年高一上学期11月月考生物试题(Word版附解析): 这是一份重庆市黔江中学校2023-2024学年高一上学期11月月考生物试题(Word版附解析),共18页。试卷主要包含了选择题,非选择题等内容,欢迎下载使用。

