江西省上饶市2022-2023学年高二上学期期末生物试题(Word版附解析)
展开
这是一份江西省上饶市2022-2023学年高二上学期期末生物试题(Word版附解析),共22页。
1. 内环境的稳态是机体进行生命活动的必要条件。下列关于内环境及其稳态的叙述正确的是( )
A. 血液是组成内环境的一种盐溶液
B. 组织液中的物质都能被重新吸收回血浆
C. CO2是人体细胞的呼吸产生的废物,不参与维持内环境的稳定
D. 葡萄糖、胰岛素、抗体和Na+等都参与血浆渗透压的形成
【答案】D
【解析】
【分析】1、内环境稳态的概念:正常机体通过调节作用,使各个器官、系统协调活动,共同维持内环境的相对稳定的状态。
2、内环境稳态的调节机制:神经--体液--免疫调节共同作用。
3、内环境稳态的意义:内环境中血糖含量、温度、pH等保持在适宜的范围内,是细胞代谢正常进行和机体进行正常生命活动的必要条件。
【详解】A、血浆是组成内环境的一种盐溶液,A错误;
B、组织液中的大部分物质能被重新吸收回血浆,B错误
C、 CO2参与维持内环境的稳定, CO2的调节属于体液调节,C错误;
D、渗透压是指溶质分子对水的吸引力,葡萄糖、胰岛素、抗体和Na+等都参与血浆渗透压的形成,D正确。
故选D。
2. 如图是细胞直接与内环境进行物质交换示意图,⑤处的箭头表示血液流动的方向。下列说法正确的是( )
A. ①处会发生抗原和抗体的特异性结合
B. 就所含成分及各成分的含量而言,②与①的相近程度比与④的高
C. 若③为肝脏细胞,饥饿状态下⑤处的血糖浓度高于①处
D. ⑤的pH能够保持稳定是因为HCO3-含量较多
【答案】A
【解析】
【分析】1、内环境主要由组织液、血浆和淋巴液等细胞外液组成。
2、内环境稳态是指正常机体通过调节作用,使各个器官,系统协调活动,共同维持内环境的相对稳定状态;内环境稳态是机体进行生命活动的必要条件。
3、人体的内环境中存在缓冲物质,当酸性物质进入血液时:H++HCO3-=H2CO3,H2CO3=H2O+CO2(从肺部排出)。
4、分析题图:题图是细胞直接与内环境进行物质交换示意图,图中①为血浆,②为组织液,③为组织细胞,④为淋巴液,⑤处箭头表示血液流动的方向、为动脉端。
【详解】A、抗体可以分布在血浆中,因此血浆中会发生抗原和抗体的特异性结合,A正确;
B、就所含成分及各成分的含量而言,组织液与淋巴液最接近,血浆中蛋白质要比前两者高,B错误;
C、饥饿状态下血糖浓度低,肝脏细胞会分解肝糖原,因此若③为肝脏细胞,饥饿状态下⑤处的血糖浓度低于①处,C错误;
D、血浆中的pH能够保持稳定是因为存在HCO3-和H2CO3等缓冲对,D错误。
故选A。
3. 神经元是神经系统结构和功能的基本单位,下列关于神经元的叙述,正确的是( )
A. 神经元的轴突末梢有大量突起,有利于附着更多的神经递质受体
B. 神经元可以对神经胶质细胞起辅助作用
C. 运动神经元产生的神经冲动可沿轴突传递到效应器
D. 神经元的突起外周都包有髓鞘
【答案】C
【解析】
【分析】神经元是神经系统结构和功能的基本单位,它由细胞体、树突和轴突组成。树突是细胞体向外伸出的树枝状的突起,通常短而粗,用来接受信息并将其传导到细胞体。轴突是神经元的长而较细的突起,它将信息从细胞体传向其他神经元、肌肉和腺体,轴突以及套在外面的髓鞘叫神经纤维。
【详解】A、神经元的轴突末梢在兴奋传递过程中作为突触前膜,而受体是和突触后膜结合,突触后膜常是下一个神经元的胞体或树突或效应器细胞膜,A错误;
B、神经胶质细胞广泛分布于神经元之间,是对神经元起辅助作用的细胞,具有支持、保护、营养和修复神经元等多种功能,B错误;
C、运动神经元又称传出神经元,在反射弧中传出神经元连接效应器,故运动神经元产生神经冲动可沿其轴突传递给效应器,C正确;
D、神经元的轴突外周有髓鞘,树突外周无髓鞘,D错误。
故选C。
4. 人的大脑除了感知外部世界以及机体的反射活动,还具有语言、学习和记忆等方面的高级功能。下列有关人的大脑的叙述,错误的是( )
A. 大脑皮层言语区的H区神经细胞受损伤,患者不能听懂话
B. 长时记忆可能与新突触的建立有关
C. 大多数人语言功能由大脑的左半球主导
D. 学习是将获得的经验进行储存和再现的过程
【答案】D
【解析】
【分析】1、神经中枢位于颅腔中脑(大脑、脑干、小脑)和脊柱椎管内的脊髓,其中大脑皮层的中枢是最高级中枢,可以调节以下神经中枢活动。
2、大脑皮层除了对外部世界感知(感觉中枢在大脑皮层)还具有语言、学习、记忆和思维等方面的高级功能。
3、语言文字是人类进行思维的主要工具,是人类特有的高级功能(在言语区)(S区—说,H区—听,W区—写,V区—看)。
【详解】A、人大脑皮层言语区的H区受损会导致无法听懂别人说话,因听觉器官正常,H区受损的患者可以听见别人说话,A正确;
B、记忆是将获得的经验进行储存和再现的过程,短期记忆和神经元的活动及神经联系有关,长时记忆可能与突触形态及功能的改变以及新突触的建立有关,尤其与海马脑区有关,B正确;
C、大多数人主导语言功能的区域在大脑的左半球,C正确;
D、学习是指神经系统不断地接受刺激,获得新的行为、习惯和积累经验的过程,D错误。
故选D。
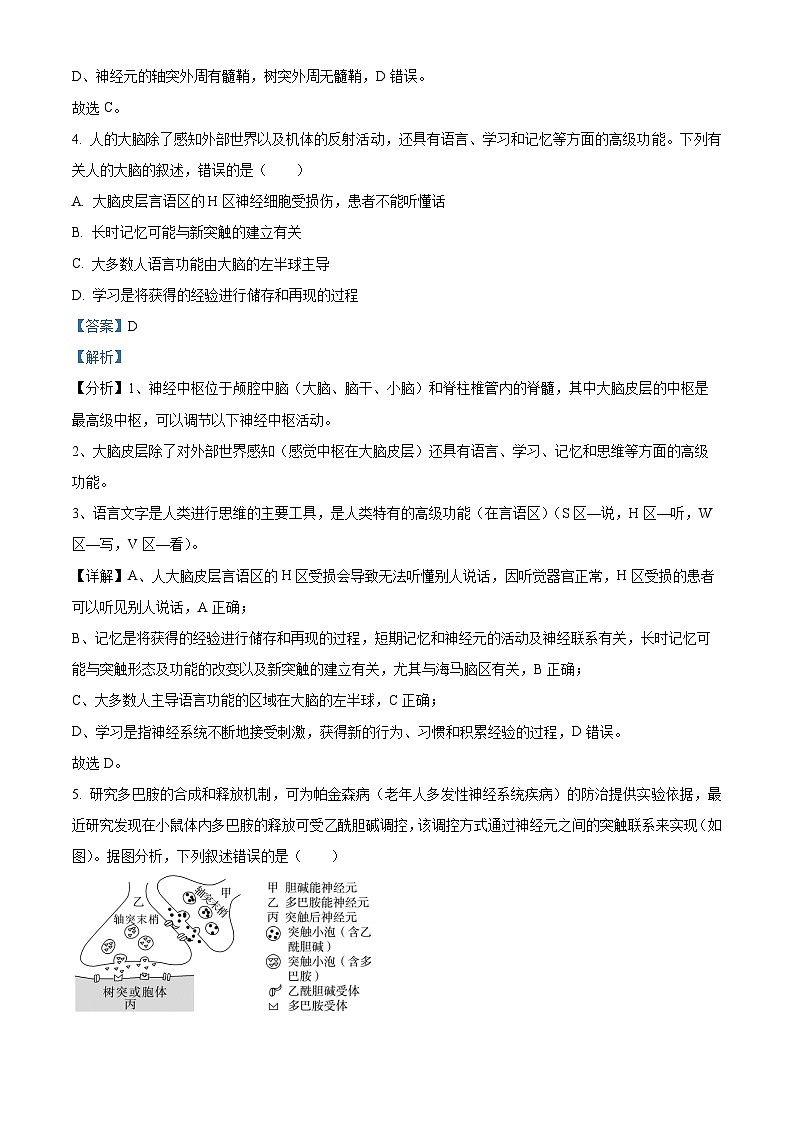
5. 研究多巴胺的合成和释放机制,可为帕金森病(老年人多发性神经系统疾病)的防治提供实验依据,最近研究发现在小鼠体内多巴胺的释放可受乙酰胆碱调控,该调控方式通过神经元之间的突触联系来实现(如图)。据图分析,下列叙述错误的是( )
A. 乙释放的多巴胺可使丙膜上的相应离子通道打开
B. 多巴胺可在甲与乙、乙与丙之间传递信息
C. 从功能角度看,乙膜既是突触前膜也是突触后膜
D. 乙膜上的乙酰胆碱受体异常可能影响多巴胺的释放
【答案】B
【解析】
【分析】题图表示三个神经元之间的突触联系。突触由突触前膜、突触间隙和突触后膜组成;兴奋在神经元之间的传递过程为:兴奋以电信号的形式传导到轴突末梢时,引起突触前膜释放神经递质作用于突触后膜,引起突触后膜产生膜电位变化,从而使下一个神经元兴奋或抑制。
【详解】A、多巴胺是一种重要的兴奋性神经递质,通过影响神经元的活动来控制肌肉的收缩和松弛。丙膜是突触后膜,乙释放的多巴胺与丙膜上的多巴胺受体结合后,会使丙膜上的相应的阳离子通道打开,如Na+通道打开,Na+内流电位,引起丙膜膜电位发生变化,A正确;
B、分析题图可知:多巴胺只能在乙和丙之间传递信息,而甲上没有多巴胺受体,故不能接收多巴胺的信息,B错误;
C、乙膜上有乙酰胆碱受体,能与乙酰胆碱结合,是突触后膜;乙膜又能释放多巴胺与丙膜上的受体结合,此时乙膜属于突触前膜,故从功能角度看,乙膜既是突触前膜也是突触后膜,C正确;
D、分析题干信息可知:“小鼠体内多巴胺的释放可受乙酰胆碱调控”可知,乙膜上的乙酰胆碱受体异常可能无法接收到乙酰胆碱的信息进而影响多巴胺的释放,D正确。
故选B。
6. 下列关于动物激素的叙述错误的是( )
A. 促胰液素是人们发现的第一种动物激素,是由小肠黏膜分泌的
B. 长期缺碘可导致机体促甲状腺激素分泌增多
C. 胰岛素可以催化血糖转化为糖原,使血糖水平降低
D. 性激素进入靶细胞的过程属于自由扩散
【答案】C
【解析】
【分析】激素是由内分泌腺的腺细胞所分泌的、对人体有特殊作用的化学物质。它在血液中含量极少,但是对人体的新陈代谢、生长发育和生殖等生理活动,却起着重要的调节作用。激素分泌异常会引起人体患病。
【详解】A、促胰液素是人们发现的第一种由小肠黏膜分泌的激素,能促进胰腺分泌胰液,A正确;
B、碘参与甲状腺激素合成,长期缺碘导致甲状腺激素合成减少,对下丘脑和垂体的负反馈调节减弱,从而可导致机体的促甲状腺激素分泌增多,B 正确;
C、胰岛素只起调节作用,没有催化作用,C错误;
D、性激素本质是固醇类,进入靶细胞的过程属于自由扩散,D正确。
故选C。
7. 下列关于特异性免疫的叙述正确的是( )
A. 人体所有细胞膜的表面都有一组能被自身免疫细胞所识别的蛋白质
B. 抗体只由浆细胞产生
C. 参与体液免疫的免疫活性物质有细胞因子、抗体和溶菌酶
D. B细胞和细胞毒性T细胞的活化都需要两个信号的刺激和细胞因子的作用
【答案】AB
【解析】
【分析】免疫系统由免疫器官、免疫细胞和免疫活性物质(抗体、细胞因子、溶菌酶等)组成。
【详解】A、人体所有细胞膜的表面都有一组能被自身免疫细胞所识别的蛋白质—组织相容性抗原,A正确;
B、抗体是免疫活性物质,抗体只由浆细胞产生,B正确;
C、参与体液免疫的免疫活性物质有细胞因子、抗体,溶菌酶参与非特异性免疫,C错误;
D、细胞活化需要两个信号:第一个信号是病原体和B细胞接触,第二个信号是辅助性T细胞表面的特定分子发生变化并与B细胞结合,同时需要细胞因子的作用,细胞毒性T细胞的活化需要靶细胞的信号和细胞因子的作用,D错误。
故选AB。
8. 2022年3月22日,中科院与合作伙伴在《自然》杂志上发表了一项重量级世界首创研究,能够将人的多能干细胞转化为全能性的8细胞期胚胎样细胞,即相当于受精卵发育3天状态的全能干细胞。该研究成果可能使个体化器官再生成为现实,为全世界数百万需要器官移植的患者带来了希望。下列器官移植的叙述错误的是( )
A. 免疫排斥反应主要依赖于T淋巴细胞的作用
B. 该研究成果可能使个体化器官再生成为现实,个体化器官再生成体现了细胞的全能性
C. 患者在术后需要使用免疫抑制剂以抑制免疫细胞的活性
D. 进行器官移植只要供者和受者的主要HLA有一半以上相同就可以
【答案】B
【解析】
【分析】细胞的全能性是指已经分化的细胞仍然具有发育成完整个体的潜能。细胞具有全能性的原因是:细胞含有该生物全部的遗传物质。
【详解】A、免疫排斥过程主要依赖于细胞毒性T细胞对靶细胞、靶器官的攻击,即免疫排斥反应主要依赖于T细胞的作用,A正确;
B、上述多能干细胞能够发育为机体的多种组织细胞,没有形成完整的个体,没有体现其全能性,B错误;
C、免疫抑制剂的作用是抑制与免疫反应有关细胞的增殖和功能,即抑制免疫细胞的活性,所以患者在术后需使用免疫抑制剂,避免引起免疫排斥反应,C正确;
D、在器官移植中,供者与受者的主要HLA有一半以上相同时,器官移植引起的排斥反应较小,因而可以进行器官移植,D正确。
故选B。
9. 植物激素和植物生长调节剂在植物生命活动调节中起重要作用,在生产、生活中得到广泛的应用,下列说法正确的是( )
A. 利用木瓜释放的乙烯可以促进柿子的发育
B. 黄瓜茎端的赤霉素与脱落酸的比值较高时有利于分化形成雌花
C. 用一定浓度的6—BA(细胞分裂素类)抑制马铃薯发芽,以延长贮藏期
D. 缺水使植物脱落酸含量上升导致气孔关闭
【答案】D
【解析】
【分析】1、生长素具有促进植物生长的作用,在生产上的应用主要有:①促进扦插的枝条生根;②促进果实发育;③防止落花落果。
2、赤霉素生理作用:促进茎秆伸长、解除种子休眠。
3、细胞分裂素在进行细胞分裂的器官中含量较高,主要作用是促进细胞分裂,此外还能诱导芽的分化,延缓叶片的衰老。细胞分裂素主要在根尖合成。
4、乙烯主要作用是促进果实成熟,植物体各部位都能合成。
5、脱落酸是植物生长抑制剂,它能够抑制细胞的分裂和种子的萌发,还有促进叶和果实的衰老和脱落,促进休眠和提高抗逆能力等作用。
【详解】A、乙烯主要作用是促进果实成熟,不是促进柿子发育,A错误;
B、黄瓜茎端的脱落酸与赤霉素的比值较高时有利于分化形成雌花,B错误;
C、用一定浓度的6—BA(细胞分裂素类)促进马铃薯发芽,C错误;
D、脱落酸具有提高抗逆能力的作用,缺水条件下脱落酸含量上升,导致气孔关闭,减少水分蒸发,利于植物度过不良条件,D正确。
故选D。
10. 植物顶芽产生生长素向下运输,使枝条上部的侧芽处生长素浓度较高,由于侧芽对生长素浓度比较敏感,因此它的发育受到抑制,从而表现出顶端优势。用细胞分裂素处理侧芽,可以促进侧芽生长形成侧枝。关于植物激素作用的叙述不正确的是( )
A. 顶端优势体现了生长素既可促进生长也可抑制生长
B. 去顶芽或抑制顶芽的生长素运输可促进侧芽生长
C. 细胞分裂素能促进植物的顶端优势
D. 侧芽生长受不同植物激素共同调节
【答案】C
【解析】
【分析】1、顶端优势:植物顶芽优先生长,侧芽受抑制的现象,因为顶芽产生生长素向下运输,大量积累在侧芽,使侧芽生长受抑制。
2、去掉顶芽,会解除顶芽产生生长素继续运输到侧芽,使侧芽部位生长素不会积累过多而出现抑制现象,进而解除顶端优势。
【详解】A、顶芽生长素浓度低,促进生长,侧芽生长素浓度高,抑制生长,顶端优势体现了生长素的两重性,A正确;
B、去顶芽或抑制顶芽的生长素运输都可以使侧芽的生长素浓度降低,可促进侧芽生长,B正确;
C、由题可知,用细胞分裂素处理侧芽,侧芽生长形成侧枝,说明细胞分裂素能减弱植物的顶端优势,C错误;
D、由题可知,侧芽生长可受到生长素、细胞分裂素的调节,故其生长受不同植物激素共同调节,D正确。
故选C。
11. 下列对种群特征的分析,正确的是( )
A. 种群最基本的数量特征是迁入率、迁出率
B. 性别比例是所有种群都具有的特征
C. 预测种群数量未来变化趋势的主要依据是种群密度
D. 种群密度并非总是随着出生率的增大而增大
【答案】D
【解析】
【分析】种群的特征:种群的密度、种群的出生率和死亡率、种群的年龄组成、种群的性别比例。其中最基本的数量特征是种群密度,出生率和死亡率鉴定种群密度,年龄结构和性别比例影响种群密度。
【详解】A、种群最基本的数量特征是种群密度,A错误;
B、有些种群其个体没有雌雄之分,就没有性别比例这个数量特征,B错误;
C、年龄结构是预测种群数量在未来一段时间内变化趋势的主要依据,C错误;
D、种群密度取决于出生率、死亡率,迁入率与迁出率,所以并非总是随着出生率的增大而增大,D正确。
故选D。
12. 下图是生物1和生物2分别单独生长及共同生长时种群相对数量的变化。据图分析,下列说法错误的是
A. 生物1单独生长时,其种群数量增长符合“S”型增长模型
B. 生物2单独生长时,在第3周种内斗争剧烈从而导致其最终灭绝
C. 两种生物共同生长时,生物2对生物1的生长具有抑制作用
D. 由图中数据可以反映出,这两种生物之间的关系可能是寄生
【答案】B
【解析】
【详解】分析:根据图中曲线变化可知,当两种生物单独生长时,生物1的种群数量增长符合S型增长曲线,其数量在第6周达到最大值,而物种1几乎不能生长;当物种1和2共同生长时,物种1数目减少,而物种2也能生长,可见两者是寄生关系。
详解:
A. 据图所示,生物1的种群数量增长符合S型增长模型,A正确;
B. 生物2在第3周时,相对数量较低,由于无法从生物1获得营养物质,最终因营养缺乏全部死亡,B错误;
C. 两种生物共同生长时,物种1数目减少,生物2对生物1的生长具有抑制作用,C正确;
D. 物种2不能单独生长,而物种1和物种2共同生长时,物种1生长受影响,物种2能生长,由此可见物种1和物种2之间为寄生关系,D正确。
点睛:本题考查种群增长曲线、种间关系等内容,要求学生掌握种群增长的J型和S型曲线,能分析题图提取有效信息答题,解答本题关键是正确判断物种1和物种2的种间关系。
13. “晓月蛙鸣荷塘行,淡香扑鼻清溢流。”“水满有时观下鹭,草深无处不鸣蛙。”……这些诗句描绘了荷塘的生动景致。下列叙述正确的是( )
A. 荷塘中所有的动物和植物能构成一个生物群落
B. 研究荷塘中哪些种群占优势属于种群水平的研究
C. 采用五点取样法能精确调查荷塘中青蛙的种群密度
D. 挺水莲、浮水的睡莲及沉水的水草体现出群落的垂直结构
【答案】D
【解析】
【分析】1、生物群落:在一定的自然区域内,所有的种群组成一个生物群落。群落水平上研究的问题包括:群落的边界、物种组成和优势种、群落内各物种间的种间关系、生态位、群落的结构和群落的演替等。
2、样方法适用于调查植物或活动范围小、活动能力弱的动物种群,如植物、蚜虫、跳蝻等。常用取样:①五点取样法:适用于总体为非长条形。②等距取样法:适用于长条形的总体。
3、群落的垂直结构指群落在垂直方面的配置状态,其最显著的特征是分层现象,即在垂直方向分成许多层次的现象。影响植被分层的主要因素是阳光,影响动物分层的主要因素是栖息空间和食物。
【详解】A、荷塘中的动物、植物和微生物等所有生物共同构成生物群落,A错误;
B、研究荷塘中哪些种群占优势属于群落水平的研究,B错误;
C、青蛙活动能力强,不能采用五点取样法来调查荷塘中青蛙的种群密度,C错误;
D、挺水的莲、浮水的睡莲及沉水的水草在垂直方向上体现了分层现象,体现出群落的垂直结构,D正确。
故选D。
14. 下列最可能属于草原生物群落的是( )
A. 耐寒的多年生草本植物
B. 分布在湿润或较湿润地区
C. 根系发达的耐寒植物
D. 草原上两栖类动物较常见
【答案】A
【解析】
【分析】草原上动植物的种类较少,群落结构相对简单。植物多以耐寒的旱生多年生草本植物为主,动物大都有挖洞或快速奔跑的特点。
【详解】A、草原主要分布在半干旱地区,各种耐寒的旱生多年生草本植物占优势,A正确;
B、分布在湿润或较湿润地区的群落大多为森林生物群落,B错误;
C、根系发达的耐寒植物大多分布在荒漠生物群落,C错误;
D、荒漠上两栖类动物较常见,D错误。
故选A。
15. 如图表示某生态系统的食物网,其中字母表示不同的生物,箭头表示能量流动的方向。下列叙述正确的是( )
A. 该食物网中共有6条食物链
B. b、e是肉食动物
C. c和f的种间关系既是捕食又是竞争
D. d、f是杂食动物
【答案】A
【解析】
【分析】生态系统的结构包括生态系统的组成成分和营养结构,组成成分包括非生物的物质和能量、生产者、消费者和分解者,营养结构是指食物链和食物网。生产者主要指绿色植物和化能合成作用的生物,消费者主要指动物,分解者指营腐生生活的微生物和动物。
【详解】A、食物链从生产者开始,只有出去箭头的是生产者,a和b是生产者,共有6条食物链,分别为:a→f、a→c、a→d→e→c、a→d→e→f、b→c、b→f,A正确;
B、由图可知,b是生产者,主要是植物。e是次级消费者,属于肉食动物,B错误;
C、c和f都能捕食b、a、e,是竞争关系,没有捕食关系,C错误;
D、d只能捕食植物(a),是植食性动物,f可以捕食植物(a和b),也可以捕食动物(e),属于杂食动物,D错误。
故选A。
二.选择题:本题共5小题,每小题给出的四个选项中,有的只有一项正确,有的是多个选项正确。
16. 下列实验中对实验结果要求精确定量的是( )
A. 模拟生物体维持pH的稳定
B. 探索生长素类调节剂促进插条生根的最适浓度
C. 探究培养液中酵母菌种群数量的变化
D. 调查当地某生态系统中的能量流动情况
【答案】ABC
【解析】
【分析】定量实验的目的是要测出某研究对象的具体数值,或求出对象与数量之间的经验公式。定性试验是为了判断因素是否存在,某些因素间是否存在联系等。
【详解】A、模拟生物体维持pH的稳定,需要用pH试纸测定溶液pH值,要求定量,A正确;
B、探索生长素类调节剂促进插条生根的最适浓度,需要明确不同生长素类调节剂浓度下平均生根数或生根长度,要求定量,B正确;
C、探究培养液中酵母菌种群数量的变化,需要定期监测酵母菌数量,要求定量,C正确;
D、调查当地某生态系统中的能量流动情况不要求精确定量,D错误。
故选ABC。
17. 2022年11月5日在《湿地公约》第十四届缔约方大会开幕式上的致辞中指出,中国湿地保护取得了历史性成就,湿地面积达到5635公顷,构建了保护制度体系,出台了《湿地保护法》,中国将建设人与自然和谐共生的现代化,推进湿地保护事业高质量发展。从生态学角度看,下列叙述正确的是( )
A. 湿地生物群落中既有水生生物,也有陆生生物
B. 人类的活动可以加速湿地群落向陆地群落演替的进程
C. 某湿地经过保护后物种丰富度未发生变化,但其群落结构可能有变化
D. 当枯水期来临后,湿地的一些地面会重新露出,恢复植被,此过程属于初生演替
【答案】ABC
【解析】
【分析】随着时间 推移,一个群落被另一个群落代替的过程,叫作群落演替。群落演替包括初生演替和次生演替。初生演替是指在一个从来没有被植物覆盖的地面,或者是原来存在过植被、但被彻底消灭了的地方发生的演替,如在沙丘、火山岩、冰川泥上进行的演替。次生演替是指在原有植被虽已不存在,但原有土壤条件基本保留,甚至还保留了植物的种子或其他繁殖体 (如能发芽的地下茎)的地方发生的演替,如在火灾过后的 草原、过量砍伐的森林、弃耕的农田上进行的演替。
【详解】A、湿地生物群落存在沼泽,存在陆地,所以既有水生生物,也有陆生生物,A正确;
B、人类的许多活动正在影响着群落的演替,往往使群落 演替按照不同于自然演替的方向和速度进行,加速湿地群落向陆地群落演替的进程,B正确;
C、某湿地经过保护后物种丰富度未发生变化,说明生物种类数没有改变,但是群落的结构可能发生了变化,可能由草本为主发展为灌木为主,C正确;
D、当枯水期来临后,湿地的一些地面会重新露出,恢复植被,此过程原本的湿地保留了原有土壤条件,所以属于次生演替,D错误。
故选ABC。
18. 高盐饮食后一段时间内,虽然通过调节饮水和泌尿可以使细胞外液渗透压回归Na+摄入前的水平,但机体依旧处于正钠平衡(总Na+摄入多于排泄)状态。下列叙述正确的是( )
A. 细胞外液渗透压主要来源于Na+和Cl-
B. 细胞外液渗透压回归与主动饮水、抗利尿激素分泌增加有关
C. 细胞内液也参与细胞外液渗透压的调节
D. 细胞外液渗透压回归但机体处于正钠平衡时,细胞外液总量和体液总量均增多
【答案】ABCD
【解析】
【分析】1、人体的水平衡调节过程:
(1)当人体失水过多、饮水不足或吃的食物过咸时→细胞外液渗透压升高→下丘脑渗透压感受器受到刺激→垂体释放抗利尿激素增多→肾小管、集合管对水分的重吸收增加→尿量减少,同时大脑皮层产生渴觉(主动饮水)。
(2)体内水过多时→细胞外液渗透压降低→下丘脑渗透压感受器受到刺激→垂体释放抗利尿激素减少→肾小管、集合管对水分的重吸收减少→尿量增加。
2、血浆渗透压的大小主要与无机盐、蛋白质的含量有关,在组成细胞外液的各种无机盐离子中,含量上占有明显优势的是Na+和Cl-,细胞外液渗透压的90%来源于Na+和Cl-。
【详解】A、在组成细胞外液的各种无机盐离子中,含量上占有明显优势的是Na+和Cl-,细胞外液渗透压的90%来源于Na+和Cl-,A正确;
B、根据以上分析可知,细胞外液渗透压回归与主动饮水和抗利尿激素分泌增加,促进肾小管和集合管加强重吸收水分有关,B正确;
C、大多数细胞直接生活在细胞外液中,细胞内液渗透压的改变会影响细胞外液的渗透压,C正确;
D、细胞外液渗透压回归但机体处于正钠平衡时,总Na+摄入多于排泄,而Na+主要分布在细胞外液中,所以细胞外液会聚集更多的水分,因此细胞外液总量和体液总量均增多,D正确。
故选ABCD。
19. 下列有关生长素的叙述,正确的是( )
A. 生长素只分布在生长旺盛的部位
B. 生长素可以通过催化细胞代谢来促进细胞伸长生长
C. 生长素是由色氨酸转变过来的
D. 生长素在从形态学上端向形态学下端的极性运输过程中不会消耗能量
【答案】C
【解析】
【分析】1、由于根对生长素的敏感性强,远地侧较低的生长素促进了该侧细胞的生长,近地侧较高的生长素抑制了该侧细胞的生长,从而使根表现出向地性,体现生长素的两重性;而茎对生长素的敏感性较弱,远地侧较低的生长素使该侧细胞生长较慢,近地侧较高的生长素使细胞生长较快,从而表现出茎的背地性,表现生长素的促进作用。
2.顶端优势:植物顶芽优先生长,侧芽受抑制的现象,因为顶芽产生生长素向下运输,大量积累在侧芽,使侧芽生长受抑制。
3.生长素只能由形态学上端向形态学下端运输,与光照无关。
【详解】A、生长素主要的合成部位是幼嫩的芽、叶和发育中的种子,主要分布在生长旺盛的部位,如发育的种子和根顶端的分生组织,A错误;
B、生长素是植物激素,可调节细胞代谢,起催化作用的是酶,B错误;
C、色氨酸可在幼嫩的芽、叶或正在发育的种子中转变为吲哚乙酸,C正确;
D、生长素在从形态学上端向形态学下端的极性运输过程中的运输方式是主动运输,因此会消耗能量,D错误。
故选C。
20. 群落的结构广义上包括群落的种类组成、种群的数量特征、物种多样性、种间关系、群落的空间结构和时间结构。群落的垂直结构是指群落在垂直方向的配置状态,最显著的特征是分层现象;水平结构是指群落在水平方向上的配置状况或配置格局;而群落的时间结构是指群落结构在时间上的分化或配置。下列说法正确的是( )
A. 竞争、捕食等在生物群落结构形成中起重要作用
B. 植物春季萌动、秋季干枯不属于群落结构的范畴
C. 人为干扰改变群落演替速度不改变群落演替方向
D. 在群落演替过程中,群落的结构会发生相应变化
【答案】AD
【解析】
【分析】1、群落的垂直结构指群落在垂直方面的配置状态,其最显著的特征是成层现象,即在垂直方向分成许多层次的现象。群落的水平结构指群落的水平配置状况或水平格局,其主要表现特征是镶嵌性。
2、随时间的推移,一个群落被另一个群落代替的过程,叫做演替。演替的种类有初生演替和次生演替两种。初生演替是指一个从来没有被植物覆盖的地面,或者是原来存在过植被,但是被彻底消灭了的地方发生的演替。次生演替原来有的植被虽然已经不存在,但是原来有的土壤基本保留,甚至还保留有植物的种子和其他繁殖体的地方发生的演替。
【详解】A、竞争、捕食等种间关系,以及人为干扰,在生物群落结构的形成中起着重要作用,A正确;
B、春季乔木、灌木开始萌动;秋末植物干枯,草本层消失,这属于群落结构的范畴,属于群落的时间结构,B错误;
C、人为干扰可以改变群落演替速度和方向,C错误;
D、群落演替过程中,群落的结构一般会朝着复杂的方向变化,D正确。
故选AD。
三.非选择题。
21. 俗话说“苦尽甘来”,但我们都有这样的体验:即便在苦药里加糖,仍会感觉很苦。这是为什么呢?科学家通过研究揭开了其中的奥妙。原来,甜味和苦味分子首先被舌面和上颚表皮上专门的味细胞(TRC)识别,经信号转换后,传递至匹配的神经节神经元。然后,这些信号再经脑干孤束吻侧核(NST)中的神经元突触传导,最终抵达味觉皮层。在味觉皮层中,产生甜味和苦味的区域分别称为CeA和GCbt(如下图)
注:浅色TRC感应苦味,深色TRC感应甜味。
(1)神经冲动在②处传导形式为____,最终传到____产生甜味和苦味的感觉,该过程不属于反射,原因是____。
(2)甜味或苦味分子被味细胞识别,经信号转换后产生兴奋。兴奋从一个神经元到另一个神经元的传递是单向的,原因是____。
(3)据上图中的信息解释“甜不压苦”和“苦尽甘来”的生物学机制是:当动物摄入甜味物质,能在CeA产生甜的感觉,但该信息____(填“能”或“不能”)传至苦味中枢,所以甜不压苦;但如果摄入苦味物质,在GCbt产生苦的感觉,会____(填“正”或“反”)反馈作用于脑干中苦味神经元,感觉更苦;同时抑制脑干中甜味神经元,因此“苦尽”才能“甘来”。
【答案】(1) ①. 电信号 ②. 大脑皮层 ③. 没有完整的反射弧
(2)神经递质只能由突触前膜释放,作用于突触后膜
(3) ①. 不能 ②. 正
【解析】
【分析】神经调节的基本方式是反射,完成反射的结构基础是反射弧,反射弧由感受器、传入神经、神经中枢、传出神经、效应器五个部分构成。
【小问1详解】
神经冲动在②处,即神经纤维上传导形式为电信号,最终传到大脑皮层产生甜味和苦味的感觉。该过程不叫反射,因为该过程未经过完整的反射弧(传出神经和效应器没有参与)。
【小问2详解】
神经递质只能由突触前膜释放,作用于突触后膜,因此兴奋从一个神经元到另一个神经元的传递是单向的。
【小问3详解】
据上图中的信息解释'甜不压苦“和“苦尽甘来”的生物学机制是:当动物摄入甜味物质,能在CeA产生甜的感觉,但该信息不能传至苦味中枢,所以甜不压苦;但如果摄入苦味物质,在GCbt产生苦的感觉,从图中可知,会正反馈作用于脑干中苦味神经元感觉更苦;同时抑制脑干中甜味神经元,因此”苦尽“才能”甘来“。
22. 在神经—体液—免疫调节下,正常机体的各个器官、系统协调配合,内环境处于相对稳定的状态。如图甲是三个系统之间的关系,图乙为在信号分子的作用下,某种免疫细胞释放免疫活性物质的示意图。
(1)图甲中,①②③表示三类不同的信号分子。当内分泌腺作为神经调节中的效应器时,②代表____。
(2)当内分泌腺分泌的①影响中枢神经系统发育时,①代表的激素最可能为____。
(3)由图乙可以看出,免疫细胞表面至少有____种信号分子的受体。若图乙所示的免疫细胞为辅助性T细胞,则图中的免疫活性物质为____,该物质可以使接受过抗原刺激的____细胞增殖分化成记忆细胞和浆细胞。
(4)在大鼠实验中观察到,将羊红细胞注入大鼠体内,当抗体浓度达到最大值时,下丘脑某些神经元的电活动增加一倍以上;给裸鼠(无胸腺)注射白细胞介素-1(一种细胞因子)后,裸鼠血液中促肾上腺皮质激素和糖皮质激素的含量升高几倍。结合图甲分析,这两个实例可以说明____。
【答案】(1)神经递质
(2)甲状腺激素 (3) ①. 两 ②. 细胞因子 ③. B(淋巴)
(4)免疫系统可以影响神经系统和内分泌系统的活动
【解析】
【分析】图甲显示神经系统、内分泌系统和免疫系统通过产生相应的物质(①表示激素、②表示神经递质、③表示免疫活性物质)互相影响;图乙显示免疫细胞可受到体液调节和神经调节。免疫系统由免疫器官、免疫细胞和免疫活性物质组成。
【小问1详解】
效应器是由传出神经末梢和它支配的肌肉或腺体等组成,传出神经末梢与它支配的肌肉或腺体之间通过突触相联系,肌细胞膜和腺体细胞膜为突触后膜,其上有神经递质的特异性受体,②是神经细胞产生的信号物质--神经递质,因此,当内分泌腺作为神经调节中的效应器时,②代表神经递质。
【小问2详解】
①是内分泌腺分泌的激素, 甲状腺分泌的甲状腺激素具有调节体内的有机物代谢、促进生长和发育、提高神经的兴奋性,并促进中枢神经系统的发育。故当内分泌腺分泌的①影响中枢神经系统发育时,①代表的激素最可能为甲状腺激素。
【小问3详解】
据图乙可知,通过血液运输的激素和突触前膜释放的神经递质在免疫细胞表面均有受体,所以免疫细胞表面有两种信号分子的受体;辅助性T细胞接受抗原刺激,与B细胞表面结合开始分裂、分化,并分泌细胞因子,则图中的免疫活性物质为细胞因子;B淋巴细胞在接受抗原刺激后,并在细胞因子的作用下可增殖分化成浆细胞和记忆细胞。
【小问4详解】
当抗体浓度达到最大值时,下丘脑某些神经元的电活动增加一倍以上,说明免疫系统能影响神经系统的活动;给裸鼠(无胸腺)注射白细胞介素-1(一种细胞因子)后,裸鼠血液中促肾上腺皮质激素和糖皮质激素的含量升高几倍,说明免疫系统能影响内分泌系统的活动。
23. 新冠疫情出现以后,病毒的核酸检测和疫苗的接种在疫情防控中发挥着重要的作用。新冠疫苗从研制走向临床使用,需经动物实验和临床试验等多重检测,以保证其安全性和有效性。陈薇团队对新冠病毒疫苗的特异性免疫反应及其保护效果进行评价。图1、图2表示不同的接种剂量和接种方式对小鼠免疫的影响,图3表示接种不同剂量疫苗,14天后接种新冠病毒,72小时后检测小鼠肺组织的病毒含量。
(1)IFNγ是一种能增强细胞毒性T细胞活力的细胞因子,在免疫系统组成中,它与抗体均属于____ 。由图1、图2可知,该疫苗可诱导小鼠产生明显的____ 免疫和____ 免疫。
(2)图3实验中对照组的处理为____ ,结果显示疫苗对感染小鼠有明显的保护作用。为了达到最大的保护效果,该疫苗最适合的接种方式和剂量为____ 。
(3)临床试验结果显示,该疫苗注射后至少有六个月的保护期,请分析该疫苗能持续对接种者进行保护的原因____ 。
(4)某高风险地区回来的人同时进行了新冠病毒的核酸检测和抗体检测(检测体内是否有新冠病毒抗体),若核酸检测结果为阴性而抗体检测结果为阳性,说明____ (答出1种情况即可),若核酸检测结果和抗体检测结果均为阳性,说明____ 。
【答案】(1) ①. 免疫活性物质 ②. 细胞 ③. 体液(顺序可调换)
(2) ①. 注射等量的不含疫苗的生理盐水,14天后接种等量新冠病毒 ②. 肌肉注射、高剂量
(3)注射疫苗后,人体内会产生记忆细胞,记忆细胞可以长期存活,当新冠病毒入侵时,记忆细胞能快速分裂分化产生相应的细胞毒性T细胞和浆细胞并分泌抗体,快速清除病毒
(4) ①. 曾感染新冠病毒,已康复 ②. 已感染新冠病毒,是患者
【解析】
【分析】由图1可知,随着接种剂量的增加,血清抗体的浓度会增大;由图2可知,肌肉注射组比滴鼻组产生的IFNY的T细胞比例更多;由图3可知,随着接种剂量的增加,肺组织中病毒的含量降低。
【小问1详解】
细胞因子和抗体都属于免疫系统中的免疫活性物质;图1显示注射疫苗后可以使得抗体增加,图2显示接种疫苗后产生IFNY的T细胞比例增加,因此疫苗可以诱导小鼠产生体液免疫和细胞免疫。
【小问2详解】
该实验的自变量为接种的疫苗的剂量,因此空白对照组应该注射等量的不含疫苗的生理盐水,14天后接种等量新冠病毒;结合图2和图3的实验结果可知,选组高剂量注射能产生更多抗体,免疫效力强,肌肉注射可以产生更多的分泌IFNY的T细胞。
【小问3详解】
注射疫苗后,该疫苗可以引起机体产生免疫反应,产生抗体和记忆细胞,记忆细胞可以长期存活。当新冠病毒入侵时,会产生二次免疫,记忆细胞快速增殖分化产生相应的细胞毒性T细胞和浆细胞并分泌抗体,此时的免疫能力更快、更强,能快速清除病毒。
【小问4详解】
某人同时进行了新冠病毒核酸检测和抗体检测,若核酸检测结果为阴性而抗体检测结果为阳性,说明该个体曾经感染过新冠病毒,机体发生特异性免疫反应,产生抗体,将病毒消灭,则核酸检测为阴性,但由于抗体有一定的时效性,能在体内存在一段时间,故抗体检测为阳性;若核酸检测和抗体检测结果均为阳性,说明该个体体内仍含有病毒的核酸,机体仍进行特异性免疫过程,能产生抗体,则说明该人已经感染新冠病毒,为患者。
24. 赤霉素广泛分布于植物生长旺盛的部位,光敏色素(接收光信号的蛋白质)分布在植物的各个器官中。为研究赤霉素和光敏色素在水稻幼苗发育中的作用,科研人员将野生型、光敏色素A的突变体、光敏色素B的突变体的水稻种子播种在含不同浓度赤霉素合成抑制剂(PAC)的固体培养基上,在光照条件下培养8天后,测量幼苗地上部分高度和主根长度,得到如下图所示结果。请分析回答:
(1)研究人员将种子播种在固体培养基上,而不是播种在培养液中,其原因是固体培养基能为种子萌发提供____,同时有利于幼苗扎根。水稻幼苗中光敏色素在____的细胞内比较丰富。
(2)据图一分析,光照条件下,PAC处理对水稻地上部分的生长具有____作用,而光敏色素____(填“A”或“B”)突变体传递的光信号减弱了PAC的该效果。
(3)据图二分析,光敏色素B介导的光信号能____ (填“增强”或“减弱”)PAC对主根生长的抑制效果,PAC处理对三种水稻主根生长的影响是____。
(4)有研究表明:赤霉素(GA)具有促进节间伸长的作用。请以赤霉素缺失突变体(不能合成赤霉素)的玉米植株为材料,设计实验来验证这一结论。要求简要写出实验思路和预期结果:____。
【答案】(1) ①. 充足氧气 ②. 分生组织
(2) ①. 抑制 ②. B
(3) ①. 减弱 ②. 浓度较低(10-5、10-6、10-7)时促进主根生长,浓度较高(10-4)时抑制主根生长
(4)实验思路:将赤霉素缺失突变体的玉米植株分成两组,种植在相同且适宜的条件下,一组进行赤霉素处理,另一组作为对照组,一段时间后,分别测定两组植株的高度。预期结果是赤霉素处理组植株比对照组显著增高 。
【解析】
【分析】1、PAC抑制赤霉素的合成。分析曲线图可知:自变量为PAC浓度和水稻种类,因变量是幼苗地上部分和主根的相对长度。据此分析一、二图曲线的变化趋势,与PAC浓度为零的对照组相比,明辨三种水稻地上部分和主根的相对长度,进而对各问题情境进行解答。
2、赤霉素合成部位主要是未成熟的种子,幼根和幼芽,主要作用是促进细胞伸长,从而引起植株增高;促进细胞分裂和分化;促进种子萌发、开花和果实发育。
【小问1详解】
相对于培养液,种子播种在固体培养基表面,可以为种子萌发提供充足氧气(空气)。水稻幼苗中光敏色素在分生组织的细胞内比较丰富。
【小问2详解】
分析图一,相对对照组(PAC浓度为0),随着PAC浓度的增加,植物地上部分生长长度逐渐减小,所以PAC对其有抑制作用;而光敏色素B突变体的曲线下降程度比野生型更小,所以光敏色素B突变体传递的光信号减弱了PAC的该效果。
小问3详解】
分析图二,在各浓度PAC作用下,光敏色素B突变体(无光敏色素B)的主根相对长度比野生型更长,所以光敏色素B介导的光信号能减弱PAC对主根生长的抑制效果。PAC浓度分别为10-7ml/L-1、10-6ml/L-1和10-5ml/L-1时,根的生长长度都比PAC浓度为0时长,说明都是起促进作用;而浓度更高时根的生长长度比PAC浓度为0时短,说明起抑制作用,浓度较低(10-5ml/L-1、l0-6ml/L-1、10-7ml/L-1)时促进生根生长,浓度较高(10-4ml/L-1)时抑制主根生长。
【小问4详解】
本实验自变量是赤霉素的有无,因变量是植株的节间生长情况(或者株高),结合题干提供的实验材料为赤霉素缺失突变体(不能合成赤霉素)的玉米植株,故实验思路和预期结果为:实验思路:将赤霉素缺失突变体的玉米植株分成两组,种植在相同且适宜的条件下,一组进行赤霉素处理,另一组作为对照组,一段时间后,分别测定两组植株的高度。预期结果是赤霉素处理组植株比对照组显著增高。
25. 湿地生物多样性丰富,具有很高的保护价值,可调节水质和小气候,滞留沉积物、有毒物等,被称为“地球之肾”。建立人工湿地公园是解决城市水污染的一种有效途径。下图1是人工湿地处理城市污水的示意图,其中甲、乙、丙代表湿地生态系统的三种成分;图2是该人工湿地能量输入、传递和散失的模式图,其中A、B、C、D表示不同的生物。据图回答下列问题:
(1)湿地岸边到中心位置分布的水草种类不同,体现了群落的____结构。影响鸟类种群密度变化的直接因素包括迁入率和迁出率、____。群落中植物的分层配置决定了动物的分层配置,是因为____。
(2)该湿地中不同种鸟类间通常存在种间竞争关系,种间竞争通常是指____。
(3)图1中,碳元素是以____的形式从丙进入甲的,图2中的生物A属于图1甲、乙、丙中的____。流经图1人工湿地生态系统的总能量____(填“大于”“小于”或“等于”)该系统中生产者所固定的太阳能。
(4)据图2分析可知,能量逐级递减的原因是同化的能量除了流向下一营养级,还有很多能量被自身呼吸消耗和____。按照图中显示的能量数据计算,若要让C增加3 kg,需要消耗 A____kg。
【答案】25. ①. 水平 ②. 出生率和死亡率 ③. 植物的垂直分层为动物创造了多种多样的栖息空间和食物条件
26. 两种或更多种生物共同利用同样的有限资源和空间而产生的相互排斥的现象
27. ①. 有机物 ②. 乙 ③. 大于
28. ①. 流向分解者 ②. 125
【解析】
【分析】根据碳循环的过程可以判断,图1中甲表示分解者,乙为生产者,碳元素是以有机物的形式从消费者丙中进入甲。图2中的生物A表示生产者,属于图1中的乙。生态系统的功能包括物质循环、能量流动、信息传递。信息传递包括化学信息、物理信息、行为信息。能量流动具有单向流动、逐级递减的特点。能量传递效率:两个相邻的营养级的同化量之比。
【小问1详解】
湿地岸边到中心位置分布的水草种类不同,是水平方向上出现的生物种类的不同,体现了群落的的水平结构。影响鸟类种群密度变化的直接因素包括迁入率和迁出率、出生率和死亡率。植物的垂直分层为动物创造了多种多样的栖息空间和食物条件,因此群落中植物的分层配置决定了动物的分层配置,
【小问2详解】
种间竞争指两种或更多种生物共同利用同样的有限资源和空间而产生的相互排斥的现象。
【小问3详解】
图1的人工湿地生态系统中,碳元素是以含碳有机物的的形式从丙消费者进入甲分解者。图2中的生物A属于生产者,是图1的乙。流经图1人工湿地生态系统的总能量包括该系统中生产者所固定的太阳能和城市污水中带入的能量,所以流经图1人工湿地生态系统的总能量大于该系统中生产者所固定的太阳能。
【小问4详解】
能量流动的特点是单向流动、逐级递减,原因是某一个营养级的生物同化的能量除了流向下一营养级外,还有很多能量被自身呼吸消耗和流向分解者。按照图中显示的能量数据,B同化的能量为200,C同化的能量为30,因此从B到C的能量传递效率=30÷200×100%=15%;A同化的能量总量为175+200+875=1250,则A到B的能量传递效率=200÷1250x100%=16%,因此若要让C增加3kg,需要消耗A=3÷15%÷16%=125kg。
相关试卷
这是一份江西省名校联盟2023-2024学年高二上学期1月期末生物试题(Word版附解析),文件包含江西省名校联盟2023-2024学年高二1月期末生物试题原卷版docx、江西省名校联盟2023-2024学年高二1月期末生物试题解析版docx等2份试卷配套教学资源,其中试卷共25页, 欢迎下载使用。
这是一份江西省部分学校2023-2024学年高二上学期1月期末生物试题(Word版附解析),文件包含江西省部分学校2023-2024学年高二1月期末生物试题原卷版docx、江西省部分学校2023-2024学年高二1月期末生物试题解析版docx等2份试卷配套教学资源,其中试卷共32页, 欢迎下载使用。
这是一份江西省上饶市2023-2024学年高二上学期期末教学质量测试生物试题(Word版含解析),文件包含江西省上饶市2023-2024学年高二上学期期末教学质量测试生物试题原卷版docx、江西省上饶市2023-2024学年高二上学期期末教学质量测试生物试题解析版docx等2份试卷配套教学资源,其中试卷共29页, 欢迎下载使用。

