- 第5课时 小小养殖场教案 教案 1 次下载
- 第6课时 做个百数表教案 教案 1 次下载
- 第2课时 动手做(一)教案 教案 1 次下载
- 第3课时 动手做(二)教案 教案 1 次下载
- 第4课时 动手做(三)教案 教案 1 次下载
小学数学北师大版一年级下册认识图形第1课时教案
展开课题
认识图形
课型
新授课
教材分析
《认识图形》是位于北师版教材一年级下册第四单元有趣的图形的第1课时,是学习平面图形的起始课,是图形与几何领域中的重要内容,是“有趣的图形”这一单元的重点,是学生进一步学习其他平面图形,乃至运用图形描述问题、借助图形直观进行思考的重要基础。由于平面图形比较抽象,它不能独立存在,考虑到学生已经能够辨认立体图形和初步感知立体图形的特征,教科书在编排这部分内容时,充分利用立体图形与平面图形的关系,从描(画、印)出简单几何体的面入手,引入平面图形,使学生直观认识一些平面图形,体会平面图形与简单几何体的关系。这体现了从立体到平面的设计思路。
学情分析
学生在一年级上学期已经初步认识了四种简单的几何体,并且在学生的现实生活中,特别是在幼儿园时期已经玩过积木,画过平面图形,所以学生对于这四种平面图形一点也不陌生。但学生对这四种平面图形的具体特征、本质所在以及平面图形与立体图形的关系还不明确。为此,针对六七岁孩子好动、爱玩,注意力容易分散的特点,在课堂上用孩子喜欢的动画人物创设一系列有趣味的情境活动,将知识点蕴含在活动中,并结合课件、白板、平板电脑等信息应用技术,充分调动学生的学习积极性和探索欲。让孩子乐学、愿学、玩中学,不知不觉地掌握平面图形的特征及和立体图形的联系与区别。
教学策略
组织引导,自主探索,反复练习。
教学内容
北师大版一年级下册教科书第36页
教学目标
在操作活动中认识长方形、正方形、三角形和圆,体会“面在体上”。
体会长方形、正方形、三角形和圆在生活中的普遍存在,体会数学与生活的密切联系。
3、培养初步的观察、比较和动手操作能力,培养初步的空间观念。
教学重点
在操作活动中认识长方形、正方形、三角形和圆,体会“面在体上”。
教学难点
体会长方形、正方形、三角形和圆在生活中的普遍存在,体会数学与生活的密切联系。
教学准备
多媒体
课时安排
1课时
教学环节
导学案
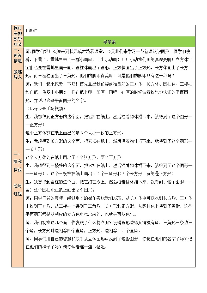
一、创设情境
激趣导入
师:同学们好!欢迎来到慕课堂,今天我们来学习一节新课认识图形。同学们快看,下雪了,雪地里来了一群小画家。(出示动画)哇!小动物们画的真漂亮啊!立方体宝宝们也要在雪地里画一画,圆柱体画出了圆形,正方体画出了正方形,长方体画出了长方形,而三棱柱画出了三角形,他们的脚印真美啊!可是他们的脚印只有这一种吗?
二、探究体验
经历过程
师:我们一起来探索一下吧!首先拿出我们提前准备好的正方体、长方体、圆柱体、三棱柱和白纸,像图中小朋友一样在纸上印一印画一画吧,在画的时候试着找出你认识的平面图形,并说出这些平面图形的名字。
(此环节录手写视频)
生:我想得到正方形的这个面,把它扣在纸上,然后沿着物体描下来,就得到了这个图形——正方形)
这个正方体能在纸上画出的是6个大小一致的正方形。
生:我想得到长方形的这个面,把它扣在纸上,然后沿着物体描下来,就得到了这个图形——长方形)
这个长方体能在纸上画出了4个张方形,两个正方形。
生:我想得到三棱柱的这个面,把它扣在纸上,然后沿着物体描下来,就得到了这个图形——三角形),这个三棱柱在纸上画出了2个三角形和3个长方形(有的是正方形)
生:我想得到圆柱的这个面,把它扣在纸上,然后沿着物体描下来,就得到了这个图形——圆)这个圆柱能在纸上画出2个圆形。
师:同学们做的真棒,经过刚才的操作实践我们发现,从长方体中可以找到长方形,正方体中找到正方形,从三棱柱上得到了三角形、长方形和正方形,从圆柱体上得到了圆形,这些平面图形都是从相应的立方体中找出来的,也就是面从体出。
师:我们观察这几个面,你发现了什么特点呢?没错圆形边缘光滑没有角,三角形三条边三个角,长方形对边相等四个直角,正方形四边相等,四个直角。
师:同学们用自己的智慧和双手从立体图形中找到了这些图形,你记住他们的名字了吗?记住他们的样子了吗?请你试着连一连下题吧。
三、达标检测
师;我们先找出下图中的长方形,接下来我们一起连一连正方形,圆形,最后师三角形。你掌握了吗,我们在一起来做一下下面的随堂练习试一试吧。
师:笑笑要找每个面都是长方形的和长方体相连,淘气说我要找有两个圆面的,所以连圆柱体,而小狗说我要找每个面都是正方形的所以连正方体。
师;涂一涂,三角形涂红色,圆形涂绿色,长方形涂蓝色,正方形涂黄色,我们一起涂一涂吧,你涂对了吗?
请在点子图上画出一个长方形、一个正方形、一个三角形。记得要比着尺子画,注意长方形对边相等,正方形四条边都一样长,都是直角。
这个图形我们要数两次,先找三角有8个三角,在找正方形有3个正方形。
四、课堂小结
通过本节课的学习,你有什么收获呢?同学请完成练习册本课时的习题哦!
五、教学板书
认识图形
长方形正方形三角形圆
六、教学反思
优点:《认识图形》是学习平面图形的起始课,是学生学习其他平面图形的重要基础。一年级学生身心发展较为活跃,所以本节课我采用电脑辅助教学,充分利用多媒体教学手段,对学生的感官进行刺激,从而激发学生的积极性和好奇心。
在教学过程中,我采用师生互动、生生互动的多种方式,调动学生的积极性,让学生体会“面在体上”,并通过分类活动自主发现图形特征,在本次教学中体现和完成的较好。整堂课我始终围绕着自主探究的教学方式,以教师为主导,学生为主体进行互动教学。本节课我始终营造一个轻松快乐的学习氛围,注重师生间的民主合作关系,使学生畅所欲言,进行愉快的学习。
缺点:本次教学活动的遗憾是在做一做活动中时间稍微有点过长,学生的交流没有充分体现,而且在白板操作上,耽误了一些时间。
改进措施:在以后制作课件的时候要注意。另外,如何引导学生利用准确的数学语言进行表达,在以后的教学活动中要重点培养。
小学数学认识图形优秀第1课时教学设计: 这是一份小学数学认识图形优秀第1课时教学设计,共4页。教案主要包含了激趣导入,自主探究,巩固训练,课堂总结等内容,欢迎下载使用。
数学苏教版第六单元 《认识图形(一)》第1课时教案设计: 这是一份数学苏教版第六单元 《认识图形(一)》第1课时教案设计,共4页。教案主要包含了创设情景,思索探究,反馈完善,深入感知,课堂总结等内容,欢迎下载使用。
数学一年级上册三 认识图形第1课时教案: 这是一份数学一年级上册三 认识图形第1课时教案,共4页。

