【专项练习】全套专题数学八年级上册 专题12 函数的表示法(知识精讲+综合训练)(习题及答案)
展开知识精讲
知识点01 解析法
1、解析法:用等式来表示一个变量与另一个变量之间函数关系的方法,这个等式称为函数
的解析式(或函数关系式).简单明了,能从解析式了解函数与自变量之间的关系,便于理论上的分析与研究,但求对应值时需要逐个计算,且有的函数无法用解析式表示.
【典例分析】
1.某城市居民用水实行阶梯收费,每户每月用水量如果未超过20吨,按每吨2.5元收费.如果超过20吨,未超过的部分按每吨2.5元收,超过的部分按每吨3.3元收费.
(1)设某户某月用水量为x吨(),应缴水费为y元,写出y关于x的函数关系式.
(2)若该城市某户6月份用水15吨,该户6月份水费是______.
(3)某用户8月份水费为76.4元,求该用户8月份用水量.
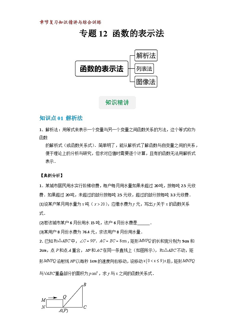
2.已知中,,矩形的长和宽分别为9cm和2cm,点P和点A重合,和在同一条直线上(如图所示),不动,矩形沿射线以每秒1cm的速度向右移动,设移动后,矩形与重叠部分的面积为,求y与x之间的函数关系式.
知识点02 列表法
列表法:用表格形式来表示一个变量与另一个变量之间函数关系的方法;从表格中直接
找到自变量对应的函数值,查找方便,但无法将自变量与函数值的全部对应值都列出来,且难以看出规律.
【典例分析】
3.我们知道:“距离地面越高,气温就越低.”下表表示的是某地某时气温t( )随高度h()变化而变化的情况:
(1)上表中自变量是_______,因变量是_______;
(2)请说明温度是怎样随距离地面高度的增加而变化的;
(3)已知某山顶的气温为,求此山顶距离地面的高度.
4.某电动车厂2014年各月份生产电动车的数量情况如下表:
(1)在这个过程中,自变量、因变量各是什么?
(2)哪个月份电动车的产量最高?哪个月份电动车的产量最低?
(3)哪两个月份之间产量相差最大?根据这两个月的产量,你对电动车厂的厂长有什么建议?
知识点03 图像法
图像法:用图像来表示一个变量与另一个变量之间函数关系的方法;函数与自变量的
对应关系、函数的变化情况及趋势能够很直观地显示出来,但从图像上找自变量与函数的对应值一般只能是近似的,且只能反映出变量间关系的一部分而不是全体.
三种表示法的相互联系与转化:由函数的解析式画函数的图像,一般分为“列表、描点、
连线”三个步骤,通常称作描点作图法;同样,函数图像中点的坐标或表格中自变量与函数的对应值,也是函数解析式所表示的方程的一个解.
【典例分析】
5.已知某一函数的图象如图所示,根据图象回答下列问题:
(1)直接写出自变量的取值范围;
(2)直接写出函数的取值范围;
(3)当时,直接写出的值;
(4)当时,直接写出的值;
(5)随着的变大,呈下降趋势时,直接写出的取值范围.
6.如图1,一条笔直的公路上有A,B,C三地,甲,乙两辆汽车分别从A,B两地同时开出,沿公路匀速相向而行,驶往B,A两地,甲、乙两车到C地的距离y1、y2(千米)与行驶时间 x(时)的关系如图2所示.
(1)A,B两地之间的距离为 千米;
(2)图中点M代表的实际意义是什么?
(3)分别求出甲,乙两车的速度,并求出他们的相遇点距离点C多少千米.
综合训练
一、单选题
1.半径是r的图的周长为,下列说法正确的是( )
A.C,r是变量,是常量B.C是变量,2,r是常量
C.C是变量,π,r是常量D.C,π是变量,2是常量
2.科学研究表面,在弹簧的承受范围内,弹簧挂上物体后会伸长. 某同学测得一弹簧的长度y(cm)与所挂物体的重量x(kg)之间的关系如下表所示:
下列说法不正确的是( )A.与都是变量,且是自变量,是因变量
B.所挂物体的重量每增加,弹簧的长度增加
C.与的关系表达式是
D.所挂物体的重量为时,弹簧的长度为
3.在弹性限度内,弹簧挂上物体后会伸长,测得弹簧的长度y(cm)与所挂物体的质量x(kg)之间有如表关系:
下列说法不正确的是( )A.在弹性限度内,y随x的增大而增大
B.在弹性限度内,所挂物体质量每增加1kg,弹簧长度增加0.5cm
C.在弹性限度内,所挂物体为7kg时,弹簧长度为13.5cm
D.不挂重物时弹簧的长度为0cm
4.图1中的摩天轮可抽象成一个圆,圆上一点离地面的高度y(m)与旋转时间x()之间的关系如图2所示.从图中获取的信息错误的是( )
A.变量y是x的函数B.摩天轮转一周所用的时间是
C.摩天轮旋转8分钟时,圆上这点离地面的高度是54mD.摩天轮的半径是35m
5.一个蓄水池有水60,打开放水阀门匀速放水,水池中的水量和放水时间的关系如下表,下面说法不正确的是( )
A.放水时间是自变量,水池中的水量是放水时间的函数
B.每分钟放水3
C.放水30min后,水池中的水全部放完
D.放水10min后,水池中还有水30
6.用一根长的铁丝围成的矩形,现给出四个量:①长方形的长;②长方形的宽;③长方形的周长;④长方形的面积.其中是变量的有( )
A.1个B.2个C.3个D.4.
7.海拔高度h(千米)与此高度处气温t(℃)之间有下面的关系:
下列说法错误的是( )A.其中h是自变量,t是因变量
B.海拔越高,气温越低
C.气温t与海拔高度h的关系式为
D.当海拔高度为8千米时,其气温是-28℃
8.刘师傅到加油站加油,如图是所用的加油机上的某一时刻数据显示牌,则其中的常量是( )
A.金额B.单价C.数量D.金额和数量
9.如图,某游客为爬上3千米的山顶看日出,先用1小时爬了2千米,休息0.5小时后,再用1小时爬上山顶,游客爬山所用时间t(小时)与山高h(千米)间的函数关系用图象表示是( )
A.B.B
C.D.
10.图象中所反映的过程是:张强从家跑步去体育场,在那里锻炼了一阵后,又去早餐店吃早餐,然后散步走回家,其中x表示时间,y表示张强离家的距离,根据图象提供的信息,以下四个说法错误的是( )
A.体育场离张强家2.5千米B.张强在体育场锻炼了15分钟
C.体育场离早餐店4千米D.张强从早餐店回家的平均速度是千米/小时
11.矩形的周长为18,则它的面积S()与它的一边长()之间的函数关系式是( )
A.S=x(9-x)(0
A.在这一变化过程中,重物的质量是自变量,弹簧的长度是因变量
B.当所挂重物的质量是时,弹簧的长度是
C.在弹性限度内,当所挂重物的质量是时,弹簧的长度是
D.当不挂重物时,弹簧的长度应为
13.变量x,y的一些对应值如表:
根据表格中的数据规律,当x=﹣5时,y的值是( )A.76B.﹣74C.126D.﹣124
14.在地球中纬度地区,从地面到高空大约之间,气温随高度的升高而下降,每升高,气温大约下降;高于但不高于,气温几乎不再变化,某城市地处中纬度地区,该市某日的地面气温为,设该城市距离地面高度为处的气温为,则与的函数图像是( )
A.B.
C.D.
15.周末早上小敏和朋友相约开车去离市中心30km的郊外玩,玩到了傍晚准备开车回家,回家的路上小敏开了有一会车抛锚了,于是朋友就把小敏的车用工具固定在自己的车后,拖着走了一段,路上遇到一家修车店,小敏就把车放在店里维修,然后坐朋友的车回到了市中心,下面是小敏从郊外返回路上所用的时间t(分钟)和离市中心距离s(km)之间的对应关系表:
根据表格中的数据判断下列哪种说法是正确的( )A.差不多开了20分钟,小敏的车抛锚了
B.从抛锚点到修车店,花了差不多10分钟
C.修车店在离市中心15km处
D.离市中心5km处可能开始堵车
二、填空题
16.某种储蓄的月利率为,现存入元,则本息和(本金与利息的和)(元)与所存月数之间的函数关系式是 ___________.
17.汽车油箱中原有油50升,如果行驶中每小时用油5升,则油箱的余油量(单位:升)随行驶时间(单位:时)变化的函数关系式是__,自变量的取值范围是___.
18.某市出租车的收费起步价为14元,即路程不超过3公里时收费14元,超过部分每公里收费2.4元.如果乘客乘坐出租车行驶的路程为x(x>3)公里,乘车费为y元,那么y与x之间的关系式为_________.
19.若一个长方形的周长为12 cm,则它的面积S(cm2)与其中一条边长x(cm)的函数关系式为____________.(不要求写出自变量范围)
20.阅读下面材料:小明想探究函数的性质,他借助计算器求出了y与x的几组对应值,并在平面直角坐标系中画出了函数图像:
小聪看了一眼就说:“你画的图象肯定是错误的.”
请回答:
①小聪判断的理由是____________________.
②当时,x的值为____________________.
③请写出函数的一条性质:____________________.
距离地面高度()
0
1
2
3
4
5
温度()
20
14
8
2
时间x/月
1
2
3
4
5
6
7
8
9
10
11
12
月产量y/万辆
8
8.5
9
10
11
12
10
9.5
9
10
10
10.5
0
1
2
3
4
5
20
21
22
x(kg)
0
1
2
3
4
…
y(cm)
10
10.5
11
11.5
12
…
放水时间(min)
2
3
5
8
…
水池中的水量()
54
51
45
36
…
海拔高度h/千米
0
1
2
3
4
5
…
气温t/℃
20
14
8
2
-4
-10
…
重物的质量
0
1
2
3
4
5
弹簧的长度
12
12.5
13
13.5
14
14.5
x
…
﹣2
﹣1
0
1
2
3
…
y
…
9
2
1
0
﹣7
﹣26
…
t/min
10
15
20
25
30
40
45
50
55
60
65
70
s/km
24
20
16
15
15
12
12
8
5
3
1
0
x
…
-3
-2
-1
1
2
3
…
y
…
2.83
1.73
0
0
1.73
2.83
…
【专项练习】全套专题数学八年级上册 专题13 添加辅助线(知识精讲+综合训练)(习题及答案): 这是一份【专项练习】全套专题数学八年级上册 专题13 添加辅助线(知识精讲+综合训练)(习题及答案),文件包含专题13添加辅助线知识精讲+综合训练原卷版docx、专题13添加辅助线知识精讲+综合训练解析版docx等2份试卷配套教学资源,其中试卷共63页, 欢迎下载使用。
【专项练习】全套专题数学八年级上册 专题11 正反比例函数综合(知识精讲+综合训练)(习题及答案): 这是一份【专项练习】全套专题数学八年级上册 专题11 正反比例函数综合(知识精讲+综合训练)(习题及答案),文件包含专题11正反比例函数综合知识精讲+综合训练原卷版docx、专题11正反比例函数综合知识精讲+综合训练解析版docx等2份试卷配套教学资源,其中试卷共33页, 欢迎下载使用。
【专项练习】全套专题数学八年级上册 专题10 反比例函数(知识精讲+综合训练)(习题及答案): 这是一份【专项练习】全套专题数学八年级上册 专题10 反比例函数(知识精讲+综合训练)(习题及答案),文件包含专题10反比例函数知识精讲+综合训练原卷版docx、专题10反比例函数知识精讲+综合训练解析版docx等2份试卷配套教学资源,其中试卷共37页, 欢迎下载使用。

