所属成套资源:译林版八年级上册英语_八上期末复习卷(02)(知识梳理+含答案)
译林版八年级上册英语第1讲 名词(知识梳理+含答案)
展开
这是一份译林版八年级上册英语第1讲 名词(知识梳理+含答案),共20页。
第1章 名词
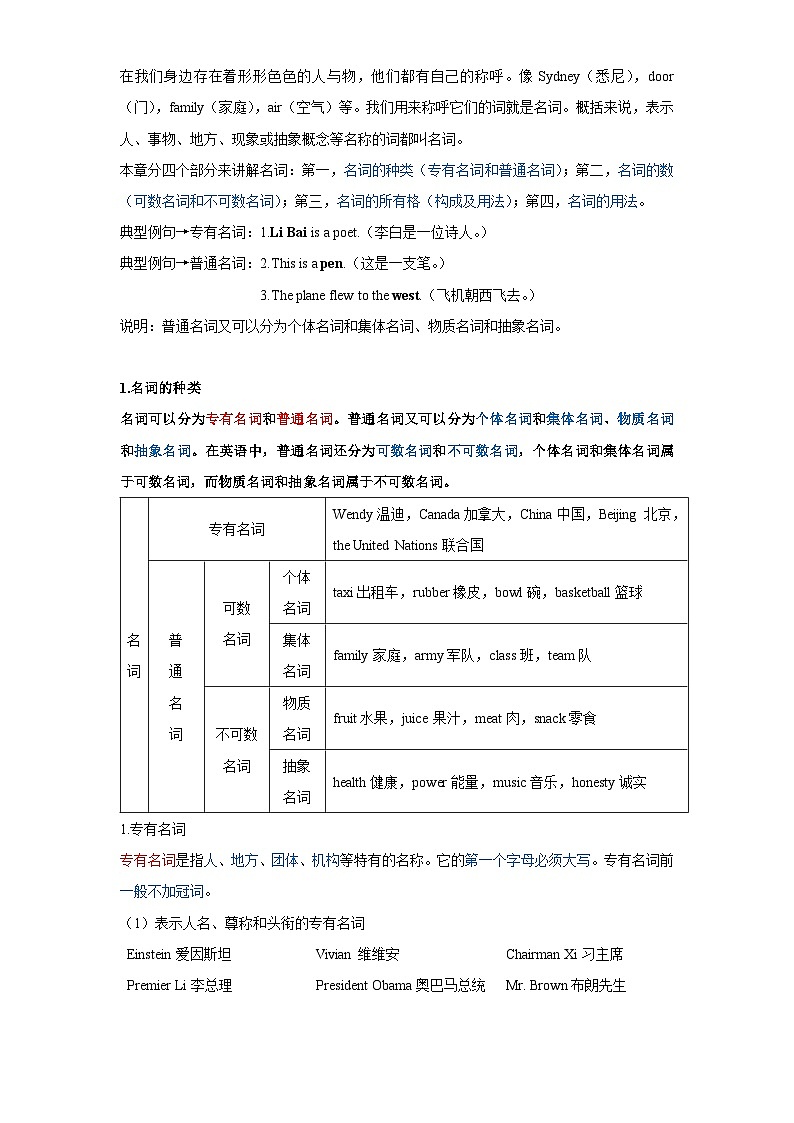
在我们身边存在着形形色色的人与物,他们都有自己的称呼。像Sydney(悉尼),dr(门),family(家庭),air(空气)等。我们用来称呼它们的词就是名词。概括来说,表示人、事物、地方、现象或抽象概念等名称的词都叫名词。
本章分四个部分来讲解名词:第一,名词的种类(专有名词和普通名词);第二,名词的数(可数名词和不可数名词);第三,名词的所有格(构成及用法);第四,名词的用法。
典型例句→专有名词:1.Li Bai is a pet.(李白是一位诗人。)
典型例句→普通名词:2.This is a pen.(这是一支笔。)
3.The plane flew t the west.(飞机朝西飞去。)
说明:普通名词又可以分为个体名词和集体名词、物质名词和抽象名词。
1.名词的种类
名词可以分为专有名词和普通名词。普通名词又可以分为个体名词和集体名词、物质名词和抽象名词。在英语中,普通名词还分为可数名词和不可数名词,个体名词和集体名词属于可数名词,而物质名词和抽象名词属于不可数名词。
1.专有名词
专有名词是指人、地方、团体、机构等特有的名称。它的第一个字母必须大写。专有名词前一般不加冠词。
(1)表示人名、尊称和头衔的专有名词
注意:人名的前面若有尊称或头衔,如Mr.(先生),President(总统)等时,其第一个字母也要大写。
(2)表示国名、地名、山河名的专有名词
(3)表示团体、机构和报刊的专有名词
(4)表示星期、月份和节日的专有名词
(5)由普通名词构成的专有名词
注意:上方列举的专有名词前要用定冠词“the”,但它的首字母不大写。
2.普通名词
普通名词是指一类人或事物或一个抽象的名称。它可以进一步分为个体名词、集体名词、物质名词和抽象名词四类。
(1)个体名词
个体名词表示某类人或事物中的个体。
(2)集体名词
集体名词表示若干个体组成的集合体。
(3)物质名词
物质名词表示无法分为个体的物质或实物。
注意:物质名词不可数,但表示具体的东西时,则变为可数名词,意思上也有了变化。如:
(4)抽象名词
抽象名词表示动作、状态、品质、感情等抽象的概念。
例外:抽象名词不可数,但在一些固定词组中,可用作可数名词。如:
2.名词的数
在英语中,普通名词按照其所表示的事物性质可分为可数名词与不可数名词。
1.可数名词的单数、复数
名词有可数和不可数之分。表示可以计算数目的人或物的名词称为可数名词。可数名词分为单数可数名词和复数可数名词。单数可数名词前面一般要用不定冠词a/an;复数可数名词是在单数名词后面加“-s”或“-es”,且前面不能用不定冠词a/an;复数名词表示泛指时不加定冠词the。
(1)单数可数名词
在英语中,如果要表示一本书、一只狗、一个苹果等概念时,要用名词的单数形式。表示名词的单数,要在名词前面加不定冠词a或an。a加在以辅音开头的名词前,如a bk(一本书),a pen(一支笔)。an加在以元音开头的名词前,如an egg(一个鸡蛋),an elephant(一头大象)。
This is a schl bag.(这是一个书包。)
There is an range n the table.(桌上有一个橘子。)
注意:a,an后面有时紧接的不是单数名词,而是a/an+形容词+单数名词的形式。判断用a还是an来表示“一个”时,要看紧跟其后的形容词开头字母的发音,而不是看名词。
英语中没有量词,所以,a bk(一本书),a knife(一把刀),a bus(一辆公共汽车),都只用“a”,但翻译成汉语时则要用不同的量词。
(2)复数可数名词
在英语中,如果要表示两本书、三个学生、四把椅子这些两个或两个以上的概念时,要用名词的复数形式。名词的复数形式是在单数名词后加上“-s”或“-es”构成的。
A.名词复数的规则变化
(1)在一般情况下,词尾加-s,在清辅音后读[s],在浊辅音、元音及其他一些情况后读[z]。
(2)以s,x,sh,ch结尾的词,词尾加-es,读[iz]。
(3)以f或fe结尾的词,先将f或fe变成v,再加-es,读[vz]。
注意:有时,以f或fe结尾的词变复数时,不需将f或fe变成v,再加-es,而只需在词尾直接加-s即可。
还有另外一种特殊情况,即:个别以f或fe结尾的词会有两种复数形式。
handkerchief→handkerchiefs[ˈhæŋkətʃɪ:fs]/handkerchieves[ˈhæŋkətʃɪ:vz]手帕
(4)以结尾的词,词尾加-es或-s,读[z]。
(5)以辅音字母加y结尾的词,先将y改为i再加-es,读[iz]。
(6)以元音字母加y结尾的词,词尾加-s,读[z]。
(7)以th结尾的词,词尾加-s,读[ðz]或[θs]。
B.名词复数的不规则变化
(1)元音发生变化。
(2)单、复数形式相同。
切记:单、复数同形的可数名词
There are three sheep in the fields.Which sheep d yu like best?
田野里有三只绵羊,你最喜欢哪一只?
(无论是表示一只绵羊,还是多只绵羊都用sheep)
(3)词尾发生变化。
(4)有些名词只有复数形式。
补充:这些名词前不可以直接加a/an,也不能直接加数词,表示数量时需用“a/an/数词+单位词+f+名词”的结构。
I want t buy tw pairs f trusers. 我想买两条裤子。
Yur trusers are ver there. 你的裤子在那儿。
I bught sme new clthes. 我买了一些新衣服。
注意:有些名词虽然是以s结尾,但是它们不是名词的复数形式,而是单词本身词尾为s。各学科的名称中许多属于此类名词,应把它们作为名词单数来看待。
Physics is very difficult fr me. 物理对我来说很难。
C.复合名词的复数形式
(1)第一个词或最后一个词变为复数形式。
说明:把复合词中起主导作用的主体名词变为复数形式。
如果没有主体名词,就把复数词尾加在最后一个词上。
(2)构成复合名词的两个词都要变为复数形式。
说明:这一类的复合名词多为由man,wman构成的复合名词。
2.不可数名词的量
表示不能计算数目的人或物的名词,称为不可数名词,不可数名词前面不能用不定冠词a/an,也没有复数形式。不可数名词的量的表达方式和可数名词有很大区别,需要仔细区分。
(1)不可数名词的确切数量的表达方式
当表示不可数名词的确切数量时,通常可在不可数名词的前面加上表示数量的单位词。当表示“一袋/杯……”时,单位词要用单数形式;当表示“两袋/杯……”时,单位词要用复数形式。
补充:一些可数名词也可加单位词表示量。
(2)不可数名词的不确切数量的表达方式
当表示不可数名词各种大概、不确切的数量时,可运用下列单词或短语。
Frtunately,I had a little time t spare.(很幸运,我有一点儿空闲时间。)
D yu have much mney t travel?(你有许多钱去旅游吗?)
A great deal f my wrk is unpaid.(我的许多工作都是没有报酬的。)
补充:可用下列单词或短语修饰可数名词的复数。
3.名词的所有格
英语中表示所属关系常用以下两种方式表达:一是在一些名词之后加’s,另一种是“f+名词”结构。前者多用来表示有生命物的名词所有格,后者多用来表示无生命物的名词所有格。下面我们来看一下名词所有格的构成及用法。
(1)表示有生命物的名词的所有格
表示有生命物的名词的所有格,用加’s结构来表示所有关系。s的读音和名词复数加s的读音基本相同。
A.单数名词词尾加’s,复数名词词尾如没有s,也要加’s。
B.名词已有复数词尾s,词尾只加’即可。
必背:
(2)表示无生命物的名词的所有格
A.表示无生命物的所有关系多用“f+名词”结构。
B.有些表示时间、距离、国家、城市等无生命物的名词,也可以加’s来构成所有格。
C.有时’s结构可以转换成“f+名词”结构以示强调。
the girl’s skirt=the skirt f the girl女孩的裙子
my uncle’s tractr=the tractr f my uncle我叔叔的拖拉机
4.名词的用法
名词在句子中可担任除谓语外的任何成分,即主语、表语、宾语(动词宾语和介词宾语)、宾语补足语、状语、定语。此外,名词所有格也可作定语。注意名词作定语与形容词作定语时的区别。
Students shuld make enugh time fr the hbbies.(名词作状语)
学生应该为自己的爱好留出足够的时间。
Audrey Hepburn is an actress.(名词作表语)
奥黛丽·赫本是名女演员。
My mther grws vegetables herself.(名词作动词宾语)
我妈妈自己种蔬菜。
He drives t schl every day.(名词作介词宾语)
他每天开车去上学。
They named their sn Mike.(名词作宾语补足语)
他们给儿子取名叫迈克。
Yu shuld study English step by step.(名词作状语)
你们应该循序渐进地学习英语。
She is well knwn in the act circle.(名词作定语)
她在艺术圈很有名。
Ten minutes’ walk isn’t lng.(名词所有格作定语)
十分钟的步行路程不算长。
必背:名词作定语的举例
注意:
名词作定语和形容词作定语的区别
Cmmn Mistakes(注意!失分陷阱!)
陷阱例题①
The prfessr gave him ne f the best __________ after class.【福州中考】
句意提示:下课后教授给他提供了其中一条最好的建议。
陷阱追击:本题考查advice的词性及用法,容易误选B。
正确解析:advice是不可数名词,所以“一条建议”要说a piece f advice。若要表示“好几条建议”,复数的概念可以在piece上表现出来。即sme pieces f advice。表达“最好的建议中的一条”,piece要用复数形式,正确答案为D。
陷阱例题②
G straight,__________ and yu’ll find a sign fr the tilet.【黄冈中考】
句意提示:一直走,三分钟的路程你就会看到洗手间的标志。
陷阱追击:away为副词,前面不能用’s或s’的所有格形式。表示时间、距离、金钱、价值等的名词可以用所有格形式。
正确解析:名词minute已有复数词尾s,其所有格只加’即可。正确答案为B。
陷阱例题③
The wman ver there is __________ mther.【内蒙古中考】
句意提示:那边的那位妇女是莉莉和露西的妈妈。
陷阱追击:表示两者或两者以上共有,只在最后一个名词后加’s。应仔细审题,辨别清楚是“共有”还是“各自所有”的关系。
正确解析:句中mther是单数形式,由此可知她是两个孩子共同的母亲。正确答案为C。
陷阱例题④
Mve alng and make __________ fr me.
句意提示:向前挪动一下,给我让点儿地方。
陷阱追击:本题考查可数名词与不可数名词的用法及意义。A选项中的rm是可数名词,a rm意为“一个房间”。
正确解析:B选项中的rm是不可数名词,表示“空间”的意思。正确答案为B。
Final Check(实力测验)
1.用括号中名词的适当形式填空
1.Tw __________ (family) live in this building.
2.Lk at thse __________ (child).
3.I can see a __________ (pliceman) standing near the dr.
4.There are sme __________ (glass) n the table.
5.Wuld yu like sme __________ (bread)?
6.I have tw __________ (sister).
7.I like __________ (cat).
8.D yu want sme __________ (ptat) fr supper?
9.He has tw __________ (watch).One is ld,the ther is new.
10.In autumn,yu can see a lt f __________ (leaf) n the grund.
2.用括号中适当的词填空
1.D yu drink much __________ (milk,milks)?
2.I visited __________ (Tm,Tm’s) huse yesterday.
3.He had tw __________ (cup,cups) f tea.
4.This is __________ (Tm and Mary’s,Tm’s and Mary’s) huse.
5.Give me a __________ (piece f,/) paper,please.
6.I dn’t want __________ (a,an) ld cap.
7.Lk at thse __________ (sheep,sheeps).
8.Hw many __________ (radies,radis) can yu see?
9.There are 36 __________ (bys,bies) in my class.
10.That bag is my __________ (father’s,father’s bag).
3.改错
1.I like a classical music very much.
_______________________________________________________________________________
2.I saw yur aunt playing a glf.
_______________________________________________________________________________
3.The bridge is made f an irn.
_______________________________________________________________________________
4.I think if yu want t run a business like this,yu need an experience.
_______________________________________________________________________________
5.Wuld yu like a butter n yur bread?
_______________________________________________________________________________
6.If yu get there early,yu’ll get a lt f infrmatins.
_______________________________________________________________________________
7.The plice is questining the rbber.
_______________________________________________________________________________
8.I dn’t think the news are gd.
_______________________________________________________________________________
9.I have bught tw pairs f shes in that shes shp.
_______________________________________________________________________________
10.Every day my father with his friends ges t the sprt club.
_______________________________________________________________________________
11.Each team wear a different clur.
_______________________________________________________________________________
12.Yu are welcme t give me an advice.
_______________________________________________________________________________
13.Smene have been here,I am afraid.
_______________________________________________________________________________
14.I heard a piece f interesting infrmatin tday.
_______________________________________________________________________________
4.选择填空
1.The huse is made f __________.
2.Can I have a lk at these __________?
3.Gd __________ in yur new jb.
4.The pr man hasn’t enugh __________ t buy __________.
5.Why dn’t yu make __________ and sell them t earn sme mney?
6.In class ur teacher ften tells us __________ s that we have sme __________.
7.Everyne was watching __________ when suddenly the bell rang.
8.What d yu prefer,__________ r __________?
9.Tw hurs __________ lng enugh fr yu t finish yur hmewrk.
10.A seven-day hliday __________ lng enugh t have a gd rest and travel the prvince.
11.One f the __________ __________ clured green.
12.Peple __________ what the future will be like.
13.The shirt is t lng but the trusers/pants __________ me quite well.
14.Let’s g t the Indian restaurant t get __________.
15.What wuld it be like t travel at the speed f __________?
KEYS:
1.
2.
3.
1.a classical music→classical music
(解说:music是不可数名词,不能与不定冠词连用。)
2.a glf→glf
(解说:表示体育运动项目的名词前,不加任何冠词。)
3.made f an irn→made f irn
(解说:在这道题中,irn一词是“铁”的意思,是不可数名词。当它表示“熨斗”时,才是可数名词。)
4.need an experience→need experience
(解说:在这道题中,experience一词是“经验”的意思,为不可数名词。当它表示“经历”的时候,才是可数名词。)
5.a butter→sme butter
(解说:butter是不可数名词,前面不能加不定冠词a,可加sme。)
6.infrmatins→infrmatin
(解说:infrmatin是不可数名词,没有复数形式。)
7.is→are
(解说:plice这个词是指“警方,警察们”,通常把这个词看作复数。)
8.are→is
(解说:news是不可数名词,不要误以为这里的字母s是名词复数的结尾。)
9.shes shp→she shp
(解说:实际上在词组she shp中,名词she是修饰名词shp的,说明商店的类别。这时,前面的名词只表示“鞋”这个概念,不必变成复数形式。)
10.sprt club→sprts club
(解说:sprt一词在泛指体育运动时需用复数形式。)
11.wear→wears
(解说:“一个队穿一种颜色(的服装)”,这里我们是把team当作一个整体来看待,因此是单数。)
12.an advice→a piece f advice
(解说:advice是不可数名词。表示“一个忠告或劝告”应用a piece f advice。)
13.have→has
(解说:不定代词smene作主语时谓语动词用第三人称单数。)
14.a piece f interesting infrmatin→an interesting piece f infrmatin
(解说:infrmatin是不可数名词,它的数量用短语(a) piece f来表示。这时,修饰名词的形容词要放在单位词的前面。)
4.
解说:
1.wd的意思是“木材,木料”,为不可数名词。wds的意思是“树林”,而wden是形容词,意思是“木制的,木头的”。
5.paper flwer的意思是“纸花”,它的复数形式是paper flwers。
6.jke(玩笑)是可数名词,而fun(有趣的事情,乐趣)是不可数名词。
9.这个句子的主语是表示一段时间的数词词组,作为一个整体,应看作单数。
【课后作业】
1.When yu’ve learnt English, yu’ll find it a bridge t s much ______ .
A)knwledge B)traditin C)idea D)methd
2.We were required t cllect sme ________abut the Red Crss.
A)material B)infrmatin C)message D)situatin
3.During his stay in America, he gained much______ f lcal custms and cultures.
A) advice B) knwledge C) idea D) message
4.Lts f ______ may cause the yung students t have strng feelings against schl.
A. exercise B. lessn C. exam D. hmewrk
5.Our sldiers did nt fire until the __________ were clse enugh. (enemy)
6.The_______ shared 2013 Nbel Medicine Prize. (winner)
7.It’s imprtant t brush yur _________ at least twice a day. (tth)
8.It’s strange the tw ________ tk place at the same time n the same day. (rbbery)
9.Several wnderfulwere made at the natinal cnference, (speech)
10.Sme parents purchase new ________ (ty) fr their kids befre Christmas. T
11.I culd suggest many different ________, but anyway, here are just a few. (methd)
12.Lk at the pet-cat’s tw dirty _______. Please keep the cat ff the bed. (ft)
13.________like having sprts in their spare time. (by)
14.It was very freezing. We all tried t cver ur faces under ur ______(scarf)
15.Nwadays mre ______ realize they are respnsible fr reducing industry pllutin. (factry)
答案:1—4 ABDD
5. enemies 6.winners 7. teeth 8. rbberies 9.speeches 10. tys
11. rbberies 12.feet 13.Bys 14.scarves 15.factries
1.——Wuld yu like sme__________________?
——N, thanks. I'm nt hungry at all.
A) snack B) apple C) sup D) bread
2.Tw ______ were having lunch in the ffice at that time.
A) wman secretaries B) wman secretary
C) wmen secretaries D)wmen secretary
3.I am sure Cindy will be able t find the htel. She has a pretty gd ______ f directin.
A) idea B) feeling C)experiences D) sense
4.She turned n the radi and listened t a man giving peple sme ____abut their prblems.
A. reasn B. advice C. way D. answer
5.We shall have a ______ hliday after the final exam.
A) three weeksB) three-weekC) three week’sD) three –weeks
6. Mark isn’t feeling well nw as she had t much _______ just nw.
A. ptat B. ndle C. bread D. biscuit
7. Prfessr Lee gave us much ______ n hw t live a lw carbn life in big cities.
A) tip B) suggestinC) advice D) idea
8.As we all knw the best way t learn English is t practise mre. The underlined part means “_____”
9.Prfessr Zhang will make several __________n Chinese art during his stay in the USA. (speech)
10.There are sme ______ f my friends, Jimmy. Wasn’t he lvely when he was a baby? (pht)
11.My grandfather began t learn English in his ______ (sixty)
12.Life is simple. Yu make_______, and yu dn’t lk back. (chice)
13.After six ______ in prisn, the famus music prducer and directr was set free. (mnth)
14.The detective fund that the yung men tk part in many bank ______. ( rbbery)
15.This shp sells all kinds f __________ frm different cuntries. (watch)
答案:1-5 DCDBB 6-8 CCD
9. speeches 10. phts 11. sixties 12. chices 13. mnths 14. rbberies 15. Him
1. I want t buy ________.
A. tw bttles f ink B. tw bttle f ink C. tw bttle f inks D. tw bttles f inks
2. They dn’t have t d _______ tday.
A. much hmewrk B. many hmewrks C. many hmewrk D. much hmewrks
3. The ______ f machine made us feel sick.
A. vice B. nise C. sund D. nises
4. The bluse is made f ________.
A. a wl B. these wd C. wls D. wl
5. There are three ______ and seven ______ in the picture.
A. cws, sheeps B. cws, sheep C. cw, sheep D. cw, sheeps
6. June 1 is _______.
A. children’s day B. children’s Day C. Children’s Day D. Children’s day
7. ______ rm is next t their parents’.
A. Kate’s and Jan’s B. Kate’s and Jan C. Kate and Jan’s D. Kate and Jan
8. Miss Green is a friend f _______.
A. Mary’s mther’s B. Mary’s mther C. Mary mther’s D. mther’s f Mary
9. Tm is ______. He will cme t see me.
A. my a friend B. a friend C. mine friend D. a friend f mine
10. Sheep _______ white and milk _______ als white.
A. is, are B. are, is C. is, is D. are, are
11. I’d like t have a glass f milk and _______.
A. tw breads B. tw pieces f breads
C. tw pieces f bread D. tw piece f bread
12. It’s a lng ______ t Paris. It’s tw thusand kilmeters.
A. street B. rad C. way D. end
13. Many ______ are singing ver there.
A. wman B. wmen C. girl D. child
14. He bught _______.
A. tw pairs f shes B. tw pair f shes
C. tw pairs f she D. tw pair f she
15. Mr. White has three _______.
A. child B. children C. childs D. childrens
16. Beijing is ne f the biggest _______ in the wrld.
A. citys B. city C. cityes D. cities
17. --- Where’s Mr. White? --- He’s in _______.
A. the rm 202 B. Rm 202 C. the Rm 202 D. rm 202
18. Shps, hspitals and schls are all _______.
A. places B. hmes C. rms D. buildings
19. Every mrning Mr. Smith takes a _______ t his ffice.
A. 20 minutes’ walks B. 20 minute’s walk C. 20-minutes walk D. 20-minute walk
20. ---Are these ______? --- N, they aren’t. They’re _______.
A. sheep, cws B. sheep, cw C. sheeps, cw D. sheeps, cws
21. There are many ______ in the fridge.
A. fish B. fruit C. eggs D. bread
22. --- Whse rm is this? --- It’s _______.
A. Li Ming B. Li Ming’s C. Li Mings D. Li Mings’
23. Here are ______ fr yu, Sue.
A. ptats B. sme ptates C. three tmats D. sme tmat
24. Here are sme birthday cards with ur best ______ fr her.
A. wish B. hpe C. wishes D. hpes
25. I always g t that ______ t buy fd n Sunday.
A. shp B. park C. z D. garden
26. What’s the Chinese fr “ PRC”?
A. 中国人民解放军 B. 中华人民共和国 C. 联合国 D. 中国共产党
27. Sam gave Ann sme _______ t lk after Plly while he was away.
A. picture-bks B. inventins C. instructins D. messages
28. --- Which f the fllwing animals lives nly in China? --- The ________.
A. mnkey B. elephant C. panda D. cat
29. ______ rm is n the 5th flr.
A. Lucy and Lily B. Lucy and Lily’s C. Lucy’s and Lily D. Lucy’s and Lily’s
30. The third mnth f the year is _______.
A. March B. January C. February D. April
31. Mum, I’m quite thirsty. Please give me ________.
A. tw range B. tw bttle f ranges
C. tw bttles f range D. tw bttles f ranges
32. Hw wnderful! The ______ is made f _______.
A. huse, glass B. huse, glasses C. huses, glass D. huses, glasses
33. I met sme ______ in the park and talked with them the ther day.
A. Janpaneses B. American C. Chineses D. English
34. _______ is the best time fr planting trees.
A. Summer B. Winter C. Spring D. Autumn
35. Tm was badly hurt in the match. They carried him t the ______ as quickly as pssible.
A. bank B. pst ffice C. shp D. hspital
36. There are tw ______ in the rm.
A. shelf B. shelfs C. shelfes D. shelves
37. There are seven ______ in a week.
A. years B. mnths C. days D. minutes
38. My father is a ______. He wrks in a hspital.
A. teacher B. dctr C. farmer D. writer
39. It’s very cld tday. Why dn’t yu put n yur ______?
A. watch B. shirt C. sweater D. glasses
40. --- Excuse me, are yu ______? --- Yes, I’m frm ________.
A. Japan, Japanese B. China, Chinese C. England, English D. American, America
1—5 AABDB 6—10 CCADB 11—15 CCBAB 16—20 DBDDA
21—25 CBBCA 26—30 BCCBA 31—35 CADCD 36—40 DCBCD
初中语法讲义
名词
年 月 日
名
词
专有名词
Wendy温迪,Canada加拿大,China中国,Beijing北京,the United Natins联合国
普
通
名
词
可数
名词
个体名词
taxi出租车,rubber橡皮,bwl碗,basketball篮球
集体名词
family家庭,army军队,class班,team队
不可数名词
物质名词
fruit水果,juice果汁,meat肉,snack零食
抽象名词
health健康,pwer能量,music音乐,hnesty诚实
Einstein爱因斯坦
Vivian维维安
Chairman Xi习主席
Premier Li李总理
President Obama奥巴马总统
Mr. Brwn布朗先生
Dctr Lin林博士/林医生
Queen Elizabeth II伊丽莎白女王二世
Krea韩国
Thailand泰国
Egypt埃及
Paris巴黎
Ls Angeles洛杉矶
Chinatwn唐人街
Pacific Ocean太平洋
Caribbean加勒比海
Mississippi密西西比河
Mt. Qmlangma 珠穆朗玛峰
Museum f Pstal Histry邮政博物馆
China Daily中国日报
Sydney Opera Huse悉尼歌剧院
Reuters路透社
Friends f the Earth地球之友(机构名)
Harvard University哈佛大学
Wednesday星期三
Sunday星期天
March三月
Labur Day劳动节
Natinal Day国庆节
Father’s Day父亲节
the Nrth Ple北极
the River Nile尼罗河
the Bund上海外滩
the Great Wall长城
the Frbidden City紫禁城
the Temple f Heaven天坛
the White Huse白宫
the Terractta Warrirs兵马俑
authr作家
bss老板
city城市
ck厨师
engineer工程师
laundry洗衣店
rbt机器人
tent帐篷
army军队
audience听众
cmmittee委员会
crwd人群
family家庭
gvernment政府
peple人民
plice警察
public公众
air空气
xygen氧气
rain雨
snw雪
lightning闪电
fire火
irn铁
wd木材
water水
cffee咖啡
tea茶
milk牛奶
glass玻璃→a glass一个玻璃杯
rm空间→a rm一个房间
fish鱼肉→a fish/tw fish一条/两条鱼
chicken鸡肉→a chicken一只鸡
lve爱
beauty美
envy嫉妒
respect尊敬
sadness悲伤
curage勇气
strength力量
temperature温度
truth真理
yuth青春
peace和平
respnsibility责任
have a cld感冒
have a rest休息
单
数
a bk一本书
复
数
tw bks两本书
a dg一只狗
three dgs三只狗
an apple一个苹果
many apples许多苹果
(⚪)a new range一个新橘子
(×)an new range
(⚪)an implite sldier一名无礼的士兵
(×)a implite sldier
bk→bks[buks]书本
cup→cups[cʌps]杯子
pet→pets[pets]宠物
bed→beds[bedz]床
glass→glasses[ˈɡlɑːsɪz]玻璃杯
fx→fxes[ˈfɒksiz]狐狸
brush→brushes[ˈbrʌʃiz]刷子
match→matches[ˈmætʃiz]火柴
shelf→shelves[ʃelvz]架子
thief→thieves[θiːvz]小偷
leaf→leaves[li:vz]树叶
knife→knives[naivz]刀;餐刀
wife→wives[waivz]妻子
life→lives[laivz]生命
belief→beliefs[biˈli:fs]信仰
chief→chiefs[tʃi:fs]领导人
rf→rfs[ru:fs]屋顶
safe→safes[seifs]保险箱
her→heres[ˈhiərəuz]英雄
ptat→ptates[pə'teɪtəʊz]土豆
Negr→Negres[ˈni:grəuz]黑人
tmat→tmates[tə'mɑːtəʊz]西红柿
mang→manges[ˈmæŋgəʊz]芒果
bamb→bambs[bæm'bu:z]竹子
pian→pians[piˈænəʊz]钢琴
pht→phts['fəʊtəʊz]照片
radi→radis[ˈreidiəʊz]收音机
z→zs[zu:z]动物园
baby→babies[ˈbeibiz]婴儿
factry→factries[ˈfæktəriz]工厂
city→cities[ˈsitiz]城市
family→families[ˈfæmiliz]家庭
day→days[deiz]白天
by→bys[bɔɪz]男孩
ty→tys[tɔɪz]玩具
way→ways[weiz]方法
muth→muths[mauðz]嘴
path→paths[pæðz]小路,通道
mnth→mnths[mʌnθs]月
death→deaths[deθs]死亡
man→men[men]男人
wman→wmen[ˈwimin]女人
ft→feet[fi:t]脚
tth→teeth[ti:θ]牙
muse→mice[mais]老鼠
gse→geese[gi:s]鹅
deer→deer鹿
fish→fish鱼
sheep→sheep绵羊
means→means方法
spacecraft→spacecraft宇宙飞船
Chinese→Chinese中国人
Japanese→Japanese日本人
child→children孩子
x→xen公牛
clthes衣服
cmpasses圆规
glasses眼镜
scales天平
scissrs剪子
trusers裤子
maths数学
physics物理
plitics政治
means方法
gds商品、货物
wrks作品
passer-by→passers-by过路人
sn-in-law→sns-in-law女婿
girlfriend→girlfriends女朋友
grwn-up→grwn-ups成年人
highway→highways公路
man dctr→men dctrs男医生
wman teacher→wmen teachers女教师
man servant→men servants男仆人
a glass f water一杯水
a jar f jam一罐果酱
a packet f sweet一袋糖
tw tubes f tthpaste两管牙膏
tw bags f rice两袋米
three cups f cffee三杯咖啡
fur pieces f advice四条建议/劝告
fur cartns f milk四盒牛奶
five kils f meat五公斤肉
a bx f matches一盒火柴
fur punds f tmates四磅西红柿
a bwl f beans一碗豆子
单词/短语
意义
单词/短语
意义
nt(any)/n
没有
a lt f
许多
little
几乎没有
lts f
a little/sme
一些
plenty f
mst
大部分
much
all
全部
a great deal f
sme
(a)few
a lt f
lts f
plenty f
many
Ivan’s hme伊凡的家
Tm’s cap汤姆的帽子
Mary’s nse玛丽的鼻子
wmen’s smile妇女们的笑
children’s schl bags孩子们的书包
Students’ Unin学生会
the wrkers’ struggle工人们的斗争
the teachers’ reading-rm教师阅览室
一个人的一件东西
多个人的多件东西
the by’s jacket男孩的夹克
the bys’ jackets男孩们的夹克
my parent’s car我父亲/母亲的车
my parents’ cars我父母的车
my bss’s hat我老板的帽子
my bsses’ hats我老板们的帽子
the wman’s dress妇女的衣服
the wmen’s dresses妇女们的衣服
the child’s ty孩子的玩具
the children’s tys孩子们的玩具
the title f the nvel小说的名字
the windw f the huse房子的窗户
the end f the rad路的尽头
the subject f the sentence句子的主语
ne mnth’s vacatin一个月的假期
ten minutes’ walk十分钟的步行路程
New Yrk’s ppulatin纽约的人口
incme tax收入税
a gds train货车
a paper tiger纸老虎
a waiting-rm候车室
the street lights路灯
a clthes-brush一把衣服刷子
the star sign星座
a department stre百货商店
the sap pera肥皂剧
the actin film动作片
science fictin科幻小说
the ftball field足球场
the city center市中心
the health prblem健康问题
名
词
作
定
语
clur TV彩电
形
容
词
作
定
语
clurful flwers五颜六色的花
gld chain金链子
glden fish金鱼
histry lessn历史课
histrical film历史题材的影片
rain drps雨点
rainy seasn多雨的季节
A.piece f advice
B.pieces f advices
C.piece f advices
D.pieces f advice
A.three minutes’ away
B.three minutes’ walk
C.three minute’s away
D.three minute’s walk
A.Lily’s and Lucy’s
B.Lily’s and Lucy
C.Lily and Lucy’s
D.Lily and Lucy
A.a rm
B.rm
C.chair
D.tables
A.wd
B.wds
C.a wd
D.wden
A.a pht
B.pht
C.phtes
D.phts
A.luck
B.lucks
C.lucky
D.a luck
A.mney;fds
B.mney;fd
C.mneys;fds
D.mneies;fd
A.an paper flwer
B.sme paper’s flwers
C.sme paper flwers
D.sme papers’ flwers
A.a jke;a fun
B.jke;fun
C.jkes;funs
D.jkes;fun
A.ftball match
B.the ftball’s matches
C.the ftball match
D.the match f ftball
A.meat;vegetable
B.meats;vegetables
C.meat;vegetables
D.meats;vegetable
A.is
B.are
C.has
D.have
A.is
B.are
C.has
D.have
A.dr;is
B.drs;are
C.dr;are
D.drs;is
A.dn’t knw
B.desn’t knw
C.is knw
D.are knw
A.is
B.are
C.fit
D.fits
A.a meal
B.meals
C.an meal
D.meal
A.a light
B.lights
C.light
D.an light
1.families
2.children
3.pliceman
4.glasses
5.bread
6.sisters
7.cats
8.ptates
9.watches
10.leaves
1.milk
2.Tm’s
3.cups
4.Tm and Mary’s
5.piece f
6.an
7.sheep
8.radis
9.bys
10.father’s
1.A
2.D
3.A
4.B
5.C
6.D
7.C
8.C
9.A
10.A
11.D
12.A
13.C
14.A
15.C
相关学案
这是一份译林版八年级上册英语第3讲 冠词(知识梳理+含答案),共19页。
这是一份译林版八年级上册英语第1讲 名词(知识梳理+含答案),共19页。
这是一份译林版八年级上册英语_国际音标(英语语音)学习(知识梳理+含答案),共5页。

