


黑龙江省双鸭山市集贤县2023-2024学年化学九上期末统考试题含答案
展开
这是一份黑龙江省双鸭山市集贤县2023-2024学年化学九上期末统考试题含答案,共9页。试卷主要包含了中华传统文化博大精深等内容,欢迎下载使用。
学校_______ 年级_______ 姓名_______
注意事项:
1. 答题前,考生先将自己的姓名、准考证号填写清楚,将条形码准确粘贴在考生信息条形码粘贴区。
2.选择题必须使用2B铅笔填涂;非选择题必须使用0.5毫米黑色字迹的签字笔书写,字体工整、笔迹清楚。
3.请按照题号顺序在各题目的答题区域内作答,超出答题区域书写的答案无效;在草稿纸、试题卷上答题无效。
4.保持卡面清洁,不要折叠,不要弄破、弄皱,不准使用涂改液、修正带、刮纸刀。
一、单选题(本大题共15小题,共45分)
1.如图是某个化学反应的微观示意图,从示意图中获取的信息错误的是
A.图①分子中两种原子的个数比为1:2
B.图②对应的物质是单质
C.参加反应的分子个数比为2:3
D.反应后生成的物质都是化合物
2.下列做法不正确的是( )
A.炒菜油锅着火时,立即盖上锅盖
B.天然气泄漏时,立即关闭阀门并开窗通风
C.家用电器着火时,立即用水浇灭
D.燃放烟花爆竹时,一定远离人群和可燃物
3.将过量的Fe粉放入含AgNO3和Zn(NO3 )2的混合溶液中,搅拌,使其充分反应后,过滤,滤纸上留下的金属是 。
A.Ag
B.Fe、Ag
C.Zn、Fe
D.Zn、Fe、Ag
4.2016年9月以来抚州市城区为创建国家级卫生城市正在全民行动起来,“改善环境质量,建设美丽抚州”是我们共同的责任,下列做法不利于保护环境的是( )
A.使用汽车作为代步工具
B.用氢能源代替化石燃料
C.推广秸秆综合利用,杜绝露天焚烧
D.实行垃圾分类回收再利用
5.下列关于碳与碳的氧化物的说法不正确的是( )
A.木炭和一氧化碳都具有还原性B.金刚石、石墨和C60都是碳元素的单质
C.C、CO、CO2均有可燃性D.在一定条件下二氧化碳能转化为一氧化碳
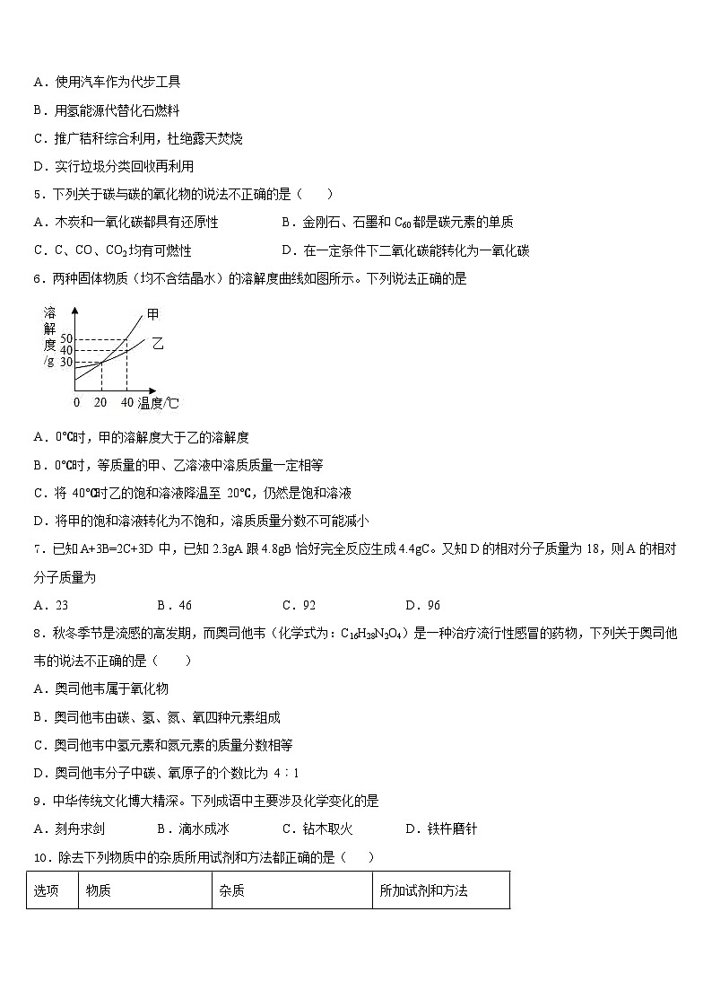
6.两种固体物质(均不含结晶水)的溶解度曲线如图所示。下列说法正确的是
A.0℃时,甲的溶解度大于乙的溶解度
B.0℃时,等质量的甲、乙溶液中溶质质量一定相等
C.将 40℃时乙的饱和溶液降温至 20℃,仍然是饱和溶液
D.将甲的饱和溶液转化为不饱和,溶质质量分数不可能减小
7.已知A+3B=2C+3D中,已知2.3gA跟4.8gB恰好完全反应生成4.4gC。又知D的相对分子质量为18,则A的相对分子质量为
A.23B.46C.92D.96
8.秋冬季节是流感的高发期,而奥司他韦(化学式为:C16H28N2O4)是一种治疗流行性感冒的药物,下列关于奥司他韦的说法不正确的是( )
A.奥司他韦属于氧化物
B.奥司他韦由碳、氢、氮、氧四种元素组成
C.奥司他韦中氢元素和氮元素的质量分数相等
D.奥司他韦分子中碳、氧原子的个数比为 4︰1
9.中华传统文化博大精深。下列成语中主要涉及化学变化的是
A.刻舟求剑B.滴水成冰C.钻木取火D.铁杵磨针
10.除去下列物质中的杂质所用试剂和方法都正确的是( )
A.AB.BC.CD.D
11.下列实验操作能达到实验目的的是
A.AB.BC.CD.D
12.一定质量的高锰酸钾固体受热分解,某个量y随加热时间的变化情况如图所示。则y表示
A.固体中MnO2的质量
B.生成氧气的质量
C.固体中氧元素的质量
D.固体中锰元素的质量分数
13.下列说法正确的是
A.某物质只含一种元素,则该物质不一定是单质
B.将不饱和溶液转化为饱和溶液,溶质质量分数一定增大
C.随着铁制品的不断锈蚀,自然界中铁元素的含量不断减少
D.活泼金属和酸反应能生成气体,和酸反应生成气体的物质一定是活泼金属
14.下列对物理变化和化学变化的说法正确的是( )
A.蜡烛受热熔化和蜡烛燃烧都是物理变化
B.石油的分馏和煤制成焦炭都是物理变化
C.葡萄光合作用和葡萄酿酒都是化学变化
D.工业上制取氧气和实验室制取氧气都是化学变化
15.稀土是重要的战略资源,也是不可再生资源。理想的可再生能源是
A.氢气B.酒精C.天然气D.汽油
二、填空题(本大题共4小题,共20分)
16.气体的实验室制取是学生必备的基本实验技能,请根据下列装置回答问题:
(1)写出标号仪器①的名称:_______。
(2)实验室用A装置制取氧气,反应的化学方程式为:_______,若收集少量的氧气用于氧气性质的实验探究,应选用的收集装置是______(填字母);加热时酒精灯内的液体燃烧的反应方程式:______。
(3)实验室用B装置制取二氧化碳的反应化学方程式:_______。检验生成的二氧化碳时,将气体通入F装置中所发生反应的化学方程式:________。
17.CO2资源化利用日趋成为研究热点。某小组查阅资料发现:①CO2与H2能在催化剂表面反应生成CH4与H2O;②CH4在高温下能与CuO反应;③浓硫酸能吸水;④硫酸铜固体遇水由白色变蓝色;⑤氢氧化钠能吸收CO2原理与CO2使澄清石灰水变浑浊类似;为探究上述反应,设计如下装置。
(1)装置A中反应的化学方程式为_____
(2)装置B中反应的化学方程式为_____
(3)设计装置C的目的是_____,若要证明D中有CO2生成,则需在E、F之间增加盛有_____溶液的检验装置。
(4)一段时间后,装置D中黑色固体变红,E中白色固体变蓝,该小组经过讨论认为不能由此证明:CH4在高温条件下能与CuO反应。理由是_____。
18.如图是实验室制取气体的常用装置,请回答下列问题:
(1)写出图中标号②仪器的名称:_____。
(2)实验室可用过氧化氢溶液与MnO2制取O2,应选用的气体发生装置是_____(填字母),该反应中MnO2是_____。
(3)若实验室用高锰酸钾来制取氧气,应选用的气体发生装置是_____(填字母),安装好实验仪器后,应先_____,然后装入药品,在试管口_____,作用是防止加热时高锰酸钾粉末进入导管,若用装置E收集O2,试验结束时应该先_____,然后再_____。
(4)实验室可用Zn粒与稀硫酸制取H2,应选用的气体发生装置是_____(填字母),若要收集干燥的H2,应将生成的H2依次通过F,D装置,F装置中盛放的液体是_____(填名称),选择D装置收集H2的原因是_____(填H2的物理性质)。
19.请根据下列实验装置回答问题;
(1)仪器①②的名称是:①_____;②_____。
(2)实验室用氯酸钾制取较纯净的O2,应选用的装置组合是_____,反应的化学方程式是_____。
(3)如用装置B与D的组合来制取O2,反应的化学方程式是_____。
(4)用装置E可以收集Cl2、NH3、H2、CH4等气体中的_____。
(5)检查装置C的气密性的方法是:连接好装置,先_____,再加水至仪器①下端形成一段水柱,静置,若观察到_____,说明气密性良好。
三、简答题(本大题共2小题,共16分)
20.(8分)黄铜是制作电子元件的重要材料。为测定某黄铜(假设合金中仅含铜、锌)中锌的质量分数.兴趣小组同学进行了如下图所示的实验(同种盐酸分两次加人) ,请计算:
(1)生成氢气的总质量_______g;
(2)该黄铜中锌的质量分数______;(计算结果精确至1%)
(3)所用稀盐酸的溶质质量分数_____。(计算结果精确至0.1%)
21.(8分)实验室加热氯酸钾和二氧化锰的混合物5.9克制取氧气,直到不再产生气体,冷却、称量剩余固体质量为3.98克。
计算:(1)生成氧气多少克?
(2)计算5.9克氯酸钾中二氧化锰的质量是多少克?
四、探究题(本大题共2小题,共19分)
22.(9分)金属在生产和生活中有着广泛应用,回答下列与金属有关的问题。
(1)下列金属制品在应用中,利用金属导热性的是_____。
a.金属硬币 b.铜制火锅 c.铝制导线
(2)铝比铁活泼,但铝在空气中比铁稳定,其原因是_____。
(3)合金是重要的金属材料。如图中能表示锡铅合金的是_____(选填“a”“b”或“c”)。
(4)镁铝合金被誉为“绿色金属结构材料”。镁,铝按其一定比例熔合后冷却可得到一种储氢合金材料Mg17Al12,完全吸收氢气后得到MgH2和Al,该反应的化学方程式为_____。
(5)铁矿石有多种,如赤铁矿(主要成分Fe2O3)和磁铁矿(主要成分Fe3O4)等。写出磁铁矿的主要成分与一氧化碳反应的化学方程式_____。
(6)某炼铁厂要冶炼1000t含杂质3%的生铁,需要含Fe2O380%赤铁矿石的质量是_____t(计算结果小数点后面保留一位)。
23.(10分)金属材料广泛应用于生产生活中。
(1)铝块能制成铝箔是利用了铝的______性(填“导热”、“导电”或“延展”)。
(2)在氯化铜和氯化亚铁的混合溶液中加入一定量的镁粉,充分反应后过滤,得到滤渣和滤液。滤液中一定含有水及_______(填化学式),向滤渣中滴加稀盐酸,有气泡产生,则滤渣中一定含有的物质是_______(填化学式)。
(3)A~G是初中化学常见的物质。已知A为黑色固体单质,B为红棕色粉末,G为紫红色固体单质,它们的转化关系如下图所示,回答问题。
①写出化学式:B_______;F______。
②反应Ⅱ的化学方程式为________。
③反应lll的化学方程式为__________。
(4)某钢铁厂每天需消耗4900t含Fe2O376%的赤铁矿石,该厂理论上可日产含Fe96%的生铁的质量是_____(结果保留至0.1)。
参考答案
一、单选题(本大题共15小题,共45分)
1、C
2、C
3、B
4、A
5、C
6、C
7、B
8、A
9、C
10、A
11、A
12、C
13、A
14、C
15、A
二、填空题(本大题共4小题,共20分)
16、长颈漏斗 E或者C
17、 吸水干燥 氢氧化钙 如果氢气过量时,能和氧化铜反应生成铜和水
18、长颈漏斗 B 催化剂 A 检查装置的气密性 塞一团棉花 将导管从水槽中移出 熄灭酒精灯 B 浓硫酸 密度小于空气
19、长颈漏斗 集气瓶 AF 2KClO32KCl+3O2↑ 2H2O22H2O+O2↑ )NH3、H2、CH4 用止水夹夹住导管 水柱高度不变
三、简答题(本大题共2小题,共16分)
20、 (1)据质量守恒定律可知,反应前后物质的总质量不变,生成氢气的总质量50g+20g+60g-129.6g=0.4g ;
(2)设20g黄铜样品中锌的质量为x;参加反应的HCI的质量为y;
则解得x=13g
则解得y=14.6g
则该黄铜中锌的质量分数为:
(3)由生产氢气的质量可知,参加反应的盐酸溶液是100g,所用稀盐酸的质量分数= 。
答:该黄铜中锌的质量分数为65%;所用稀盐酸的质量分数是14.6%
21、(1)1.92g (2)1.0g
四、探究题(本大题共2小题,共19分)
22、b 铝和空气中的氧气反应生成致密的氧化铝薄膜,阻碍铝的进一步反应 a Mg17All2+17H2=17MgH2+12Al 4CO+Fe3O43Fe+4CO2 1732.1
23、延展 MgCl2 Cu和Fe Fe2O3 CuO Fe +CuSO4 = FeSO4 + Cu 2715.4
选项
物质
杂质
所加试剂和方法
A
水
红色染料
活性炭(过滤)
B
氯化钾(溶于水)
二氧化锰(不溶于水)
加水溶解
C
氧化铜
木炭粉
隔绝空气高温加热
D
氧化钙
石灰石
充分加热固体混合物
选项
实验目的
实验操作
A
测定空气中氧气的含量
用足量红磷代替铜粉
B
检验CO2是否集满
向集气瓶中加入澄清石灰水,振荡
C
验证质量守恒定律
称量镁条在空气中点燃前、后固体的质量
D
证明CO2能与水反应
向盛满CO2的塑料瓶中倒水,拧紧瓶盖并振荡
相关试卷
这是一份黑龙江省伊春市2023-2024学年化学九上期末统考模拟试题含答案,共9页。试卷主要包含了下列实验现象描述正确的是,下列图示的实验操作中正确的是等内容,欢迎下载使用。
这是一份陕西史上最全的2023-2024学年九上化学期末统考模拟试题含答案,共10页。试卷主要包含了考生要认真填写考场号和座位序号,下列关于空气的说法中正确的是,下列实验操作正确的是,下列事实与氧气化学性质无关的是等内容,欢迎下载使用。
这是一份2023-2024学年黑龙江省牡丹江中学九上化学期末统考试题含答案,共7页。试卷主要包含了下列有关化学用语说法正确的是等内容,欢迎下载使用。
