百色市重点中学2023-2024学年九年级化学第一学期期末经典模拟试题含答案
展开
这是一份百色市重点中学2023-2024学年九年级化学第一学期期末经典模拟试题含答案,共9页。试卷主要包含了下列有关广告词说法正确的是,下列实验操作正确的是,下列对实验现象的描述正确的是,下列叙述正确的是,安全无小事,以下做法不正确的是等内容,欢迎下载使用。
学校_______ 年级_______ 姓名_______
注意事项:
1.答卷前,考生务必将自己的姓名、准考证号填写在答题卡上。
2.回答选择题时,选出每小题答案后,用铅笔把答题卡上对应题目的答案标号涂黑,如需改动,用橡皮擦干净后,再选涂其它答案标号。回答非选择题时,将答案写在答题卡上,写在本试卷上无效。
3.考试结束后,将本试卷和答题卡一并交回。
一、单选题(本题包括12个小题,每小题3分,共36分.每小题只有一个选项符合题意)
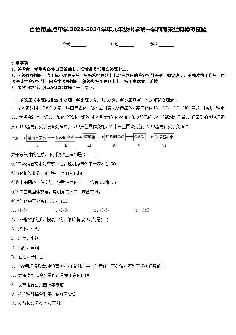
1.无水硫酸铜(CuSO4)是一种白色固体,吸水后可变成蓝色晶体。某气体由H2、CO2、CO、HCl中的一种或几种组成。为探究该气体组成,某化学兴趣小组的同学把该气体依次通过如图所示的试剂(试剂均足量)。观察到的实验现象为:I中澄清石灰水没有变浑浊,Ⅳ中黑色固体变红,V中白色固体变蓝,Ⅵ中澄清石灰水变浑浊。
关于该气体的组成,下列说法正确的是( )
①I中澄清石灰水没有变浑浊,说明原气体中一定不含CO2
②气体通过Ⅱ后,溶液中一定有氯化钠
③Ⅳ中的黑色固体变红,说明原气体中一定含有CO和H2
④V中白色固体变蓝,说明原气体中一定含有H2
⑤原气体中可能含有CO2、HCl
A.①④B.②③C.③④D.④⑤
2.下列各组物质,按混合物、单质顺序排列的是( )
A.海水、生铁
B.冰水、水银
C.食醋、黄铜
D.石油、金刚石
3. “改善环境质量,建设富美江油”是我们共同的责任,下列做法不利于保护环境的是
A.为提高农作物产量可过量使用农药化肥
B.城市推行公共自行车制度
C.推广秸秆综合利用杜绝露天焚烧
D.实行垃圾分类回收再利用
4.下列有关广告词说法正确的是
A.某矿泉水广告词——呈弱碱性,含钾、钙、钠、镁等多种人体所需的元素
B.某食品广告词——纯绿色,无化学物质,不含化学添加剂
C.某化妆品广告词——我们专注自然护肤,不含任何化学成分
D.某美容仪广告词——我们能将水分子变小
5.下列实验操作正确的是
A.检验氢气纯度B.熄灭酒精灯
C.氧气验满D.倾倒液体
6.下列对实验现象的描述正确的是
A.硫在空气中燃烧,火焰呈蓝紫色
B.红磷在空气中燃烧,产生白烟
C.粗铁丝在空气中剧烈燃烧,火星四射
D.木炭在空气中燃烧后,生成黑色固体
7.下列叙述正确的是( )
A.木炭燃烧后生成黑色固体
B.纯铜片与黄铜片相互刻画,黄铜片上留下痕迹
C.硫在空气中燃烧发出蓝紫色火焰
D.氮气的化学性质不活泼,常用作保护气
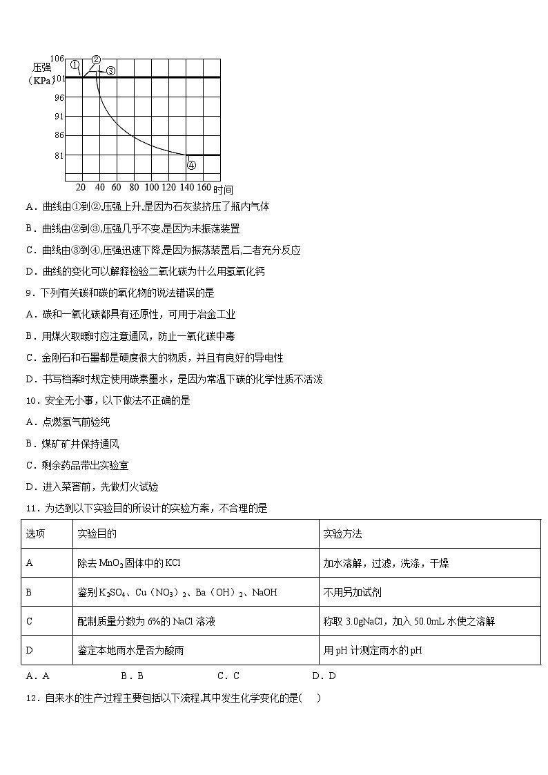
8.向盛满二氧化碳的密闭装置内注人石灰浆(含有氢氧化钙的白色浑浊液体)并振荡装置,测得压强变化曲线如图,下列说法错误的是
A.曲线由①到②,压强上升,是因为石灰浆挤压了瓶内气体
B.曲线由②到③,压强几乎不变,是因为未振荡装置
C.曲线由③到④,压强迅速下降,是因为振荡装置后,二者充分反应
D.曲线的变化可以解释检验二氧化碳为什么用氢氧化钙
9.下列有关碳和碳的氧化物的说法错误的是
A.碳和一氧化碳都具有还原性,可用于冶金工业
B.用煤火取暖时应注意通风,防止一氧化碳中毒
C.金刚石和石墨都是硬度很大的物质,并且有良好的导电性
D.书写档案时规定使用碳素墨水,是因为常温下碳的化学性质不活泼
10.安全无小事,以下做法不正确的是
A.点燃氢气前验纯
B.煤矿矿井保持通风
C.剩余药品带出实验室
D.进入菜窖前,先做灯火试验
11.为达到以下实验目的所设计的实验方案,不合理的是
A.AB.BC.CD.D
12.自来水的生产过程主要包括以下流程,其中发生化学变化的是( )
A.AB.BC.CD.D
二、填空题(本题包括4个小题,每小题7分,共28分)
13.化学实验兴趣小组改进装置后能够有效地提高实验的效率,根据如图所示的装置图进行填写有关空格。
(1)兴趣小组用上图中装置A与B分别制取一瓶O2,则制取O2反应的化学方程式为___________;
(2)该实验用装置A与B分别制取O2相比较,用装置A的优点是________________;
(3)若用C装置收集氧气时,氧气应从_________(填导管口序号)导入集气瓶,如果用C装置收集氨气(NH3),氨气应从_________(填导管口序号)导入集气瓶。
14.如图为探究二氧化碳性质的实验装置图,请回答。
(1)实验Ⅰ中,观察到的现象是__,该现象说明二氧化碳具有的物理性质是______;化学性质是_________。
(2)实验Ⅱ中,观察到的现象是______,发生这一现象的原因是________。该实验说明二氧化碳____(填“能”或“易”)溶于水。
(3)实验Ⅲ中,将二氧化碳气体通入紫色石蕊溶液中,可观察到石蕊溶液变红色,用化学方程式表示其原因为________;加热后,观察到的现象为__________,通过这一现象可得出的结论是_______。
15.气体制取及性质验证是重要的化学实验活动,请结合下图所示实验装置,回答下列问题。
(1)用氯酸钾制氧气反应的化学方程式是_____ 选用的发生装置是_____(选填序号),用E装置瓶口向上收集氧气时,应由_____端通入(填a或b)。
(2)用B装置制取氧气。若过氧化氢和二氧化锰反应过于剧烈,在导管口不能使带火星的木条复燃,可能的原因是_____。
(3)实验室用B装置制取二氧化碳进行了如下实验研究:
①若要研究盐酸浓度大小对反应的影响,可选择实验甲与_____对照(选填实验编号)。
②除酸的浓度外,上述实验研究的另一个影响反应的因素是_____。
③研究发现酸浓度越大,反应速度越快,与甲比较,对丁分析正确的是_____(填编号)。
A 反应更为剧烈 B 更适合实验室制取二氧化碳 C 产生二氧化碳的质量更大
(4)用C装置制取气体时,块状固体放在多孔隔板上,可以使反应随时发生和停止,C装置不适用于下列哪种气体的制取:_____(填编号)。
A 锌和稀硫酸制氢气 B 大理石与稀盐酸制二氧化碳 C 过氧化氢和二氧化锰制氧气
(5)要测量收集氢气的体积,应该把发生装置C与_____连接。
16.下图,是实验室常用的气体发生和收集装置图。请回答:
(1)A装置可用于氧气的发生装置,请写出制取氧气反应的化学方程式_____。
(2)B、F组合可用于实验室制取CO2
①制取CO2气体时,在检查装置的气密性后,下列操作先后依次为:_____。
A 安装整套装置
B 加入石灰石
C 加入稀盐酸
②实验室制取CO2的化学方程式为_____。
③检查CO2是否收集满的方法是:_____。
(3)硫化氢(H2S) 是一种有毒气体,其密度比空气大,易溶于水。实验室把块状硫化亚铁(FeS)和稀硫酸(H2SO4) 在常温下混合,在制得硫化氢气体(H2S) 的同时,还生成硫酸亚铁(FeSO4)。
①写出制取硫化氢的化学方程式_____。
②如果要使反应随时发生随时停止,应选用的发生和收集装置是_____和_____。
三、实验题(本题包括2个小题,每小题7分,共14分)
17.向盛有20g 澄清石灰水的小烧杯中通入一定量的二氧化碳气体,恰好完全反应后,称量烧杯中的浑浊液为21.1g,请计算:
(1)参加反应的二氧化碳的质量为_____g;
(2)浑浊液中碳酸钙沉淀的质量。
18.如下图所示,实验室用过氧化氢溶液和二氧化锰制取氧气,实验的相关数据如下表。
(l)反应中二氧化锰的作用是 。
(2)反应生成氧气的质量为 g(结果精确到0. 1 g,下同)。
(3)计算参加反应的过氧化氢的质量,写出必要的计算过程。
四、计算题(本题包括2个小题,共22分)
19.(10分)一次化学实验课上需要量取5 mL稀盐酸,小静说:“选用10 mL量筒”。小明问:“为什么不用100 mL的量筒呢?”小静说:“这是为了减小误差”。请你说一说若使用100 mL量筒造成误差较大的主要原因是_____(说明一点即可)
20.(12分)锌与盐酸(HCl)反应生成氢气和氯化锌。实验室里用6.5克锌与足量盐酸反应,可制得氢气和氯化锌的质量各是多少?
参考答案
一、单选题(本题包括12个小题,每小题3分,共36分.每小题只有一个选项符合题意)
1、D
2、D
3、A
4、A
5、A
6、B
7、D
8、D
9、C
10、C
11、C
12、D
二、填空题(本题包括4个小题,每小题7分,共28分)
13、2H2O22H2O+O2↑ 看发生装置:控制反应物液体的量,继而控制反应速度;或者看收集装置:收集的气体比较纯净 a b
14、蜡烛由下而上依次熄灭 二氧化碳密度大于空气 不能燃烧也不能支持燃烧 软塑料瓶变瘪 二氧化碳能溶于水,瓶内气压降低 能 H2O+CO2=H2CO3 溶液由红色变成紫色 碳酸不稳定,受热易分解
15、2KClO32KCl+3O2↑ A b 产生了大量的水蒸汽(或产生了大量的白雾,使带火星的木条温度达不到着火点) 乙 反应物的接触面积 A C DF
16、 BCA CaCO3+2HCl=CaCl2+H2O+CO2↑ 将燃着的木条放于集气瓶口,若熄灭,则集满,若不熄灭,则没有集满 FeS+H2SO4= H2S+ FeSO4 C F
三、实验题(本题包括2个小题,每小题7分,共14分)
17、(1)1.1g;(2)2.5g
解:设:浑浊液中碳酸钙的质量为x
答:浑浊液中碳酸钙的质量为2.5g
18、(1)加快过氧化氢分解的速率
(2)0.8
(3)1.7g
四、计算题(本题包括2个小题,共22分)
19、100ml横截面大,视觉误差会造成更大的体积差;100ml量筒内表面积大残留相对更多;100ml量筒的最小量程是10ml,5ml是估计值
20、氢气0.2g 氯化锌13.6g
选项
实验目的
实验方法
A
除去MnO2固体中的KCl
加水溶解,过滤,洗涤,干燥
B
鉴别K2SO4、Cu(NO3)2、Ba(OH)2、NaOH
不用另加试剂
C
配制质量分数为6%的NaCl溶液
称取3.0gNaCl,加入50.0mL水使之溶解
D
鉴定本地雨水是否为酸雨
用pH计测定雨水的pH
实验编号
甲
乙
丙
丁
药品
大理石
mg;块状
mg;块状
mg;粉末
mg;粉末
酸(过量)
wg;稀盐酸
wg; 浓盐酸
wg;稀盐酸
wg; 浓盐酸
气体发生装置内物质的总质量
反应前
1.6
反应后
34.8
相关试卷
这是一份金华市重点中学2023-2024学年化学九年级第一学期期末经典模拟试题含答案,共8页。试卷主要包含了考生必须保证答题卡的整洁,成语是我国语言文化的瑰宝, “铜绿”受热时发生如下反应,下列属于纯净物的是,已知, “绿水青山就是金山银山”等内容,欢迎下载使用。
这是一份萍乡市重点中学2023-2024学年化学九年级第一学期期末经典模拟试题含答案,共6页。试卷主要包含了有关氧气性质的叙述正确的是,推理是化学学习中常用的思维方式,白磷可以在空气中发生自燃,下列基本实验操作中正确的是,钋广泛用于抗静电刷等内容,欢迎下载使用。
这是一份珠海市重点中学2023-2024学年九年级化学第一学期期末经典模拟试题含答案,共8页。试卷主要包含了考生必须保证答题卡的整洁,下列物质中,属于纯净物的是等内容,欢迎下载使用。

