


湖南省芷江县岩桥中学2023-2024学年化学九年级第一学期期末质量跟踪监视模拟试题含答案
展开
这是一份湖南省芷江县岩桥中学2023-2024学年化学九年级第一学期期末质量跟踪监视模拟试题含答案,共8页。试卷主要包含了考生必须保证答题卡的整洁,下列对一些事实的解释错误的是等内容,欢迎下载使用。
学校_______ 年级_______ 姓名_______
注意事项:
1.答卷前,考生务必将自己的姓名、准考证号、考场号和座位号填写在试题卷和答题卡上。用2B铅笔将试卷类型(B)填涂在答题卡相应位置上。将条形码粘贴在答题卡右上角"条形码粘贴处"。
2.作答选择题时,选出每小题答案后,用2B铅笔把答题卡上对应题目选项的答案信息点涂黑;如需改动,用橡皮擦干净后,再选涂其他答案。答案不能答在试题卷上。
3.非选择题必须用黑色字迹的钢笔或签字笔作答,答案必须写在答题卡各题目指定区域内相应位置上;如需改动,先划掉原来的答案,然后再写上新答案;不准使用铅笔和涂改液。不按以上要求作答无效。
4.考生必须保证答题卡的整洁。考试结束后,请将本试卷和答题卡一并交回。
一、单选题(本大题共10小题,共30分)
1.下列物质的用途中,主要利用其化学性质的是( )
A.用金刚石切割大理石
B.干冰用于食品的冷藏保鲜
C.利用焦炭来冶炼钢铁
D.用稀有气体制成强照明灯
2.学习化学的一种方法是推理,以下推理正确的是()
A.氧化物一定含氧元素,则含氧元素的化合物一定是氧化物。
B.阳离子是带正电的粒子,带正电的粒子一定是阳离子。
C.溶液具有均一性和稳定性,所以具有均一性和稳定性的液体一定是溶液。
D.化合物由不同种元素组成,所以不同种元素组成的纯净物一定是化合物。
3.下列变化属于化学变化的是
A.死灰复燃
B.杯弓蛇影
C.冰消雪融
D.铁杵磨针
4.下列物质中前者是氧化物,后者是混合物的一组是
A.液氧,干冰
B.硫酸铜溶液,三氧化硫
C.冰水,食盐水
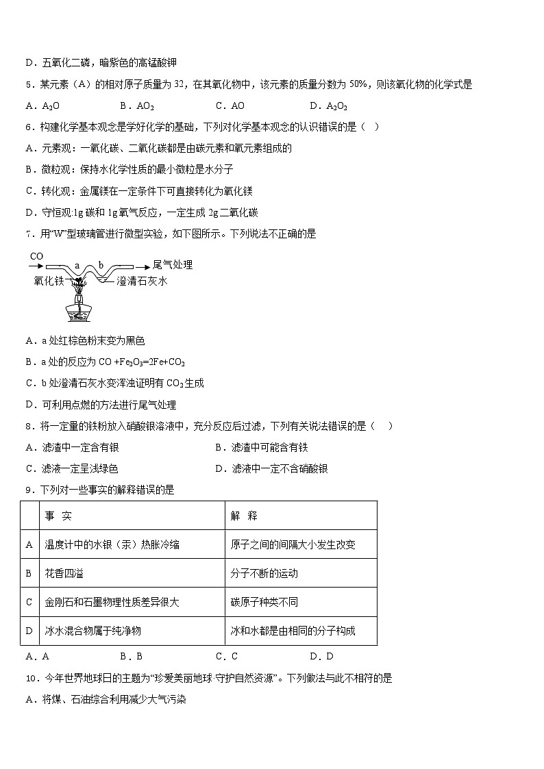
D.五氧化二磷,暗紫色的高锰酸钾
5.某元素(A)的相对原子质量为32,在其氧化物中,该元素的质量分数为50%,则该氧化物的化学式是
A.A2OB.AO2C.AOD.A2O2
6.构建化学基本观念是学好化学的基础,下列对化学基本观念的认识错误的是( )
A.元素观:一氧化碳、二氧化碳都是由碳元素和氧元素组成的
B.微粒观:保持水化学性质的最小微粒是水分子
C.转化观:金属镁在一定条件下可直接转化为氧化镁
D.守恒观:1g碳和1g氧气反应,一定生成2g二氧化碳
7.用“W”型玻璃管进行微型实验,如下图所示。下列说法不正确的是
A.a处红棕色粉末变为黑色
B.a处的反应为CO +Fe2O3=2Fe+CO2
C.b处澄清石灰水变浑浊证明有CO2生成
D.可利用点燃的方法进行尾气处理
8.将一定量的铁粉放入硝酸银溶液中,充分反应后过滤,下列有关说法错误的是( )
A.滤渣中一定含有银B.滤渣中可能含有铁
C.滤液一定呈浅绿色D.滤液中一定不含硝酸银
9.下列对一些事实的解释错误的是
A.AB.BC.CD.D
10.今年世界地球日的主题为“珍爱美丽地球·守护自然资源”。下列做法与此不相符的是
A.将煤、石油综合利用减少大气污染
B.增施化肥、农药提高农作物产量
C.乘坐公共交通工具绿色出行
D.生活污水集中处理达标后排放
二、填空题(本大题共4小题,共20分)
11.学习金属的化学性质后,小明将未经砂纸打磨的铝条放入盛有足量稀盐酸的密闭容器中,用压强传感器测得容器内气体压强和反应时间的变化曲线如图所示。回答下列问题:
(1)ab段发生反应较缓慢的原因是_______。cd段压强变化的主要原因是_______。
(2)bc段发生反应的化学方程式是________。
12.近两年来,我国西南、北方、长江中下游等地先后遭遇大范围持续干旱.水是生命之源,我们应该了解水、爱护水资源.
(1)自然界中的水都不是纯水,利用沉淀、______、吸附和蒸馏等方法可以净化水.
(2)有些村庄打深井取用地下水,可用______区分地下水是软水还是硬水,生活中常用______的方法来降低水的硬度.
(3)小明同学为了探究水的组成,邀请你一起参加水的电解实验,发现两极上都有气泡冒出,其中正极与负极上的气体体积之比约为1:2,经检验,正极上产生的气体是______,负极上产生的气体是______.得出水是由______两种元素组成的结论,水通电分解的化学方程式______.
13.下图是氧、硫、氯三种元素的粒子结构示意图。
(1)氯离子的结构示意图中 x 的数值是_____。
(2)氧和氯两种元素最本质的区别是它们原子中的_____不相同,氧元素和硫元素的化学性质相似的原因是它们原子的_____相同。
14.建立“宏观—微观—符号”之间的联系,是化学学习的重要方法。根据图示回答下列问题:
(1)二氧化碳和氢气在一定条件下转換为化工原料乙烯(C2H4),是我国科学研究的又一重大突破,其反应微观过程如下图所示,用化学方程式表示为_____,由下图得到启示。请用微观的观点解释化学变化的实质_____。
(2)微观角度我国研制的一种新型催化剂可将CO2和H2转化为甲醇(CH3OH)和H2O。若用“○”表示氢原子,“”表示氧原子,“”表示碳原子,该反应的微观示意图(已经配平)如下:
画出X的微观示意图:_____。
(3)结构决定性质。研究发现含有“过氧基”(—O—O—)的物质具有很强的氧化性,可以作为杀菌消毒剂。据此推测,下列物质中,可用作杀菌消毒剂的是_____(填数字序号)
(4)通过分析组成和结构,我们可以预测物质的某些性质。在你目前的知识储备范围内,关于NaHSO4的性质,你的推测是:_____(只写一条)。
三、计算题(本大题共2小题,共12分)
15.(6分)如图所示是测定空气里氧气含量的装置,且气密性良好,在集气瓶内加入少量水,将水面上方空间分为5等分,燃烧匙内放入过量的红磷,用弹簧夹夹紧橡皮管,点燃红磷后,迅速伸入瓶中并塞紧塞子,待燃烧停止后,打开弹簧夹。
(1)红磷燃绕的化学方程式为_____。
(2)打开弹簧夹后,烧杯中的水能够进入到集气瓶中的原因是_____。
(3)实验结束,进入集气瓶中水的体积小于瓶内空间的五分之一,可能的一种原因是_____。
(4)该实验能否用硫代替红磷?为什么?_____。
16.(6分)根据下列实验装置,回答问题。
(1)如装置所示,烧杯中热水所起的作用是_____________和___________,铜片所起的作用是__________,发生的①反应方程式为___________。
(2)能说明燃烧需要与氧气接触的现象是_______________。
四、简答题(本大题共2小题,共16分)
17.(8分)地球表面大部分被海洋覆盖,海洋是巨大的资源宝库,海洋资源开发前景广阔。
(1)海水“晒盐”的方法主要为“盐田法”,这是一种古老而至今仍广泛沿用的方法。海水“晒盐”是利用______(填字母代号)的方法使NaC1晶体析出。
A升高温度,使NaCl溶解度增大 B风吹日晒,使溶剂蒸发
(2)某化学兴趣小组准备在学校实验室配制100g溶质质量分数为5%的氯化钠溶液,实验步骤如下:
①计算:需要氯化钠_______g,水______g。
②称量:用托盘天平称量所需要的氯化钠,用100mL量筒量取水______mL。
③______,把量好的水倒入烧杯中,用玻璃棒搅拌。
④装瓶存放:把配制好的溶液倒入指定的试剂瓶中,贴上标签。
(3)海水晒盐后,以其母液(卤水)为原料,还可提取金属材料镁,其简要流程如下:
回答问题:
①步骤Ⅰ中加入石灰乳充分反应后,要将氢氧化镁沉淀分离出来应该用的方法是_______(选择“过滤”“蒸发”之一),如果在学校实验室中完成该实验,需要的玻璃仪器除了烧杯、玻璃棒外,还需要的玻璃仪器是________。
②步骤Ⅱ中发生化学反应的类型是______反应(填“化合”、“分解”、“复分解”之一)。
③步骤Ⅲ中反应的化学方程式是________。
18.(8分)从含有金属镁、铁、铜的粉末中,分离和提取出重要化工原料MgSO4和有关金属,实验过程如下:
请回答:
(1)操作①中被磁铁吸引的金属A是___________;金属B是___________。
(2)操作a的名称是___________;在过程中需要使用玻璃棒,其作用是___________。
(3)写出步骤②所涉及的化学反应方程式__________,该反应属于的基本反应类型是______。判断步骤②硫酸是否适量的依据是________。若没有稀硫酸,步骤②可以加入适量的____溶液。
(4)将某Fe-Cu合金样品20g,放入足量的稀硫酸中,产生氢气质量与反应时间的关系如图。实验测得20g该合金样品与70.6g某稀硫酸恰好完全反应,求此时所得溶液中溶质的质量分数______。(写出计算过程)
五、探究题(本大题共2小题,共22分)
19.(10分)柠檬酸(化学式为C6H8O7)是一作果酸,有爽快的酸味,常用于固体饮料。请计算:
(1)柠檬酸分子中C、H、O原子个数比;
(2)一个柠檬酸分子中含有多少个原子?
(3)柠檬酸中碳、氧元素的质量比(填最简正比数);
(4)柠檬酸的相对分子质量;
(5)96g柠檬酸中含氢元素的质量。
20.(12分)某化学兴趣小组为测定某石灰石样品(杂质不溶于水,也不与酸反应)中碳酸钙的质量分数,进行如图所示的实验。请根据如图所示信息进行计算:
(1)反应生成二氧化碳的质量为_________。
(2)该石灰石样品中碳酸钙的质量分数是多少?(写出计算过程)
参考答案
一、单选题(本大题共10小题,共30分)
1、C
2、D
3、A
4、C
5、B
6、D
7、B
8、D
9、C
10、B
二、填空题(本大题共4小题,共20分)
11、盐酸和氧化铝反应 气体温度降低
12、过滤 肥皂水 加热煮沸 氧气 氢气 氢、氧 2H2O 2H2↑+ O2 ↑
13、8 质子数 最外层电子数
14、2CO2+6H2C2H4+4H2O 分子分解(“分裂”、“破裂”、“拆分”)成原子,原子重新组合成新分子 或3 ②④ 溶液能使石蕊试液变红;溶液能与锌粒(或活泼金属)反应产生氢气
三、计算题(本大题共2小题,共12分)
15、 红磷燃烧消耗瓶内氧气,导致瓶内压强小于大气压 未等集气瓶冷却至室温就打开弹簧夹 不能,因为硫燃烧消耗氧气后生成等体积的二氧化硫气体,瓶内压强不变(叙述合理且判断和理由均正确才能得分)
16、提供热量 隔绝空气(氧气) 传递热量 ①处白磷燃烧,产生大量白烟,③处白磷不燃烧
四、简答题(本大题共2小题,共16分)
17、B 5 95 95 溶解 过滤 漏斗 复分解
18、铁 铜 过滤 引流 置换反应 向溶液中加入镁,观察有无气泡产生 硫酸铜 20%
五、探究题(本大题共2小题,共22分)
19、;6:8:7;21;9:14;192;3g
20、 (1)4.4g;
(2)设生成4.4g二氧化碳需碳酸钙的质量为x
x=10g
石灰石样品中碳酸钙的质量分数=
事 实
解 释
A
温度计中的水银(汞)热胀冷缩
原子之间的间隔大小发生改变
B
花香四溢
分子不断的运动
C
金刚石和石墨物理性质差异很大
碳原子种类不同
D
冰水混合物属于纯净物
冰和水都是由相同的分子构成
相关试卷
这是一份湖南省怀化市中学方县2023-2024学年九年级化学第一学期期末质量跟踪监视模拟试题含答案,共9页。试卷主要包含了考生必须保证答题卡的整洁,下列关于微观示意图说法正确的是等内容,欢迎下载使用。
这是一份湖南省怀化市中学方县2023-2024学年化学九年级第一学期期末质量跟踪监视试题含答案,共8页。试卷主要包含了下列为某化学反应的微观示意图,下列关于水的说法正确的是,下列说法正确的是,稀土元素是一类有重要用途的资源等内容,欢迎下载使用。
这是一份湖南省常德市桃源县2023-2024学年化学九上期末质量跟踪监视模拟试题含答案,共7页。试卷主要包含了下列说法正确的是,对下列事实解释不正确的是,下列实验设计正确的是,决定元素种类的是等内容,欢迎下载使用。
