


天津市南开区南大附中2023-2024学年九年级化学第一学期期末学业水平测试试题含答案
展开学校_______ 年级_______ 姓名_______
考生须知:
1.全卷分选择题和非选择题两部分,全部在答题纸上作答。选择题必须用2B铅笔填涂;非选择题的答案必须用黑色字迹的钢笔或答字笔写在“答题纸”相应位置上。
2.请用黑色字迹的钢笔或答字笔在“答题纸”上先填写姓名和准考证号。
3.保持卡面清洁,不要折叠,不要弄破、弄皱,在草稿纸、试题卷上答题无效。
一、单选题(本大题共10小题,共30分)
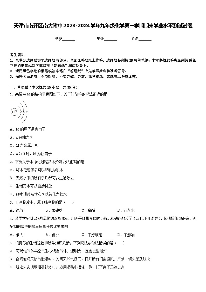
1.某微粒M的结构示意图如下,关于该微粒的说法正确的是
A.M的原子易失电子
B.x只能为7
C.M为金属元素
D.x为8时,M为阴离子
2.下列关于水净化过程及水资源说法正确的是
A.海水经蒸馏后可以转化为淡水
B.天然水中的所有杂质都可以过滤除去
C.生活污水可以直接排放
D.硬水通过活性炭可以转化为软水
3.下列物质中,属于纯净物的是( )
A.氮气B.加碘盐C.食醋D.石灰水
4.某同学配制15%的氯化钠溶液50g,用天平称量食盐时,药品和砝码放反了(1g以下用游码),其他操作都正确,则配制的溶液的溶质质量分数比要求的
A.偏大B.偏小C.不好确定D.不影响
5.根据你的生活经验和所学知识判断,下列说法或做法错误的是( )
A.可燃性气体与空气形成混合气体,遇明火一定会发生爆炸
B.夜间发现天然气泄漏时,关闭天然气阀门,打开所有门窗通风,严禁一切火星及明火
C.所处火灾现场烟雾较浓时,应用湿毛巾捂住口鼻,低下身子迅速逃离
D.炒菜时油锅中的油不慎着火,用锅盖盖灭
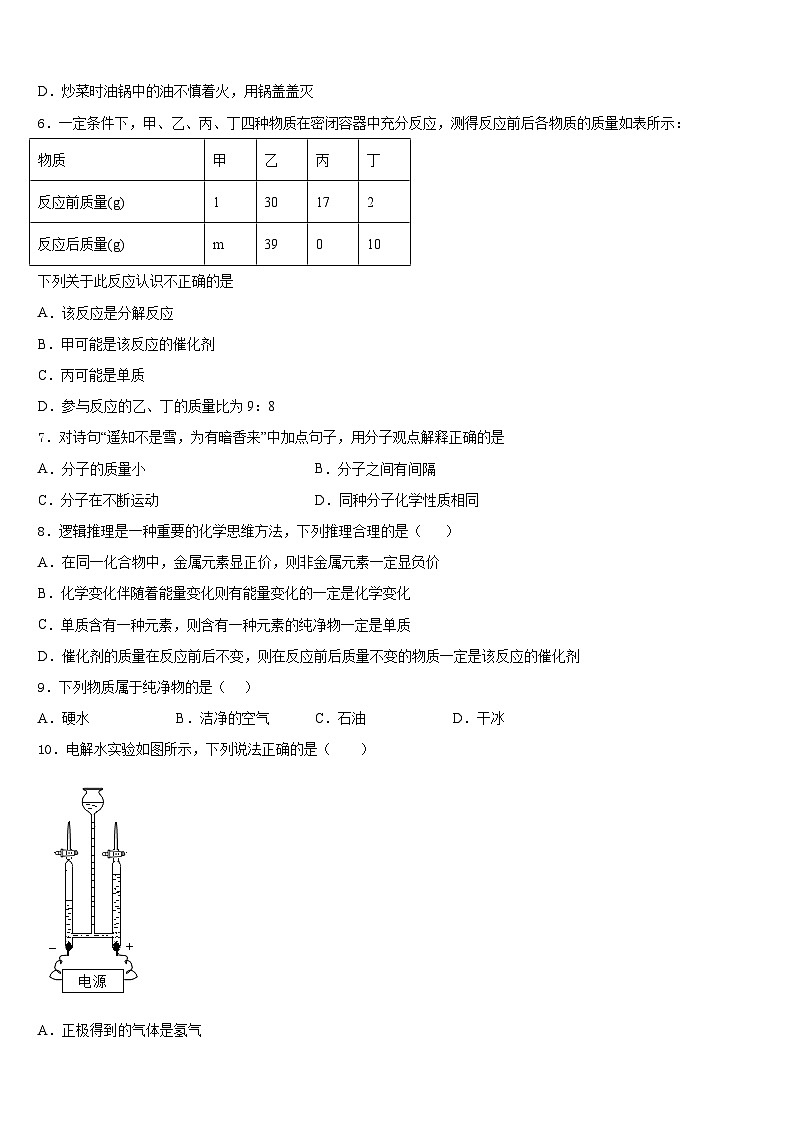
6.一定条件下,甲、乙、丙、丁四种物质在密闭容器中充分反应,测得反应前后各物质的质量如表所示:
下列关于此反应认识不正确的是
A.该反应是分解反应
B.甲可能是该反应的催化剂
C.丙可能是单质
D.参与反应的乙、丁的质量比为9:8
7.对诗句“遥知不是雪,为有暗香来”中加点句子,用分子观点解释正确的是
A.分子的质量小B.分子之间有间隔
C.分子在不断运动D.同种分子化学性质相同
8.逻辑推理是一种重要的化学思维方法,下列推理合理的是( )
A.在同一化合物中,金属元素显正价,则非金属元素一定显负价
B.化学变化伴随着能量变化则有能量变化的一定是化学变化
C.单质含有一种元素,则含有一种元素的纯净物一定是单质
D.催化剂的质量在反应前后不变,则在反应前后质量不变的物质一定是该反应的催化剂
9.下列物质属于纯净物的是( )
A.硬水B.洁净的空气C.石油D.干冰
10.电解水实验如图所示,下列说法正确的是( )
A.正极得到的气体是氢气
B.负极得到的气体具有可燃性
C.该实验说明水由氢气和氧气组成
D.实验结束时产生的氢气和氧气的质量比为2:1
二、填空题(本大题共4小题,共20分)
11.氮气、氧气、二氧化碳、二氧化硫、氢气等五种气体中,按要求将相应物质的化学式填写在题中的空白处:
(1)属于空气污染物的气体是_____。
(2)能做燃料的的气体是_____。
(3)焊接金属时常用作保护气的是_____。
(4)绿色植物光合作用吸收的气体是_____。
(5)用作医疗救护的气体是_____。
(6)属于氧化物的有_____、_____。
12.许多现象与化学有着密切的联系。请用下列物质填空(填序号)
①氧气 ②活性炭 ③二氧化碳 ④焦炭 ⑤金刚石 ⑥石墨 ⑦一氧化碳
(1)制糖工业用 ____来脱色制白糖效果最佳;
(2)支持可燃物燃烧______
(3)用于切割玻璃______;
(4)做电池中电极最好选______ ;
13.已知A、B、C、D、E、F六种物质均为初中化学中常见的化合物,它们相互转化的关系如图所示。
(1)B为黑色固体,D为红色金属,C是造成温室效应的主要气体。则E的化学式是_______,A与B反应的化学方程式是_______________。
(2)C与F反应的化学方程式为________________。其基本反应类型是________________。
14.生命的孕育和维系需要水,人类的日常生活和工农业生产离不开水。
(1)下列关于水的说法中,错误的是_______(填序号)
①水是由氢元素和氧元素组成的化合物
②清澈、透明的泉水是纯净物
③洗菜、洗衣后的水用来浇花、冲洗厕所
④肥皂水可以区分硬水和软水
(2)把自来水进一步净化为蒸馏水的实验方法是______(选填“吸附”、“消毒”或“蒸馏”),实验室制取蒸馏水的蒸馏烧瓶里,通常要加入几粒沸石或碎瓷片,以防加热时出现________。
(3)化学是与我们的生产和生活紧密相关的学科。有四种气体:a O2 b CO c N2 d CO2,请选择合适的序号填空:
①用于供给动植物呼吸的是________;
②会造成温室效应的是________;
③与人体内血红蛋白结合引起中毒的是________;
④用作保护气、化工原料,充入食品包装中用于防腐的是________。
三、计算题(本大题共2小题,共12分)
15.(6分)回顾学生基础实验“配制50g溶质质量分数为6%的氯化钠溶液”。
[实验过程]
(1)计算:需要氯化钠的质量为3g,需要水的体积为____________________mL。
(2)称取氯化钠:在已调节平衡的天平两端托盘上分别放上质量相等的纸片,用镊子移动游码至刻度如________ (选填 “甲”或“乙”)图所示。再用药匙往左盘的纸片上加氯化钠,当发现指针向左 偏转时,应该___________________ (填字母 )至天平平衡,然后将称好的氯化钠倒入烧杯中。
A增加氯化钠
B减少氯化钠
C增加砝码
D减少砝码
(3)量取水:先向__________________ (选填 “10mL”、“50mL”或“100mL”)的量筒内倾倒水,当液面接近刻度时改用_____________________加水至所需刻度。
(4)溶解、转移:用玻璃棒搅拌至氯化钠完全溶解,再将其移入指定容器,贴上标签。
[实验反思]
(5)经检测,某同学配制的氯化钠溶液的溶质质量分数偏小,原因可能是__________________(填字母)。
A在左盘放纸片后再调节天平平衡,整个实验过程中右盘都未放纸片
B将称量完毕的氯化钠转移到烧杯中时,不慎将少量氯化钠洒落在桌面上
C氯化钠粉末不纯
D量筒量取水的体积偏大
E用蒸馏水洗涤烧杯,未经干燥即用来配溶液
F转移己配好的溶液时,有少量液体溅出
16.(6分)根据图所示实验,并阅读小资料,回答下列问题。
(1)图1集气瓶中加入液体的作用是_____;
(2)图2集气瓶中加入液体可能是_____,其目的为_____;
(3)图1和图2实验中涉及反应的共同点是_____(写一条即可)。
四、简答题(本大题共2小题,共16分)
17.(8分)根据下列装置图,回答问题:
(1)仪器a的名称是__________________________。
(2)实验室用过氧化氢溶液和二氧化锰制取氧气时,发生反应的化学方程式为__________________________,从控制反应速率和节约药品的角度考虑,发生装置最好选用__________________________(填装置序号)。
(3)实验室制取CO2的化学方程式为________________。检验二氧化碳是否收集满的方法是___________。
(4)甲烷是一种极难溶于水的可燃性气体。实验室可用加热无水醋酸钠(化学式为CH3COONa)与碱石灰固体混合物的方法来制取甲烷,制取甲烷应选用的发生装置为__________________________(填装置序号) ;若用如图所示装置收集甲烷,气体从b通入,请把装置补充完整(只画导气管)_______________。
(5)取500g石灰石置于容器中,向其中加入足量的稀盐酸,充分反应后(杂质不参加反应),得到176g二氧化碳气体。请计算石灰石中碳酸钙的质量分数_______________。
18.(8分)认识和爱护水资源
(1)水的净化
天然水中含有许多杂质,可利用吸附沉淀、_____和蒸馏等方法净化。
(2)水的软化
硬水给生产和生活带来很多麻烦,生活中常用_________________降低水的硬度。
(3)水的蒸馏
实验室制取蒸馏水的装置如图所示。
①在蒸馏烧瓶中加入几粒沸石(或碎瓷片)的作用是____________。
②冷水应从冷凝管的_______________(填A或B)端进入。
③从微观角度分析,冷凝管中的水蒸气与锥形瓶中的水不同之处为_____________(写一条)。
(4)水的饮用
某品牌矿泉水,其外包装上部分文字说明如图所示。
①主要成分中的“钙”“钠”是指_______________(“分子” “原子”或“元素”)。
②偏硅酸中硅元素的质量分数是_________________(列式即可)。
③每瓶矿泉水中含钙的质量最多为______________mg。
五、探究题(本大题共2小题,共22分)
19.(10分)酸奶中含有的乳酸对健康是有益的,乳酸的化学式为C3H6O3,乳酸中碳、氢、氧元素的质量比为 ______(填最简整数比),36g乳酸中氧元素的质量为 ______ g。
20.(12分)葡萄中含有丰富的白藜芦醇( C14H12O11) 具有抗癌性能,抑制癌细胞的增生。请计算:
(1)白藜芦醇的相对分子质量为___________;
(2)白藜芦醇中氢、氧两种元素的质量比为______________ ( 填最简比)。
参考答案
一、单选题(本大题共10小题,共30分)
1、D
2、A
3、A
4、B
5、A
6、C
7、C
8、C
9、D
10、B
二、填空题(本大题共4小题,共20分)
11、SO2 H2 N2 CO2 O2 SO2 CO2
12、② ① ⑤ ⑥
13、CO 化合反应
14、② 蒸馏 爆沸 a d b c
三、计算题(本大题共2小题,共12分)
15、47 甲 B 50mL 胶头滴管 ABCDE
16、防止生成的黑色融化物溅落下来炸裂瓶底(意思对即可) 水(或氢氧化钠溶液) 吸收二氧化硫,防止其逸散到空气中污染环境(意思对即可) 都放热(答案合理即可)
四、简答题(本大题共2小题,共16分)
17、集气瓶 2H2O22H2O+O2↑ C CaCO3+2HCl=CaCl2+H2O+CO2↑ 将燃着的木条伸到集气瓶口,木条熄灭,说明已满 A 80%
18、过滤 煮沸 防止暴沸(局部沸腾) B 分子间间隔不同(或分子运动速率不同) 元素 42
五、探究题(本大题共2小题,共22分)
19、(1)碳、氢、氧元素的质量比为(12×3):(1×6):(16×3)=6:1:8;
(2)乳酸中氧元素的质量为36g×。
20、(1)356(2)3:44
物质
甲
乙
丙
丁
反应前质量(g)
1
30
17
2
反应后质量(g)
m
39
0
10
重庆西师附中2023-2024学年九年级化学第一学期期末学业水平测试试题含答案: 这是一份重庆西师附中2023-2024学年九年级化学第一学期期末学业水平测试试题含答案,共11页。试卷主要包含了考生要认真填写考场号和座位序号,下列实验操作正确的是,化学反应前后肯定没有变化的是等内容,欢迎下载使用。
江苏省南京师大附中2023-2024学年化学九年级第一学期期末学业水平测试试题含答案: 这是一份江苏省南京师大附中2023-2024学年化学九年级第一学期期末学业水平测试试题含答案,共8页。试卷主要包含了考生必须保证答题卡的整洁等内容,欢迎下载使用。
广东省广州市广州大附中2023-2024学年化学九年级第一学期期末学业水平测试模拟试题含答案: 这是一份广东省广州市广州大附中2023-2024学年化学九年级第一学期期末学业水平测试模拟试题含答案,共6页。试卷主要包含了考生必须保证答题卡的整洁,下列做法不正确的是, “吸烟有害健康”等内容,欢迎下载使用。