


湖北省孝感市安陆市2023-2024学年化学九年级第一学期期末综合测试试题含答案
展开
这是一份湖北省孝感市安陆市2023-2024学年化学九年级第一学期期末综合测试试题含答案,共10页。试卷主要包含了下列物质中属于氧化物的是,化学仪器对应的名称书写正确的,学习化学要用化学观念认识世界等内容,欢迎下载使用。
学校_______ 年级_______ 姓名_______
考生须知:
1.全卷分选择题和非选择题两部分,全部在答题纸上作答。选择题必须用2B铅笔填涂;非选择题的答案必须用黑色字迹的钢笔或答字笔写在“答题纸”相应位置上。
2.请用黑色字迹的钢笔或答字笔在“答题纸”上先填写姓名和准考证号。
3.保持卡面清洁,不要折叠,不要弄破、弄皱,在草稿纸、试题卷上答题无效。
一、单选题(本大题共15小题,共45分)
1.除去二氧化碳中混有少量一氧化碳的方法是( )
A.将气体通过炽热的炭层B.将气体点燃
C.将气体通过足量澄清石灰水中D.将气体通过灼热的氧化铜
2.在自来水生产过程中,常需要在水中加入明矾,其作用是
A.把硬水变成软水B.对水进行消毒
C.使悬浮物沉淀D.增加对人体有益的微量元素
3.煤油中含有噻吩,噻吩(用X表示)有令人不愉快的气味,其燃烧的化学方程式可表示为:X+6O24CO2+SO2+2H2O,则噻吩X的化学式为( )
A.C4H4S2B.C2H6SC.C4H4SD.C6H6S
4.下列区分物质的方法或试剂不正确的是
A.用肥皂水区分硬水、软水
B.用带火星的木条区分、
C.用区分、
D.用pH试纸区分氢氧化钠、氯化钠
5.下列物质溶于水,所得溶液的pH小于7的是 ( )
A.CaOB.NaClC.K2SO4D.CO2
6.下列物质中属于氧化物的是
A.O3B.KOHC.H2SO4D.N2O4
7.下列图象不能正确反映其对应实验操作的是
A.向氯化钙和盐酸的混合溶液中加入过量的碳酸钠溶液
B.向H2SO4和CuSO4的混合溶液中滴加过量NaOH溶液
C.向足量的锌粉、铁粉中分别加入等质量、等浓度的稀硫酸
D.电解水实验中,生成的氢气和氧气之间的质量关系
8.化学仪器对应的名称书写正确的( )
A.长劲漏斗B.量桶
C.坩埚钳D.椎形瓶
9.学习化学要用化学观念认识世界。下列叙述正确的是
A.变化与守恒:依据2K2O2+2H2O=4X+O2↑可知,X是K(OH)2
B.模型与推理:离子是带电的粒子,所以带电的粒子一定是离子
C.实验与探究:将浸有酚酞试液的棉花团靠近浓氨水,棉花团很快变红
D.宏观与微观:金刚石、石墨的组成元素相同,其内部原子的排列方式也相同
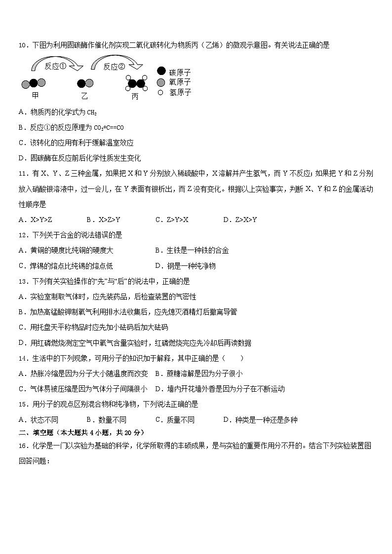
10.下图为利用固碳酶作催化剂实现二氧化碳转化为物质丙(乙烯)的微观示意图。有关说法正确的是
A.物质丙的化学式为CH2
B.反应①的反应原理为CO2+C==CO
C.该转化的应用有利于缓解温室效应
D.固碳酶在反应前后化学性质发生变化
11.有X、Y、Z三种金属,如果把X和Y分别放入稀硫酸中,X溶解并产生氢气,而Y不反应;如果把Y和Z分别放入硝酸银溶液中,过一会儿,在Y表面有银析出,而Z没有变化。根据以上实验事实,判断X、Y和Z的金属活动性顺序是
A.X>Y>ZB.X>Z>YC.Z>Y>XD.Z>X>Y
12.下列关于合金的说法错误的是
A.黄铜的硬度比纯铜的硬度大B.生铁是一种铁的合金
C.焊锡的熔点比纯锡的熔点低D.钢是一种纯净物
13.下列有关实验操作的“先”与“后”的说法中,正确的是
A.实验室制取气体时,应先装药品,后检查装置的气密性
B.加热高锰酸钾制氧气利用排水法收集后,应先熄灭酒精灯后撤离导管
C.用托盘天平称物品时应先加小砝码后加大砝码
D.用红磷燃烧测定空气中氧气含量实验时,红磷燃烧完应先冷却后再读数据
14.生活中的下列现象,可用分子的知识加于解释,其中正确的是( )
A.热胀冷缩是因为分子大小随温度而改变B.蔗糖溶解是因为分子很小
C.气体易被压缩是因为气体分子间隔很小D.墙内开花墙外香是因为分子在不断运动
15.用分子的观点区别混合物和纯净物,下列说法正确的是
A.状态不同B.数量不同C.质量不同D.种类是一种还是多种
二、填空题(本大题共4小题,共20分)
16.化学是一门以实验为基础的科学,化学所取得的丰硕成果,是与实验的重要作用分不开的。结合下列实验装置图回答问题:
(1)分别写出实验仪器①和②的名称:_____、_____。
(2)实验室制取氧气可选用的发生装置_____(填序号),请你根据所选用的装置_____,写出相应的化学反应方程式_____。
(3)实验室收集氧气可选用_____装置(填序号),请你说出选用该装置的理由_____。
17.用对比实验方法探究二氧化碳的性质。
(1)装置l中,将Y形导管平放于桌面上,通入CO2后,观察到a管中试纸_____。通过a、b两管中的实验现象说明CO2的性质是_____(用化学方程式表示)。
(2)装置II中,将Y形管固定在铁架台上,a管在上方,b管在下方,缓缓通入CO2后,通过观察到的现象可说明CO2具有①所验证的性质外,还说明CO2的_____。
18.课外小组的同学利用如图所示装置制取二氧化碳,并对其性质进行研究,A中盛有大理石,注射器中装有足量的稀盐酸,B中盛有浓硫酸,C中①、④为用紫色石蕊溶液润湿的棉球,②、③为用紫色石蕊溶液染成紫色的干燥的棉球。
(1)A中发生反应的化学方程式为_____;
(2)C中能说明二氧化碳密度大于空气且能与水反应的现象是_____;装置B中盛有浓硫酸的作用是_____。
19.下图所示为实验室中常见气体制备、干燥、收集和性质实验的部分仪器(组装实验装置时,可重复选择仪器)。试根据题目要求,回答下列问题:
(1)如果用双氧水和二氧化锰为原料制备并收集干燥的氧气,请回答:
①装置A中所标实验仪器a的名称是________。
②所选仪器的连接顺序为_________(填写仪器序号字母)。
③生成氧气的时候,装置A中发生反应的化学方程式为_________。
(2)如果用石灰石和稀盐酸制备并收集干燥的二氧化碳气体,某实验小组所选用装置的连接顺序为A→E→D→C,请回答:
①写出制取二氧化碳气体的化学反应方程式_________;
②装置D的作用是_________;
③若将二氧化碳气体通入装置F,观察到的现象是____;反应的化学方程式为_____。
三、简答题(本大题共2小题,共16分)
20.(8分)石灰石样品的主要成分是CaCO3(已知其它杂质不与盐酸反应)。课外小组同学将50g盐酸分5次加入到20g该石灰石样品中,得到如下部分数据和图象:
请计算:
(1)第三次反应完后用去纯净的CaCO3的质量为 g;
(2)石灰石样品中CaCO3质量分数?
(3)盐酸全部加入后生成多少二氧化碳?
21.(8分)某钙片的标签如下图,且知钙片成分中只有碳酸钙中含有钙元素。某实验小组为测定其真实的含钙量做了如下实验,每次取10片钙片放入已称量的含足量盐酸的烧杯中,发生的化学反应是:钙片中的碳酸钙和稀盐酸反应生成二氧化碳气体逸出,充分反应后再称取烧杯和剩余物质的总质量,数据如下表:
(1)列式计算反应中生成二氧化碳的质量为_______________。
(2)计算每片钙片中钙的实际质量。(要求写出解答过程)
(3)请通过计算推断此标签中的含钙量是_____(填“虚假”或“真实”)的。
四、探究题(本大题共2小题,共19分)
22.(9分)用如图装置在相应条件下完成下列实验。
实验一、探究燃烧条件(B中盛木炭粉)
①由A处通N2一段时间后,加热B,B、C无明显变化。
②待B冷却至室温,由A处通入O2一段时间,B、C无明显变化。
③由A处继续通入O2,加热B,木炭粉燃烧,C中溶液变浑浊。
结论:由①、③可知燃烧需要 ;由②、③可知燃烧需要
结论:由①、③可知燃烧需要_________________________; 由②、 ③可知燃烧需要_________________________。
实验二、探究炼铁原理( B中盛氧化铁粉末)
工业上炼铁的原理是利用一氧化碳和氧化铁的反应,某化学兴趣小组利用如图装置进行实验探究,( 已知氢氧化钠溶液不与一-氧化碳反应,能与二氧化碳反应)
请按要求填空:
(1) B处发生的现象是_________________________。
(2)实验过程中,CO的作用有_________________________(填序号)。
①CO气体作为反应物
②实验开始时,排尽装置中的空气,防止加热时发生爆炸
③停止加热后防止C中的溶液倒吸人B中
(3)为了回收利用一氧化碳,需除去尾气中的二氧化碳,并将剩余气体收集在集气瓶中,D处可连接下列装置中的___________________( 填序号 )最为合理。
实验三、探究蔗糖的组成(B中盛蔗糖)
[查找资料]绿色植物能进行光合作用,可产生葡萄糖( C6H12O6),葡萄糖进一步转化为蔗糖。
[做出猜想]蔗糖的组成可能含有碳、氢元素或碳、氢、氧三种元素,猜想的依据是_______________。
[实验验证]小组同学将实验一图C装置进行了一些改动, 用来探究蔗糖的组成。实验开始先通入一会儿氮气,然后关闭弹簧夹,再点燃酒精灯给玻璃管加强热。
(1)观察到干冷的小烧杯_________________________,说明蔗糖含有氢元素和氧元素。
(2)观察到硬质玻璃管残留有黑色固体,经证明该黑色固体是单质碳。
[实验结论]蔗糖是由碳、氢、氧三种元素组成。
[拓展交流] (1)实验中,先通入一会儿氮气的原因是_________________。
(2)兴趣小组用定量方法准确测量出17.1g蔗糖与足量氧气反应后生成26.4g-二氧化碳及9.9g水,则蔗糖中碳氢元素质量比为_______________;据此可推测蔗糖的化学式为____________(选填字母)。
A C6H5NO2
B C8H18O6
C C12H22O11
23.(10分)为防治碘缺乏病,我国正推广食用加碘盐,即在食盐中加入适量碘酸钾(化学式为KIO3),严禁出售不含碘的工业盐.下面请按要求解题.
(1)KIO3中碘元素的化合价为______
A +1 B +3 C +4 D +5
(2)KIO3中碘元素的质量分数是______?(结果保留三位数字)
(3)正常人每天需要补充大约0.1mg碘元素.若1000g碘盐中约含33.7mg碘酸钾,那么一个正常人一天大约需要吃______克这种含碘盐?(结果取整数)
参考答案
一、单选题(本大题共15小题,共45分)
1、D
2、C
3、A
4、C
5、D
6、D
7、D
8、C
9、C
10、C
11、A
12、D
13、D
14、D
15、D
二、填空题(本大题共4小题,共20分)
16、酒精灯 长颈漏斗 A或B A或B 或) C或D 氧气密度比空气大(氧气不易溶于水)
17、变红 密度比空气大
18、 C中④的棉球先变红,①的棉球后变红,②③棉球都不变色 干燥二氧化碳气体
19、分液漏斗 A→D→C 除去二氧化碳中混有的水蒸气或干燥气体 澄清的石灰水变浑浊
三、简答题(本大题共2小题,共16分)
20、(1)12g
(2)80%
(3)设生成的二氧化碳的质量为x。
解得x=7.04g。
答:生成二氧化碳的质量为7.04g。
21、(1)3.3克(详见解析);(2)0.3克(详见解析);(3)虚假
四、探究题(本大题共2小题,共19分)
22、可燃物与氧气接触 温度达到着火点 固体由红色变成黑色 ①②③ c 质量守恒定律 内壁有水珠出现 排尽空气,防止对氢元素、氧元素的探究产生影响 72:11 C
23、D 59.3% 5g
实验一
次数
第1次
第2次
第3次
加入盐酸的质量/g
10
10
10
剩余固体的质量/g
16
12
8
物质的质量
反应前:烧杯+盐酸
22g
10片钙片
8g
反应后:烧杯+剩余物
26.7g
相关试卷
这是一份2023-2024学年湖北省孝感市八校联考化学九年级第一学期期末调研试题含答案,共7页。试卷主要包含了答题时请按要求用笔等内容,欢迎下载使用。
这是一份2023-2024学年湖北省安陆市五校九上化学期末达标检测试题含答案,共9页。试卷主要包含了 “含氟牙膏”中的“氟”指的是,已知等内容,欢迎下载使用。
这是一份2023-2024学年湖北省安陆市化学九上期末质量检测模拟试题含答案,共9页。试卷主要包含了考生必须保证答题卡的整洁,下列属于化学变化的是等内容,欢迎下载使用。
