河南省洛阳市洛宁县2023-2024学年九上化学期末达标检测模拟试题含答案
展开学校_______ 年级_______ 姓名_______
考生请注意:
1.答题前请将考场、试室号、座位号、考生号、姓名写在试卷密封线内,不得在试卷上作任何标记。
2.第一部分选择题每小题选出答案后,需将答案写在试卷指定的括号内,第二部分非选择题答案写在试卷题目指定的位置上。
3.考生必须保证答题卡的整洁。考试结束后,请将本试卷和答题卡一并交回。
一、单选题(本题包括12个小题,每小题3分,共36分.每小题只有一个选项符合题意)
1.逻辑推理是一种重要的思维方法。下列推理中,正确的是( )
A.氧化物含有氧元素,所以含氧元素的化合物都是氧化物
B.H2O和H2O2的组成元素相同,所以它们的化学性质相同
C.蜡烛燃烧生成CO2和H2O,所以其组成中一定含有C、H元素
D.石墨是一种碳单质,能导电,所以碳单质都能导电
2.既能表示一种元素又能表示一种原子,还能表示一种物质的化学符号是( )
A.CuB.NO2C.ND.SO2
3.下列物质分散到水中,能形成溶液的是
A.冰B.食用油C.面粉D.蔗糖
4.在一定条件下,在一个封闭的容器内发生某反应,测得反应前后各物质的质量如表
下列判断正确的是
A.表中a的值为18
B.W一定含有碳、氢、氧三种元素
C.该反应属于分解反应
D.W和氧气在反应中的质量比为2:5
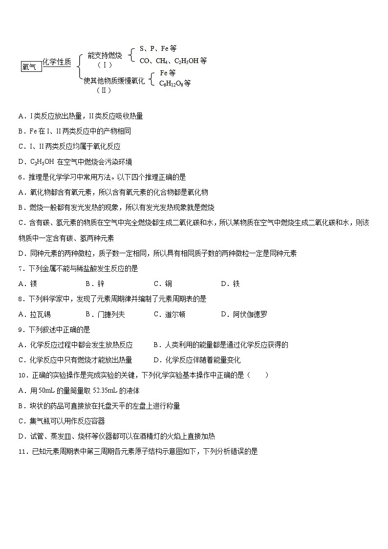
5.如图是关于氧气化学性质的部分知识网络,关于该图说法正确的是()
A.I类反应放出热量,II类反应吸收热量
B.Fe在I、II两类反应中的产物相同
C.I、II两类反应均属于氧化反应
D.C2H5OH 在空气中燃烧会污染环境
6.推理是化学学习中常用方法。以下四个推理正确的是
A.氧化物都含有氧元素,所以含有氧元素的化合物都是氧化物
B.燃烧一般都有发光发热的现象,所以有发光发热现象就是燃烧
C.含有碳、氢元素的物质在空气中完全燃烧都生成二氧化碳和水,所以某物质在空气中燃烧生成二氧化碳和水,则该物质中一定含有碳、氢两种元素
D.同种元素的两种微粒,质子数一定相同,所以具有相同质子数的两种微粒一定是同种元素
7.下列金属不能与稀盐酸发生反应的是
A.镁B.锌C.铜D.铁
8.下列科学家中,发现了元素周期律并编制了元素周期表的是
A.拉瓦锡B.门捷列夫C.道尔顿D.阿伏伽德罗
9.下列叙述中正确的是
A.化学反应过程中都会发生放热反应B.人类利用的能量都是通过化学反应获得的
C.化学反应中只有燃烧才能放出热量D.化学反应伴随着能量变化
10.正确的实验操作是完成实验的关键,下列化学实验基本操作中正确的是( )
A.用50mL的量筒量取52.35mL的液体
B.块状的药品可直接放在托盘天平的左盘上进行称量
C.集气瓶可以用作反应容器
D.试管、蒸发皿、烧杯等仪器都可以在酒精灯的火焰上直接加热
11.已知元素周期表中第三周期各元素原子结构示意图如下,下列分析错误的是
A.第三周期的元素从左往右依次是金属元素、非金属元素和稀有气体元素
B.Na+和Mg2+的核外电子数不相同
C.Na与Cl形成化合物的化学式为NaCl
D.在化学反应中氯原子容易得到电子
12.下列符号能表示两个氧原子的是
A.2O2B.2CO2C.2OD.H2O2
二、填空题(本题包括4个小题,每小题7分,共28分)
13.(实验回顾)18世纪末,英国科学家普利斯特里和卡文迪许把“易燃空气”与空气或氧气混合后盛在干燥、洁净的玻璃瓶中,当用电火花点火时,发出震耳的爆鸣声,且玻璃瓶内壁上出现了液滴。一年之后,拉瓦锡重复了他们的实验,并做了一个相反的实验:让水蒸气通过一根烧红的枪管,得到了“易燃空气”。这里的“易燃空气”是指_____,拉瓦锡通过上述实验得到的结论是_____。
(实验重现)某化学兴趣小组的同学为了体验科学家们探究的过程,在创新的基础上,在实验室中重做了上述两个实验,做法如下:
实验1:水的通电分解实验,如图1所示,接通电源,看到了两电极上开始产生气泡,一段时间后两玻璃管内的现象是_____。
实验2:“易燃空气”与氧气混合后的点燃实验。实验室现有过氧化氢溶液、氯酸钾、二氧化锰、稀硫酸、锌粒和图2所示的常用仪器。
(1)利用上述仪器和药品制取较多量的“易燃空气”,且可以随时补充液体,你选择的仪器有_____(填序号),药品是_____,反应原理用化学方程式表示为_____。
(2)该兴趣小组的同学把“易燃空气”与氧气按一定比例混合后盛在干燥、洁净的玻璃瓶中,用电火花点火,顺利完成上述实验。
(3)该兴趣小组的同学决定利用制得的“易燃空气”和空气继续进行探究,他们取7支试管,依次盛水90%(体积分数)、80%、70%……再用排水集气法收集“易燃空气”,而后分别把试管口移近酒精灯的火焰,实验结果如下表所示:
分析表中信息可知,在混合气体爆炸范围内,“易燃空气”的体积分数约为_____;所以我们在点燃“易燃空气”之前必须要_____。
14.铁是目前世界年产量最高的金属。请回答:
(1)家里用于炒菜的铁大勺是利用了铁的_____性。
(2)如图装置是工业炼铁的原理
①A装置加热一段时间后玻璃管内的现象是_____,反应的化学方程式是_____。
②B装置的实验现象是_____
③C装置的作用是_____,反应的化学方程式是_____。
15.如图是实验室制取气体的常用装置。
(1)写出标示仪器的名称:a _________、b _________。
(2)实验室用高锰酸钾制取氧气,应选用的发生装置是____(填序号),反应的化学方程式为___;若用排水法收集氧气,导管口刚有气泡冒出时,不能就开始收集,原因是_。
(3)实验室制取二氧化碳的化学方程式为_______一般采用向上排空法收集,则收集时验满的方法是:________若用C 、D装置来测量反应生成的CO2体积,则与e端管口相连的是___(填“c”或“d”),植物油上方原有的空气对实验结果_(填“有”或“无”)明显影响。
16.下列仪器或装置用于实验室里CO2的制备和性质实验。分析回答问题:
(1)在实验室里利用 来制取二氧化碳。
①要制取4.4gCO2,至少需要___________gCaCO3的大理石参加反应;
②要完成制取二氧化碳气体的实验,需要选用上图中的A、B、F和____________;
③用此装置制取二氧化碳时,检验气体是否充满集气瓶B的实验操作是___________。
(2)图甲所示实验中,向塑料瓶内倒入一半水后迅速盖好瓶盖,振荡,能够观察到的现象是____________。
(3)图乙所示实验,能说明二氧化碳具有的化学性质是___________。
三、实验题(本题包括2个小题,每小题7分,共14分)
17.向盛有50g稀硫酸的烧杯中加入20g黄铜(铜锌合金)样品粉末,恰好完全反应,此时烧杯内剩余物的质量为69.8g。请完成下列计算:
(1)恰好完全反应时,产生的气体的质量是______g。
(2)该黄铜样品粉末中金属锌的质量是______g。
(3)所使用的稀硫酸的溶质质量分数是多少______?(写出计算过程,结果精确到0.1%)
18.某化学兴趣小组欲测定一瓶过氧化氢溶液中过氧化氢的质量分数,取2g二氧化锰和68g过氧化氢溶液在烧杯中混合,完全反应后烧杯内剩余物质的总质量为68.4g,求:
(1)反应中生成氧气的总质量;
(2)计算这瓶过氧化氢溶液中过氧化氢的质量分数。
四、计算题(本题包括2个小题,共22分)
19.(10分)小英同学为了测定某地区石灰石样品中碳酸钙的质量分数,取该样品15g,现将75mL的稀盐酸分三次加入石灰石样品中,每次充分反应后测得生成气体的质量,实验数据如下表:
试求:
(1)m的值是_____g.
(2)求该样品中碳酸钙的质量分数(保留一位小数).______
20.(12分)为探究燃烧的条件,设计如图甲、乙两个实验.请回答:
(1)乙和甲相比,乙的优点是________ .
(2)两个实验中,红磷的作用是________ .
参考答案
一、单选题(本题包括12个小题,每小题3分,共36分.每小题只有一个选项符合题意)
1、C
2、A
3、D
4、B
5、C
6、C
7、C
8、B
9、D
10、C
11、B
12、C
二、填空题(本题包括4个小题,每小题7分,共28分)
13、H2 水是由氢、氧元素组成的 气体体积比是1:2 ABDF 锌、稀硫酸 Zn+H2SO4=ZnSO4+H2↑ 10%~70% 检验纯度
14、导热 红色固体变成黑色 3CO+Fe2O32Fe+3CO2 澄清石灰水变浑浊 防止一氧化碳污染大气 2CO+O2 2CO2
15、酒精灯 锥形瓶 A 2KMnO4K2MnO4+MnO2+O2↑ 刚开始排出的是空气 CaCO3+2HCl=CaCl2+H2O+CO2↑ 用燃着的木条放在瓶口,若木条熄灭,则已收满 c 无
16、10 C 将燃着的木条放在集气瓶口,观察木条是否熄灭 塑料瓶变瘪(扁或向内收缩) 不可然、不助燃
三、实验题(本题包括2个小题,每小题7分,共14分)
17、 (1)0.2;
设锌的质量为x,稀硫酸中溶质的质量分数为y,
Zn+H2SO4=ZnSO4+H2↑
65 98 2
x 50gy 0.2g
(2)
x=6.5g,
(3)
y=19.6%
18、1.6;5%
四、计算题(本题包括2个小题,共22分)
19、2.2g 83.3%
20、乙装置在密闭环境中进行,避免了P2O5对空气的污染对照作用
物质
W
O2
H2O
CO2
反应前质量/g
8
20
1
O
反应后质量/g
0
8
10
a
钠(Na)
镁(Mg)
铝(Al)
硅(Si)
磷(P)
硫(S)
氯(Cl)
氩(Ar)
序号
1
2
3
4
5
6
7
“易燃空气”体积分数(%)
90
80
70
50
20
10
5
空气体积分数(%)
10
20
30
50
80
90
95
点燃现象
安静燃烧
安静燃烧
弱的爆鸣声
强的爆鸣声
强的爆鸣声
弱的爆鸣声
不燃烧不爆鸣
实验
第一次
第二次
第三次
加入稀盐酸的量/mL
25
25
25
生成气体的质量/g
2.2
m
1.1
河南省洛阳市五校联考2023-2024学年九上化学期末达标检测模拟试题含答案: 这是一份河南省洛阳市五校联考2023-2024学年九上化学期末达标检测模拟试题含答案,共8页。试卷主要包含了下列说法正确的是,下列物质中,含有氧分子的是等内容,欢迎下载使用。
河南省洛阳市涧西区洛阳市2023-2024学年九上化学期末达标检测模拟试题含答案: 这是一份河南省洛阳市涧西区洛阳市2023-2024学年九上化学期末达标检测模拟试题含答案,共7页。试卷主要包含了下列实验操作正确的是等内容,欢迎下载使用。
2023-2024学年河南省长葛市九上化学期末达标检测模拟试题含答案: 这是一份2023-2024学年河南省长葛市九上化学期末达标检测模拟试题含答案,共8页。试卷主要包含了下列实验操作正确的是等内容,欢迎下载使用。

