


河北省新乐市2023-2024学年九上化学期末达标测试试题含答案
展开
这是一份河北省新乐市2023-2024学年九上化学期末达标测试试题含答案,共8页。试卷主要包含了分类是研究物质的常用方法,下列说法正确的是等内容,欢迎下载使用。
学校_______ 年级_______ 姓名_______
请考生注意:
1.请用2B铅笔将选择题答案涂填在答题纸相应位置上,请用0.5毫米及以上黑色字迹的钢笔或签字笔将主观题的答案写在答题纸相应的答题区内。写在试题卷、草稿纸上均无效。
2.答题前,认真阅读答题纸上的《注意事项》,按规定答题。
一、单选题(本大题共10小题,共30分)
1.燃气热水器中燃气不充分燃烧易产生CO气体,下列关于CO的说法不正确的是:( )
A.CO气体有毒,可危害人体健康B.CO可用于冶炼金属
C.CO可以燃烧,可作燃料D.在煤炉上放一壶水就能防止CO中毒
2.实验室配制50g溶质质量分数为15%的氯化钠溶液。下列说法中错误的是
A.实验的步骤为计算、称取、量取、溶解
B.溶解过程中玻璃棒的作用是搅拌,以加快氯化钠的溶解速率
C.把配制好的氯化钠溶液倒入刚用蒸馏水洗过的试剂瓶中,并贴上标签
D.量取水时,用规格为50mL的量筒量取42.5mL蒸馏水
3.一种有趣的钟表式元素周期表如图所示,关于时针所对应的元素说法中,错误的是( )
A.2:00对应的元素极难形成化合物
B.7:00对应元素的单质是由分子构成的
C.11:00对应元素的离子符号为Na+
D.12:00对应元素的单质化学性质不活泼
4.要量取22.4mL的液体需要选用的量筒是
A.10mLB.20mLC.25mLD.50mL
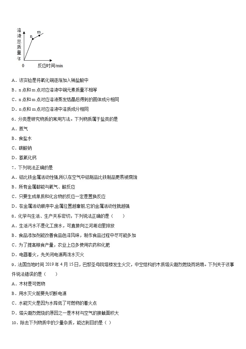
5.氧化铜与稀盐酸发生反应时,容器中溶液总质量随时间的变化曲线如图所示。下列说法正确的是
A.该实验是将氧化铜逐渐加入稀盐酸中
B.n点和m点对应溶液中铜元素质量不相等
C.n点和m点对应溶液蒸发结晶后得到的固体成分相同
D.n点和m点对应溶液中溶质成分相同
6.分类是研究物质的常用方法。下列物质属于盐类的是
A.氮气
B.食盐水
C.碳酸钠
D.氢氧化钙
7.下列说法正确的是
A.铝比铁金属活动性强,所以在空气中铝制品比铁制品更易被腐蚀
B.所有金属都能与氧气、酸反应
C.只要生成单质和化合物的反应一定是置换反应
D.在金属活动顺序中,金属位置越靠前,它的金属活动性就越强
8.化学与生活、生产关系密切,下列说法正确的是( )
A.生活污水不是化工废水,可直接向江河湖泊里排放
B.食品添加剂能改善食品色泽风味,制作食品过程中尽可能多加
C.为了提高粮食产量,农业上应多使用农药和化肥
D.电器着火,先关闭电源再泼水灭火
9.法国当地时间2019年4月15日,巴黎圣母院塔楼发生火灾,中空结构的木质塔尖剧烈燃烧而坍塌。下列关于该事件说法错误的是( )
A.木材是可燃物
B.用水灭火前要先切断电源
C.水能灭火是因为水降低了可燃物的着火点
D.塔尖剧烈燃烧的原因之一是木材与空气的接触面积大
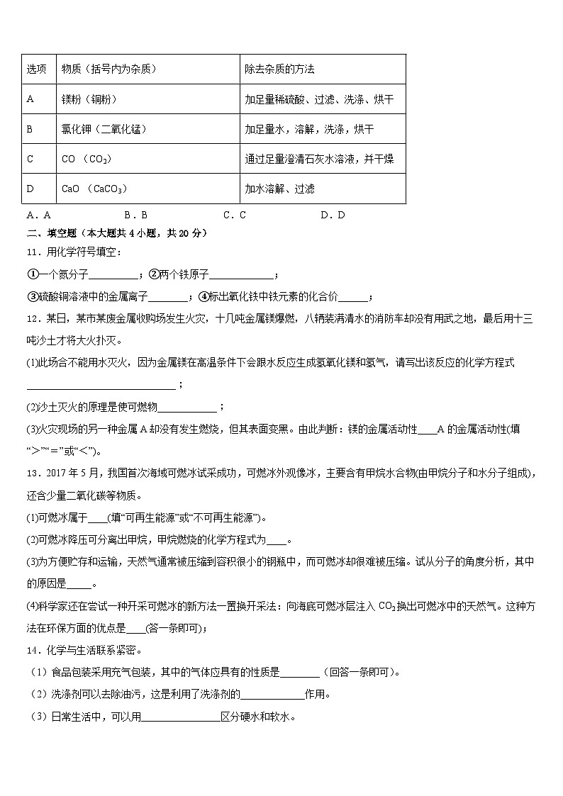
10.除去下列物质中的少量杂质,能达到目的是( )
A.AB.BC.CD.D
二、填空题(本大题共4小题,共20分)
11.用化学符号填空:
①一个氮分子__________;②两个铁原子_____________;
③硫酸铜溶液中的金属离子________;④标出氧化铁中铁元素的化合价______;
12.某日,某市某废金属收购场发生火灾,十几吨金属镁爆燃,八辆装满清水的消防车却没有用武之地,最后用十三吨沙土才将大火扑灭。
(1)此场合不能用水灭火,因为金属镁在高温条件下会跟水反应生成氢氧化镁和氢气,请写出该反应的化学方程式______________________________;
(2)沙土灭火的原理是使可燃物____________;
(3)火灾现场的另一种金属A却没有发生燃烧,但其表面变黑。由此判断:镁的金属活动性____A的金属活动性(填“>”“=”或“<”)。
13.2017年5月,我国首次海域可燃冰试采成功,可燃冰外观像冰,主要含有甲烷水合物(由甲烷分子和水分子组成),还含少量二氧化碳等物质。
(1)可燃冰属于____(填“可再生能源”或“不可再生能源”)。
(2)可燃冰降压可分离出甲烷,甲烷燃烧的化学方程式为____。
(3)为方便贮存和运输,天然气通常被压缩到容积很小的钢瓶中,而可燃冰却很难被压缩。试从分子的角度分析,其中的原因是_____。
(4)科学家还在尝试一种开采可燃冰的新方法一置换开采法:向海底可燃冰层注入CO2换出可燃冰中的天然气。这种方法在环保方面的优点是____(答一条即可);
14.化学与生活联系紧密。
(1)食品包装采用充气包装,其中的气体应具有的性质是________(回答一条即可)。
(2)洗涤剂可以去除油污,这是利用了洗涤剂的_____________作用。
(3)日常生活中,可以用________________区分硬水和软水。
(4)俗话说“真金不怕火炼”,说明金具有的性质是________________。
(5)人体中化学元素含量的多少会直接影响人体健康。下列人体所缺元素与引起的健康问题关系错误的是________________。
A 缺铁会引起贫血
B 缺碘会引起龋齿
C 缺钙会引起骨质疏松
D 缺锌会引起食欲不振而导致发育不良
三、计算题(本大题共2小题,共12分)
15.(6分)根据下图所示实验,回答问题。
(1)实验A中观察到的现象是_____,说明CO2的密度比空气大,且_____。
(2)实验B中,铜片上的白磷燃烧而红磷不燃烧,由此证明燃烧所需要的条件是_____。
(3)实验C中红磷要过量,其目的是_____。
16.(6分)根据下图回答问题。
(1)实验室通常用A装置制氧气,发生反应的化学方程式为___________,所有收集装置中能够用于收集氧气的有_____________(填字母序号,下同)。
(2)实验室用大理石和稀盐酸制取二氧化碳,选用的发生装置是________________,发生反应的化学方程式为______________,用C装置收集二氧化碳,验满的方法是______________。
四、简答题(本大题共2小题,共16分)
17.(8分)结合下列图示,回答有关问题。
(1)如图1,A微粒的化学性质与B、C、D中哪一种微粒的化学性质相似______(填序号);
(2)如图2,为元素周期表的一部分,X、Y、Z代表三种不同元素,以下判断正确的是______。
A原子序数:Z>Y
B核外电子数:X=Y
CY和Z处于同一周期
(3)具有相同原子数和电子数的分子或离子叫等电子体,等电子体具有相似结构和性质。下列各组微粒中属于等电子体的是________(填字母序号)。
A NH3和H2O B CO和N2 C H2O2和H2O D CO₂和SO2。
18.(8分)钢铁是重要的金属材料,在工农业生产和生活中应用非常广泛。
Ⅰ铁的应用
(1)下列铁制品的利用与金属导热性有关的是____________(填字母):
A铁铲 B铁锅 C刀具
(2)“纳米a-Fe粉”可以用于食品保鲜,称之为“双吸剂”,因为它能吸收空气中的_____________;
Ⅱ铁的冶炼
工业炼铁的原理是高温下用CO作还原剂,将铁从其氧化物中还原出来。请回答下列问题:
(1)写出以赤铁矿为原料,在高温下炼铁的化学方程式:______________;
(2)高炉炼铁中,焦炭的作用除了可以提供热量外,还能________________;
Ⅲ实验探究炼铁原理:
某化学兴趣小组的同学利用上图装置模拟工业炼铁的过程,请按要求填空:、
(1)实验时装置A中的现象是_____________;
(2)B中发生反应的化学方程式:_____________;
(3)实验过程中,CO的作用有____________(填序号);
①CO气体作为反应物;②实验开始时,排尽装置中的空气,防止加热时发生爆炸;③停止加热后,防止A中生成物被氧化;④停止加热后防止B中的溶液倒吸入A中。
Ⅳ拓展延伸
利用上面的装置测定某铁的氧化物中铁元素和氧元素的质量比。实验记录数据如下:①装铁的氧化物的硬质玻璃管的质量为20g;②硬质玻璃管与铁的氧化物的质量共为26.4g;③通入一氧化碳并加热至铁的氧化物全部转化为铁后,生成的二氧化碳全部被澄清石灰水吸收,且B中生成沉淀的质量为12g。
根据以上实验记录,计算此铁的氧化物中铁元素和氧元素的质量比____________。
五、探究题(本大题共2小题,共22分)
19.(10分)甜美的水果中富含果糖,果糖的化学式为C6H12O6。
(1)果糖中碳、氢、氧三种元素的质量比为__________________(最简整数比)。
(2)果糖中,质量分数最高的元素是_______元素。
20.(12分)黄铜是铜和锌的合金。为了测定某黄铜中铜的质量分数,称取10.0g黄铜样品置于烧杯中,慢慢加入稀硫酸使其充分反应,直至固体质量不再减少为止,此时共用去98.0g稀硫酸,将反应后的剩余物过滤、干燥,称得剩余固体3.5g。试计算:
求:(1)铜样品中锌的质量是______(直接填结果);
(2)所用稀硫酸溶液的溶质质量分数是_____?(写过程)
参考答案
一、单选题(本大题共10小题,共30分)
1、D
2、C
3、D
4、C
5、C
6、C
7、D
8、D
9、C
10、C
二、填空题(本大题共4小题,共20分)
11、①N2;②2Fe;③Cu2+;④;
12、Mg+2H2OMg(OH)2+H2↑ 隔绝空气 >
13、不可再生资源 气态物质分子间隔大,易压缩,固态物质分子间隔小,不易压缩。 缓解温室效应。
14、无毒、化学性质稳定 乳化 肥皂水 化学性质稳定 B
三、计算题(本大题共2小题,共12分)
15、烧杯中下面的一支蜡烛先熄灭,上面的一支蜡烛后熄灭 不能燃烧也不能支持燃烧 温度达到着火点 将装置内空气中的氧气全部反应完
16、 CE B 将燃着的木条放在集气瓶口,若熄灭,则集满
四、简答题(本大题共2小题,共16分)
17、B A、C B
18、B 氧气和水 反应生成还原剂一氧化碳 红色粉末逐渐变成黑色 ①②③④ 7:3
五、探究题(本大题共2小题,共22分)
19、(1)6:1:8
果糖中碳、氢、氧三种元素的质量比为:(12×6):(1×12):(16×6)=6:1:8。
(2)氧
果糖中,碳、氢、氧三种元素的质量比为6:1:8,所以果糖中,质量分数最高的元素是氧元素。
20、(1)6.5g(2)10%
选项
物质(括号内为杂质)
除去杂质的方法
A
镁粉(铜粉)
加足量稀硫酸、过滤、洗涤、烘干
B
氯化钾(二氧化锰)
加足量水,溶解,洗涤,烘干
C
CO (CO2)
通过足量澄清石灰水溶液,并干燥
D
CaO (CaCO3)
加水溶解、过滤
相关试卷
这是一份河北省石家庄市裕华区2023-2024学年九上化学期末达标测试试题含答案,共6页。试卷主要包含了答题时请按要求用笔,下列变化中属于化学变化的是,从化学方程式,下列说法中不正确的是等内容,欢迎下载使用。
这是一份河北省定兴县2023-2024学年九上化学期末达标检测模拟试题含答案,共12页。试卷主要包含了答题时请按要求用笔,分类是学习化学的一种重要方法,下列物质属于氧化物的是等内容,欢迎下载使用。
这是一份河北省大城县2023-2024学年九上化学期末达标检测试题含答案,共9页。试卷主要包含了考生必须保证答题卡的整洁,下列过程中未发生化学变化的是等内容,欢迎下载使用。
