


江西省景德镇市名校2023-2024学年化学九年级第一学期期末经典模拟试题含答案
展开
这是一份江西省景德镇市名校2023-2024学年化学九年级第一学期期末经典模拟试题含答案,共9页。试卷主要包含了考生要认真填写考场号和座位序号,下列物质属于纯净物的是,下列描述不正确的是等内容,欢迎下载使用。
学校_______ 年级_______ 姓名_______
注意事项
1.考生要认真填写考场号和座位序号。
2.试题所有答案必须填涂或书写在答题卡上,在试卷上作答无效。第一部分必须用2B 铅笔作答;第二部分必须用黑色字迹的签字笔作答。
3.考试结束后,考生须将试卷和答题卡放在桌面上,待监考员收回。
一、单选题(本大题共10小题,共30分)
1.下列说法不正确的是
A.SO2、CO、NO2都是造成空气污染的气体
B.喝汽水打嗝,是因为气体溶解度随温度升高而增大
C.除去CO2中混有少量的CO,可通过灼热的CuO
D.合金硬度一般比组成它的纯金属大
2.除去下列物质中混有的杂质,所用试剂和操作方法不正确的是( )
A.AB.BC.CD.D
3.为达到以下实验目的所设计的实验方案,不合理的是
A.AB.BC.CD.D
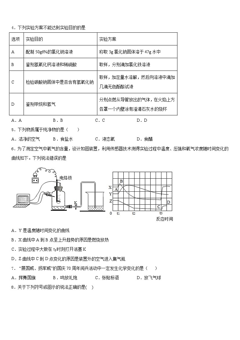
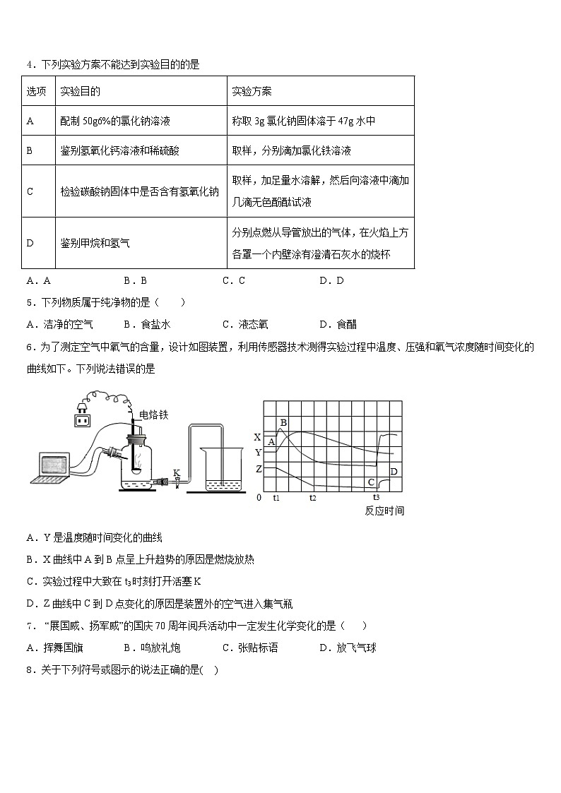
4.下列实验方案不能达到实验目的的是
A.AB.BC.CD.D
5.下列物质属于纯净物的是( )
A.洁净的空气B.食盐水C.液态氧D.食醋
6.为了测定空气中氧气的含量,设计如图装置,利用传感器技术测得实验过程中温度、压强和氧气浓度随时间变化的曲线如下。下列说法错误的是
A.Y是温度随时间变化的曲线
B.X曲线中A到B点呈上升趋势的原因是燃烧放热
C.实验过程中大致在t3时刻打开活塞K
D.Z曲线中C到D点变化的原因是装置外的空气进入集气瓶
7. “展国威、扬军威”的国庆70周年阅兵活动中一定发生化学变化的是( )
A.挥舞国旗B.鸣放礼炮C.张贴标语D.放飞气球
8.关于下列符号或图示的说法正确的是( )
① ② ③ ④ ⑤ ⑥
A.①表示两个氧原子
B.由⑥可知铬的相对原子质量为52.00g
C.②和④均表示阳离子
D.③和⑤表示的元素在形成化合物时通常显-1价
9.下列描述不正确的是
A.CO有毒且无色无味,使用燃气时要注意室内通风
B.N2充入食品包装袋中可起防腐作用
C.CO2作为气体肥料在农业生产中有广泛应用
D.CH4在空气中燃烧是化合反应
10.目前我国自主研发的抗癌新药西达本胺即将全球上市。西达本胺由分子构成,其化学式为C22H19FN4O2,下列关于西达本胺的说法不正确的是
A.西达本胺是一种化合物
B.西达本肢由五种元素组成
C.一个西达本胺分子中含有48 个原子
D.西达本胺分子中氟、氮、氧三种原子的个数比为1:2:1
二、填空题(本大题共4小题,共20分)
11.如图是元素周期表的一部分,试回答下列问题:
(1)不同种元素之间最本质的区别是________________________________不同.(填序号)。
A 相对原子质量
B 质子数
C 中子数
(2)①所示元素的原子与其他元素的原子形成的常见原子团的离子符号是_________________________。
(3)②所示元素与③所示元素形成化合物的化学式是_________________________。
(4)地壳中含量最多的金属元素位于周期表的第_________________________周期。
12.图中的①、②是氟元素、钙元素在元素周期表中的信息,A、B、C、D是四种粒子的结构示意图。请你回答:
(1)氟元素的相对原子质量为____,钙元素的原子序数为_____。
(2)x=________。
(3)B原子的最外电子数是________,容易________(填“得到”“失去”)电子。
(4)A粒子与_______的化学性质相似,_____和_____属于同种元素(填序号)。
13.联合国将 2019 年列为“国际化学元素周期表年”。锶、镁元素在元素周期表中的部分信息及原子结构示意图如下,请回答下列问题。
(1)镁原子的核电荷数为_____,镁元素的相对原子质量为_____。
(2)锶原子在化学反应中容易_____(选填“得”或“失”)电子。
(3)锶的氧化物的化学式为_____。
14.水是生命之源,也是人类最宝贵的资源。在党的十八大报告中曾指出:“绿水青山就是金山银山”。请回答:
(1)下列水的净化方法中净化程度最高的是______________(填字母序号)。
A静置沉淀 B吸附沉淀 C蒸馏 D过滤
(2)我国淡水资源并不丰富,随着经济的高速发展,水污染日益严重,请你写出一条防治水污染的措施___________________________;节约用水也是保护水资源的方法,请你写出一种节约用水的方法_______________________。
三、计算题(本大题共2小题,共12分)
15.(6分)为探究可燃物燃烧的条件,依据如图进行实验(夹持仪器略去)。
实验过程:
①通入N2,点燃酒精灯,一段时间后,a、b中均无明显现象;
②熄灭酒精灯,立即改通O2,a中无明显现象,b中红磷燃烧。
(1)实验过程②中,对比a、b中的实验现象,可知可燃物燃烧的条件之一是___________。
(2)实验过程中,能说明可燃物燃烧需要氧气的实验操作及现象是______________。
16.(6分)用如图装置研究反应前后物质的质量关系。
(1)将硫酸铜溶液倒入锥形瓶中,观察到的现象是____。反应的化学方程式是____。
(2)倒入硫酸铜溶液前后,天平始终平衡,其原因是______。
(3)实验后,将锥形瓶中的固体过滤、洗涤、烘干、称量,其质量为bg,则a______b(填“>”、“=”或“
相关试卷
这是一份浙江省湖州市名校2023-2024学年九年级化学第一学期期末经典模拟试题含答案,共9页。试卷主要包含了考生必须保证答题卡的整洁,对下列事实解释不正确的是,下列对化学用语的表述正确的是,对下列现象的微观解释不正确的是等内容,欢迎下载使用。
这是一份2023-2024学年重庆市渝中区名校九年级化学第一学期期末经典模拟试题含答案,共9页。试卷主要包含了下列不属于金属材料的是,水是初中化学中一种常见的物质等内容,欢迎下载使用。
这是一份2023-2024学年福建省宁德市名校化学九年级第一学期期末经典模拟试题含答案,共9页。试卷主要包含了下列属于化学变化的是等内容,欢迎下载使用。