


江苏省南通市2023-2024学年九年级化学第一学期期末经典模拟试题含答案
展开
这是一份江苏省南通市2023-2024学年九年级化学第一学期期末经典模拟试题含答案,共10页。试卷主要包含了工业用盐中含有亚硝酸钠,下列有关实验现象的描述正确的是,诗词是民族灿烂文化的瑰宝等内容,欢迎下载使用。
学校_______ 年级_______ 姓名_______
请考生注意:
1.请用2B铅笔将选择题答案涂填在答题纸相应位置上,请用0.5毫米及以上黑色字迹的钢笔或签字笔将主观题的答案写在答题纸相应的答题区内。写在试题卷、草稿纸上均无效。
2.答题前,认真阅读答题纸上的《注意事项》,按规定答题。
一、单选题(本大题共15小题,共45分)
1.下列图象能正确反映对应变化关系的是
A.用氯酸钾制取氧气
B.等质量碳酸钙与足量同浓度稀盐酸反应
C.镁在空气中燃烧
D.20℃时,向一定量接近饱和的硝酸钾溶液中加入硝酸钾固体
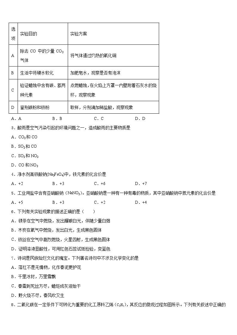
2.下列实验方案能达到实验目的的是
A.AB.BC.CD.D
3.酸雨是空气污染引起的环境问题之一,造成酸雨的主要物质是
A.CO2和CO
B.SO2和CO
C.SO2和NO2
D.CO和NO2
4.净水剂高铁酸钠(Na2FeO4)中,铁元素的化合价是
A.+2B.+3C.+6D.+7
5.工业用盐中含有亚硝酸钠(NaNO2)。亚硝酸钠是一种有一种有毒的物质,其中亚硝酸钠中氮元素的化合价是
A.+5B.+3C.+2D.+4
6.下列有关实验现象的描述正确的是( )
A.镁条在空气中燃烧,发出耀眼白光,伴随少量白烟
B.木炭在氧气中燃烧,发出白光,生成黑色固体
C.铁丝在空气中剧烈燃烧,火星四射,生成黑色固体
D.证明溶液显酸性,可用红色石蕊试纸检验,变蓝色
7.诗词是民族灿烂文化的瑰宝。下列著名诗句中不涉及化学变化的是
A.落红不是无情物,化作春泥更护花
B.千里冰封,万里雪飘
C.春蚕到死丝方尽,蜡炬成灰泪始干
D.野火烧不尽,春风吹又生
8.二氧化碳在一定条件下可转化为重要的化工原料乙烯(C2H4),其反应的微观过程如图所示。下列有关叙述中正确的是( )
A.该反应的化学方程式为:2CO2+8H2C2H4+4H2O+2H2B.二氧化碳和乙烯均属于氧化物
C.反应前后分子种类和数目均不变D.该反应中氢气过量
9.在三个集气瓶中分别盛有空气、二氧化碳和氧气。将燃着的木条依次插入各瓶中,观察到的现象分别是继续燃烧、火焰熄灭、燃烧更旺。则三瓶气体依次是
A.氧气、空气、二氧化碳B.空气、二氧化碳、氧气
C.二氧化碳、空气、氧气D.空气、氧气、二氧化碳
10.丁苯酞是一种治疗急性脑缺血的药物。其化学式为C12H14O2,下列有关丁苯酞的说法中正确的是
A.C12H14O2的相对分子质量为190g
B.C12H14O2中氧元素的质量分数约为16.8%
C.C12H14O2分子是由碳、氢、氧三种元素组成的
D.C12H14O2中碳、氢、氧三种元素的质量比为6:7:1
11. “中国制造”、“一带一路”的基础建设都需要用到大量金属材料。下列有关金属材料的说法正确的是:
A.黄铜片比铜片硬度小
B.多数合金的熔点低于组成它的纯金属
C.生锈的钢铁制品没有回收价值
D.合金中一定不含有非金属
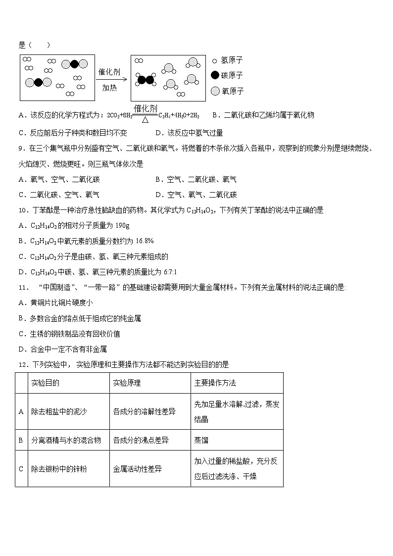
12.下列实验中, 实验原理和主要操作方法都不能达到实验目的的是
A.AB.BC.CD.D
13.下列有关碳和碳的氧化物的说法中,错误的是
A.古代字画长久不变色是因为常温下碳的化学性质不活泼
B.用煤火取暖时应注意通风,防止一氧化碳中毒
C.二氧化碳的排放是导致酸雨的原因
D.金刚石和石墨物理性质不同,是因为它们的碳原子排列方式不同
14.下列物质的用途,主要利用其化学性质的是( )
A.金刚石可用于裁玻璃
B.用碳素墨水书写具有保存价值的档案
C.活性炭可除去水中的色素和异味
D.利用干冰进行人工降雨
15. “低碳生活”已成为当今的热门话题。下列对“低碳生活”的理解不准确的是
A.减少使用化石燃料
B.可以有效防止温室效应
C.大力推广使用新能源和新燃料
D.其中“碳”指的是碳单质
二、填空题(本大题共4小题,共20分)
16.为了除去二氧化碳中的少量氧气,并进行有关碳及氧化物的实验。某同学用如图所示装置,在完成气密性检查后加入药品,并已排尽装置管内空气,充满氮气。
实验开始,缓緩通入混合气体。同时点燃A.B.D处酒精灯和C处酒精喷灯。
(1)A中铜粉逐渐变成______________色,A玻璃管中铜粉的作用是除去CO2中的氧气。
(2)B装置的作用是________________。
(3)C处发生反应的化学方程式为______________,D处发生反应的化学方程式为_______________。
(4)装置F不仅可以检验反应生成的气体,还可以_______________。
(5)实验结束,停止通入混合气体,用弹簧夹夹紧进气口,熄灭所有火焰。此时E中的现象是________________。装置E的作用是防止玻璃管___________________。
17.校化学课外小组的同学,利用塑料瓶(质软)设计了如图所示的实验。请你根据生活经验及所学的知识,结合实验回答下列问题:
(1)请你分析并推测振荡后塑料瓶将发生什么变化?____
(2)发生该变化的原因是什么?____
(3)由此实验你可得出什么结论?_____。
18.请结合下列实验常用装置,回答有关问题.
(1)写出标号仪器的名称:a_______,b______。
(2)如果用高锰酸钾制氧气应选用的发生装置是______(填字母),该装置的不足之处是______,反应的化学方程式是______。
(3)实验室用过氧化氢制氧气,若选择装置H收集氧气(H中原来是空气且正放),则气体从_____管(选填“c”或“d”)进入,证明该装置中氧气已经收集满的方法是______;该反应的化学方程式是_____。
(4)实验室常用块状石灰石和稀盐酸反应制二氧化碳并要求能控制反应发生和停止,则应选用的发生装置是______;
(5)图中D装置比B装置多用一支小试管,D装置的优点有______。
①可控制反应的开始和结束 ②节约药品 ③可形成液封防止漏气
19.某兴趣小组为探究CO2气体与金属Mg的反应,设计了一套制取纯净、干燥CO2气体,并用过量CO2与热的金属Mg充分反应的实验,实验装置如图所示。请回答相关问题。
(1)写出图中标数字的仪器名称①__________;
(2)检查装置A气密性的操作是____________;
(3)装置B中发生反应的化学方程式为:__________;作用是:____________。
(4)实验时应先___________(填代号),一段时间后再____________(填代号);
a点燃D处酒精灯
b打开A装置中的弹簧夹
(5)从长颈漏斗处加入稀盐酸加热一段时间后,观察到D处的实验现象是:有黑白两种固体产生,查阅资料知,黑色固体为非金属单质,白色固体为金属氧化物。请写出加热条件下,CO2气体与金属Mg反应的化学方程式:____________。
三、简答题(本大题共2小题,共16分)
20.(8分)电影《我不是药神》是根据真实事件改编,里面的抗癌药的确是贵的离谱,但随着国家后来的改革,这款药物已经加入医保,天价药格列卫(也叫甲磺酸伊马替尼)的化学式为C30H35N7O4S
(l)一个格列卫分子由 个原子构成;
(2)格列卫中氢元素与氮元素的质量比 。(化为最简整数比)
21.(8分)在锥形瓶中加入80.0g质量分数为10%的硫酸铜溶液,塞好橡胶塞。将几根铁钉用砂纸打磨干净后在天平上称得质量为56.0g,再将盛有硫酸铜溶液的锥形瓶和铁钉一起放在天平上称量,记录所称得质量m1.将上述铁钉浸到硫酸铜溶液中,待反应一段时间后溶液颜色改变时,将盛有硫酸铜溶液和锥形瓶放在天平上称量,记录所称的质量为m2。
(1)m1_____m2(填“>”或“=”或“<”)。
(2)锥形瓶的质量为_____(用含m1或m2的代数式表示)。
(3)若硫酸铜反应完全,求此时所得溶液的质量(写出计算结果)。_______
四、探究题(本大题共2小题,共19分)
22.(9分)水是重要的自然资源,也是生命必需物质。
(1)可饮用的水
矿泉水水质主要成分(mg/L)
如图是某矿泉水的标签,请回答问题:
①镁离子__________;氯离子________;(用化学用语表示)。
②结合上表写出碳酸氢钙的化学式_____;其中碳元素的化合价为__________。
③矿泉水属于__________(填“纯净物”或“混合物”);其中含量最多的分子是_________;(用化学用语表示);该矿泉水成分中锶、钙、钠、钾等指的是__________(填“单质”或“元素”)。
④矿泉水中适量的钙元素有助于预防_________。
(2)实验中的水
①洗涤仪器。容器内壁沾有下列物质,直接用水能够洗涤干净的是_________;
a 做结晶实验后的硝酸钾晶体
b 长期敞口盛放石灰水的试剂瓶内壁白色固体
c 做溶解实验后留下的植物油
d CO还原氧化铁后试管壁上的黑色固体
②做铁丝在氧气中燃烧实验时集气瓶底预留少量水的目的是_____;
③水也可以用作某些化学反应的反应物,请写出有水参加反应的一个化学方程式是_______。
(3)生活中的水
①自来水生产过程常加入活性炭,作用是__________;
②生活中鉴别硬水、软水的方法是:取少量水样,加入肥皂水并搅拌,出现__________现象的为硬水。生活中常用_____________的方法来软化硬水;
③保护水资源是我们义不容辞的责任。下列做法不合理的是__________(填字母) 。
a 严格监管化肥和农药的使用
b 不间断地放水洗衣服
c 积极探索污水处理的新技术
d 抑制水中所有动、植物的生长
23.(10分)化学是一门研究物质的科学,我们一般从物质的存在、性质、制备、用途等方面研究一种物质或一类物质。以金属为例,请你参与其中回答相关问题:
(1)认识金属元素存在:自然界中大多数金属都以化合物的形式存在。下列矿石的主要成分属于氧化物的是__________(填字母序号,下同);
A 铝土矿(主要成分Al2O3)
B 钾长石(主要成分K2O·Al2O3·6SiO2)
C 赤铁矿(主到成分Fe2O3)
D 磁铁矿(主要成分Fe3O4)
(2)探究金属性质:金属原子容易失去最外层电子,化学性质活泼。下图为探究金属相关性质的实验。
①上图甲中反应现象是_______________;
②金属在生产生活中应用广泛。合金性能优于单一金属,因而被广泛应用。焊锡(主要含锡、铅)与其组成金属相比具有_________的特性,可用于焊接电子元件;
③上图实验乙中,通过对比A和B中铁钉表面的不同现象,可推知对应防止铁生锈的原理是__________________。
④生活中我们经常发现铜制品在潮湿的空气中表面会出现绿色物质。经查阅资料发现,该物质为铜绿一—化学式为Cu2(OH)2CO3,你推测是铜与空气中的O2、_______和______(本问的2空均填化学式)共同作用的结果。
(3)将一定量的锌粉加入到硝酸银、硝酸铜的混合溶液中,充分反应后过滤,向滤渣中加入盐酸无气泡产生,则下列叙述中完全正确的是_________。
①滤渣中一定含有银,一定不含有铜
②滤液中的溶质一定含有硝酸锌,一定不含有硝酸银
③若滤液为蓝色,则滤液中的溶质一定含有硝酸铜和硝酸锌
④若滤液为无色,则滤渣中一定含有银和铜,滤液中的溶质一定只含有硝酸锌
参考答案
一、单选题(本大题共15小题,共45分)
1、C
2、D
3、C
4、C
5、B
6、A
7、B
8、D
9、B
10、B
11、B
12、D
13、C
14、B
15、D
二、填空题(本大题共4小题,共20分)
16、黑 检验氧气是否完全除去 CO2+C2CO 3CO+ Fe2O3 2Fe + 3CO2 收集一氧化碳 F中的液体倒流到E中 防止玻璃管由于液体倒流,受热不均而炸裂
17、塑料瓶变瘪 二氧化碳溶于水后,瓶内压强减小,外界大气压作用把塑料瓶压瘪 二氧化碳可溶于水
18、长颈漏斗 水槽 A 未在试管口塞棉花 2KMnO4K2MnO4+MnO2+O2↑ c 将带火星的木条放在d管口处,若木条复燃,则证明氧气已满 C ②③
19、锥形瓶 关闭弹簧夹,从长颈漏斗加水使漏斗颈内的液面高于锥形瓶内的液面,静置一段时间,两液面高度不变,则气密性好 除去CO2中的HCl气体 b a
三、简答题(本大题共2小题,共16分)
20、77;5:14
21、(1)根据质量守恒得:反应过程中反应体系没有物质脱离或进入锥形瓶,因此m1=m2。故填:=
(2)锥形瓶的质量为:m1﹣(56.0g+80.0g)=m1﹣136g,或m2﹣(56.0g+80.0g)=m2﹣136g,故填:m1﹣136g(或m2﹣136g)
(3)设反应的铁的质量为x,生成铜质量为y。
x=2.8g,y=3.2g,
若硫酸铜反应完全,此时所得溶液的质量:80.0g+2.8g﹣3.2g=79.6g,
答:若硫酸铜反应完全,此时所得溶液的质量是79.6g。故填:79.6g
四、探究题(本大题共2小题,共19分)
22、Mg2+ Cl- Ca(HCO3)2 +4价 混合物 H2O 元素 骨质疏松和佝偻病 a 防止高温熔融物溅落,炸裂瓶底 吸附水中的色素和异味 泡沫少出现浮渣 煮沸 bd
23、ACD 剧烈燃烧,火星四射,生成一种黑色固体,放出大量的热 熔点低 隔绝氧气 H2O CO2 ③④
选项
实验目的
实验方案
A
除去 CO 中的少量 CO2 气体
将气体通过灼热的氧化铜
B
生活中将硬水软化
加肥皂水,观察是否有泡沫
C
验证蜡烛中含有碳、氢两种元素
点燃蜡烛,在火焰上方罩一内壁附着石灰水的烧杯,观察现象
D
鉴别碳粉和铁粉
取样,分别滴加稀盐酸,观察现象
实验目的
实验原理
主要操作方法
A
除去粗盐中的泥沙
各成分的溶解性差异
先加足量水溶解,过滤,蒸发结晶
B
分离酒精与水的混合物
各成分的沸点差异
蒸馏
C
除去银粉中的锌粉
金属活动性差异
加入过量的稀盐酸,充分反应后过滤洗涤、干燥
D
鉴别稀盐酸和稀硫酸
都含氢离子有相似的化学性质
加入碳酸钠溶液,观察产生气泡快慢
相关试卷
这是一份江苏省苏州市区2023-2024学年九年级化学第一学期期末经典模拟试题含答案,共9页。试卷主要包含了下列属于化学变化的是等内容,欢迎下载使用。
这是一份江苏省南通市启秀中学2023-2024学年九年级化学第一学期期末监测模拟试题含答案,共8页。试卷主要包含了考生必须保证答题卡的整洁,下列客观事实的微观解释正确的是,下列物质属于纯净物的是,物质的性质决定物质的用途,下列变化属于化学变化的是 ,下列实验现象不正确的是等内容,欢迎下载使用。
这是一份江苏省南通市崇川区2023-2024学年化学九年级第一学期期末统考模拟试题含答案,共10页。试卷主要包含了下列含金属元素的物质是,下列有关溶液的说法正确的是等内容,欢迎下载使用。
