


广西北流市2023-2024学年九年级化学第一学期期末统考模拟试题含答案
展开学校_______ 年级_______ 姓名_______
考生请注意:
1.答题前请将考场、试室号、座位号、考生号、姓名写在试卷密封线内,不得在试卷上作任何标记。
2.第一部分选择题每小题选出答案后,需将答案写在试卷指定的括号内,第二部分非选择题答案写在试卷题目指定的位置上。
3.考生必须保证答题卡的整洁。考试结束后,请将本试卷和答题卡一并交回。
一、单选题(本题包括12个小题,每小题3分,共36分.每小题只有一个选项符合题意)
1.下列金属材料的运用与金属具有的性质不一致的是
A.制造保险丝——硬度大B.制造灯丝一一熔点高
C.制造飞机外売一一坚硬而质轻D.储存化工原料的容器一一耐腐蚀
2.在反应A+3B=2C+3D中,已知2.6gA跟4.8gB恰好完全反应,生成4.4gC,又知D的相对分子质量为18,则A的相对分子质量为()
A.96B.92C.23.4D.46.8
3.用分子、原子观点解释下列生活中的现象,其中合理的是
A.尘土飞扬—分子是运动的
B.热胀冷缩—温度变化,分子或原子大小发生变化
C.滴水成冰—温度降低,分子间隔变小,停止运动
D.食品变质—分子发生变化,分子性质发生变化
4.从微观角度解释“干冰升华”现象,下列叙述正确的是
A.分子体积增大
B.分子数目增多
C.分子间距离变大
D.分 子种类改变
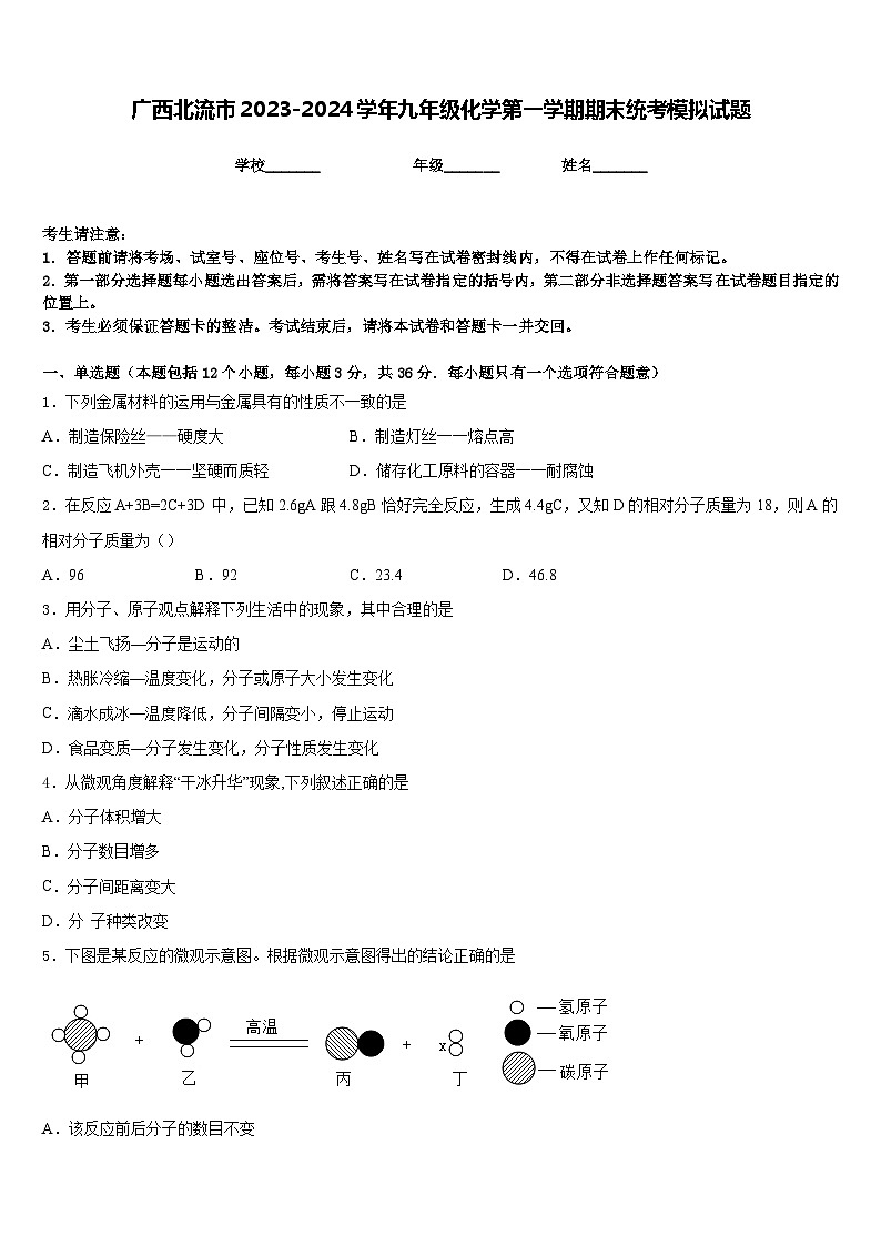
5.下图是某反应的微观示意图。根据微观示意图得出的结论正确的是
A.该反应前后分子的数目不变
B.该反应中反应物都属于氧化物
C.该反应前后原子的种类改变
D.该反应中甲、丁两物质的分子个数比为1:3
6.下列探究实验设计不能达到目的是( )
A.探究燃烧的条件
B.探究水的组成
C.探究铁、铜的金属活动强弱
D.探究化学发应是否遵循质量守恒定律
7.图为配制一定质量分数的氯化钠溶液的操作过程图示。下列配制该溶液的正确实验操作顺序是
A.①②③④⑤⑥B.⑥⑤④③②①C.④⑤②①⑥③D.④⑤①②③⑥
8.《本草纲目》为中华瑰宝,书中记载:“盖此矾(FeSO4•7H2O)色绿,味酸,烧之则赤…止血补血”。下列描述体现化学变化的是( )
A.将矾研碎B.烧之则赤C.止血补血D.色绿味酸
9.下列物质在氧气里燃烧时,能生成有刺激性气味的气体的是
A.铁丝B.硫C.镁条D.木炭
10.从环境保护的角度考虑,下列燃料中最理想的是( )
A.氢气B.汽油C.酒糟D.天然气
11.下列物质的用途,利用其化学性质的是( )
A.干冰做制冷剂B.生石灰做干燥剂
C.氖气制作测电笔D.石墨做电极心
12.认识一些安全标识,有利于避免意外事故的发生。下列图标与爆炸有关的是
A.B.C.D.
二、填空题(本题包括4个小题,每小题7分,共28分)
13.气体制备是初中化学学习的重要内容。请根据图示完成问题:
(1)仪器b的名称是_______。
(2)实验室用氯酸钾制收氧气可选择的发生装置是_______,其化学反应方程式为_______。
(3)用装置B和装置C均可以制取气体_______(一种,填化学式), 装置B的优点是_______。
(4)收集氧气可以用装置D的原因是_______,若用装置G收集氧气,气体应该从______(填“a”或“c”)进入
14.利用如图装置,验证CO2的性质。回答下列问题:
(1)甲中的现象是 _______________。
(2)反应开始时,试管乙中的现象为______________,反应方程式为___________,溶液质量会_______(填“增大”“减小”或“不变”)。
(3)丙中蜡烛由下而上依次熄灭,证明二氧化碳能够灭火,其灭火的主要原理是:_________________。
(4)小明同学向盛有CO2的塑料瓶中倒入一定量氢氧化钠溶液后拧紧瓶盖并振荡(如图丁),观察到的现象是________________,由此得出结论:二氧化碳能与氢氧化钠发生反应。小王同学认为小明同学的实验方案不严谨,理由是_______________。
15.如下图所示的实验装置,请按要求完成下列空白。
(1)写出图中标有①②的仪器名称:①______________;②______________。
(2)小强想用高锰酸钾制取纯净的氧气,他应选择上述装置中的_______和_______(填字母)进行组装。你认为A装置中还缺少_____________________。该反应的化学方程式为___________________________________。当氧气收集满并取出集气瓶后,停止该实验的正确操作步骤是先_______________________________后______________________________。
(3)小红同学要制取并收集CO2应选择_______和_______ (填字母)进行组装;实验室中选择气体发生装置时,应考虑的因素是_____________________和____________________。
(4)实验室在常温下用块状电石与水反应制取微溶于水的乙炔气体,该反应必须严格控制加水速度,以免剧烈反应放热引起发生装置炸裂。要控制加水速度,你认为B装置应如何改进才符合要求_____________________________________________________________。
16.下图是实验室制取气体的常用装置。
(1)写出一个用A装置制取O2的化学方程式____。
(2)B和C装置均可制取CO2与B相比较,C的主要优点是什么?____
(3)请在D处方框中画出用排空气法收集二氧化碳的装置图。_____
三、实验题(本题包括2个小题,每小题7分,共14分)
17.为测定某种贝壳中碳酸钙的含量,取25g贝壳,逐渐加入稀盐酸,充分反应后,测得剩余固体质量与加入稀盐酸的质量关系如图所示(已知杂质不能与稀盐酸反应,也不溶于水)。请计算:
(1)这种贝壳中碳酸钙的质量分数是多少。
(2)25g贝壳与稀盐酸恰好完全反应时,所用稀盐酸中溶质的质量分数。(写出计算过程,最后结果保留1位小数)
18.今天是某校实验室开放日,晓明同学用锌和稀硫酸反应制取氢气。先向气体发生装置中加入一定量的锌粒,然后将60克稀硫酸分三次加入,每次生成气体的质量如下表:
试计算:
(1)共制得氢气_____g。
(2)反应中消耗的锌粒的质量。_____(写出计算过程)
四、计算题(本题包括2个小题,共22分)
19.(10分)自来水消毒过程中常会发生如下化学反应,其反应的微观过程可用下图表示:
(1)图乙所示反应的基本反应类型为__________反应;
(2)上述物质中,属于单质的有______(填化学式);
(3)D物质中氯元素的化合价为__________;
(4)以图甲为例分析,你能总结出一条结论是_________.
20.(12分)甲、乙、丙三种固体物质的溶解度曲线如图所示,试回答下列问题:
(1)甲、乙、丙三种固体物质的溶解度受温度影响较大的是_____(选填“甲”或“乙”或“丙”);
(2)欲将t1℃时乙的不饱和溶液转化为该温度下的饱和溶液,可采取的方法是_____(任写一种方法);
(3)当甲中混有少量乙时,常用的提纯方法是_____(选填“降温结晶”或“蒸发结晶”;)
(4)t2℃时,将40克甲物质放入50克水中,充分溶解后,所得溶液的质量是_____克;
(5)将相等质量的甲、乙两物质在t2℃的饱和溶液降温至t1℃时,析出晶体较多的是_____(选填“甲”或“乙”);
(6)将t2℃时,甲、乙的饱和溶液降温到t1℃,所得溶液中的溶质的质量分数的大小关系是甲_____乙(选填“>”、“<”或“=”);
(7)氧气的溶解度随温度变化的规律与图中的_____(选填“甲”、“乙”或“丙”)相似。
参考答案
一、单选题(本题包括12个小题,每小题3分,共36分.每小题只有一个选项符合题意)
1、A
2、D
3、D
4、C
5、D
6、D
7、C
8、B
9、B
10、A
11、B
12、B
二、填空题(本题包括4个小题,每小题7分,共28分)
13、长颈漏斗 A CO2 可以控制反应的发生和停止 氧气不易溶于水 a
14、浸有紫色石蕊试液的纸花变红 澄清石灰水变浑浊 减小 二氧化碳不能燃烧,也不支持燃烧,隔绝了氧气,使可燃物熄灭 塑料瓶变瘪 二氧化碳也会溶于水且和水反应,使瓶内气压减小,塑料瓶变瘪
15、铁架台 长颈漏斗 A D 在试管口放一团棉花 2KMnO4K2MnO4+MnO2+O2↑ 从水中取出导气管 熄灭酒精灯 B
16、2KMnO4K2MnO4+MnO2+O2↑或2KClO32KCl+3O2↑ 可以通过分液漏斗的开关控制液体的滴加速率和滴加量来控制反应
三、实验题(本题包括2个小题,每小题7分,共14分)
17、(1)80%(2)14.7%
18、(1)0.2(2)6.5g
四、计算题(本题包括2个小题,共22分)
19、分解 C12、O2 +1 化学反应前后,原子种类不变。(合理即可)
20、甲 加乙物质或加溶质或蒸发溶剂或降温 降温结晶 75 甲 = 丙
次数
第一次
第二次
第三次
加入稀硫酸质量/g
20
20
20
生成氢气的质量g
0.08
0.08
0.04
广西玉林市北流市2023-2024学年九年级上学期1月期末化学试题: 这是一份广西玉林市北流市2023-2024学年九年级上学期1月期末化学试题,共6页。
广西来宾市忻城县2023-2024学年化学九年级第一学期期末统考模拟试题含答案: 这是一份广西来宾市忻城县2023-2024学年化学九年级第一学期期末统考模拟试题含答案,共10页。试卷主要包含了下列归类不正确的是,下列对事实的解释正确的是,下列说法正确的是等内容,欢迎下载使用。
广西来宾市九级2023-2024学年九年级化学第一学期期末统考模拟试题含答案: 这是一份广西来宾市九级2023-2024学年九年级化学第一学期期末统考模拟试题含答案,共10页。试卷主要包含了下列说法中,错误的是,下列实验现象描述正确的是,二氧化氮的化合价为等内容,欢迎下载使用。