广东省珠海香洲区四校联考2023-2024学年化学九年级第一学期期末经典模拟试题含答案
展开
这是一份广东省珠海香洲区四校联考2023-2024学年化学九年级第一学期期末经典模拟试题含答案,共9页。试卷主要包含了考生必须保证答题卡的整洁,地壳中含量最多的元素是,已知等内容,欢迎下载使用。
学校_______ 年级_______ 姓名_______
考生请注意:
1.答题前请将考场、试室号、座位号、考生号、姓名写在试卷密封线内,不得在试卷上作任何标记。
2.第一部分选择题每小题选出答案后,需将答案写在试卷指定的括号内,第二部分非选择题答案写在试卷题目指定的位置上。
3.考生必须保证答题卡的整洁。考试结束后,请将本试卷和答题卡一并交回。
一、单选题(本大题共10小题,共30分)
1.下列实验方案中能达到目的的是
A.粗略地测定空气中氧气含量:用铁丝替代红磷在空气中燃烧
B.分离MnO2和KCl固体混合物:加入足量水溶解后过滤
C.鉴别H2、CH4、CO三种气体:分别将燃着的木条伸人集气瓶内,观察现象
D.比较铁和铜的活动性强弱:将铁和铜分别放人稀盐酸中
2.某学生设计了下图所示的四套装置来制取CO2,其中在制取时不能使反应随时发生或停止的装置为( )
A.B.
C.D.
3.下列有关空气及其成分的说法错误的是( )
A.空气中含量最多的气体是氧气
B.氮气化学性质不活泼,可作食品防腐的保护气
C.被污染的空气会直接危害人体健康
D.稀有气体常用来做光源
4.下列有关叙述、对应的化学方程式、所属基本反应类型一一对应且都正确的是( )
A.AB.BC.CD.D
5.地壳中含量最多的元素是( )
A.硅B.氧C.铁D.铝
6.下列物质中所含氮元素化合价最低的是
A.NO2B.N2C.NH4ClD.HNO3
7.如图所示是NaCl和Na2CO3的溶解度曲线。下列叙述不正确的是( )
A.t1℃时,20gNaCl放入50g水中,充分搅拌后有固体不溶解
B.t2℃时,NaCl和Na2CO3溶液中所含溶质质量一定相等
C.t1℃时,将NaCl的饱和溶液加热蒸发,一定有晶体析出
D.Na2CO3固体中含有少量的NaCl,可用降温结晶的方法提纯Na2CO3
8.铁丝在空气中灼烧发红,但不能燃烧,这一事实与下列哪一因素关系最密切
A.铁丝的粗细
B.铁的着火点
C.燃烧的温度
D.氧气的浓度
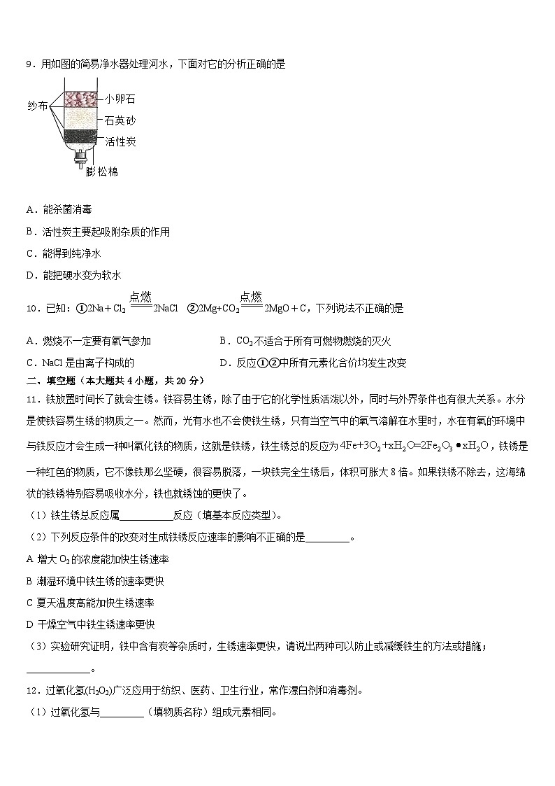
9.用如图的简易净水器处理河水,下面对它的分析正确的是
A.能杀菌消毒
B.活性炭主要起吸附杂质的作用
C.能得到纯净水
D.能把硬水变为软水
10.已知:①2Na+Cl2 2NaCl ②2Mg+CO22MgO+C,下列说法不正确的是
A.燃烧不一定要有氧气参加B.CO2不适合于所有可燃物燃烧的灭火
C.NaCl是由离子构成的D.反应①②中所有元素化合价均发生改变
二、填空题(本大题共4小题,共20分)
11.铁放置时间长了就会生锈。铁容易生锈,除了由于它的化学性质活泼以外,同时与外界条件也有很大关系。水分是使铁容易生锈的物质之一。然而,光有水也不会使铁生锈,只有当空气中的氧气溶解在水里时,水在有氧的环境中与铁反应才会生成一种叫氧化铁的物质,这就是铁锈,铁生锈总的反应为,铁锈是一种红色的物质,它不像铁那么坚硬,很容易脱落,一块铁完全生锈后,体积可胀大8倍。如果铁锈不除去,这海绵状的铁锈特别容易吸收水分,铁也就锈蚀的更快了。
(1)铁生锈总反应属___________反应(填基本反应类型)。
(2)下列反应条件的改变对生成铁锈反应速率的影响不正确的是_________。
A 增大O2的浓度能加快生锈速率
B 潮湿环境中铁生锈的速率更快
C 夏天温度高能加快生锈速率
D 干燥空气中铁生锈速率更快
(3)实验研究证明,铁中含有炭等杂质时,生锈速率更快,请说出两种可以防止或减缓铁生的方法或措施;_____________。
12.过氧化氢(H2O2)广泛应用于纺织、医药、卫生行业,常作漂白剂和消毒剂。
(1)过氧化氢与_________(填物质名称)组成元素相同。
(2)过氧化氢中氧元素的化合价是______________。
(3)向盛有硫酸和高锰酸钾稀溶液的试管中加入足量过氧化氢溶液,发生下列反应: 5H2O2+2KMnO4+3H2SO4=K2SO4+2MnSO4+8H2O+5_______↑。
为检验生成的气体,应进行的操作是__________。
(4)请将下图反应后的物质微观示意图补充完整,要求能体现质量守恒定律。_________
13.用化学用语填空
(1)亚铁离子_____
(2)硫酸根离子_____
(3)氯原子_____
(4)铵根离子_____
14.用化学方程式表示下列事实:
(1)纯净的甲烷在空气中燃烧______________。
(2)工业上高温煅烧石灰石制取二氧化碳___________。
(3)实验室加热一种暗紫色固体制取氧气_______。
三、计算题(本大题共2小题,共12分)
15.(6分)化学是以实验为基础的科学,根据下图所示实验回答问题:
(1)A实验中水的作用是_________,反应的化学方程式是________。
(2)B实验中将温度升高至60℃的过程中,仅①燃烧:继续升温至260℃的过程中,仅③燃烧。由现象②③,得出燃烧条件之一是_______,④没有燃烧的原因是___________。
(3)C实验是向充满CO2的软塑料瓶中注入约1/3瓶滴有石蕊溶液的蒸馏水,立即旋紧瓶盖,充分振荡。实验中能说明二氧化碳能溶于水的现象是________,该实验还能说明二氧化碳具有的化学性质是_________。
16.(6分)某化学兴趣小组用以下装置探究炼铁的原理。帮助他们完成下列问题:
(1)实验时,装置A中先进行的是____(填“加热”或“通一会儿CO”);反应后玻璃管中固体的质量比原来固体质量____(填“增多”或“减少”或“不变”)。
(2)同学们对“一氧化碳能否使澄清石灰水变浑浊”产生了疑问,他们对A装置进行改进:在装氧化铁的玻璃管前,先通过一个装有澄清石灰水的装置,观察澄清石灰水变化,老师认为他们的设计没有必要,原因是____。
(3)装置B的方框中连接的是装置C,装置C能够吸收多余的二氧化碳,导管接口的连接顺序为:a→_____。
(4)因为____,所以应该进行尾气处理,处理的方法是_____。(一种方法即可)
四、简答题(本大题共2小题,共16分)
17.(8分)20℃时,将等质量的甲、乙两种固体分别放入盛有100g水的烧杯中,充分搅拌后现象如图1,加热到50℃时现象如图2,甲、乙两物质的溶解度曲线如图3.请结合图示回答下列问题:
(1)p点表示30℃时甲、乙两物质的溶解度____________。
(2)图3中N表示的是 ______物质的溶解度曲线。
(3)图1中甲一定是__________溶液,乙__________是不饱和溶液。
18.(8分)请根据下列装置,回答问题:
(1)仪器x的名称是_____;用D收集氢气时,气体应从导管_____端(填m或n)进入。
(2)若用过氧化氢溶液和二氧化锰制备氧气,化学反应方程式为_____,最好选用发生装置_____(填序号);将D装满水,用排水法收集氧气并测定气体体积,应在_____端(填m或n)连接上一个量筒。
(3)某同学称取一定质量的KMnO4固体放入装置A的大试管中,将温度控制在250℃加热制取O2,请回答:
①KMnO4制备O2的化学方程式:,方程式中X的化学式为_____,a=_____、d=_____。
②实验结束是,乙同学发现排水法收集到的氧气量大于理论产量,针对这一现象,同学们进行如下探究;
[提出猜想]
猜想I,反应生成的MnO2分解放出O2;
猜想Ⅱ:反应生成的X分解放出O2;
③[实验验证]
同学们分成两组,分别进行下列实验;第一组同学取一定质量的MnO2在250℃条件下加热一段时间,冷却后测得MnO2的质量不变,则猜想_____错误;第二组同学取物质X又加入试管中,控制温度在_____条件下加热,没有用测定质量的方法得出了猜想Ⅱ正确的结论,该组同学选择的实验方法是_____。
④[拓展延伸]
实验发现,KClO3固体加热到400℃时,生成O2的速率还是很慢。如果将KMnO4固体与KClO3固体混合加热,则KClO3的分解速率大大加快。请问KMnO4在KClO3的分解反应中是否作催化剂?_____(填“是”或“否”),其理由是_____。
五、探究题(本大题共2小题,共22分)
19.(10分)丙氨酸的化学式为C3HxO2N,相对分子质量是89。
(1)丙氨酸化学式中x的值为_____;
(2)丙氨酸中碳、氮元素的质量比为_____。(请直接写出结果)
20.(12分)某小组同学为测定石灰石中碳酸钙的质量分数(石灰石中的杂质不与盐酸反应),称取一定质量的石灰石于烧杯中,用某浓度的稀盐酸100g分5次加入,每次充分反应后,取出剩余固体经洗涤、干燥后称重,每次加入稀盐酸的用量和剩余固体的质量记录如下表。结合表格和图象完成下列问题:
(1)表格中m=_____g;
(2)该石灰石样品中碳酸钙的质量分数为_____;
(3)该样品完全反应生成二氧化碳的质量是多少?
参考答案
一、单选题(本大题共10小题,共30分)
1、D
2、B
3、A
4、C
5、B
6、C
7、B
8、D
9、B
10、D
二、填空题(本大题共4小题,共20分)
11、化合 D 在铁制品表面刷油漆,将铁制品放在干燥的地方
12、水 -1 将带火星的小木条伸入试管中,若木条复燃,则说明该气体是氧气
13、Fe2+ SO42- Cl NH4+
14、CH4+2O2 2H2O+CO2 CaCO3CaO+ CO2↑ 2KMnO4K2MnO4+MnO2+O2↑
三、计算题(本大题共2小题,共12分)
15、防止高温融化物溅落下来炸裂瓶底 可燃物需要与氧气(或空气)接触 温度没有达到无烟煤的着火点 软塑料瓶变瘪 二氧化碳能与水反应
16、通一会儿CO 减少 实验开始已经通入一会儿一氧化碳,那时就可以观察到澄清石灰水变化情况 b 一氧化碳有毒会污染空气 在a处放一个燃着的酒精灯(或用气球收集或用排水法收集)
四、简答题(本大题共2小题,共16分)
17、相等 乙 饱和 不一定
18、长颈漏斗 n B m 2 1 I 250℃ 控制变量法 否 高锰酸钾加热生成锰酸钾、二氧化锰和氧气,二氧化锰充当氯酸钾分解的催化剂
五、探究题(本大题共2小题,共22分)
19、(1)7;(2)18:7
20、(1)8.75g;
(2)由表格数据可知,剩余固体为5.00g不反应的固体,反应前固体总质量为16.25g+3.75g=20g,则反应的碳酸钙的质量为20g-5g=15g,石灰石样品中碳酸钙的质量分数=;
(3)解:设二氧化碳的质量为x。
x=6.6g。
答:生成的二氧化碳质量为6.6g。
选项
叙述和化学方程式
基本反应类型
A
拉瓦锡测得空气中氧气含量:
分解反应
B
酸雨的形成:
化合反应
C
实验室用锌和稀硫酸反应制氢气:
置换反应
D
碳与灼热的氧化铜反应:
还原反应
实验次数
稀盐酸用量/g
剩余固体质量/g
①
20
16.25
②
40
12.50
③
60
m
④
80
5.00
⑤
100
5.00
相关试卷
这是一份珠海市重点中学2023-2024学年九年级化学第一学期期末经典模拟试题含答案,共8页。试卷主要包含了考生必须保证答题卡的整洁,下列物质中,属于纯净物的是等内容,欢迎下载使用。
这是一份广东省香洲区四校联考2023-2024学年九年级化学第一学期期末联考模拟试题含答案,共10页。试卷主要包含了考生要认真填写考场号和座位序号,下列“一定”的说法正确的是,下图为元素周期表的一部分等内容,欢迎下载使用。
这是一份广东省珠海市香洲区2023-2024学年九年级化学第一学期期末质量检测试题含答案,共8页。试卷主要包含了下列说法正确的是,下列物质中不属于空气污染物的是等内容,欢迎下载使用。

