


广东省东莞虎门汇英学校2023-2024学年化学九年级第一学期期末学业质量监测试题含答案
展开
这是一份广东省东莞虎门汇英学校2023-2024学年化学九年级第一学期期末学业质量监测试题含答案,共10页。试卷主要包含了答题时请按要求用笔,地壳中含量最多的非金属元素是等内容,欢迎下载使用。
学校_______ 年级_______ 姓名_______
注意事项:
1.答题前,考生先将自己的姓名、准考证号码填写清楚,将条形码准确粘贴在条形码区域内。
2.答题时请按要求用笔。
3.请按照题号顺序在答题卡各题目的答题区域内作答,超出答题区域书写的答案无效;在草稿纸、试卷上答题无效。
4.作图可先使用铅笔画出,确定后必须用黑色字迹的签字笔描黑。
5.保持卡面清洁,不要折暴、不要弄破、弄皱,不准使用涂改液、修正带、刮纸刀。
一、单选题(本大题共15小题,共45分)
1. “真金不怕火炼”的原因是
A.金的硬度大B.金的熔点高C.金的密度大D.金的化学性质稳定
2.今年世界地球日的主题为“珍爱美丽地球·守护自然资源”。下列做法与此不相符的是
A.将煤、石油综合利用减少大气污染
B.增施化肥、农药提高农作物产量
C.乘坐公共交通工具绿色出行
D.生活污水集中处理达标后排放
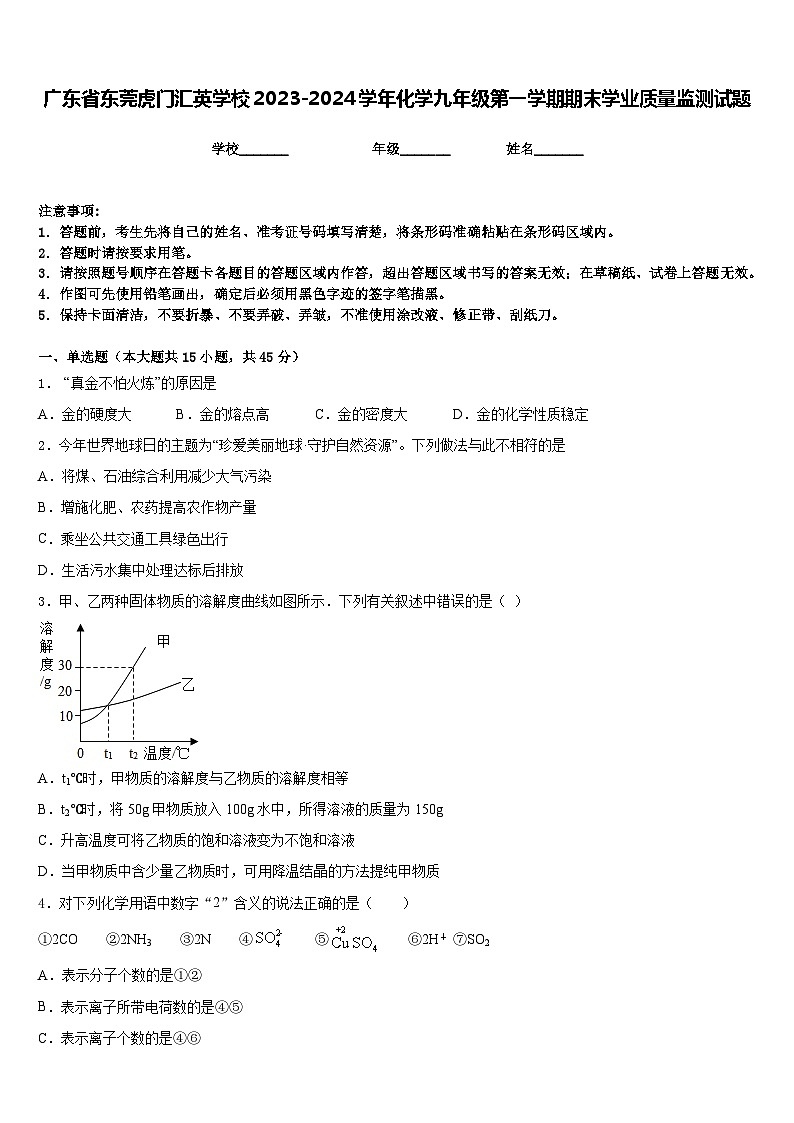
3.甲、乙两种固体物质的溶解度曲线如图所示.下列有关叙述中错误的是( )
A.t1℃时,甲物质的溶解度与乙物质的溶解度相等
B.t2℃时,将50g甲物质放入100g水中,所得溶液的质量为150g
C.升高温度可将乙物质的饱和溶液变为不饱和溶液
D.当甲物质中含少量乙物质时,可用降温结晶的方法提纯甲物质
4.对下列化学用语中数字“2”含义的说法正确的是( )
①2CO ②2NH3 ③2N ④ ⑤ ⑥2H+ ⑦SO2
A.表示分子个数的是①②
B.表示离子所带电荷数的是④⑤
C.表示离子个数的是④⑥
D.表示分子中原子个数的是③⑦
5.下列化学方程式书写正确的是( )
A.2H2O2H2+O2↑
B.H2O+CaO=Ca(OH)2
C.Mg+O2MgO2
D.4Fe+3O2=2Fe2O3
6.铁在潮湿的空气里会发生锈蚀,证明氧气一定参加了反应必须要做的实验是
A.①②B.①③C.②③D.①②③
7.元素周期表是学习和研究化学的重要工具。下列信息中,不能从元素周期表中获取的是( )
A.元素的原子结构B.元素的相对原子质量
C.元素的原子序数D.元素在自然界的分布
8.如图所示,镁条在CO2中剧烈燃烧,生成氧化镁和一种黑色粉末。下列说法你认为正确的是( )
A.可燃物燃烧一定有氧气参加
B.活泼金属起火可以用CO2扑灭
C.黑色粉末可能是炭黑,也可能是CO
D.这是一个置换反应
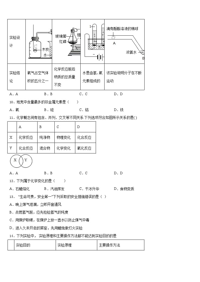
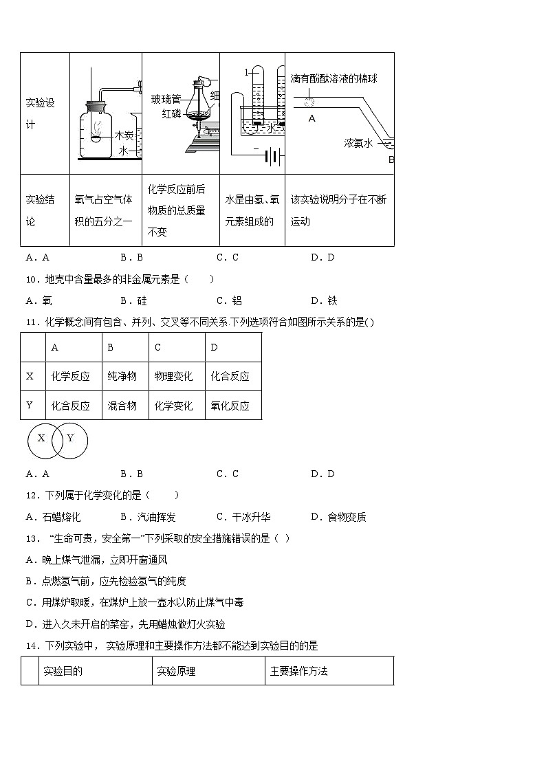
9.如图所示的四个实验中,得出的结论不正确的是( )
A.AB.BC.CD.D
10.地壳中含量最多的非金属元素是( )
A.氧B.硅C.铝D.铁
11.化学概念间有包含、并列、交叉等不同关系.下列选项符合如图所示关系的是( )
A.AB.BC.CD.D
12.下列属于化学变化的是( )
A.石蜡熔化B.汽油挥发C.干冰升华D.食物变质
13. “生命可贵,安全第一”下列采取的安全措施错误的是( )
A.晚上煤气泄漏,立即开窗通风
B.点燃氢气前,应先检验氢气的纯度
C.用煤炉取暖,在煤炉上放一壶水以防止煤气中毒
D.进入久未开启的菜窑,先用蜡烛做灯火实验
14.下列实验中, 实验原理和主要操作方法都不能达到实验目的的是
A.AB.BC.CD.D
15.宋代著名的医学家宋慈编写的《洗冤集录》中有“银针验毒”的记载,“银针验毒”的原理之一是:4Ag+2H2S+O2=2X(黑色)+2H2O下列说法中正确的是( )
A.X为Ag2S
B.金属活动性:Ag>Cu
C.反应中H2S和O2的质量比为17:16
D.反应前后,银元素、氧元素的化合价均没有改变
二、填空题(本大题共4小题,共20分)
16.实验室制取气体的常用仪器如下图所示,回答下列问题:
(1)仪器B的名称是________。
(2)如果要制取并收集一瓶二氧化碳,应选用上图中的哪些仪器来组装实验装置______(填仪器编号)。
(3)如果用(2)中制取二氧化碳的实验装置来制取氧气,则实验室制取氧气的化学反应方程式是________;检验一瓶气体是不是氧气的方法是_______。
(4)如图H装置可用于气体的收集、检验、除杂和体积的测量等,用该装置不能完成的实验是_____(填序号)。
A气体从a端通入,收集二氧化碳
B瓶内装有澄清石灰水,气体从a端通入,检验氧气中是否混有二氧化碳
C瓶内装有澄清石灰水,气体从a端通入,除去一氧化碳中混有的少量二氧化碳
D在a端接量筒,瓶内装满水,氧气从b端通入,测量气体的体积
17.根据下列实验装置图回答问题:
(1)写出图中标为a的仪器名称_______________。
(2)实验室用高锰酸钾制取氧气应选用的发生装置为_______________(填字母序号),写出该反应的化学方程式_______________,若用E装置来收集氧气,集满气体的集气瓶移出水面后应____________(填“正放”或“倒放”)在桌面上。
(3)实验室利用大理石和稀盐酸反应制取二氧化碳,该反应的化学方程式_______________,可选用B装置,该装置使用分液漏斗的优点是______________。
(4)实验室可利用装置F来检验生成的二氧化碳,其现象为_______________,请写出有关的化学方程式_______________。
(5)如果用G装置收集二氧化碳,气体应从_____________(填 “M”或“N”)端管口通入。
(6)实验室用无水醋酸钠固体和固体碱石灰加热制取甲烷气体。甲烷的密度比空气小,不溶于水。制取甲烷的发生装置可选用_______________(填字母序号)。
18.实验是进行科学探究的重要方式。某同学设计如图所示实验,探究二氧化碳的有关性质。
请填空:
(1)实验1采用了科学探究中的控制变量法,该实验控制的变量是______。
(2)实验1中干石蕊纸花喷水后放入二氧化碳中,观察到的现象是_______。
(3)实验2是在实验1的基础上设计的创新改进实验,将二氧化碳缓慢通入竖直放置的玻璃管中,能观察到第4号棉球先变色,通过此现象可获得关于二氧化碳的另外一条性质是____________。
19.某兴趣小组同学为验证酸的性质,做了以下A、B、C、D、E五组实验。结合图示分析回答下列问题:
(1)A组试管中都有氢气产生,结合图2分析,该微粒转化过程是Mg原子失去电子变成Mg2+,H+_________;(填“失去”或“得到”)电子变成H2;
(2)B组试管中实验现象相同,写出其中任一试管中发生反应的化学方程式_______;
(3)能证明C组试管中发生反应的现象是__________;
(4)E组试管中都能产生使澄清石灰水变浑浊的气体,其原因是________;
(5)上述五组实验中没有体现酸的通性的一组是________(填字母序号)。
三、简答题(本大题共2小题,共16分)
20.(8分)某化学兴趣小组为了测定某黄铜(铜、锌合金)样品中锌的质量分数,取10克样品放入烧杯中,再取60克稀硫酸分六次加入烧杯中,均充分反应,实验数据如下:
(1)黄铜样品中锌的质量分数为多少?(写出计算步骤,下同)
(2)所用稀硫酸的质量分数为多少?
21.(8分)为测出某石灰石中碳酸钙的质量分数,某同学称取已洗净、晾干、研成粉末的石灰石10克置于烧杯中(烧杯质量为50g),将烧杯放在电子天平上,往烧杯中加入60g的稀盐酸,每0.5分钟记录一次电子天平的示数,具体数据如表:
(1)计算出产生气体的质量为_________________g。
(2)计算石灰石中碳酸钙的质量分数(写出具体计算过程)。_____
(3)分析实验数据,画出0-3.0分钟过程中,产生气体质量对应的变化图,并标注必要的数值。_____
四、探究题(本大题共2小题,共19分)
22.(9分)尿素[CO(NH2)2]是一种目前使用量较大的一种化学氮肥,适用于各种土壤和植物易保存,使用方便。
(1)尿素是一种含氮量很高的氮肥,它能使作物_____________;
(2)溶质质量分数32.5%的尿素溶液可用作柴油汽车尾气处理液,用尿素溶液处理柴油汽车尾气(含NO)时的化学方程式如下(反应条件略去):。现用含20Kg上述尿素溶液处理汽车尾气,请你回答下列问题:
①配制上述尿素溶液,所需尿素的质量是___________kg,水的体积是____________L(水的密度1g/mL);
②计算用上述尿素溶液可除去的NO的质量是________?
③上述反应中,若尿素中氮元素为aKg,则生成的氮气中氮元素的质量是否为akg?________填“是”或“否”),原因是_______________。
23.(10分)利用化学知识解决实际问题
实验一:模拟工业炼铁的生产过程
(1)按照装置图连接实验装置、检查装置的气密性、装药品、固定实验装置后,主要实验步骤有:①通入二氧化碳:②停止通入二氧化碳:③点燃A、C处酒精喷灯:④熄灭A、C处酒精喷灯。正确的操作顺序是_________________________;
(2)该实验中氢氧化钠溶液的作用是_________________________;
(3)按要求完成上述过程中重要的化学方程式。
①生成炼铁还原剂的反应________________________;
②D中反应的化学方程式_________________________。
实验二:测定赤铁矿粉中氧化铁的质量分数
(4)现称取l0g赤铁矿粉于上述装置C的硬质玻璃管内,向A中通入CO2.当赤铁矿中的Fe2O3全部还原为Fe时,剩余固体在CO的保护下冷却、称量,质量为7.9g (假设赤铁矿中的杂质均不与CO反应),该赤铁矿中Fe2O3的质量分数为_________________________;
(5)同学们采集了用某种热分析仪记录的CO与Fe2O3进行反应时的有关数据,并得固体质量与反应温度的关系曲线,如下图所示:
[资料] CO在不同温度条件下与氧化铁反应可生成四氧化三铁、氧化亚铁和铁。
① 根据图象分析,写出P点时固体成分的化学式___________;
② 固体质量由48.0g变为46.4g的过程中发生反应的化学方程式为___________。
③ 设计实验检验生成的黑色固体中是否有铁,写出简单的实验操作、现象及结论。 ____________________。
参考答案
一、单选题(本大题共15小题,共45分)
1、D
2、B
3、B
4、A
5、B
6、A
7、D
8、D
9、A
10、A
11、D
12、D
13、C
14、D
15、A
二、填空题(本大题共4小题,共20分)
16、酒精灯 ACDG 带火星的木条进集气瓶内,如果复燃,则证明为氧气 C
17、酒精灯、水槽 A 正放 可以控制反应速率 澄清石灰水变浑浊 M A
18、水 纸花由紫变红 二氧化碳密度大于空气
19、得到 Fe2O3+6HCl=2FeCl3+3H2O或Fe2O3+3H2SO4=Fe2(SO4)3+3H2O 溶液由红色变为无色 碳酸钠溶液和碳酸钾溶液中都含CO32- D
三、简答题(本大题共2小题,共16分)
20、(1)32.5%; (2)9.8%
21、(1)3.96(2)90%(3)
四、探究题(本大题共2小题,共19分)
22、枝叶繁茂、叶色浓绿、提高产量 6.5 13.5 6.5kg 否 根据质量守恒可知,化学反应前后元素的质量不变,生成的氮气中的氮元素来自于尿素和一氧化氮两种物质,所以氮气中氮元素的质量大于尿素中氮元素的质量
23、①③④② 吸收二氧化碳 70% Fe 取黑色固体少许于试管中,加入适量的稀盐酸(或稀硫酸) ,若有气泡产生则黑色固体中含有铁;若无气泡产生则黑色固体中不含铁。
编号
A
B
C
D
实验设计
实验结论
氧气占空气体积的五分之一
化学反应前后物质的总质量不变
水是由氢、氧元素组成的
该实验说明分子在不断运动
A
B
C
D
X
化学反应
纯净物
物理变化
化合反应
Y
化合反应
混合物
化学变化
氧化反应
实验目的
实验原理
主要操作方法
A
除去粗盐中的泥沙
各成分的溶解性差异
先加足量水溶解,过滤,蒸发结晶
B
分离酒精与水的混合物
各成分的沸点差异
蒸馏
C
除去银粉中的锌粉
金属活动性差异
加入过量的稀盐酸,充分反应后过滤洗涤、干燥
D
鉴别稀盐酸和稀硫酸
都含氢离子有相似的化学性质
加入碳酸钠溶液,观察产生气泡快慢
第一次
第二次
第三次
第四次
第五次
第六次
加入稀硫酸的质量(g)
10
10
10
10
10
10
剩余固体的质量(g)
9.35
8.7
8.05
7.4
6.75
6.75
时间(分钟)
0
0.5
1.0
1.5
2.0
2.5
3.0
电子天平读数(克)
120
118.2
117.00
116.40
116.04
116.04
116.04
相关试卷
这是一份广东省东莞市石碣镇2023-2024学年九上化学期末学业质量监测模拟试题含答案,共9页。试卷主要包含了考生必须保证答题卡的整洁,提出联合制碱法的中国化工专家是,规范的操作是实验成功的关键等内容,欢迎下载使用。
这是一份广东省东莞市寮步宏伟中学2023-2024学年化学九上期末学业质量监测模拟试题含答案,共9页。试卷主要包含了柠檬酸广泛应用于食品工业等内容,欢迎下载使用。
这是一份广东省东莞市虎门汇英学校2023-2024学年九年级化学第一学期期末经典模拟试题含答案,共7页。试卷主要包含了下列不属于氧气用途的是等内容,欢迎下载使用。