山西省定襄县2023-2024学年九年级化学第一学期期末统考试题含答案
展开
这是一份山西省定襄县2023-2024学年九年级化学第一学期期末统考试题含答案,共8页。试卷主要包含了考生要认真填写考场号和座位序号,下列实验操作先后顺序不正确的是,能保持氢气化学性质的微粒是等内容,欢迎下载使用。
学校_______ 年级_______ 姓名_______
注意事项
1.考生要认真填写考场号和座位序号。
2.试题所有答案必须填涂或书写在答题卡上,在试卷上作答无效。第一部分必须用2B 铅笔作答;第二部分必须用黑色字迹的签字笔作答。
3.考试结束后,考生须将试卷和答题卡放在桌面上,待监考员收回。
一、单选题(本题包括12个小题,每小题3分,共36分.每小题只有一个选项符合题意)
1.向一定质量AgNO3和Cu(NO3)2的混合溶液中加入Zn,溶液质量与加入Zn的质量关系如图所示,有关说法正确的是( )
A.a点溶液中的溶质有2种
B.b点得到的固体为Cu
C.c点溶液中溶质为Zn(NO3)2
D.d点得到的混合物中有2种金属单质
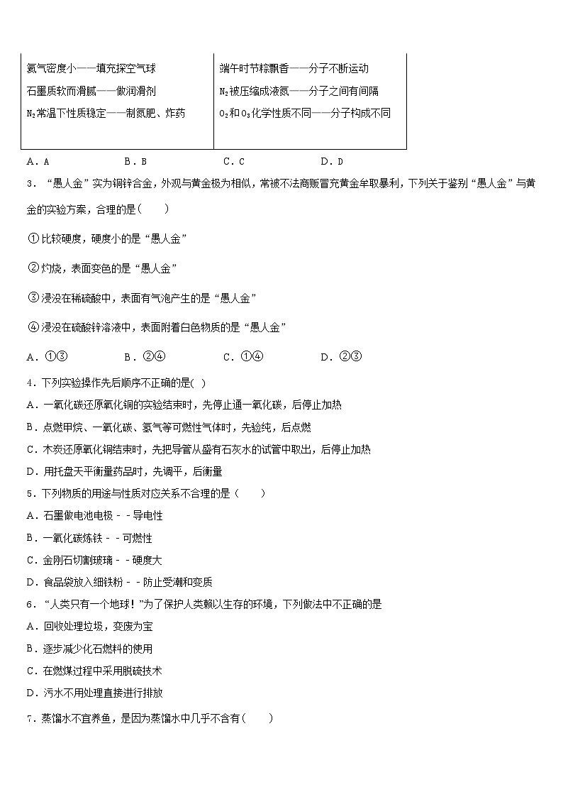
2.下表是某同学错题本中整理的部分内容,其中不需要修改的是
A.AB.BC.CD.D
3. “愚人金”实为铜锌合金,外观与黄金极为相似,常被不法商贩冒充黄金牟取暴利,下列关于鉴别“愚人金”与黄金的实验方案,合理的是
比较硬度,硬度小的是“愚人金”
灼烧,表面变色的是“愚人金”
浸没在稀硫酸中,表面有气泡产生的是“愚人金”
浸没在硫酸锌溶液中,表面附着白色物质的是“愚人金”
A.B.C.D.
4.下列实验操作先后顺序不正确的是( )
A.一氧化碳还原氧化铜的实验结束时,先停止通一氧化碳,后停止加热
B.点燃甲烷、一氧化碳、氢气等可燃性气体时,先验纯,后点燃
C.木炭还原氧化铜结束时,先把导管从盛有石灰水的试管中取出,后停止加热
D.用托盘天平衡量药品时,先调平,后衡量
5.下列物质的用途与性质对应关系不合理的是( )
A.石墨做电池电极﹣﹣导电性
B.一氧化碳炼铁﹣﹣可燃性
C.金刚石切割玻璃﹣﹣硬度大
D.食品袋放入细铁粉﹣﹣防止受潮和变质
6. “人类只有一个地球!”为了保护人类赖以生存的环境,下列做法中不正确的是
A.回收处理垃圾,变废为宝
B.逐步减少化石燃料的使用
C.在燃煤过程中采用脱硫技术
D.污水不用处理直接进行排放
7.蒸馏水不宜养鱼,是因为蒸馏水中几乎不含有
A.氧元素B.氧分子C.氢元素D.氧原子
8.下列关于O2、O3、 CO2、H2O2四种物质的组成叙述正确的是
A.都含有氧气
B.都含有氧元素
C.都含有氧分子
D.都含有两个氧元素
9.能保持氢气化学性质的微粒是
A.B.C.D.
10.在我们生活的多姿多彩的世界里,物质总是在不断地变化着。下列变化中,没有发生化学变化的是
A.蜡烛燃烧B.冰雪融化C.粮食酿酒D.苹果腐烂
11.已知同温同压下,气体的分子个数之比等于气体体积之比。如图是一定体积的氢气和不同体积的氧气化合成水(液态)的实验数据的关系图(横坐标表示通入氧气的体积,纵坐标表示反应后剩余的气体的体积),下列说法错误的是
A.实线部分表示剩余的氢气
B.虚线部分表示剩余的氧气
C.实线与虚线的交点表示两种气体恰好完全反应
D.反应前,原有氢气 2mL
12.大连物化所研究发现,利用催化剂在低温下可将甲烷转化为甲醇,其反应微观示意图如图。下列说法错误的是
A.甲醇的化学式为CH4O
B.图示物质中有3种氧化物
C.该反应中分子、原子个数均不变
D.催化剂在反应前后质量不变
二、填空题(本题包括4个小题,每小题7分,共28分)
13.小芳设计了如下气体制取与性质验证的组合装置。打开分液漏斗活塞放出一定量过氧化氢溶液后,关上活塞,A中出现大量气泡,B中白磷燃烧,C中液面下降,稀盐酸逐渐进入D中。请看图回答问题。
(1)B中白磷能够在水下燃烧的原因是________。
(2)D中发生反应的化学方程式为________。
(3)E中的实验现象是________。
(4)用F装置收集气体的依据是_______。
14.老师为同学们提供了如图的实验装置:
(1)写出仪器①②的名称:____________,____________。
(2)组装仪器时,将玻璃管插入胶皮管或带孔橡胶塞前,要先把玻璃管口_________,然后稍稍用力旋转,将其插入。
(3)①实验室可以选用稀盐酸和石灰石在装置B或C中制取二氧化碳,若选用C作发生装置,你认为装置C的优点是__________。
②也可以将注射器连接到装置B的导管口处,可用来__________。
(4)图G是实验室制取并检验CO2的“微型”装置,采用“微型”装置实验具有的优点是_____________。
15.化学是一门以实验为基础的科学。请根据下列仪器和装置回答问题:
(1)写出上图中的定量仪器的名称_____ 。
(2)采用A装置制取氧气的化学方程式是_____;选用F装置收集的氧气不够纯,其原因可能是_____(写出一点)。
(3)实验室制取氢气的发生装置是_____,反应的化学方程式_____;若用E装置收集氢气,氢气应从_____进。(选“e”或“f”)用装置C收集二氧化碳验满的方法是_____;
(4)实验室制取甲烷是用加热无水醋酸钠固体和碱石灰固体混合物的方法,则制取甲烷应选择的发生装置和收集装置的组合是_____。
(5)实验室用过氧化氢与二氧化锰反应来制取氧气并测定氧气的体积(溶解氧气的体积忽略不计),请从上图中选择最佳的装置进行组合,整套装置的导管口连接顺序是_____ (填接口序号);发生反应的化学方程式为_____。
(6)气体的性质是选择气体收集方法的主要依据。下列性质与收集方法的选择无关的是_____ (填序号)。
A 颜色
B 密度
C 溶解性
D 常温下是否与氧气反应
E 质量
16.如图是探究可燃物燃烧条件的实验,请回答下列有关问题。
(1)由铜片上的白磷燃烧而红磷不燃烧的事实,可以得出燃烧需要的条件是什么?________。
(2)实验完毕,将烧杯中的热水慢慢倒出,当水中的白磷刚露出水面便剧烈燃烧起来,原因是什么?________。
三、实验题(本题包括2个小题,每小题7分,共14分)
17.32克三氧化硫中硫元素的质量为多少克? (只填计算结 果)
18.某学校的化学兴趣小组为了测定一份石灰石样品的纯度,取出2.5g石灰石样品(样品中杂质不溶于水,且不参与反应)并粉碎,然后逐渐加入稀盐酸,充分反应后剩余固体与加入稀盐酸的质量关系如图所示。
(1)石灰石样品粉碎的目的是______。
(2)石灰石样品的纯度是多少。
(3)求生成的二氧化碳气体的质量(写出计算过程)。
四、计算题(本题包括2个小题,共22分)
19.(10分)请结合如图所示实验回答问题:
(1)A中铜片上的白磷燃烧红磷不燃烧,说明燃烧条件之一是_____。
(2)B装置是电解水的实验,指出试管1中收集的气体是_____(填化学式)。
(3)C中玻璃棒的作用是_____。
(4)D装置是用红磷燃烧测定空气中氧气含量的实验。写出红磷在空气中燃烧的化学反应方程式_____。
(5)E中集气瓶中水的作用是_____。
20.(12分)下图是中国人民银行发行的两种建国70周年纪念币,根据图片信息回答问题。
(1)选择铸造纪念币的金属材料时,需考虑该金属材料的_____(填字母)。
a.磁性b.导电性c.硬度d.导热性
(2)白铜放入稀硫酸中会缓慢产生气泡,是因为白铜中的镍与稀硫酸发生反应,该事实说明金属活动性:镍_____铜(选填“大于”或“小于”)。
(3)上图中的两种纪念币,耐腐蚀性较强的是_____纪念币。
(4)铜在潮湿的空气中放久后会与O2、H2O、CO2反应,在表面慢慢生成一层铜绿[Cu2(OH)2CO3],写出该反应的化学方程式_____。
参考答案
一、单选题(本题包括12个小题,每小题3分,共36分.每小题只有一个选项符合题意)
1、C
2、D
3、D
4、A
5、B
6、D
7、B
8、B
9、D
10、B
11、D
12、B
二、填空题(本题包括4个小题,每小题7分,共28分)
13、A中生成的O2进入B中,热水中的白磷达到着火点,同时与O2接触 紫色石蕊试液变红 CO2的密度大于空气的密度
14、酒精灯 锥形瓶 用水润湿 节约药品,可以控制反应速率 检查装置的气密性 节约药品,产生的废弃物少
15、量筒 开始有气泡就收集或集气瓶留有气泡(答案合理给分) B Zn+H2SO4=ZnSO4+H2↑ f 将燃着的木条放在集气瓶口,木条复燃 AD(或AE或AF) bfeh AE
16、温度达到可燃物着火点 热水使温度达到了白磷的着火点,白磷刚露出水面立即和氧气接触,便剧烈燃烧起来
三、实验题(本题包括2个小题,每小题7分,共14分)
17、12.8
18、(1)增大反应物的接触面积,利于充分反应;(2)80%;(3)0.88g
四、计算题(本题包括2个小题,共22分)
19、温度达到可燃物的着火点 H2 引流 吸收热量防止生成高温熔融物溅落炸裂集气瓶
20、c 大于 金质 2Cu+O2+H2O=Cu2(OH)2CO3
A.化学用语
B.现象描述
氧化铝——AlO
H——表示一个氢分子
2Fe2+——表示两个铁离子
铁丝在空气中燃烧——火星四射
钠在氯气中燃烧——产生大量白雾
镁条在空气中燃烧——产生大量白烟
C.性质与用途
D.事实与解释
氦气密度小——填充探空气球
石墨质软而滑腻——做润滑剂
N2常温下性质稳定——制氮肥、炸药
端午时节粽飘香——分子不断运动
N2被压缩成液氮——分子之间有间隔
O2和O3化学性质不同——分子构成不同
相关试卷
这是一份山西省阳泉市名校2023-2024学年九年级化学第一学期期末统考模拟试题含答案,共9页。试卷主要包含了社会上一些不法分子以铜锌合金等内容,欢迎下载使用。
这是一份山西省长治市2023-2024学年化学九上期末统考模拟试题含答案,共7页。试卷主要包含了考生必须保证答题卡的整洁,下列物质分类正确的是,摄入适当剂量的柠檬酸等内容,欢迎下载使用。
这是一份山西省忻州市定襄县2023-2024学年九年级化学第一学期期末达标检测模拟试题含答案,共6页。试卷主要包含了答题时请按要求用笔,石墨的用途错误的是等内容,欢迎下载使用。

