


山东省青岛市五校2023-2024学年化学九年级第一学期期末质量检测试题含答案
展开
这是一份山东省青岛市五校2023-2024学年化学九年级第一学期期末质量检测试题含答案,共9页。
学校_______ 年级_______ 姓名_______
注意事项:
1.答卷前,考生务必将自己的姓名、准考证号填写在答题卡上。
2.回答选择题时,选出每小题答案后,用铅笔把答题卡上对应题目的答案标号涂黑,如需改动,用橡皮擦干净后,再选涂其它答案标号。回答非选择题时,将答案写在答题卡上,写在本试卷上无效。
3.考试结束后,将本试卷和答题卡一并交回。
一、单选题(本大题共15小题,共45分)
1.下列实验现象描述正确的是( )
A.硫在空气中燃烧发出明亮的蓝紫色火焰
B.电解水的实验中负极产生的气体使带火星的木条复燃
C.磷在空气中燃烧产生大量的白烟
D.生石灰加入一定体积的水,吸收大量的热
2.构成下列物质的微粒与构成水的微粒种类相同的是( )
A.铜
B.液氧
C.氯化钠
D.金刚石
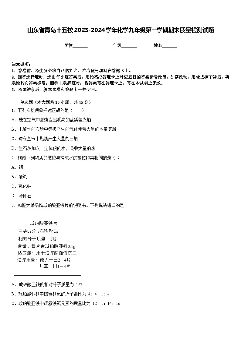
3.如图为某品牌琥珀酸亚铁片的说明书。下列说法错误的是
A.琥珀酸亚铁的相对分子质量为 172
B.琥珀酸亚铁中碳氢铁氧的原子数比为 4:4:1:4
C.琥珀酸亚铁中碳氢铁氧元素的质量比为 12:1:14:16
D.成人一日最多补铁的质量为:
4.密闭容器中有甲、乙、丙、丁四种物质,在一定条件下反应,测得反应前后各物质的质量分数如图所示。下列说法正确的是
A.该反应属于分解反应
B.丁一定是该反应的催化剂
C.若消耗3g乙,则生成17g丙
D.反应前甲、乙的质量之和一定等于生成丙的质量
5.现有甲、乙两种金属分别与相同质量分数的稀盐酸反应,产生氢气的质量与反应时间的关系如图所示,下列说法正确的是( )
A.金属活动性甲小于乙
B.完全反应后消耗两种金属的质量相同
C.反应后两种溶液的质量均变小
D.完全反应后消耗稀盐酸的质量相同
6.自来水的生产过程主要包括以下流程,其中发生化学变化的是( )
A.AB.BC.CD.D
7.四种物质在一定的条件下充分混合反应,测得反应前后各物质的质量分数如图所示。则有关说法中不正确的( )
A.丁一定是化合物
B.乙可能是这个反应的催化剂
C.生成的甲、丙两物质的质量比为1:8
D.该反应是分解反应
8.下列有关碳和碳的化合物说法错误的是( )
A.C60是碳元素组成的单质
B.CO有毒,冬季取暖要预防CO中毒
C.二氧化碳能使紫色石蕊溶液变红,说明二氧化碳具有酸性
D.水墨画可长久保存不变色是因为在常温下碳的化学性质不活泼
9.向AgNO3和Mg(NO3)2溶液中加入一定量Zn粉和Cu粉,充分反应后过滤,得到滤渣和蓝色滤液。关于该滤渣和滤液说法正确的是
A.向滤渣中加入稀盐酸,可能有气泡产生B.滤液中一定有Cu(NO3)2、Mg(NO3)2、Zn(NO3)2
C.滤渣中一定有Ag,可能有Cu和ZnD.滤液中一定无AgNO3,可能有Zn(NO3)2
10.下列物质的性质与所相对应的用途没有因果关系的是( )
A.石墨能导电﹣﹣作电极
B.干冰升华吸热﹣﹣用于人工降雨
C.稀有气体的性质稳定﹣﹣作保护气
D.氧气的密度比空气略大﹣﹣用于急救病人
11.空气中含量最多且化学性质不活泼的气体是( )
A.O2B.CO2C.N2D.Ne
12.下列鉴别物质所使用的试剂或方法不正确的是
A.水与双氧水——二氧化锰粉末
B.二氧化碳和一氧化碳——澄清石灰水
C.氮气和二氧化碳——燃着的木条
D.固体硝酸铵和氯化钠——水
13.下列化学用语的使用及其表示的意义,正确的是
A.H2O —1个水分子中含有1个氢分子和1个氧原子
B.4H4一4 个氢元素
C.Ca+2一1个钙离子带2个单位正电荷
D. 一“+2”表示氯化镁中镁元素的化合价为+2
14.下列是几种微粒的结构示意图,有关说法错误的是( )
A.①和②属于同种元素B.②表示的微粒符号为O2-
C.①和③的化学性质相似D.④表示的原子具有稳定结构
15.下列反应属于分解反应的是
A.
B.
C.
D.
二、填空题(本大题共4小题,共20分)
16.如图是初中化学中常见的实验。
(1)A中现象:烧杯②中溶液变红。请用分子的知识解释“变红”的原因_____。
(2)B中集气瓶底部有少量水,其作用是_____。
(3)C实验完毕,集气瓶内水面上升到一定高度后,不能继续上升,这种现象说明氮气具有_____的性质;若从烧杯中进入集气瓶内水的体积明显小于瓶内原空气体积的,可能存在的原因是_____(写出一条即可)。
17.化学实验操作考试有四个考题:①燃烧条件的探究,②金属的物理性质和化学性质,③二氧化碳的制取、收集和验满,④氧气的制取、收集和验满。考试的方法是由考生抽签确定考题,小明抽签后被监考老师引导至准备了下列仪器和药品的实验台前:
请回答:
(1)指出上图中仪器a的名称:_____;
(2)由实验台上提供的仪器和药品,你认为小明抽到的考题是_____(填写实验编号);写出反应的化学方程式_____;
(3)以下是小明完成该实验主要操作过程如下示意图,按评分标准,每项操作正确得1分,满分5分,实验完毕后小凯得了3分。请找出他失分的2步操作并说明原因:_____;
(4)用小明实验仪器药品和锌粒,也能制取另一种常见的气体,化学方程式为:_____;
(5)写出氯酸钾和二氧化锰加热制取氧气的化学方程式_____。
18.根据下图的实验常用仪器回答有关问题。
(1)若用KMnO4加热制取氧气,应选用上述仪器中的_____(填序号);其化学方程式为_____;
(2)当用铁夹固定好试管后,要使试管口略低于试管底部。应调节螺旋____(填“K1”、“K2”或“K3”);要调节试管与酒精灯相对高度,应调节螺旋______
(3)若用废铁片与稀盐酸反应制取氢气.并装配一个使反应随时发生和停止的装置.应选上述仪器中的_______。
(4)如图为某同学制作的微型实验装置(夹持仪器略)。甲酸与热的浓硫酸反应的方程式为:
①则X是________(填化学式)
②固体的颜色变化为________;其化学反应方程式为________。
③此实验装置的主要优点是环保,其理由是_______。
19.结合图示实验装置,回答下列问题。
(1)指出图中a、b仪器的名称:a_________,b__________;
(2)用高锰酸钾固体制取较为纯净的氧气,选用的发生装置是_______(填字母,下同),反应的化学方程式为__________。收集装置为____________ 。在填装药品前应该进行的一项操作_______________。
(3)实验室制取二氧化碳时,发生反应的化学方程式是_________。若用E装置采用排空气法收集二氧化碳气体,二氧化碳气体应从____________(c或d)端通入。检验E装置中二氧化碳气体已集满的方法是______________。
(4)乙炔(C2H2)气体和氧气反应能产生高温火焰,工人师傅常用氧炔焰切割或焊接金属。已知乙炔由碳化钙(块状固体)与水反应生成,且反应非常剧烈;乙炔难溶于水,密度比空气略小。实验室欲制取并收集纯净的乙炔,要求做到节约、安全、随时发生、随时停止,你选择的发生装置是___________,收集装置是________。
三、简答题(本大题共2小题,共16分)
20.(8分)在实验室里,二氧化碳气体常用稀盐酸与大理石或石灰石反应来制取。现称取12.5克大理石样品放入锥形瓶中,再向锥形瓶中加入100克稀盐酸,稀盐酸与大理石恰好完全反应(杂质不与稀盐酸反应),稀盐酸的用量与产生二氧化碳的质量关系如下图所示,请你计算:
(1)恰好完全反应后锥形瓶中剩余物质的总质量是 克;
(2)大理石样品中碳酸钙的质量分数。
21.(8分)锌与盐酸(HC1)反应生成氢气和氯化锌。实验室用6. 5克锌与足量的盐酸反应,可制得氢气多少克_____?这些氢气与足量的氧气在点燃的条件下反应可以生成多少克水_____?
四、探究题(本大题共2小题,共19分)
22.(9分)食盐是生活必需品,是重要的化工原料,也是同学们实验时常用的药品。
(1)食盐中含有各种添加剂,如添加碘酸钾(KIO3)补充碘元素、添加亚铁氰化钾(K4[Fe(CN)6]•3H2O)作为抗结剂防止食盐结块。食盐中至少含有____________种金属元素(填数字)。
(2)电解饱和食盐水可以得到多种化工产品,主要过程如下:
①若气体 A 是一种单质,是相对分子质量最小的气体,则该气体为____。
②写出电解饱和食盐水生成氢氧化钠的化学方程式为________。
③酸 D 溶液中溶质的化学式为____________。
(3)如图是实验室配制一定溶质质量分数的氯化钠溶液的流程图。请回答:
①应称量________g 氯化钠固体,需加水________mL。
②若称量氯化钠固体时,指针向右偏转,则应________直到天平平衡。
③实验中发现氯化钠固体已结块,为较快地溶解,采取一些合理的方法,其中不能加快溶解的有________填序号)。
A 将氯化钠固体研碎 B 用热水溶解
C 加入更多的水 D 用玻璃棒搅拌
(4)下列操作中可能导致配制氯化钠溶液的溶质质量分数偏大的是________ (填序号)。
A 氯化钠中含有杂质 B 量取水时俯视
C 用已有少量水的烧杯溶解氯化钠 D 转移时,有少量溶液溅出
⑤取上述溶液 10g,需加 ________g 水稀释,可得到 5%的氯化钠溶液。
23.(10分)人类生产、生活离不开化学。
(1)净化水的操作有①过滤 ②蒸馏 ③静置沉淀等多种,其中净化程度最高的操作是_____(填序号)。
(2)饮用硬度过大的水不利于健康,生活中常用_____方法来降低水的硬度。
(3)实验时要注意安全,用完酒精灯后用灯帽盖灭,熄灭火焰的主要原理是_____(填序号)。
A 降温到着火点以下
B 隔绝空气
C 清除可燃物
(4)燃着的香烟产生的烟气中有一种能与血液中血红蛋白结合的有毒气体,它是_____。
(5)二氧化碳在生产,生活中具有广泛的用途,在一定条件下,二氧化碳和氨气反应生成尿素[CO(NH2)2]和水,该反应的化学方程式为_____。
参考答案
一、单选题(本大题共15小题,共45分)
1、C
2、B
3、D
4、C
5、D
6、D
7、C
8、C
9、B
10、D
11、C
12、C
13、D
14、D
15、C
二、填空题(本大题共4小题,共20分)
16、氨分子不断运动,进入滴有酚酞的蒸馏水中,使酚酞试液变红 吸收二氧化硫,防止污染空气 难溶于水 红磷量不足,没有把氧气消耗完(或装置漏气;没有冷却到室温,就打开了止水夹。)
17、铁架台 ③ CaCO3+2HCl=CaCl2+H2O+CO2↑ 步骤Ⅱ中试剂瓶盖应倒放在桌面上;步骤Ⅳ中验满气体应该将燃着的木条伸到集气瓶口 Zn+2HCl=ZnCl2+H2↑ 2KClO32KCl+3O2↑
18、A、B、E K2 K1 C、D、I 黑色变成红色 未和氧化铜反应的一氧化碳被点燃再利用,生成二氧化碳,不污染环境,并且节约能源
19、酒精灯 长颈漏斗 A 2KMnO4K2MnO4+MnO2+O2↑ D 检查装置的气密性 CaCO3+2HCl=CaCl2+CO2↑+H2O c 将燃着的木条放于d处,火焰熄火,证明已满。 C D
三、简答题(本大题共2小题,共16分)
20、(1)108.1(2)80%
21、(1)0.2g(2)1.8g
四、探究题(本大题共2小题,共19分)
22、3 H2 2NaCl+2H2O 2NaOH+H2↑+Cl2↑ HCl 7.5 42.5 向左盘继续加氯化钠 C B 20g
23、② 煮沸 B 一氧化碳
相关试卷
这是一份山东省青岛市市南区统考2023-2024学年九上化学期末质量检测模拟试题含答案,共8页。试卷主要包含了同学们在实验室做了如下实验,下列对事实的解释中不合理的是,下列变化属于化学变化的是等内容,欢迎下载使用。
这是一份山东省青岛市城阳九中学2023-2024学年化学九年级第一学期期末质量检测模拟试题含答案,共8页。
这是一份2023-2024学年山东省青岛市局属四校联考化学九年级第一学期期末质量跟踪监视试题含答案,共8页。试卷主要包含了下列各组物质中,属于化合物的是,下列实验操作不正确的是等内容,欢迎下载使用。