宝鸡市金台中学2023-2024学年九上化学期末达标测试试题含答案
展开
这是一份宝鸡市金台中学2023-2024学年九上化学期末达标测试试题含答案,共6页。试卷主要包含了考生要认真填写考场号和座位序号,下列属于物理变化的是,化学与人体健康密切相关等内容,欢迎下载使用。
学校_______ 年级_______ 姓名_______
注意事项
1.考生要认真填写考场号和座位序号。
2.试题所有答案必须填涂或书写在答题卡上,在试卷上作答无效。第一部分必须用2B 铅笔作答;第二部分必须用黑色字迹的签字笔作答。
3.考试结束后,考生须将试卷和答题卡放在桌面上,待监考员收回。
一、单选题(本题包括12个小题,每小题3分,共36分.每小题只有一个选项符合题意)
1.过氧乙酸(C2H4O3)广泛应用于环境的消毒,下列说法正确的是
A.过氧乙酸是由碳、氢、氧三种元素组成的
B.一个过氧乙酸分子是由2个碳元素和3个氧原子和4个氢原子构成
C.过氧乙酸中碳元素的质量分数是40%
D.过氧乙酸中碳、氢、氧元素的质量比为2:4:3
2.下列化学符号中,既能表示一个原子,又能表示一种元素,还能表示一种物质的是
A.H2B.OC.HeD.CO
3.下列有关碳和碳的氧化物的说法,错误的是
A.仅由碳元素组成的物质不一定是单质
B.二氧化碳能使紫色石蕊溶液变红,说明二氧化碳具有酸性
C.CO2的固体(干冰)可作制冷剂
D.CO能与许多金属氧化物反应,说明其具有还原性
4.通过创建文明卫生城市活动,我县空气质量有了明显改善,但测得目前空气的主要污染物仍是PM2.5,下列做法应该继续禁止的是( )
①保护青山绿水 ②就地焚烧秸秆 ③发展公共交通 ④用煤直接作燃料 ⑤大量燃放烟花爆竹
A.①③④B.①②④C.②③④D.②④⑤
5.卢瑟福利用α粒子轰击金箔实验研究原子结构,得到的实验结果正确的是( )
A.所有α粒子几乎无偏转穿过金箔B.大多数α粒子发生较大角度偏转
C.向各方向运动的α粒子数目基本相等D.极少数α粒子发生超过90°大角度偏转
6.下列属于物理变化的是( )
A.油锅着火B.液态空气制氧气C.米饭变馊D.菜刀生锈
7.下列实验方案,能达到实验目的的是
A.区分酒精和水:观察颜色
B.比较铝、锌的金属活动性顺序:将铝丝和锌丝分别浸入硝酸镁溶液中
C.除去铜粉中的铁粉:加入足量的稀硫酸、过滤
D.除去二氧化碳中的一氧化碳:通入氧气后点燃
8.化学与人体健康密切相关。市场上有“高钙牛奶”、“加氟牙膏”、“葡萄糖酸锌”等商品,这里的“钙、氟、锌”应理解为
A.分子B.原子C.离子D.元素
9.为预防禽流感,某同学为养鸡场配制消毒液,在用量筒量取浓的氯胺(NH4C1)消毒液的体积时仰视读数,量取水的体积时俯视读数(其他操作过程均正确),则所配消毒液的质量分数
A.无影响B.偏大C.偏小D.无法确定
10.有X、Y、Z三种金属,分别放入稀硫酸中,X、Z表面有气泡产生,Y没有明显现象,X放入ZCl2溶液,没有明显现象。判断这三总金属的活动性由强到弱的顺序是
A.X>Y>ZB.Y>Z>XC.X>Z>YD.Z>X>Y
11.将某气体通过灼热的CuO后,通入澄清石灰水中,可观察到黑色粉末逐渐变红,并且石灰水变浑浊,下列结论中正确的是( )
①该气体一定为CO ②该气体只含碳、氧两种元素 ③该气体一定具有还原性④该气体一定含碳元素 ⑤该气体可能为混合物
A.①②③B.②③⑤C.③④⑤D.②③④⑤
12.为建设“美丽中国”,下列说法错误的是( )
A.电动汽车代替燃油汽车可减少大气污染
B.工业废水直接灌溉农田可节约用水
C.推广使用太阳能、风能,有利于减缓温室效应
D.回收利用废旧金属可以保护金属资源
二、填空题(本题包括4个小题,每小题7分,共28分)
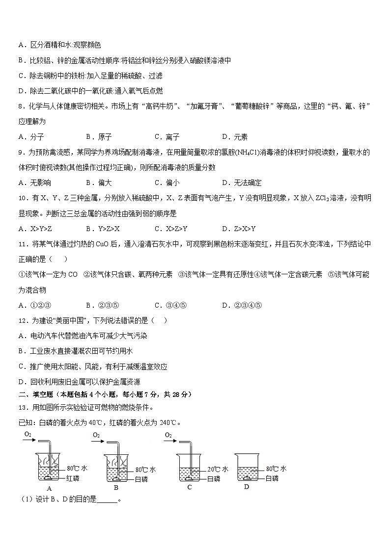
13.用如图所示实验验证可燃物的燃烧条件。
已知:白磷的着火点为40℃,红磷的着火点为240℃。
(1)设计B、D的目的是______。
(2)能验证可燃物燃烧温度需要达到着火点的现象是______。
14.根据下列实验装置改进,请回答有关问题:
(1)实验一:①制取二氧化碳的化学方程式为_____;
②仪器a的名称是_____;改进装置的优点是_____(写一条即可)。
(2)实验二:①两套装置中,漏斗与_____(填“b”、“c”或“d”)的作用相当;大烧杯与_____(填“b”、“c”或“d”)的作用相当。
(3)实验二装置改进后,下列说法正确的是_____(填序号,双选)。
A 冰块与水的性质完全相同
B 同样可以降低水的硬度
C 比原装置得到的蒸馏水更纯
D 在户外,可利用太阳光、塑料袋、矿泉水瓶等作替代品自制饮用水
15.结合图示回答问题
(1)实验室用KMnO4制取O2,应选用的发生装置为_____(填字母,下同)同),收集装置可选一种是_____,写出该反应的化学方程式__________________________。
(2)学生甲选装置F制取CO2,F装置相对于B装置具有的优点是______________。甲在把石灰石装入试管时,不慎打破管底,其原因可能是:________________。后来学生乙用这支底部有破洞的试管和一个广口瓶组装成另外一套制取二氧化碳的发生装置(如图所示).在铜网上应盛放_________,广口瓶中应盛入_____。两种药品发生反应的化学方程式为_____________________。图G所示装置可用来测量生成CO2的体积,其中在水面上放一层植物油的目的是:_______________。
16.气体的实验宝制取是学生必备的基本实验技能,请根据下列装置回答问题:
(1)写出图中标数字的仪器名称①_____,②_____。
(2)在实验室用A装置制取氧气,检查装置的气密性时,除了用手紧握的方法外,还可以用_____方法。
(3)实验室用加热氯酸钾和二氧化锰制取氧气的化学反应方程式为_____。若用D装置收集氧气,气体应从管口_____(填“a”或“b”)进入。若用排水法收集氧气时,如果先熄灭酒精灯后撤离导气管的后果是_____。用E装置进行细铁丝在氧气中燃烧实验时要将细铁丝绕成螺旋状的原因是_____。E装置中水的作用是_____。
(4)实验室制取CO2时的发生装置是_____(填字母序号),发生反应的化学方程式_____。用C装置收集CO2的原因是_____。
(5)图中的F装置可用来测生成氧气的体积。进行操作时,集气瓶未装满水是否影响实验结果_____(填“是”或“否”)。
(6)资料卡片:氨气(NH3)通常情况下是有剌激性气味的无色气体,密度比空气小,极易溶于水,其水溶液显碱性,浓氨水具有挥发性;湿润的红色石蕊试纸遇到氨气变蓝色;氨气遇到浓盐酸(挥发出HCl气体)时冒白烟(NH4Cl固体);加热熟石灰固体和氯化铵固体混合物可以生成氨气。
通过学习资料卡片的知识,回答下列问题:
①氨气的化学性质_____。
②制取氨气时的发生装置应选择_____(填字母序号),收集裝置应选择_____(填字母序号)。
③氨气遇到浓盐酸冒白烟时发生反应的化学方程式_____。
三、实验题(本题包括2个小题,每小题7分,共14分)
17.改革开放以来,我国钢铁工业飞速发展,近年来钢铁产量已稳居世界首位。某钢铁厂采用赤铁矿炼铁。若该厂日产含铁 1.4×104t 的生铁,至少需要含 Fe2O380%的赤铁矿的质量是多少?
18.新型碳材料﹣﹣石墨烯(C)在电化学分析、电催化、超级电容器和化学电池等诸多方面有广泛应用。有一制备石墨烯的原理为:Al2S3+3COAl2O3+3C+3S.若需要制备 72g 新型碳石墨烯,请计算需要消耗硫化铝(Al2S3)的质量______。
四、计算题(本题包括2个小题,共22分)
19.(10分)某实验小组进行了图所示的实验,其中①③为湿润的紫色石蕊试纸,②为干燥的紫色石蕊试纸,请写出该实验中能说明二氧化碳的密度大于空气的实验现象(写出两条)。
________________________________,________________________________
20.(12分) (1)在铁制品表面涂油、刷漆或镀铬等都能防止铁生锈,其原理是什么?____
(2)煤块经过粉碎后燃烧的更快,请用化学知识解释原因。____
参考答案
一、单选题(本题包括12个小题,每小题3分,共36分.每小题只有一个选项符合题意)
1、A
2、C
3、B
4、D
5、D
6、B
7、C
8、D
9、B
10、D
11、C
12、B
二、填空题(本题包括4个小题,每小题7分,共28分)
13、验证可燃物燃烧需要与氧气接触 B中白磷燃烧,C中白磷不燃烧
14、 锥形瓶 控制反应速率(节约药品、控制反应的发生和停止或方便及时排出废液等) c b BD
15、A C或D 可以控制反应的发生和停止 未将试管横放,将石灰石垂直加入 石灰石(或大理石) 稀盐酸 防止二氧化碳溶于水
16、试管 集气瓶 用热毛巾热敷;酒精灯微热;热水浴加热等 a 水槽中的水可能会倒吸入试管,使试管因骤冷而炸裂 增大与氧气的接触面积 防止生成的熔融物溅落下来炸裂集气瓶 B 密度比空气大 否 其水溶液显碱性,湿润的红色石蕊试纸遇到氨气变蓝色,氨气遇到浓盐酸(挥发出HCl)时冒白烟(NH4Cl固体) A D
三、实验题(本题包括2个小题,每小题7分,共14分)
17、设需要含Fe2O3 80%的赤铁矿的质量是x,
x=2.5×104t,
答:需要含Fe2O3 80%的赤铁矿的质量是2.5×104t
18、300g
四、计算题(本题包括2个小题,共22分)
19、塑料瓶中③的湿润石蕊试纸比①的湿润石蕊试纸先变红 烧杯中的低蜡烛先熄灭,高蜡烛后熄灭
20、隔绝氧气和水 增大了煤与氧气的接触面积,使煤充分燃烧
相关试卷
这是一份陕西省宝鸡市金台区2023-2024学年化学九上期末联考模拟试题含答案,共7页。试卷主要包含了考生必须保证答题卡的整洁,下列有关实验操作正确的是,类推是化学学习中常用的思维方法等内容,欢迎下载使用。
这是一份陕西宝鸡市2023-2024学年化学九上期末达标测试试题含答案,共9页。试卷主要包含了指的鉴别方法错误的是等内容,欢迎下载使用。
这是一份宝鸡市金台中学2023-2024学年化学九年级第一学期期末学业水平测试试题含答案,共8页。试卷主要包含了考生要认真填写考场号和座位序号,下列图像能正确体现对应关系的是,对下列常见物质分类,正确的是等内容,欢迎下载使用。

