


安徽省安庆市2023-2024学年九上化学期末综合测试模拟试题含答案
展开
这是一份安徽省安庆市2023-2024学年九上化学期末综合测试模拟试题含答案,共7页。试卷主要包含了下列说法中错误的是,物质性质决定用途,用途反映性质,下列实验方案合理的是,下列有关金属及合金说法错误的是等内容,欢迎下载使用。
学校_______ 年级_______ 姓名_______
注意事项:
1. 答题前,考生先将自己的姓名、准考证号填写清楚,将条形码准确粘贴在考生信息条形码粘贴区。
2.选择题必须使用2B铅笔填涂;非选择题必须使用0.5毫米黑色字迹的签字笔书写,字体工整、笔迹清楚。
3.请按照题号顺序在各题目的答题区域内作答,超出答题区域书写的答案无效;在草稿纸、试题卷上答题无效。
4.保持卡面清洁,不要折叠,不要弄破、弄皱,不准使用涂改液、修正带、刮纸刀。
一、单选题(本题包括12个小题,每小题3分,共36分.每小题只有一个选项符合题意)
1.描述物质变化的成语有:①滴水成冰;②死灰复燃;③花香四溢;④百炼成钢;⑤沙里淘金;其中属于化学变化的是
A.②③④ B.④⑤ C.①③④ D.②④
2.下列关于水的说法正确的是
A.经过沉淀、过滤后得到的矿泉水是纯净物
B.用紫色石蕊试液区分硬水和软水
C.长期饮用蒸馏水有利于人体健康
D.电解水生成氢气和氧气,说明水是由氢、氧两种元素组成的
3.下列说法不正确的是
A.化学变化中,分子和原子的种类都不发生改变
B.原子、离子和分子都是构成物质的微粒
C.同种元素组成的纯净物是单质
D.3Na+和3Mg中的“3”都表示微粒的个数
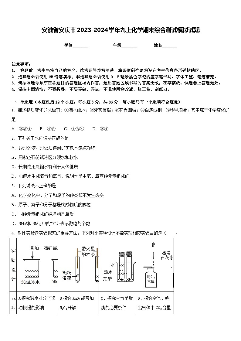
4.对比实验是实验探究的重要方法,下列对比实验设计不能实现相应实验目的是( )
A.AB.BC.CD.D
5.下列说法中错误的是( )
A.在化学变化中分子可以分成原子B.固体难压缩说明固体分子间无间隔
C.氧化物中一定含有氧元素D.构成物质的粒子有分子、原子和离子等
6.物质性质决定用途,用途反映性质。下列用途由化学性质决定的是( )
A.干冰用于人工降雨
B.氧气做火箭的助推剂
C.用氦气填充探空气球
D.活性炭作冰箱的除味剂
7.我们日常生活中应少吃小食品,因为食品添加剂溴酸钾(KBrO3)会致癌,其中溴元素(Br)的化合价为
A.+1B.+2C.+3D.+5
8.下列实验方案合理的是
A.用肥皂水区别硬水和软水
B.用点燃的小木条检查燃气管道是否漏气
C.通过升温的方法将一瓶饱和石灰水变成不饱和溶液
D.用过量的锌粒除去氯化亚铁溶液中的氯化铜
9.下列有关金属及合金说法错误的是
A.黄铜的硬度比纯铜大
B.生铁和钢都是铁合金,但生铁含碳量比钢大
C.铝比铁更抗腐蚀,是因为铝没有铁活泼
D.回收废旧金属能有效保护金属资源
10.在细菌作用下,可以用氨气处理含有甲醇(CH3OH)的工业废水,有关反应的化学方程式为5CH3OH + 12O2 + 6NH3 = 3N2 + 5X + 19H2O,则X的化学式为
A.NOB.CO2C.H2D.CO
11.森林失火时,通常砍伐掉一些树木,开辟“防火隔离带”,其主要目的是
A.隔离空气B.开辟运输水的道路
C.隔离可燃物D.降低温度到着火点以下
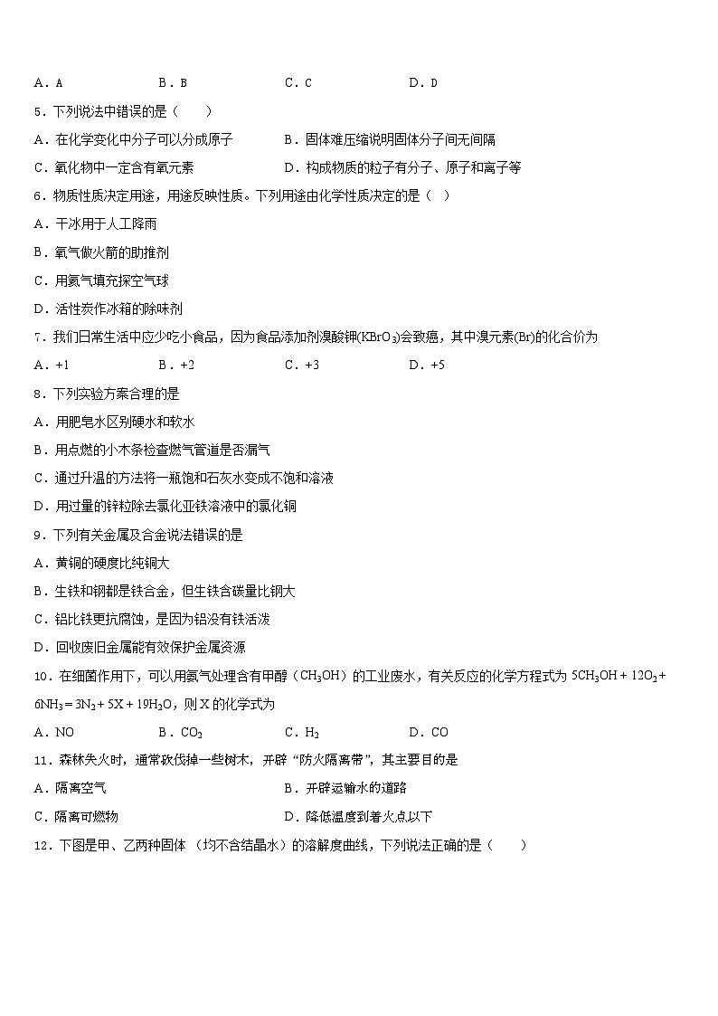
12.下图是甲、乙两种固体 (均不含结晶水)的溶解度曲线,下列说法正确的是( )
A.t1℃时,甲、乙两物质的饱和溶液中溶质的质量相等
B.甲中含有少量乙可采用蒸发溶剂的方法提纯甲
C.t2℃时,c点甲溶液加入10g甲,一定能变成a点甲溶液
D.t1℃时,20g乙加入50 g水中,升温至t2℃恰好得到70g乙的饱和溶液
二、填空题(本题包括4个小题,每小题7分,共28分)
13.氧气是一种化学性质比较活泼的气体,它可以与许多物质发生化学反应。下图是探究氧气化学性,质的实验装置。
(1)A装置中的固体物质X燃烧后,生成一种刺激性气味的气体。你认为物质X可能是_____________(填化学式)。
(2)B装置中集气瓶里预先加入少量水的目的_______________。B装置中反应的化学方程式_________________。
(3)某校学生实验小组按装置B进行实验,没有看到铁丝剧烈燃烧、火星四射的实验现象,可能的原因是_________________,(填字母序号)。
a 未打磨生锈的铁丝
b 铁丝绕在火柴上,火柴快燃尽时才伸入
c 排水法收集氧气时集气瓶底部有少量水未排尽
d 集气瓶中收集的氧气,敞口放置了一会儿才进行铁丝燃烧。
14.小文同学利用长柄W形玻璃管,完成了课本上多个化学实验。
(1)燃烧条件的探究与空气中氧气含量的粗略测定
①燃烧条件的探究:在如图1所示装置(省略夹持仪器,下同)中,向W形玻璃管中放入足量红磷和白磷,塞好橡皮塞,关闭活塞,然后将其放入80℃的热水中,观察到红磷不燃烧而白磷燃烧,说明可燃物发生燃烧应具备的条件是_____。
②空气中氧气含量的粗略测定:为减小测量误差,待火焰熄灭后,将玻璃管_____,再打开活塞。
(2)一氧化碳与氧化铁反应
①在如图2所示装置中,甲酸(HCOOH)在加热浓硫酸的作用下,分解生成一氧化碳和水,该反应的化学方程式是_____。
②实验时,A处可以观察到的现象是_____。
(3)探究二氧化碳的性质
在如图3所示装置中,向玻璃管左端加入试剂X,观察到用石蕊染成紫色的干燥试纸_____,用水湿润的紫色石蕊试纸_____,该同学进行这两项实验的目的是_____。通过上述探究,我们知道利用W形玻璃管进行实验的优点有_____(答1点)。
15.以下是初中化学中常见的基本实验,回答下列问题。
(1)A装置中二氧化锰起_____作用。
(2)B装置是用红磷燃烧测定空气中氧气含量的实验。红磷在空气中燃烧的化学反应方程式为_____;待红磷熄灭且集气瓶冷却后,打开弹簧夹,烧杯中的水进入集气瓶中,水面大约上升至刻度_____时不再上升。
(3)C装置是电解水的实验。试管1中收集的气体是_____。
(4)D装置中看到的实验现象是_____,由此可以得出二氧化碳具有的化学性质是不能燃烧和_____。
(5)河水经过E装置净化后得到的水是_____(填“纯净”或“混合物”)。
16.如图是探究可燃物燃烧条件的实验,请回答下列有关问题。
(1)由铜片上的白磷燃烧而红磷不燃烧的事实,可以得出燃烧需要的条件是什么?________。
(2)实验完毕,将烧杯中的热水慢慢倒出,当水中的白磷刚露出水面便剧烈燃烧起来,原因是什么?________。
三、实验题(本题包括2个小题,每小题7分,共14分)
17.鸡蛋壳的主要成分是碳酸钙,为了测定鸡蛋壳中碳酸钙的质量分数,同学们做了如下的实验。将鸡蛋壳洗净、晾干、研成粉末,称取该鸡蛋壳10g,加入足量的稀盐酸 90g,充分反应后,称量,剩余物质为97.8g,(假设杂质不溶于水,也不与酸反应)。计算:
(1)生成二氧化碳的质量是 g;
(2)该鸡蛋壳中碳酸钙的质量分数?
18.某化学兴趣小组欲测定一瓶过氧化氢溶液中过氧化氢的质量分数,取2g二氧化锰和68g过氧化氢溶液在烧杯中混合,完全反应后烧杯内剩余物质的总质量为68.4g,求:
(1)反应中生成氧气的总质量;
(2)计算这瓶过氧化氢溶液中过氧化氢的质量分数。
四、计算题(本题包括2个小题,共22分)
19.(10分)除去KCl溶液中少量的K2SO4杂质,其方法是:加入适量的________溶液,反应后生成________白色沉淀再经过滤,即可除去杂质,反应的化学方程式为__________________.
20.(12分)资料:白磷着火点为40 ℃,红磷的着火点为240 ℃,五氧化二磷能污染空气,五氧化二磷易溶于水。
(1)在探究可燃物燃烧条件的课堂上,老师利用图甲所示进行实验。实验时观察到的现象是:____;
(2)小明同学设计了乙、丙2个对比实验,完成了探究过程,得到以下实验事实:①不通空气时,冷水中的白磷不燃烧;②通入空气时,冷水中的白磷不燃烧;③不通入空气时,热水中的白磷不能燃烧;④通入空气时,热水中的白磷燃烧。该实验中,能证明可燃物的温度必须达到着火点才能燃烧的事实是___(填序号,下同);能证明可燃物通常需要接触空气才能燃烧的实验事实是____。
(3)结合老师与小明设计的实验,小强设计了实验装置丁,小明与小强的实验都比老师的实验有个明显的优点,这个优点是____。
(4)根据以上事实你认为白磷在实验室应如何保存____。
参考答案
一、单选题(本题包括12个小题,每小题3分,共36分.每小题只有一个选项符合题意)
1、D
2、D
3、A
4、C
5、B
6、B
7、D
8、A
9、C
10、B
11、C
12、D
二、填空题(本题包括4个小题,每小题7分,共28分)
13、S 防止高温熔融物炸裂瓶底 ad
14、可燃物的温度必须达到着火点 冷却至室温 HCOOHH2O+CO↑ 红棕色粉末变成黑色粉末 不变色 变红色 证明二氧化碳能与水反应 装置简单(或节约药品或环保)
15、催化 4P+5O22P2O5 1 氢气 蜡烛由低到高依次熄灭 不能支持燃烧 混合物
16、温度达到可燃物着火点 热水使温度达到了白磷的着火点,白磷刚露出水面立即和氧气接触,便剧烈燃烧起来
三、实验题(本题包括2个小题,每小题7分,共14分)
17、(1)2.2g;
(2)解:设该鸡蛋壳中碳酸钙的质量分数为x
x=50%
答:该鸡蛋壳中碳酸钙的质量分数为50%。
18、1.6;5%
四、计算题(本题包括2个小题,共22分)
19、BaCl2 不溶于稀HNO3 BaCl2+K2SO4====BaSO4↓+2KCl
20、 铜片上的红磷和水中的白磷不燃烧,铜片上的白磷燃烧,产生大量的白烟 ②④ ③④ 防止污染空气 放在冷水中
实验设计
选项
A探究温度对分子运动快慢的影响
B探究MnO2能否加H2O2分解
C.探究空气是燃烧的必要条件
D.探究空气、呼出气体中CO2含量
相关试卷
这是一份安徽省枞阳县2023-2024学年九上化学期末综合测试模拟试题含答案,共10页。试卷主要包含了下列过程主要发生化学变化的是,如图为空气成分示意图等内容,欢迎下载使用。
这是一份安徽省安庆市区二十二校联考2023-2024学年化学九上期末达标检测模拟试题含答案,共7页。试卷主要包含了答题时请按要求用笔,下列物质由离子构成的是,下列实验现象描述正确的是等内容,欢迎下载使用。
这是一份安徽省安庆市安庆九一六校2023-2024学年化学九上期末检测模拟试题含答案,共8页。试卷主要包含了分类是学习化学的一种重要方法,下列过程属于物理变化的是,下列化学用语正确的是,下列实验操作正确的是等内容,欢迎下载使用。