


四川省邛崃市2023-2024学年九上化学期末质量检测试题含答案
展开
这是一份四川省邛崃市2023-2024学年九上化学期末质量检测试题含答案,共7页。试卷主要包含了考生要认真填写考场号和座位序号,分类是研究物质的常用方法等内容,欢迎下载使用。
学校_______ 年级_______ 姓名_______
注意事项
1.考生要认真填写考场号和座位序号。
2.试题所有答案必须填涂或书写在答题卡上,在试卷上作答无效。第一部分必须用2B 铅笔作答;第二部分必须用黑色字迹的签字笔作答。
3.考试结束后,考生须将试卷和答题卡放在桌面上,待监考员收回。
一、单选题(本题包括12个小题,每小题3分,共36分.每小题只有一个选项符合题意)
1.化学学习过程中会接触到很多数据,下列数据不正确的是
A.人体中水的含量约占体重的70%
B.生铁的含碳量为2%-4.3%
C.用托盘天平称量8.13g氯化钠固体
D.空气中稀有气体约占总体积的0.94%
2.有X、Y、Z三种金属片,分别放入稀硫酸中,X、Z表面有气泡产生,Y没有明显现象,X放入ZCln溶液,没有明显现象。判断这三种金属的活动性由强到弱的顺序是
A.X>Y>ZB.Z>X>YC.X>Z>YD.Y>X>Z
3.下列化学用语中既能表示一种物质,也表示组成这种物质的元素,还能表示该元素的一个原子的是( )
A.2 N2B.AgC.HD.Mg2+
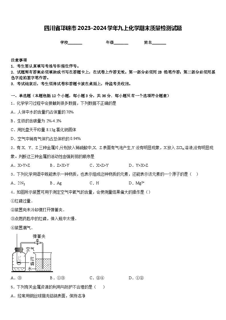
4.如图所示装置可用于测定空气中氧气的含量,会使测量结果偏大的操作是()
①红磷过量.
②装置尚未冷却便打开弹簧夹.
③点燃药匙中的红磷,伸入瓶中太慢.
④装置漏气.
A.③B.①③C.②④D.①②
5.下列有关金属资源的利用与防护不合理的是( )
A.经常用钢丝球擦洗铝锅表面,保持洁净
B.在钢铁表面喷油漆可防止生锈
C.废旧金属的回收利用,保护金属资源的有效途径之一
D.改变金属的组成和结构,铸造成合金材料可优化其性能
6.下列成语所描述的过程,从化学的角度理解正确的是( )
A.真金不怕火炼:金的化学性质稳定
B.釜底抽薪:木柴燃烧必须达到着火点
C.铁杵磨成针:主要发生了化学变化
D.百炼成钢:只发生了物理变化
7.实验结束后,下列仪器放置的方法正确的是()
A.B.C.D.
8.分类是研究物质的常用方法。下列物质属于盐类的是
A.氮气
B.食盐水
C.碳酸钠
D.氢氧化钙
9.根据你的经验,下列家庭小实验不能成功的是( )
A.用6B铅笔芯代替石墨电极进行导电实验
B.用明矾除去水中的异味
C.用肥皂水鉴别CaCl2溶液和蒸馏水
D.用食品干燥剂CaO配制石灰水
10.某气体可能含有H2、CO、CH4,中的一种或几种。在空气中点燃该气体,用干燥的烧杯罩在火焰上方,烧杯壁上出现水雾,将烧杯倒转过来,向其中倒入澄清的石灰水,石灰水变浑浊。根据上述实验判断,该气体成分不可能是( )
A.COB.CH4C.H2和CH4D.H2、CO和CH4
11.硒元素在国内外医药界和营养学界享有“长寿元素”、“抗癌之王”等美誉。一种硒原子的相对原子质量为79,核内有45个中子,该原子的核外电子数为
A.34B.45C.79D.124
12.下列实验操作中,不正确的是
A. 检查气密性B.取用固体
C.倾倒液体D. 加热液体
二、填空题(本题包括4个小题,每小题7分,共28分)
13.规范的操作是实验成功的基本保证。下面是一些同学的实验操作,请根据要求回答下列问题
(1)A操作集气瓶中既无水又无细沙,可能造成的后果是_____________。
(2)B操作中正确的读数方法是__________。
(3)C操作可能造成的不良后果是_____________(写出一条即可);
(4)D操作中玻璃棒的作用是_____________。
(5)E是验证二氧化碳与水反应的实验。其中的花朵是用石蕊溶液染成的紫色干燥纸花。把石蕊小干花一半喷水后放入盛满二氧化碳的集气瓶中,观察到的现象是_____________,石蕊小干花喷一半水的目的是___________。
14.用如图所示实验验证可燃物的燃烧条件。
已知:白磷的着火点为40℃,红磷的着火点为240℃。
(1)设计B、D的目的是______。
(2)能验证可燃物燃烧温度需要达到着火点的现象是______。
15.结合下图回答问题:
(1)仪器名称:①________,②________。
(2)用氯酸钾和二氧化锰制氧气的化学方程式为________,实验室可选用的发生装置是________(选填序号),可用D收集氧气的理由是________。
(3)实验室可用装置B或C制H2,C装置相对于B的优点是________。用E装置收集H2,气体应从______(选填“a”或“b”)端通入。
(4)F为简易净水装置,相当于化学实验中的________装置。向该装置处理过的水中,加入少量肥皂水振荡,产生较多浮渣,说明是________(选填“硬”或“软”)水,若要得到纯水,还需要进行________(填操作名称)。
16.根据下图回答:
(1)写出所标仪器的名称:①是___________。
(2)用高锰酸钾制取O2,反应的化学方程式为__________,发生装置应选___________(填序号);若用E装置收集O2,则O2应从________(“a”或“b”)端通入。
(3)若用D装置收集O2,验满方法是____________。
(4)若用过氧化氢溶液制备氧气,实验时需要1.6g氧气,至少需要加入多少克5%的过氧化氢溶液_________?
三、实验题(本题包括2个小题,每小题7分,共14分)
17.海南石碌铁矿,其矿石主要成分为Fe2O3,炼铁的化学方程式为。
请计算:
(1)Fe2O3中铁元素与氧元素的质量比;
(2)某铁矿石,其中含Fe2O3的质量为160t,理论上可以炼出铁的质量为多少?
18.2018年8月,在辽宁沈阳、河南郑州、江苏连云港等地区,接连发现多起非洲猪瘟疫情。专家提醒养殖户要定期对猪舍进行消毒,消毒时常用15%的过氧乙酸溶液,过氧乙酸的化学式是CH3COOOH(即:C2H4O3),试计算:
(1)一个过氧乙酸分子中有 个原子。
(2)过氧乙酸中碳、氢、氧元素的质量比 。
(3)配制15%的过氧乙酸溶液100克,需过氧乙酸 克,若用40%的过氧乙酸溶液进行稀释来配制此溶液,则需40%的过氧乙酸溶液 克。
四、计算题(本题包括2个小题,共22分)
19.(10分)化学与生活息息相关,请回答下列问题:
(1)温泉度假村是人们休闲度假的好去处。
①温泉水中富含钾、钙、镁、氟、硅等,这里的“钾、钙、镁、氟、硅”指的是______填字母序号)
A分子 B原子 C元素 D物质
②向温泉水样中加入适量_____,搅拌,若观察到_____,则该温泉水为硬水。
(2)吸烟有害健康。不吸烟的人 也 能闻到烟味,从微观角度分析,能闻到烟味的原因是_________________。
(3)稀有气体可作焊接保护气,是因为___________。
(4)自然界中最硬的物质是_____(填物质名称),可用做地质勘探的钻头。
(5)冬季是“煤气中毒”的高发季节,使人中毒的主要气体是_____,预防中毒的措施 是__________。
20.(12分)小明用蜡烛进行了下列活动。
(1)活动1:点燃蜡烛后,电子秤示数逐渐减小。蜡烛减小的质量_____(填“大于”“等于”或“小于”)燃烧后生成物的总质量。
(2)活动2:用玻璃杯扣住燃烧的蜡烛,并使杯口始终浸没在水中。下列说法正确的是_____(填序号)
A.可观察到蜡烛熄灭 B.最终杯中液面高于碗中液面
C.该方法能准确侧测定空气中氧气的含量 D.蜡烛不会熄灭。
(3)活动3:把玻璃杯扣住高低两只燃烧的蜡烛,现象是_____(填序号)
A.两只蜡烛同时熄灭 B.高的蜡烛先熄灭 C.低的蜡烛先熄灭 D.蜡烛不会熄灭
产生该现象的原因是_____。
参考答案
一、单选题(本题包括12个小题,每小题3分,共36分.每小题只有一个选项符合题意)
1、C
2、B
3、B
4、A
5、A
6、A
7、D
8、C
9、B
10、A
11、A
12、C
二、填空题(本题包括4个小题,每小题7分,共28分)
13、炸裂瓶底(合理即可,下同) 视线与量筒内液体凹液面的最低处保持水平 压破试管或折断导管或刺破手 引流 石蕊小干花喷水的部分变红 与未喷水的部分形成对比(或形成对照实验)
14、验证可燃物燃烧需要与氧气接触 B中白磷燃烧,C中白磷不燃烧
15、铁架台 长颈漏斗 A 氧气不易溶于水,且不与水反应 可以控制反应的发生和停止 a 过滤 硬 蒸馏
16、长颈漏斗 2KMnO4 K2MnO4+MnO2+O2↑ A b 用带火星的木条放在集气瓶口,若木条复燃,证明已收集满氧气 68g
三、实验题(本题包括2个小题,每小题7分,共14分)
17、(1)7∶3;(2)112t
18、(1)9
(2)6:1:12
(3)15;37.5
四、计算题(本题包括2个小题,共22分)
19、C 肥皂水 产生的泡沫少,而浮渣多 分子不断运动 稀有气体化学性质稳定,一般不参与化学反应 金刚石 一氧化碳 使燃料充分燃烧且保持通风
20、小于 AB B 蜡烛燃烧生成的二氧化碳密度较小,积聚在烧杯顶部
相关试卷
这是一份阿里市2023-2024学年九上化学期末质量检测模拟试题含答案,共8页。试卷主要包含了分类是学习化学的一种重要方法,下列实验现象描述错误的是等内容,欢迎下载使用。
这是一份四川省邛崃市高埂中学2023-2024学年九年级化学第一学期期末质量检测试题含答案,共9页。试卷主要包含了考生必须保证答题卡的整洁,2019 中国水周主题,收集装置的选择由气体的性质决定,下列说法错误的是等内容,欢迎下载使用。
这是一份四川省成都市邛崃市2023-2024学年九年级化学第一学期期末检测试题含答案,共6页。试卷主要包含了下列关于H2O2的认识正确的是,下列属于化学变化的是,2019年政府工作报告提出,下列过程涉及化学变化的是等内容,欢迎下载使用。