


(常州卷)江苏省常州市2023-2024学年六年级上学期期末考试质量调研数学试卷一(苏教版)
展开江苏省常州市2023-2024学年六年级上学期
2024.1
一、计算题(共18分)
1.(6分)解方程。
= += +=26
2.(6分)下面各题,怎样算简便就怎样算。
3.(6分)计算下面图形的表面积和体积(单位:厘米)。
二、填空题(共24分)
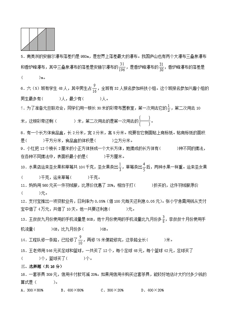
4.如图,长方形中涂色部分与空白部分的面积比是( ),比值是( )。
5.南美洲的安赫尔瀑布落差约是980m,是世界上落差最大的瀑布。我国庐山也有两个大瀑布三叠泉瀑布和香炉峰瀑布,其中三叠泉瀑布的落差是安赫尔瀑布的,是香炉峰瀑布的,香炉峰瀑布的落差是( )m。
6.六(5)班有学生48人,其中男生占,全班有32人报名参加科技小组。这个班报名参加兴趣小组的男生最多有( )人,最少有( )人。
7.为了准备元旦联欢会,同学们用一根长30米的彩带布置教室,第一次用去它的,第二次用去10米,这根彩带还剩( )米,第二次用去的是第一次用去的。
8.有一个长方体食品盒,长2分米,宽2分米,高5分米。现要在它侧面贴上商标纸。贴商标纸的面积是( )平方分米,食品盒的体积是( )立方分米。
9.小红把12个棱长2厘米的小正方体拼成一个大长方体,她摆成的长方体有( )种不同的摆法,在各种不同摆法中,表面积最小的是( )平方厘米。
10.水果店运来圣女果和草莓共104千克,圣女果卖出,草莓卖出后,两种水果一样重。运来圣女果( )千克,运来草莓( )千克。
11.妈妈用560元买一件羽绒服,比原价优惠了20%,相当于打( )折买的,这件羽绒服原价( )元。
12.支付宝推出一项贷款业务,日利率为0.05%(借100元每天还利息0.05元)。张小宁急需用钱从支付宝中借了4万元,共借了10天。他一共要还利息( )元。
13.王叔叔九月份使用的手机流量是8GB,他十月份使用的手机流量比九月份多,李叔叔十月份使用手机流量( )GB,比九月份多( )GB。
14.工程队修一条路,已经修了,再修75米便能修完,这条路全长( )米。
15.王老师用546元买足球和篮球,一共买了12个,每个足球48元,每个篮球42元,足球买了( )个,篮球买了( )个。
三、选择题(共16分)
16.一套茶具309元,信用卡付款可减20%。如果用信用卡购买这套茶具,能较好地估计大约付多少钱的算式是( )。
A.300×80%B.400×80%C.300×20%D.400×20%
17.某个村今年粮食产量比去年增长一成。表示今年产量是去年的( )。
A.10%B.90%C.100%D.110%
18.星期日,林林一家5人去动物园,买门票用了64元,儿童有( )人。
A.1B.2C.3D.4
19.一杯糖水,糖与水的比是,喝掉一半后,糖与水的比是( )。
A.B.C.D.无法判断
20.一筐苹果重12千克,正好是一筐梨重量的,用图表示苹果与梨数量关系不正确的是( )。
A. B.
C. D.
21.两根5米长的绳子,第一根剪去,第二根剪去米,( )剪去的长。
A.第一根B.第二根C.两根剪去的一样长D.无法比较
22.把三个棱长3分米的正方体拼成一个长方体,表面积减少( )平方分米。
A.12B.54C.18D.36
23.奇奇用几个1立方厘米的正方体木块摆了一个物体。如图所示是从不同方向看到的图形,这个物体的体积是( )立方厘米。
A.5B.8C.6D.7
四、作图题(共12分)
24.(6分)画一画。(每个方格边长为1厘米)
(1))把下面方格中的三角形分成两份,使它们的面积比是2∶3,并把其中2份的部分打上斜线阴影。
(2)在方格图上画一个长方形,周长是18厘米,长与宽的比是5∶4,并标出相关数据。
25.(6分)用一块长方形纸板(如图)做长方体的一个面,再补上另外五块纸板,做一个底面是正方形的长方体纸盒,想一想:可以做( )个不同形状的长方体纸盒,请画出草图,标出长度。
五、解答题(共30分)
26.(5分)饭店某个月的营业额是120万元,获得的毛利润占营业额的30%。
(1)这个月获得毛利润多少万元?
(2)根据规定要按营业额的5%缴纳营业税,还要按毛利润的40%支出职工工资,这个月实际获得利润多少万元?
27.(5分)如图,王叔叔骑自行车从甲地去乙地办事。已知他上坡和下坡共行1600米,甲乙两地相距多少米?
28.(5分)某小学举行数学竞赛,共10道题。评分标准是做对1题得10分,做错或不做,每题倒扣5分。小明最后得55分,他做对了几道题?
29.(5分)万老师到医务室领取一瓶80毫升的消毒液,其中药与水的比是1∶15,若用于教室环境消毒,需加水稀释到1∶80,则这瓶消毒液需加水多少毫升?
30.(5分)关地原计划绿化土地323公顷,实际上比计划多完成了。那么此地一共绿化了多少公顷的土地?
31.(5分)为解决海岛上淡水缺乏的问题,某驻岛部队和当地居民共同修建了一个长22米、宽10米、深1.8米的淡水蓄水池。
(1)这个蓄水池的占地面积是多少?
(2)这个蓄水池最多可蓄水多少?
参考答案
1.x=;x=;x=40
【分析】根据等式的性质2,方程的两边同时除以即可;
根据等式的性质1,方程的两边同时减去;再根据等式的性质2,方程的两边同时除以即可;
合并方程左边同类项,再根据等式的性质2,方程的两边同时除以(+)即可。
【详解】x=
解:x=÷
x=
+x=
解:x=-
x=÷
x=
x+x=26
解:(+)x=26
x=26
x=26÷
x=40
2.;97;0;2
【分析】,先算除法,再从左往右算;
,将除法改写成乘法,利用乘法分配律进行简算;
,先算除法,再根据减法的性质,将后两个数先加起来再计算;
,先利用乘法分配律进行简算,再利用减法的性质继续进行简算。
【详解】
=0
=3-1
=2
3.表面积:736平方厘米;体积:1176立方厘米
【分析】组合体的表面积=长是12,宽是10,高是8的长方体的表面积+棱长是6厘米的正方体的侧面积;根据长方体的表面积公式:表面积=(长×宽+长×高+宽×高)×2,正方体侧面积公式:侧面积=棱长×棱长×4,代入数据,求出组合体的表面积;
组合体的体积=长是12,宽是10,高是8的长方体的体积+棱长是6厘米的正方体的体积,根据长方体体积公式:体积=长×宽×高,正方体体积公式:体积=棱长×棱长×棱长,代入数据,即可解答。
【详解】(12×10+12×8+10×8)×2+6×6×4
=(120+96+80)×2+36×4
=(216+80)×2+144
=296×2+144
=592+144
=736(平方厘米)
12×10×8+6×6×6
=120×8+36×6
=960+216
=1176(立方厘米)
4. 5∶3
【分析】设长方形的面积是1;平均分成4份,1份是1;阴影部分为1+3÷2=1+,空白面积为3÷2=;根据比的意义,用阴影部分面积∶空白部分面积,化简,即可;再根据求比值的方法,用比的前项除以比的后项即可。
【详解】设长方形面积为1,则阴影部分面积为1+,空白部分面积为。
(1+)∶
=∶
=(×2)∶(×2)
=5∶3
5∶3
=5÷3
=
如图,长方形中涂色部分与空白部分的面积比是5∶3,比值是。
5.150
【分析】将安赫尔瀑布落差看作单位“1”,安赫尔瀑布落差×三叠泉瀑布的对应分率=三叠泉瀑布的落差;再将香炉峰瀑布落差看作单位“1”,三叠泉瀑布的落差÷对应分率=香炉峰瀑布落差,据此列式计算。
【详解】980×÷
=155×
=150(m)
香炉峰瀑布的落差是150m。
6. 27 11
【分析】六年级(5)班有学生48人,其中男生占,把六年级(5)班总人数看作单位“1”,单位“1”已知,用乘法求出男生人数,就是最多报名参加科技兴趣小组的男生人数;用全班的人数减去男生的人数即可求出女生的人数,再用32减去女生的人数就是最少报名参加科技兴趣小组的男生人数。
【详解】48×=27(人)
32-(48-27)
=32-21
=11(人)
则这个班报名参加兴趣小组的男生最多有27人,最少有11人。
7.5;
【分析】将彩带长度看作单位“1”,彩带长度×第一次用去的对应分率=第一次用去的长度,彩带长度-第一次用去的长度-第二次用去的长度=还剩的长度;第二次用去的长度÷第一次用去的长度=第二次用去的是第一次用去的几分之几。
【详解】30-30×-10
=30-15-10
=5(米)
10÷15==
这根彩带还剩5米,第二次用去的是第一次用去的。
8. 40 20
【分析】商标纸的面积=长×高×2+宽×高×2,食品盒的体积=长×宽×高,据此列式计算。
【详解】2×5×2+2×5×2
=20+20
=40(平方分米)
2×2×5=20(立方分米)
贴商标纸的面积是40平方分米,食品盒的体积是20立方分米。
【点睛】关键是掌握并灵活运用长方体表面积和体积公式。
9. 4 128
【分析】根据长方体的体积=长×宽×高,将12拆分为3个整数相乘,有几种拆分方式,就可以拼出几个不同的长方体。再根据长方体的表面积=(长×宽+长×高+宽×高)×2,找出最小的大长方体表面积,代入数据解答。
【详解】12个棱长是2厘米的小正方体拼成一个长方体,有4种拼组方法:
12=1×1×12
12=1×2×6
12=1×3×4
12=2×2×3
(1×1+1×12+1×12)×2
=(1+12+12)×2
=25×2
=50(个)
(1×2+2×6+1×6)×2
=(2+12+6)×2
=20×2
=40(个)
(1×3+3×4+1×4)×2
=(3+12+4)×2
=19×2
=38(个)
(2×2+2×3+2×3)×2
=(4+6+6)×2
=16×2
=32(个)
50>40>38>32
所以2×2×3排列表面积最小,表面积一共由32个边长为2厘米的小正方形组成;
32×2×2=128(平方厘米)
可以拼成4种不同的长方体,其中表面积最小的是128平方厘米。
【点睛】本题主要考查了长方体体积、表面积公式的灵活应用,要熟练掌握相关公式。
10. 24 80
【分析】根据题意,设运来圣女果x千克,则草莓(104-x)千克;把运来的圣女果总数量看作单位“1”,卖出,还剩(1-),还剩x×(1-)千克圣女果;把运来的草莓看作单位“1”,卖出,还剩(1-),还剩(104-x)×(1-)千克草莓;剩下的圣女果与草莓一样重,列方程:x×(1-)=(104-x)×(1-),解方程,即可解答。
【详解】解:设运来圣女果x千克,则草莓(104-x)千克。
x×(1-)=(104-x)×(1-)
x= ×(104-x)
x=-x
x+x=
x+x=
x=
x=÷
x=×
x=24
草莓:104-24=80(千克)
【点睛】根据方程的实际应用,圣女果与草莓的运来的数量,设出未知数,再找出相关的量,列方程,解方程。
11. 八 700
【分析】将原价看作单位“1”,比原价优惠了20%,是原价的(1-20%),根据几折就是百分之几十确定折数;现价÷折扣=原价,据此列式计算。
【详解】1-20%=80%=八折
560÷80%=560÷0.8=700(元)
妈妈用560元买一件羽绒服,比原价优惠了20%,相当于打八折买的,这件羽绒服原价700元。
【点睛】关键是确定单位“1”,理解折扣的意义。
12.200
【分析】根据关系式:利息=借款本金×日利率×天数,用40000×0.05%×10即可求出张小宁需要还的利息。
【详解】40000×0.05%×10=200(元)
一共要还利息200元。
13. 11 3
【分析】根据题意,把九月份使用的手机流量看作单位“1”,十月份使用的手机流量比九月份多,则十月份使用的手机流量对应的分率是(1+),根据分数乘法的意义,求一个数的几分之几是多少用乘法,即用九月份使用的手机流量×(1+)=十月份使用的手机流量,最后再用十月份使用的手机流量减去九月份使用的手机流量即可。
【详解】由分析可得:
8×(1+)
=8×
=11(GB)
11-8=3(GB)
【点睛】本题是基础的百分数应用题,解题的关键是找准单位“1”,并且熟练掌握求一个数的几分之几是多少用乘法。
14.750
【分析】把这条路全长看作单位“1”,已经修了,还剩下(1-)没修,对应的是75米,求单位“1”,用75÷(1-),即可解答。
【详解】75÷(1-)
=75÷
=75×10
=750(米)
工程队修一条路,已经修了,再修75米便能修完,这条路全长750米。
【点睛】本题考查分数除法的意义以及应用,已知单位“1”的几分之几是多,求单位“1”,用除法解答。
15. 7 5
【分析】假设12个球全是足球,用每个足球的价格乘12,求出总价是576元,比546元多了30元,每个足球比每个篮球的价格多48-42=6元,用多出的钱除以6,即可求出篮球的数量,继而求出足球的个数。
【详解】假设买来的12个球全是足球,
(12×48-546)÷(48-42)
=(576-546)÷6
=30÷6
=5(个)
12-5=7(个)
【点睛】此题属于典型的鸡兔同笼问题,一般采用假设法,也可采用列方程的方法解决问题。
16.A
【分析】把这套茶具的原价看作单位“1”,信用卡付款相当于原价的(1-20%),根据百分数乘法的意义,用原价乘(1-20%),即80%,把309看作300估算,根据百分数乘法的意义,用300元乘80%。
【详解】309×(1-20%)≈300×80%
故答案为:A
【点睛】此题考查估算与百分数乘法的应用,明确求一个数的百分之几是多少,用乘法计算。
17.D
【分析】几成表示百分之几十,所以今年粮食产量比去年增长10%,把去年粮食产量看作单位“1”,今年产量是去年的(1+10%),据此解答。
【详解】一成=10%
1+10%=110%
某个村今年粮食产量比去年增长一成。表示今年产量是去年的110%。
故答案为:D
【点睛】本题主要考查了成数的含义以及百分数的运算,掌握相关知识点是解答本题的关键。
18.B
【分析】假设全是成年人,则门票为16×5=80元,比实际多了80-64=16元。每张儿童票价多算了16-16÷2=8元,所以儿童有16÷8=2人;据此解答。
【详解】(16×5-64)÷(16-16÷2)
=16÷8
=2(人)
故答案为:B
【点睛】本题主要考查鸡兔同笼问题,应用假设法求解较为简便。
19.B
【分析】糖与水的比是,根据比的意义可知:糖占1份,水占16份。喝掉一半后,糖剩下0.5份,水剩下8份,糖与水的比是0.5∶8;再根据比的基本性质,把0.5∶8的前项、后项同时乘2,化成最简整数比还是1∶16。即喝掉一半后,糖与水的比不变。
【详解】一杯糖水,糖与水的比是,喝掉一半后,糖与水的比不变,还是1∶16。
故答案为:B
【点睛】明确比的意义是解决此题的关键。
20.C
【分析】由题意可知,把梨的重量看作单位“1”,平均分成3份,其中的2份就是苹果的重量,即12千克,据此逐一分析各项即可。
【详解】A.表示把梨的重量看作单位“1”,平均分成3份,其中的2份就是苹果的重量,符合题意;
B.表示把梨的重量看作单位“1”,平均分成3份,其中的2份就是苹果的重量,符合题意;
C.表示把苹果的重量看作单位“1”,平均分成3份,其中的2份就是梨的重量,不符合题意;
D.表示把梨的重量看作单位“1”,平均分成3份,其中的2份就是苹果的重量,符合题意。
故答案为:C
【点睛】本题考查求一个数的几分之几是多少,明确单位“1”是解题的关键。
21.A
【分析】根据求一个数的几分之几是多少,用乘法计算,即用5乘即可得到第一根剪去的长度,然后再与第二根剪去的长度对比即可。
【详解】5×=1(米)
1米>米
则第一根剪去的长。
故答案为:A
【点睛】本题考查分数带单位和不带单位的区别,明确分数带单位表示具体的量,不带单位表示分率是解题的关键。
22.D
【分析】把三个棱长3分米的正方体拼成一个长方体,长方体的表面积比三个正方体的表面积减少4个正方形的面积;根据正方形的面积=边长×边长,求出一个面的面积,再乘4即可。
【详解】3×3×4
=9×4
=36(平方分米)
表面积减少36平方分米。
故答案为:D
23.D
【分析】分析三个面的视图可知,这个物体有2层,第1层有2排,每排3个正方体,即第1层共有2×3=6个正方体,第2层只有第1排的中间有1个正方体,这个物体由6+1=7个正方体组成,每个正方体是1立方厘米,据此得出这个物体的体积。
【详解】由分析可知,奇奇摆的这个物体是由7个正方体组成,每个正方体是1立方厘米,这个物体的体积是7×1=7立方厘米;
故答案为:D
24.(1)见详解;(2)见详解
【分析】(1)根据三角形的面积公式和比的基本性质,如果两个三角形的高相等,两个三角形的底比等于三角形的面积比;把方格中的三角形分成两份,使它们的面积比是2∶3,则将两个三角形的底比是2∶3,已知原来的三角形高是2厘米,底是5厘米,用5÷(2+3)即可求出每份是多少,进而求出2份和3份,也就是两个三角形的底;据此画出;
(2)根据长方形的周长=(长+宽)×2,用18÷2即可求出长与宽的和,已知长与宽的比是5∶4,则用18÷2÷(5+4)即可求出每份是多少,进而求出5份和4份,也就是长方形的长和宽,据此作图。
【详解】(1)5÷(2+3)
=5÷5
=1(厘米)
1×2=2(厘米)
1×3=3(厘米)
两个三角形如下图;
(2)18÷2÷(5+4)
=18÷2÷9
=1(厘米)
1×5=5(厘米)
1×4=4(厘米)
如图:
【点睛】本题主要考查了比的应用、三角形的面积公式和长方形周长公式的灵活应用,要熟练掌握相关知识点。
25.2;见详解
【分析】已知长方形的长是12厘米,宽是8厘米,要使做成的长方体纸盒的底面是正方形,有两种不同的做法,可以做一个底面边长是8厘米,高是12厘米的长方体纸盒,也可以做一个底面边长是12厘米,高是8厘米的长方体的纸盒。据此解答。
【详解】如图:
可以做2个不同形状的长方体纸盒。
【点睛】此题考查的目的是理解掌握长方体的特征及应用,关键是明确:当长方体有两个相对的面是正方形,其他4个面是完全相同的长方形。
26.(1)36万元
(2)15.6万元
【分析】(1)把这个月的营业额看作单位“1”,毛利润占营业额的30%,求毛利润是多少,用营业额称30%解答;
(2)由于营业额的5%缴纳营业税,那么营业税是:120×5%=6(万元),由于职工工资按照毛利润的40%,用毛利润×40%即可求出职工工资,之后用毛利润-职工工资-税钱=实际获得利润。
【详解】(1)120×30%=36(万元)
答:这个月获得毛利润36万元。
(2)120×5%=6(万元)
36-36×40%-6
=36-14.4-6
=15.6(万元)
答:这个月实际获的利润15.6万元。
【点睛】熟练掌握求一个数的百分之几是多少的计算方法是解答本题的关键。
27.2400米
【分析】根据题意可知,把甲乙两地的距离看作单位“1”,王叔叔从甲地去乙地先骑的,是上坡,骑的是下坡,由此可知,王叔叔一个共骑了这段路的(+),对应的是1600米;用1600÷(+),即可求出甲乙两地的距离。
【详解】1600÷(+)
=1600÷
=1600×
=2400(米)
答:甲乙两地相距2400米。
【点睛】熟练掌握已知一个数的几分之几是多少,求这个数的计算方法是解答本题的关键。
28.7道
【分析】假设小明10道题全对,则可以得分10×10=100(分),比实际多算了100-55=45(分)。这是因为把做错的题当作对题来算,每道错题多算了10+5=15(分),用45除以15即可求出小明做错的题的数量。最后用10减去错题的数量即可求出他做对了几道题。
【详解】10×10=100(分)
100-55=45(分)
10+5=15(分)
做错的题:45÷15=3(道)
做对的题:10-3=7(道)
答:他做对了7道题。
【点睛】本题考查鸡兔同笼问题,一般用假设法解答。要注意“把做错的题当作对题来算,每道错题多算了15分”,求出假设得分与实际得分的差是解题的关键。
29.325毫升
【分析】已知一瓶80毫升的消毒液,其中药与水的比是1∶15,则药占消毒液的,把消毒液的毫升数看作单位“1”,单位“1”已知,用乘法计算,求出药的毫升数;
已知这瓶消毒液需加水稀释到1∶80,那么药的毫升数不变,药占稀释后消毒液的,把稀释后消毒液毫升数看作单位“1”,单位“1”未知,用除法计算,求出稀释后消毒液的毫升数;
最后用稀释后消毒液的毫升数减去原来消毒液的毫升数,即是需加水的毫升数。
【详解】药:
80×
=80×
=5(毫升)
稀释后的消毒液:
5÷
=5÷
=5×81
=405(毫升)
加水:405-80=325(毫升)
答:这瓶消毒液需加水325毫升。
【点睛】本题考查按比分配问题,抓住稀释前后药的毫升数不变,把比转化成分数,找出单位“1”,根据分数乘除法的意义解答。
30.374公顷
【分析】由于实际上比计划多完成了,那么实际完成的面积相当于计划的1+,单位“1”是计划完成的面积,单位“1”已知,用乘法,即323×(1+),据此即可解答。
【详解】323×(1+)
=323×
=374(公顷)
答:此地一共绿化了374公顷。
【点睛】本题主要考查求比一个数多几分之几的数是多少,熟练掌握它的计算方法并灵活运用。
31.(1)220平方米;(2)396立方米
【分析】(1)根据长方体的底面积=长×宽,求这个蓄水池的占地面积是多少平方米,就去求这个长方体的长与宽的积;
(2)这个蓄水池最多可蓄水多少平方米,就是求这个长方体水池的容积;根据长方体的体(容)积=长×宽×高,代入数据计算即可。
【详解】(1)22×10=220(平方米)
答:这个蓄水池的占地面积是220平方米。
(2)22×10×1.8
=220×1.8
=396(立方米)
答:这个蓄水池最多可蓄水396立方米。
【点睛】解答本题需熟练掌握长方形的面积公式和长方体的体(容)积公式。
(常州卷)江苏省常州市2023-2024学年五年级上学期期末考试质量调研数学试卷一(苏教版): 这是一份(常州卷)江苏省常州市2023-2024学年五年级上学期期末考试质量调研数学试卷一(苏教版),共1页。
(常州卷)江苏省常州市2023-2024学年六年级上学期期末考试质量调研数学试卷二(苏教版): 这是一份(常州卷)江苏省常州市2023-2024学年六年级上学期期末考试质量调研数学试卷二(苏教版),共17页。试卷主要包含了4==%,5×2+3000,6万元等内容,欢迎下载使用。
(常州卷)江苏省常州市2023-2024学年四年级上学期期末考试质量调研数学试卷一(苏教版): 这是一份(常州卷)江苏省常州市2023-2024学年四年级上学期期末考试质量调研数学试卷一(苏教版),共14页。
