

河南省周口市淮阳区2023-2024学年八年级上学期期末生物学试题
展开(考试时间:50分钟,满分:50分)
一、单项选择题。(本题共有20个小题,每小题1分,共20分。在每小题所给出的四个选项中,只有一项符合题目要求)
1.下列生物中,由多细胞构成的是( )
A.向日葵 B.草履虫 C.酵母菌 D.变形虫
2.“清蒸扇贝”是人类餐桌上的一道美食,扇贝作为软体动物的一种,生活在水中。下列关于扇贝的叙述错误的是( )
A.呼吸器官是鳃 B.属于双壳类动物 C.运动器官是足 D.外套膜是由贝壳的分泌物形成
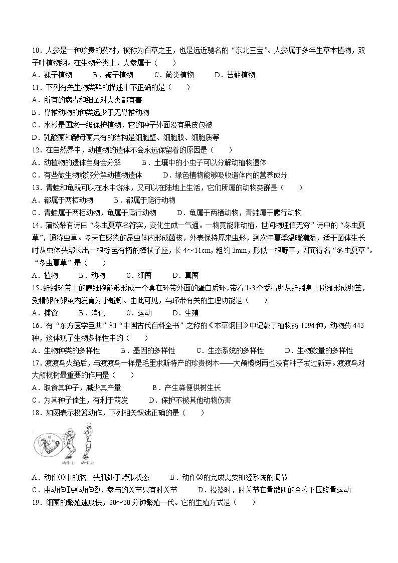
3.如图是五种动物的分类图解,该图可以说明亲缘关系最近的两种动物是( )
A.蜈蚣和虾 B.蜻蜓和蜈蚣 C.蝗虫和蜻蜓 D.蝗虫和蜈蚣
4.自然界中的动物和植物在长期生存与发展的过程中,形成了相互适应、相互依存的关系。下列动物行为能帮助植物繁衍后代的是( )
A.飞蛾扑火 B.蜜蜂采蜜 C.蜻蜓点水 D.蜘蛛结网
5.白居易的《琵琶行》中有诗句“其间旦暮闻何物?杜鹃啼血猿哀鸣”。诗中提到的两种动物“杜鹃”和“猿”有着共同特征,但不包括( )
A.都有脊柱 B.都用肺呼吸 C.都是恒温动物 D.都有牙齿的分化
6.由各种病毒导致的疫情的发生,人们越来越谈“毒”色变,下列关于病毒的说法错误的是( )
A.病毒很小,需要用电子显微镜才能观察到
B.病毒属于生物,能进行分裂繁殖
C.病毒不能独立生活,必须寄生在其他生物的活细胞内
D.病毒结构简单,由蛋白质外壳和内部的遗传物质组成
7.某生物兴趣小组的同学对鲸鱼、鳄鱼、娃娃鱼和鲤鱼进行分类,发现它们具有的共同特征是( )
A.体温恒定 B.胎生 C.用肺呼吸 D.体内有脊柱
8.“结构与功能相适应”是生物学的基本观点之一。下列选项中关于结构与功能的描述不相符的是( )
A.狼的牙齿有分化,提高了摄取食物和消化食物的能力
B.鱼类大多呈流线型,有利于减少水中运动时遇到的阻力
C.家鸽的气囊能储存空气,可以进行气体交换
D.蜥蜴体表覆盖角质鳞片,可以减少体内水分散失
9.双名法是指每一种植物(或动物、微生物)的名称,都由2个拉丁词组成,前面一个词为属名,代表该植物所从属的分类单位,第二个词为种加词。提出“双名法”的生物学家是( )
A.列文虎克 B.林奈 C.伊万诺夫斯基 D.巴斯德
10.人参是一种珍贵的药材,被称为百草之王,也是远近驰名的“东北三宝”。人参属于多年生草本植物,双子叶植物纲。在生物分类上,人参属于( )
A.裸子植物 B.被子植物 C.蕨类植物 D.苔藓植物
11.下列有关生物类群的描述中不正确的是( )
A.所有的病毒和细菌对人类都有害
B.脊椎动物的种类远少于无脊椎动物
C.水杉是国家一级保护植物,它的种子外面没有果皮包被
D.乳酸菌和酵母菌共有的结构是细胞壁、细胞膜、细胞质等
12.在自然界中,动植物的遗体不会永远保留着的原因是( )
A.动植物的遗体自身会分解 B.土壤中的小虫子可以分解动植物遗体
C.有些微生物能够分解动植物遗体 D.绿色植物能够吸收遗体内的营养成分
13.青蛙和龟既可以在水中游泳,又可以在陆地上生活,它们所属的动物类群是( )
A.都属于两栖动物 B.都属于爬行动物
C.青蛙属于两栖动物,龟属于爬行动物 D.龟属于两栖动物,青蛙属于爬行动物
14.蒲松龄有诗曰“冬虫夏草名符实,变化生成一气通。一物竟能兼动植,世间物理信无穷”诗中的“冬虫夏草”,通称虫草。冬天在感染的昆虫体内形成菌核,外表保持原来虫形,到次年夏季温暖潮湿,适于菌体生长时从虫体头部长出一根棕色有柄的棒状子座,长4~11cm,粗约3mm,形似一根野草,因而得名“冬虫夏草”。“冬虫夏草”是( )
A.植物 B.动物 C.细菌 D.真菌
15.蚯蚓环带上的腺细胞能够形成一个套在环带外面的蛋白质环,带着1-3个受精卵从蚯蚓身上脱落形成卵茧,受精卵在卵茧内发育为小蚯蚓。由此可见,与环带有关的生理功能是( )
A.捕食 B.消化 C.运动 D.生殖
16.有“东方医学巨典”和“中国古代百科全书”之称的《本草纲目》中记载了植物药1094种,动物药443种,这体现了生物多样性中的( )
A.生物种类的多样性 B.基因的多样性 C.生态系统的多样性 D.生物数量的多样性
17.渡渡鸟火绝后,与渡渡鸟一样是毛里求斯特产的珍贵树木——大颅榄树再也没有种子发过新芽。渡渡鸟对大颅榄树最重要的作用是( )
A.取食其种子,减少其产量 B.产生粪便供树生长
C.为其种子催生,有利于萌发 D.保护不被其他动物伤害
18.如图表示投篮动作,下列相关叙述正确的是( )
A.动作①中的肱二头肌处于舒张状态 B.动作②的完成需要神经系统的调节
C.由动作①到动作②,参与的关节只有肘关节 D.投篮时,肘关节在骨骼肌的牵拉下围绕骨运动
19.细菌的繁殖速度快,20~30分钟繁殖一代。它的生殖方式是( )
A.形成芽孢 B.分裂 C.形成孢子 D.出芽
20.下图是白头叶猴,曾是最濒危的灵长类动物之一,但在国家的大力保护下白头叶猴种群稳步提升。以下有关叙述错误的是( )
A.迁地保护是保护生物多样性的根本措施
B.建立自然保护区是就地保护白头叶猴的主要形式
C.栖息地的破坏和丧失曾是导致白头叶猴面临威胁的主要原因
D.《中国自然保护纲要》等法律法规对保护生物多样性起了保障作用
二、非选择题。(本题包括5道题,共30分)
21.(6分)新冠肺炎疫情肆意全球的时候,新冠病毒的变异毒株—德尔塔和奥密克戎,两种毒株都具有潜伏期短,传播速度快等特点,对于人们的健康都具有严重危害性。下图为德尔塔的结构示意图,请据图回答问题:
(1)新冠肺炎患者会出现发热、干咳等症状,严重时会影响肺的气体交换,造成呼吸困难,其原因是新冠病毒_______在人体肺部细胞中,它会将自身的【②】_______注入肺部细胞中,在自己遗传物质的“指挥”下,再利用肺部细胞的物质为原料,以自我复制的方式来进行繁殖,最后使肺部细胞裂解死亡。
(2)根据寄主细胞的不同,病毒可以分为动物病毒、植物病毒和_______,新冠病毒属于_______。
(3)病毒离开了活细胞,通常会变成_______,当外界环境条件适宜时,病毒的生命活动会重新开始。
(4)新冠肺炎疫情爆发初期,人们误把新冠肺炎当做普通肺炎,采取了“服用抗生素”的方法进行治疗,结果发现症状一点也没有减轻,原因是_______。
22.(7分)如图是我们生活中常见的生物,通过对生物特征的分类学习,相信同学们对它们的了解更加深刻了。请你根据所学的生物学知识分析并回答问题:
(1)A、B两种植物中B能够产生_______,但是其外没有果皮包被,裸露在外,因而属于_______植物。
(2)C、D、E三种动物中属于无脊椎动物的是_______,其体表有_______保护柔软的身体。
(3)D这种动物所在类群既不能完全在水中生活,又不能完全在陆地上生活,主要原因是其幼体用_______呼吸,而成体用_______呼吸。
(4)当环境温度降低时能够保持体温恒定的动物是_______(填字母)。
23.(6分)2022年北京冬奥会速度滑冰男子500米决赛展开角逐,中国选手高亭宇以34秒32打破奥运会纪录夺冠,实现了中国男子速滑在冬奥会上金牌零的突破。
(1)速度滑冰运动是在_______系统的调节下,由骨、关节和_______协调配合完成,其中起支点作用的是_______。
(2)图示中对速度滑冰有缓冲震荡作用的关节结构是【 】_______。
(3)在速度滑冰过程中,若用力过猛,会出现关节脱位的现象,这是由于【 】_______从关节窝中滑脱出来造成的。
(4)速度滑冰过程中每一个动作的完成包括以下几个步骤:①相应的骨受到牵引;②骨绕关节转动;③骨骼肌接收神经传来的兴奋;④骨骼肌收缩。这些步骤发生的正确顺序是_______(用序号表示)。
24.(6分)仔细阅读以下材料,分析并回答问题。
材料一:随着“生态城市”的建设,生态环境获得了进一步的改善,鹊巢星罗密布,喜鹊悦耳动听的叫声,已成为一道靓丽的风景线。
材料二:随着人类对野生动物保护意识的加强和对动物行为研究工作的深入,人们发现很多野生动物在人工饲养的条件下一些重要行为丢失,如野马只会在水槽中饮水。为了恢复野马在野生条件下的饮水能力,把原先导水入槽的橡胶管拉向水坑,一步步诱导野马去水坑饮水,从而恢复野马的野外生存能力。
(1)材料一中喜鹊叫声从行为获得的途径看,是_______行为,这种行为是由动物体内的_______所决定的。
(2)材料二中人们对野马进行了野外饮水训练,野马形成的水坑饮水行为属于_______行为,这种行为是在_______的基础上,通过环境因素的作用,由学习和生活经验而获得的行为。
(3)野马喜欢群居生活,共同寻找食物、防御敌害,这种共同维持群体生活的行为是_______行为,其重要特征是群体内部往往形成一定的组织,成员之间有明确的分工,有的群体中还形成等级。
(4)我国是野生动物种类最丰富的国家之一。为了加强珍稀、濒危的野生动物保护,请你提出一则保护野生动物的有效建议:_______。
25.(5分)“葡萄美酒夜光杯,欲饮琵琶马上催”,从葡萄到葡萄汁再到葡萄酒最后到葡萄醋,都受到广大消费者的喜欢,葡萄酒含有多种维生素、氨基酸,有抗衰老,美容等功效。葡萄醋有增进食欲,促消化的功效。微生物在葡萄制作的每一步都作用非凡,某兴趣小组查阅资料得知:葡萄的果皮上含有多种微生物。如图是他们制作葡萄酒和葡萄醋的实验流程图。回答下列问题。
(1)在酒精发酵阶段,发挥作用的微生物是_______,这种微生物属于_______(选填“真核”或“原核”)生物。
(2)酒精发酵时要将温度控制在18-25℃,原因是_______。
(3)在醋酸发酵阶段,可向葡萄酒中加入醋酸菌,这一操作相当于细菌、真菌一般培养方法中的_______步骤。
(4)为了延长葡萄醋的保质期,可以选择冷藏保存的方法。从防腐的角度分析,其原理是__________。
八年级生物学(人教版)参考答案
1.A 2.D 3.C 4.B 5.D 6.B 7.D 8.C 9.B 10.B 11.A
【解析】A、有的细菌和病毒对人类有益.如绿脓杆菌噬菌体能够治疗化脓性疾病,乳酸菌能够制作酸奶;B、在自然界,无脊椎动物种类占95%,脊椎动物种类占5%,可见脊椎动物的种类远少于无脊椎动物;C、水杉属于裸子植物,种子裸露,没有果皮包被;D、乳酸菌属于细菌,酵母菌属于真菌,两者的区别是乳酸菌没有成型细胞核。故选A。
12.C 13.C 14.D 15.D 16.A 17.C 18.B 19.B 20.A
21.(1)寄生遗传物质(2)细菌病毒(噬菌体)动物病毒(3)结晶体(4)抗生素只治疗细菌感染引起的疾病,对病毒感染引起的疾病无效
22.(1)种子:裸子;(2)C;外套膜;(3)鳃;肺和皮肤;(4)E。
23.(1)神经肌肉关节(2)⑤关节软骨(3)①关节头(4)③④①②
24.(1)先天性遗传物质(2)学习遗传因素(3)社会(4)不滥杀野生动物,保护它们的生存环境;加强对狩猎者的惩罚。(合理即可)
25.(1)酵母菌 真核
(2)18~25℃时酵母菌的繁殖能力最强(或18~25℃是酵母菌生长繁殖的适宜温度)
(3)接种
(4)低温抑制细菌、真菌的生长和繁殖
河南省周口市淮阳区2023-2024学年七年级上册期末生物模拟试题(附答案): 这是一份河南省周口市淮阳区2023-2024学年七年级上册期末生物模拟试题(附答案),共23页。试卷主要包含了单项选择题,非选择题等内容,欢迎下载使用。
河南省周口市商水县2023-2024学年八年级上学期期末生物学试题: 这是一份河南省周口市商水县2023-2024学年八年级上学期期末生物学试题,共3页。
河南省周口市淮阳区2023-2024学年七年级上学期期末生物试题: 这是一份河南省周口市淮阳区2023-2024学年七年级上学期期末生物试题,共6页。试卷主要包含了单项选择题,非选择题等内容,欢迎下载使用。