


2023-2024学年福建省石狮市化学九年级第一学期期末学业质量监测试题含答案
展开
这是一份2023-2024学年福建省石狮市化学九年级第一学期期末学业质量监测试题含答案,共8页。试卷主要包含了化学与人类的生产、生活密切相关,下列实验操作正确的是等内容,欢迎下载使用。
学校_______ 年级_______ 姓名_______
注意事项
1.考试结束后,请将本试卷和答题卡一并交回.
2.答题前,请务必将自己的姓名、准考证号用0.5毫米黑色墨水的签字笔填写在试卷及答题卡的规定位置.
3.请认真核对监考员在答题卡上所粘贴的条形码上的姓名、准考证号与本人是否相符.
4.作答选择题,必须用2B铅笔将答题卡上对应选项的方框涂满、涂黑;如需改动,请用橡皮擦干净后,再选涂其他答案.作答非选择题,必须用05毫米黑色墨水的签字笔在答题卡上的指定位置作答,在其他位置作答一律无效.
5.如需作图,须用2B铅笔绘、写清楚,线条、符号等须加黑、加粗.
一、单选题(本题包括12个小题,每小题3分,共36分.每小题只有一个选项符合题意)
1.下列实验现象的描述正确的是 ( )
A.木炭在氧气中燃烧产生明亮的黄色火焰
B.磷在氧气中燃烧产生大量的白雾
C.硫在氧气中燃烧发出蓝紫色火焰,生成带刺激性气味的气体
D.铁丝在氧气中剧烈燃烧,生成四氧化三铁
2.类推是化学学习中常用的思维方法。下列类推正确的是()
A.活泼金属与酸反应有气体产生,则与酸反应产生气体的一定是活泼金属
B.分子、原子可以构成物质,则物质一定是由分子、原子构成的
C.单质一定是由同种元素组成的物质,则由同种元素组成的物质一定是单质
D.碱性溶液能使酚酞溶液变红,则能使酚酞溶液变红的溶液一定是碱性溶液
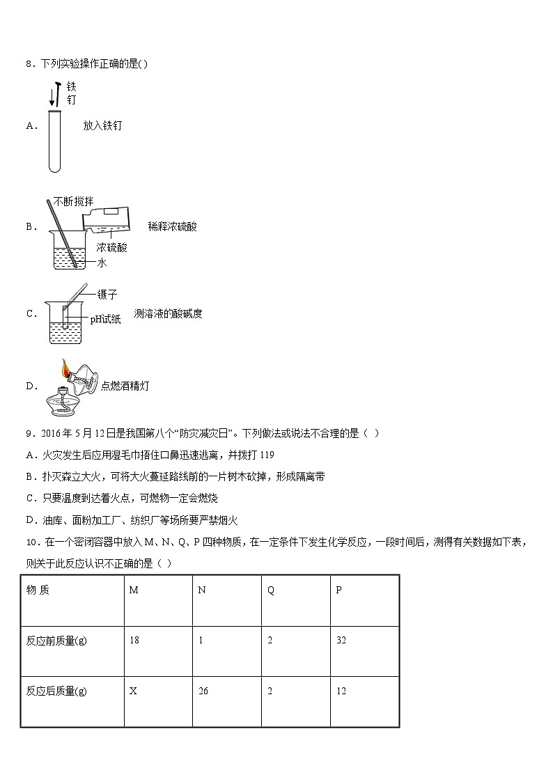
3.下列实验操作能达到实验目的是
A.AB.BC.CD.D
4.下列记录的实验现象中,不符合实验事实的是( )
A.木炭在空气中燃烧,发出红光,生成黑色固体
B.镁在空气中燃烧,发出耀眼的白光,生成白色固体
C.在空气中加热铜片,铜片表面产生黑色固体
D.10mL酒精与10mL水混合后,体积小于20mL
5.实验室里固体氢氧化钠必须密封保存,主要原因是( )
①有腐蚀性
②有吸水性,易潮解
③有挥发性
④能与空气中的CO2反应
A.①②
B.①③
C.②④
D.③④
6.化学与人类的生产、生活密切相关。下列描述正确的是( )
A.引起贫血的主要原因是缺锌
B.将垃圾分类并回收利用
C.是电池回收标志
D.用水喷淋燃着的酒精以降低着火点
7.如图是a、b、c三种固体物质的溶解度曲线,下列说法正确的是( )
A.t℃时,将50g a物质加入到50g水中充分搅拌,可得到100g a的溶液
B.c物质微溶于水
C.a中含有少量b,可用恒温蒸发溶剂的方法提纯a
D.将20℃的三种物质的饱和溶液升温到t℃,所得溶液中溶质的质量分数的大小关系是:b>a>c
8.下列实验操作正确的是( )
A.放入铁钉
B.稀释浓硫酸
C.测溶液的酸碱度
D.点燃酒精灯
9.2016年5月12日是我国第八个“防灾减灾日”。下列做法或说法不合理的是( )
A.火灾发生后应用湿毛巾捂住口鼻迅速逃离,并拨打119
B.扑灭森立大火,可将大火蔓延路线前的一片树木砍掉,形成隔离带
C.只要温度到达着火点,可燃物一定会燃烧
D.油库、面粉加工厂、纺织厂等场所要严禁烟火
10.在一个密闭容器中放入M、N、Q、P四种物质,在一定条件下发生化学反应,一段时间后,测得有关数据如下表,则关于此反应认识不正确的是( )
A.反应后物质M的质量为5gB.物质Q可能是该反应的催化剂
C.反应中N、P的质量比为5∶4D.该变化的基本反应类型是化合反应
11.下列说法中正确的是( )
A.氧元素与碳元素的区别在于质子数不同B.地壳中含量最多的非金属元素是硅
C.同种元素组成的物质一定是纯净物D.空气是由空气分子构成的
12.厉害了,我的国!我国航天技术迅猛发展,“天舟一号”与在轨运行的“天宫二号”空间实验室首次成功交会对接,有力推动了我国空间站建设的进程。空间站里的O2源自电解水,所得H2与CO2反应生成H2O和CH4,该反应的微观示意图如下。依据图示,下列叙述错误的是
A.反应前后分子种类不变B.原子可以构成分子
C.反应中分子可以再分D.反应前后原子种类不变
二、填空题(本题包括4个小题,每小题7分,共28分)
13.以下是初中化学的一些基本实验,请根据实验内容回答下列问题。
(1)A 实验中,反应的化学方程式是_____。
(2)B 实验燃烧的现象:_____,_____,放出大量的热,生成_____。冷却至室温后,U 型管中液面高度的变化为_____。
(3)C 实验产生氧气与氢气的体积比约为_____。
14.某同学为探究燃烧的条件,做了如图所示三个实验,请你帮他分析,完成如下空格:
15.根据如图的实验回答问题:
(1)小明同学按甲图实验后,发现集气瓶底部炸裂了,说明图中的错误是_____。
(2)乙图冷却热的硝酸钾溶液,试管底部有晶体析出,由此得出随着温度降低,硝酸钾的溶解度____,原来热的而硝酸钾溶液______(填“是”或“不是”或“不一定是”)饱和溶液。
(3)两图是探究燃烧条件的实验,打开分液漏斗的活塞前,白磷不燃烧,而打开后白磷燃烧,比较打开前后的现象证明白磷随燃烧需要____,烧杯中水的作用是___,锥形瓶内发生反应时的化学方程式为___。
16.请结合如图所示实验回答问题:
(1)实验一中集气瓶里水的作用是_____。
(2)实验二中若测得空气中O2含量小于 ,可能的原因是_____(答一点即可)。
(3)实验三中金属片上的白磷燃烧而热水中的白磷不燃烧,说明磷燃烧的条件之一是_____。
三、实验题(本题包括2个小题,每小题7分,共14分)
17.已知硝酸铵的化学式为NH4NO3,某蔬菜种植基地原计划每亩菜田施用氮肥硝酸铵120千克,因缺货现改用尿素[CO(NH2)2],若要达到同样的施肥效果(即氮元素的质量相等),则每亩菜田所需尿素的质量是__________kg。
18.复方氢氧化镁片[有效成分Mg(OH)2]和复方碳酸镁片[有效成分MgCO3]是两种常见的抗胃酸药。从A或B中任选一个作答,若均作答,按A计分。
四、计算题(本题包括2个小题,共22分)
19.(10分)下图是某反应的微观示意图。
(1)写出图中单质的化学式_______________。
(2)写出该反应的化学方程式__________________。
20.(12分)如图所示是某反应的微观示意图。
(1)反应中H2与CH4的质量比是多少?____
(2)写出该反应的化学方程式。_____
参考答案
一、单选题(本题包括12个小题,每小题3分,共36分.每小题只有一个选项符合题意)
1、C
2、D
3、D
4、A
5、C
6、B
7、D
8、B
9、C
10、A
11、A
12、A
二、填空题(本题包括4个小题,每小题7分,共28分)
13、2H2O22H2O+O2↑ 剧烈燃烧 火星四射 生成黑色固体 a高于b 1:2
14、木条燃烧,玻璃棒不燃烧 燃烧需要物质是可燃物 玻璃罩内的蜡烛燃烧一段时间后熄灭,玻璃罩外的蜡烛不熄灭 燃烧需要与空气接触 木条燃烧,小煤块不燃烧 燃烧需要温度达到可燃物着火点
15、瓶底没有预先放入水(或细沙) 减小 不一定是 氧气(或与氧气接触) 使白磷温度达到着火点,并隔绝空气 2H2O22H2O+O2↑
16、防止生成的高温熔融物掉落瓶底,使集气瓶破裂 装置漏气或红磷的量不足等(合理即可) 燃烧需要与氧气接触
三、实验题(本题包括2个小题,每小题7分,共14分)
17、90
18、58 MgCO3+2HCl=MgCl2+H2O+CO2↑ ×100% Mg(OH)2+2HCl=MgCl2+2H2O
四、计算题(本题包括2个小题,共22分)
19、O2 4NH3+5O24NO+6H2O
20、1:2 4H2+CO22H2O+CH4
目的
主要操作方法
A
粗盐的提纯(仅考虑不溶性杂质)
溶解、过滤、洗涤、干燥
B
除去氮气中少量氧气
将混合物通过灼热的木炭
C
除去铁粉中少量的铜粉
加入足量硫酸铜溶液,过滤
D
鉴别蒸馏水和食盐水
用玻璃棒分别蘸取待测液在火焰上灼烧
物 质
M
N
Q
P
反应前质量(g)
18
1
2
32
反应后质量(g)
X
26
2
12
实验序号
实验现象
结论(燃烧条件)
(1)实验1
_____
____
(2)实验2
_____
____
(3)实验3
_____
_____
A
B
(1)Mg(OH)2的相对分子质量为___________。
(2)用复方碳酸镁片治疗胃酸过多症时,反应的化学方程式为_____________。
(1)MgCO3中氧元素质量分数的计算式为___________。
(2)用复方氢氧化镁片治疗胃酸过多症时,反应的化学方程式为__________。
相关试卷
这是一份福建省泉州市石狮市2024届九年级上学期期末质量监测化学试卷(含答案),共16页。试卷主要包含了单选题,填空题,实验题,计算题等内容,欢迎下载使用。
这是一份福建省永春县第一中学2023-2024学年化学九年级第一学期期末学业质量监测模拟试题含答案,共10页。试卷主要包含了下列实验现象的描述不正确的是,下列宏观事实的微观解释错误的是,下列有关水的说法不正确的是,大蒜中含有一种有效成分硫化丙烯等内容,欢迎下载使用。
这是一份福建省厦门双十思明分校2023-2024学年化学九年级第一学期期末学业质量监测模拟试题含答案,共9页。试卷主要包含了考生要认真填写考场号和座位序号,有关空气的叙述中,正确的是,下列对实验现象的描述不正确的是等内容,欢迎下载使用。
