


2023-2024学年福建省福州市第十九中学化学九上期末综合测试试题含答案
展开
这是一份2023-2024学年福建省福州市第十九中学化学九上期末综合测试试题含答案,共9页。试卷主要包含了关于CO和CO2的说法正确的是,实验室制取氯气的化学方程式为等内容,欢迎下载使用。
学校_______ 年级_______ 姓名_______
注意事项:
1. 答题前,考生先将自己的姓名、准考证号填写清楚,将条形码准确粘贴在考生信息条形码粘贴区。
2.选择题必须使用2B铅笔填涂;非选择题必须使用0.5毫米黑色字迹的签字笔书写,字体工整、笔迹清楚。
3.请按照题号顺序在各题目的答题区域内作答,超出答题区域书写的答案无效;在草稿纸、试题卷上答题无效。
4.保持卡面清洁,不要折叠,不要弄破、弄皱,不准使用涂改液、修正带、刮纸刀。
一、单选题(本大题共15小题,共45分)
1.下列说法不正确的是
A.原子的质量几乎都集中在原子核中
B.原子通过得失电子变成离子,但离子不能变成原子
C.原子、分子、离子都是构成物质的微粒。
D.由分子构成的物质发生化学变化时,分子本身一定改变
2.下列四个图像能正确反映其对应实验操作的是 ( )
A. 红磷在密闭容器中燃烧,反应前后容器内物质质量与时间的变化关系
B. 一定量的过氧化氢溶液与二氧化锰反应,生成氧气的质量与反应时间的关系
C. 水电解反应前后分子个数变化与反应时间的关系
D. 实验室用高锰酸钾制取氧气,试管剩余固体与时间的关系
3.下列实验仪器在实验时,不宜作反应容器的是
A.烧杯B.试管C.量筒D.集气瓶
4.为了检验二氧化碳是否充满集气瓶,正确的方法是( )
A.加入澄清石灰水
B.滴入紫色石蕊试液
C.用燃着的木条放在瓶口
D.用燃着的木条迅速伸入瓶底
5.下列化学方程式书写及其反应类型都正确的是
A. 分解反应
B. 化合反应
C. 复分解反应
D. 中和反应
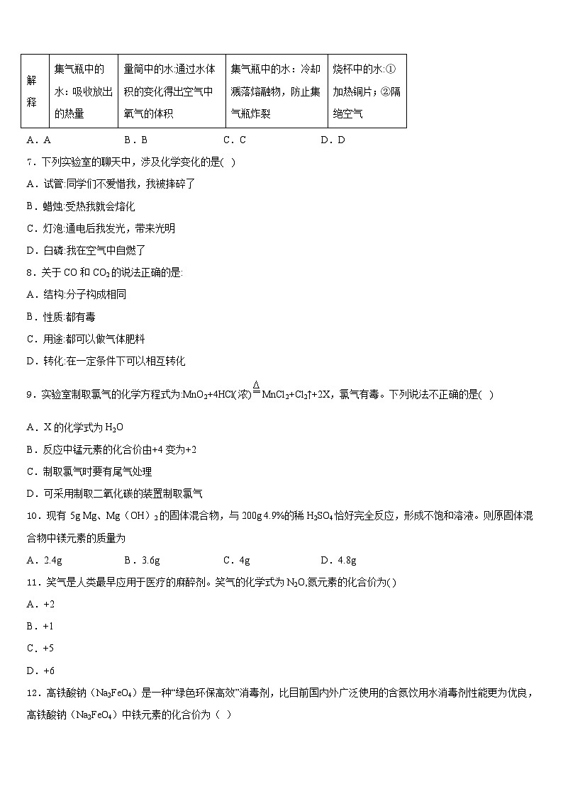
6.对下列实验指定容器中的水,其解释没有体现水的主要作用的是
A.AB.BC.CD.D
7.下列实验室的聊天中,涉及化学变化的是( )
A.试管:同学们不爱惜我,我被摔碎了
B.蜡烛:受热我就会熔化
C.灯泡:通电后我发光,带来光明
D.白磷:我在空气中自燃了
8.关于CO和CO2的说法正确的是:
A.结构:分子构成相同
B.性质:都有毒
C.用途:都可以做气体肥料
D.转化:在一定条件下可以相互转化
9.实验室制取氯气的化学方程式为:MnO2+4HCl(浓)MnCl2+Cl2↑+2X,氯气有毒。下列说法不正确的是( )
A.X的化学式为H2O
B.反应中锰元素的化合价由+4变为+2
C.制取氯气时要有尾气处理
D.可采用制取二氧化碳的装置制取氯气
10.现有 5g Mg、Mg(OH)2的固体混合物,与200g 4.9%的稀H2SO4恰好完全反应,形成不饱和溶液。则原固体混合物中镁元素的质量为
A.2.4gB.3.6gC.4gD.4.8g
11.笑气是人类最早应用于医疗的麻醉剂。笑气的化学式为N2O,氮元素的化合价为( )
A.+2
B.+1
C.+5
D.+6
12.高铁酸钠(Na2FeO4)是一种“绿色环保高效”消毒剂,比目前国内外广泛使用的含氮饮用水消毒剂性能更为优良,高铁酸钠(Na2FeO4)中铁元素的化合价为( )
A.0B.+2C.+3D.+6
13.下面是同学们在复习中梳理得到的一组图象,其中图象与实验描述一致的是()
A.常温下,相同质量的锌和铁分别与足量的溶质质量分数相同的稀硫酸反应
B.在密闭容器中加热木炭和氧化铜粉末的混合物
C.等质量的氯酸钾制取氧气
D.过氧化氢溶液分解制取氧气
14.下列食品制作中,发生了化学变化的是( )
A.粮食酿酒B.凉水冻冰C.黄瓜切片D.萝卜剁碎
15.空气中化学性质不活泼且含量较多的气体是( )
A.氮气B.氧气C.稀有气体D.二氧化碳
二、填空题(本大题共4小题,共20分)
16.人类生活生产离不开金属。
(1)在“国庆70周年”阅兵式上展示了一大批具有自主知识产权的新式武器,它们广泛地使用合金而不用纯金属的原因是什么_________?(一条即可)
(2)驿城区老河乡盛产香菇,青少年食用香菇可以补充生长发育过程所需的“铁”,“铁”指的是_________(填“原子”、“离子”、“元素”)。
(3)近年流行的“自热火锅”给人们生活带来方便。“自热火锅”主要由食物和发热包(主要成分为生石灰、焙烧硅藻土、活性炭、铁粉、碳酸钠等)组成。
①生石灰用作发热剂,用化学方程式表示发热原理________。
②铁粉常用作发热剂,它可以与氧气和水反应最终生成氢氧化铁,写出该化学方程式:________。
(4)下图为某同学在实验室模拟工业上炼铁的原理。补充资料:I、已知FeO在一定条件下能逐步失去其中的氧,依次生成FeO、FeO最终被还原为铁;Ⅱ、酒精灯火焰温度为450℃-650℃;Ⅲ。通过数字化设备对氧化铁和一氧化碳进行分析,获得相关数据并绘制成图。
①你认为该实验应进行哪些改进:___________。
②某同学将反应所得的黑色固体物质放入足量的稀硫酸中,发现生成物中没有铁,得此结论依据的现象是___________。
③根据资料分析实验失败的原因__________。
(5)上述实验改进后,用50g含氧化铁80%的赤铁矿石,理论上生成铁的质量是________?使用化学方程式计算。
17.如图是初中化学中常见的实验。
(1)A中现象:烧杯②中溶液变红。请用分子的知识解释“变红”的原因_____。
(2)B中集气瓶底部有少量水,其作用是_____。
(3)C实验完毕,集气瓶内水面上升到一定高度后,不能继续上升,这种现象说明氮气具有_____的性质;若从烧杯中进入集气瓶内水的体积明显小于瓶内原空气体积的,可能存在的原因是_____(写出一条即可)。
18.在实验室里,可选择下列图示装置制取某些气体,请回答下列问题。
(1)写出制取二氧化碳的化学反应原理:_______________。所选用装置代码组合_____________。
(2)验满二氧化碳的方法是____________。
(3)若只是从B实验装置的适用条件来看,还可用它其生成的气体的化学方程式___________。
(4)根据装置的选用条件再写出一个可用图A所示装置产生气体的化学方程式____________。
19.现有下列A、B、C、D、E五种实验装置,根据题意,将装置的序号填入下列空格中。
(1)加热高锰酸钾制取氧气,用_____装置,收集氧气最好用_____装置。
(2)用过氧化氢溶液与二氧化锰制取氧气,用_____装置。
(3)氨气极易溶于水,且密度比空气小,实验室常用加热固体氯化铵和固体熟石灰的混合物来制取氨气,应用_____装置,收集氨气最好用_____装置。
(4)实验室加热高锰酸钾制氧气时:
A 制取氧气前要先检查装置的气密性,目的是为了_____。
B 伸入制氧气试管里的导管不宜过长,原因是_____。
C 常在试管口塞一团棉花,其目的是_____。
D 加热时先将酒精灯在试管下方来回移动,其目的是_____。
E 用排水法收集氧气,当气泡_____时,再开始收集。
三、简答题(本大题共2小题,共16分)
20.(8分)小江同学为了寻找含碳酸钙质量分数超过85%的石灰石,对一样品进行了如下定量实验(石灰石样品中的杂质不与盐酸反应).
试通过计算,分析该石灰石样品中碳酸钙的质量分数是否符合要求?_____
21.(8分)在实验室里加热25克氯酸钾和二氧化锰的固体混合物制取氧气,完全反应后剩余固体质量为 15.4g,请计算:
(1)反应生成氧气的质量为_____g。
(2)反应前固体混合物中氯酸钾的质量分数_____(写计算过程)。
四、探究题(本大题共2小题,共19分)
22.(9分)碳是形成化合物种类最多的元素,含碳物质是中学化学研究的重要内容。
(1)如图1是元素周期表中的一格,碳的原子结构示意图为_____。
(2)金刚石和石墨都由碳元素组成的单质,但它们的物理性质却存在明显差异,其原因是_____。
(3)“低碳生活”倡导低能量、低消耗,主要是为了减少_____(填化学式)的排放量。
(4)甲、乙、丙、丁是初中化学常见的化合物,甲和乙中含有碳元素,丙能做干燥剂。它们之间有如图2所示的转化关系(部分物质和反应条件已略去)。则甲的化学式为_____;甲生成乙和丙的化学方程式为_____,乙和丁反应生成甲的化学方程式为_____。
23.(10分)金属在生产和生活中有着广泛应用,回答下列与金属有关的问题。
(1)下列金属制品在应用中,利用金属导热性的是_____。
a.金属硬币 b.铜制火锅 c.铝制导线
(2)铝比铁活泼,但铝在空气中比铁稳定,其原因是_____。
(3)合金是重要的金属材料。如图中能表示锡铅合金的是_____(选填“a”“b”或“c”)。
(4)镁铝合金被誉为“绿色金属结构材料”。镁,铝按其一定比例熔合后冷却可得到一种储氢合金材料Mg17Al12,完全吸收氢气后得到MgH2和Al,该反应的化学方程式为_____。
(5)铁矿石有多种,如赤铁矿(主要成分Fe2O3)和磁铁矿(主要成分Fe3O4)等。写出磁铁矿的主要成分与一氧化碳反应的化学方程式_____。
(6)某炼铁厂要冶炼1000t含杂质3%的生铁,需要含Fe2O380%赤铁矿石的质量是_____t(计算结果小数点后面保留一位)。
参考答案
一、单选题(本大题共15小题,共45分)
1、B
2、A
3、C
4、C
5、D
6、A
7、D
8、D
9、D
10、A
11、B
12、D
13、A
14、A
15、A
二、填空题(本大题共4小题,共20分)
16、硬度大 元素 CaO+H2O=Ca(OH)2 4Fe+3O2+6H2O=4Fe(OH)3 酒精灯应换成酒精喷灯并在b口应放置点燃的酒精灯 没有气泡产生 使用酒精灯加热达不到完全反应时所需的温度 28g
17、氨分子不断运动,进入滴有酚酞的蒸馏水中,使酚酞试液变红 吸收二氧化硫,防止污染空气 难溶于水 红磷量不足,没有把氧气消耗完(或装置漏气;没有冷却到室温,就打开了止水夹。)
18、CaCO3+2HCl=CaCl2+H2O+CO2↑ BD 将带火星的木条伸到集气瓶口,观察是否熄灭 2H2O22H2O+O2↑ 2KClO32KCl+3O2↑
19、A C B A E 防止装置漏气收集不到气体 导管伸入过长不利于气体的排出 防止高锰酸钾粉末随气流进入导气管 使试管均匀受热,防止试管炸裂 连续均匀冒出
三、简答题(本大题共2小题,共16分)
20、不符合要求
21、(1)9.6(2)98%
四、探究题(本大题共2小题,共19分)
22、 碳原子排列方式不同 CO2 CaCO3 CaCO3CaO+CO2↑ Ca(OH)2+CO2═CaCO 3↓+H2O
23、b 铝和空气中的氧气反应生成致密的氧化铝薄膜,阻碍铝的进一步反应 a Mg17All2+17H2=17MgH2+12Al 4CO+Fe3O43Fe+4CO2 1732.1
选项
A
B
C
D
实验装置
硫在氧气中燃烧
测定空气中氧气的含量
铁丝在氧气中燃烧
探究燃烧的条件
解释
集气瓶中的水:吸收放出的热量
量筒中的水:通过水体积的变化得出空气中氧气的体积
集气瓶中的水:冷却溅落熔融物,防止集气瓶炸裂
烧杯中的水:①加热铜片;②隔绝空气
实验步骤
将适量盐酸加入烧杯中并称重
称取少量石灰石样品加入烧杯中,使之与过量稀盐酸反应
待反应完全后,称重
实验数据
烧杯和盐酸的质量为100.0g
石灰石样品的质量为12.0g
烧杯和其中混合物的质量为107.6g
相关试卷
这是一份2023-2024学年福建省重点中学化学九上期末经典模拟试题含答案,共6页。试卷主要包含了答题时请按要求用笔,有关氧气性质的叙述正确的是,奠定了近代化学基础的是,工业上生产硅的重要反应为,下列物质由离子构成的是等内容,欢迎下载使用。
这是一份2023-2024学年福建省福州市台江区福州华伦中学化学九上期末质量跟踪监视试题含答案,共11页。试卷主要包含了推理是一种重要的化学学习方法,下列关于水的说法不正确的是,下图图标警示的是等内容,欢迎下载使用。
这是一份2023-2024学年福建省福州市教育院第二附属中学化学九上期末学业质量监测试题含答案,共8页。试卷主要包含了考生要认真填写考场号和座位序号,如图是一种叫“干水”的物质等内容,欢迎下载使用。