2023-2024学年甘肃省古浪县九年级化学第一学期期末统考试题含答案
展开
这是一份2023-2024学年甘肃省古浪县九年级化学第一学期期末统考试题含答案,共10页。试卷主要包含了下列说法不正确的是,食用加碘盐中的“碘”指的是,高铁酸钠中铁元素化合价为等内容,欢迎下载使用。
学校_______ 年级_______ 姓名_______
注意事项:
1. 答题前,考生先将自己的姓名、准考证号填写清楚,将条形码准确粘贴在考生信息条形码粘贴区。
2.选择题必须使用2B铅笔填涂;非选择题必须使用0.5毫米黑色字迹的签字笔书写,字体工整、笔迹清楚。
3.请按照题号顺序在各题目的答题区域内作答,超出答题区域书写的答案无效;在草稿纸、试题卷上答题无效。
4.保持卡面清洁,不要折叠,不要弄破、弄皱,不准使用涂改液、修正带、刮纸刀。
一、单选题(本大题共15小题,共45分)
1. “关爱生命、注意安全、拥抱健康”是永恒主题。下列叙述正确的是( )
A.掏空沼气池前进行灯火实验
B.在加油站、亚麻厂等场所,要注意通风,严禁烟火,防止爆炸
C.实验室用剩药品,不能带出实验室,不能随意丢弃,要放回原瓶
D.点燃木条检验液化石油气是否泄露
2.下列有关实验方案设计正确的是
A.AB.BC.CD.D
3.类推是化学学习中常用的思维方法.下列类推正确的是( )
A.活泼金属与酸反应有气体产生,则与酸反应产生气体的一定是活泼金属
B.酸与碱发生中和反应生成盐和水,则生成盐和水的反应一定是中和反应
C.单质一定是由同种元素组成的物质,则由同种元素组成的物质一定是单质
D.碱性溶液能使酚酞溶液变红,则能使酚酞溶液变红的溶液一定是碱性溶液
4.市场上有“加碘食盐”、“高钙牛奶”、“含氟牙膏”等商品,这里的“碘、钙、氟”指的是( )
A.单质B.元素C.离子D.原子
5.下列实验操作中不能达到实验目的是
A.AB.BC.CD.D
6.下列说法不正确的是( )
A.合金中至少含有两种物质,它是混合物
B.生铁和钢是常见的铁合金
C.NaOH和Ca(OH)2在水溶液中都能产生OH-,因此两者都显碱性
D.食盐水和金属铝都含有自由移动的离子,因此两者都能导电
7.推理是学习化学的一种方法,以下推理正确的是
A.单质只含一种元素,所以含一种元素的物质一定是单质
B.氧气是由氧元素组成的,所以制取氧气的反应物中一定含有氧元素
C.金属铝能与稀盐酸反应,推测金属铜也能与稀盐酸反应
D.二氧化锰加快氯酸钾的受热分解的速率,故催化剂一定能加快化学反应速率
8.下列关于如图电解水实验的说法正确的是
A.该反应是化合反应
B.试管1中的气体是氢气
C.试管1和试管2中的气体质量比为1:2
D.该实验可证明水是由氢气和氧气组成
9.食用加碘盐中的“碘”指的是
A.元素B.原子C.分子D.化合物
10.高铁酸钠(Na2FeO4)是一种“绿色环保高效”消毒剂,高铁酸钠(Na2FeO4)中铁元素化合价为
A.0B.+2C.+3D.+6
11.某同学制作的试剂标签如下,其中化学式书写正确的是
A.B.C.D.
12.从分子、原子角度对下面一些现象和变化的解释,合理的是
A.花香四溢 分子很小,质量也很小
B.热胀冷缩 温度变化,分子或原子大小发生变化
C.滴水成冰 温度降低,分子间隔变小、停止运动
D.食品变质 分子发生变化,分子性质发生变化
13.小明同学依据描述书写的化学符号:①2个氢原子:H2;②两个氮分子:2N2;③由三个氧原子构成的臭氧分子:3O;④两个铁离子:2Fe3+;⑤+2价的镁元素:Mg2+;⑥导电、导热性最好的金属:Ag。其中,正确的是( )
A.②④⑤B.①④⑤C.①③⑤D.②④⑥
14.学化学、用化学,下列说法不正确的是
A.点燃氢气前要先检验氢气的纯度
B.CO 有毒且无色无味,使用CO 作燃气时要注意室内通风
C.农药、化肥的不合理施用,会造成水体污染
D.醋酸除水垢利用的是物理变化
15. “绿色化学”能实现零排放(即反应物中的原子利用率达到100%).CO和H2在一定条件下按照不同的比例可以合成不同的有机化工原料.根据零排放的要求,以CO和H2合成的有机物不可能是( )
A.甲醇(CH4O)B.乙醇(C2H6O)
C.甲醛(CH2O)D.乙酸(C2H4O2)
二、填空题(本大题共4小题,共20分)
16.实验室模拟炼铁的实验装置如图所示.试回答下列问题:
(1)实验中看到A装置中的实验现象为:玻璃管中的粉末______.
(2)玻璃管中反应的化学方程式为______.
(3)加热氧化铁之前,先通一会儿一氧化碳的作用是______.
17.下图是实验室中用于制取和收集气体的装置图
请写出标号仪器的名称:a_______;b _______。实验室用高锰酸钾来制取氧气,要想得到较纯净的氧气,应选择的发生和收集装置为_______(填字母);在发生装置的试管口放一小团棉花的作用是________。若要选择上述仪器来制取二氧化碳,可选择的发生和收集装置是________(填字母);在实验室里依据_______来选择发生装置,检验二氧化碳的方法是_______。装置B与装置A比较,装置B优点是_________。
18.据下列仪器装置图,请回答有关问题。
(1)图中仪器①的名称_____。
(2)若实验室用高锰酸钾制取氧气,发生装置应选_____(填字母序号),反应的化学方程式为_____。用装置F收集一瓶O2,如何检验O2是否已收集满?_____。
(3)实验室没有大理石和石灰石,只有碳酸钠粉末和盐酸,为了顺利制取一瓶CO2气体,请你选择最佳的装置组合_____(填字母序号),反应的化学方程式为_____,选择该气体发生装置的理由是_____。
19.请根据下列实验装置图回答有关问题:
(1)写出序号为①、②的仪器名称:①_______________________; ②_______________________;
(2)实验室制取二氧化碳的化学方程式为_______________________;若 选用F装置收集CO2气体,应从_______________________(填“a”或“b”)端通入,使用该装置收集,检验CO2是否收集满的操作是_______________________。
(3)用双氧水和二氧化锰制取氧气的化学方程式为_______________________, 该反应的基本类型为_______________________,反应后过滤、干燥,所得到的二氧化锰_______________________ (填“能”或“不能”)继 续作为双氧水分解的催化剂。
(4)实验室常用锌粒和稀硫酸制取氢气,可选用的发生装置是_______________________(填字母), 装置C、D、E中能用来收集氢气的是_______________________(填字母)。
(5)某化学兴趣小组借助氧气传感器探究微粒的运动,数据处理软件可实时绘出氧气体积分数随时间变化的曲线。收集一塑料瓶氧气依次按以下步骤进行实验:
Ⅰ敞口放置; Ⅱ 双手贴在塑料瓶的外壁上:Ⅲ将塑料瓶的瓶口朝下,三步实验中测得氧气的体积分数随时间变化的曲线依次为图中的MN段、NP段和PQ段。
①以曲线MN段和_____________________作对比, 能证明温度越高氧分子运动速率越快。
a NP段
b PQ段
②曲线PQ段可证明氧气具_____________________性质 。
③随着实验的进行,最终传感器测出氧气的体积分数约为_____________________ %时,几乎不再变化。
三、简答题(本大题共2小题,共16分)
20.(8分)钙是人体中的常量元素,因缺钙而导致骨质疏松、佝偻病等的患者应在医生的指导下服用钙片。某补钙药剂说明书的部分信息如图1所示。现将100g稀盐酸分成五等份,逐次加到用40片该药剂制成的粉末中(其他成分不与盐酸反应),得到部分数据与关系图如图2,请根据有关信息回答问题:
(1)a的数值为_____。
(2)完全反应后生成氯化钙的质量是多少?(答题要求写出完整的计算过程)
(3)第五次反应后溶液中氯元素的的质量是_____?
21.(8分)学家侯德榜在1926年生产出纯度为99%的“红三角”牌纯碱(Na2CO3),为世界制碱工业作出突出的贡献。化学小组用氯化钡(BaCl2)溶液测定某纯碱样品纯度,有关化学反应(杂质不参与反应)原理为Na2CO3 + BaCl2 = BaCO3↓+ 2NaCl 。若该纯碱样品质量2.15 g,充分反应后产生的BaCO3质量为3.94 g。求:
(1)参加反应的Na2CO3的质量;
(2)该纯碱样品的纯度为多少?(结果精确到0.1%)
四、探究题(本大题共2小题,共19分)
22.(9分)大自然向人类提供了丰富的金属资源。
(1)探究铁钉锈蚀条件的实验如图所示。
①蒸馏水经过了煮沸,目的是_____;氯化钙的作用是________。
②对比试管_____(填字母,下同)和试管_____,可知铁钉锈蚀需要与水直接接触。
(2)钛铁矿(主要成分为FeTiO3)可用来提取钛,工业流程如下图所示。
①氯化过程发生反应的化学方程式为2FeTiO3+6C+7Cl22TiCl4+2X+6CO,X的化学式为_________。
②高温冶炼过程发生的反应属于基本反应类型中的_________。
③合成过程得到的产物甲醇(CH3OH)是一种重要的燃料,甲醇充分燃烧的化学方程式为____________。
(3)下列途径能有效保护金属资源的是___(填字母)。
a.防止金属腐蚀 b.回收利用废旧金属
c.合理有效地开采矿物 d.寻找金属的代用品
23.(10分)航天航空业的发展离不开化学。
资料一、嫦娥四号探测器在西昌卫星发射中心由长征三号乙运载火箭发射并已成功着陆月球背面,我国探月走上新台阶。
思考与分析
(1)发射嫦娥四号运载火箭的燃料有偏二甲肼( C2H8N2),发射时与助燃剂四氧化二氮(N2O4)剧烈反应, X的化学式为_________________________。偏二甲肼 (C2H8N2)分子和四氧化二氮 ( N2O4) 分子中含有的相同的微粒是_________________________( 用化学用语表示)。
(2)钛合金是制造航天器的重要材料,钛在元素周期表中的部分信息及其原子结构示意图如图所示,下列说法正确的是________________________(填序号)。
A 图中m=22, x=8 ,
B 钛元素属于金属元素
C Ti4+的核外电子数为18
D 钛原子核内有22个中子
(3)月球表面富含钛铁矿,其主要成分是钛酸亚铁( FeTiO3),其中钛元素的化合价为____________。
资料二、据报道:载人宇宙飞船或潜水艇中一般都要安装盛放过氧化钠(Na2O2)颗粒的装置,其中过氧化钠可作供氧剂。
活动与探究
某化学兴趣小组同学对过氧化钠非常好奇,进行了如下探究:
[提出问题]过氧化钠是否为一种制氧剂? 与人呼出的哪种气体发生反应?
[查阅资料]①人呼出的气体中主要成分是N2、O2、 CO2和水蒸气等;
NaOH溶液吸收CO2效果更好:; NaOH溶液与O2不反应
[提出猜想]过氧化钠与人呼出的N2或CO2或水反应并生成氧气。
[进行实验]
实验Ⅰ:验证过氧化钠与氮气反应并生成氧气
(1)实验装置如图甲所示。
(2)实验现象及结论:经判断过氧化钠与氮气没有发生反应,观察到的现象是______________。
实验Ⅱ:验证过氧化钠与水蒸气反应并生成氧气
(1)同学们在老师的指导下设计了如图乙所示装置。A装置的作用是______________,发生的变化是_______________变化。
(2)实验现象及结论:带火星的木条复燃;过氧化钠与水蒸气发生反应并生成氧气。
(3)若该反应还产生了氢氧化钠,请你写出反应的化学方程式________________。
实验Ⅲ:验证过氧化钠与二氧化碳反应并生成氧气
(1)同学们在老师的指导下设计了如图丙所示装置。A装置中发生反应的化学方程式为__________________。
(2)实验现象及结论:带火星的木条复燃;过氧化钠与二氧化碳发生反应并生成氧气。
[反思与交流]
(1)某同学对实验Ⅲ的设计提出质疑:认为该实验不足以证明二氧化碳与过氧化钠确实发生了反应,你认为他的理由是______________。
(2)根据上述实验,载人宇宙飞船或潜水艇中一般都要安装盛放过氧化钠 ( Na2O2)颗粒的装置,其主要原因是_______________。(填序号) 。
A 不需要加热
B 过氧化钠是固体
C 可以产生氧气并消耗二氧化碳
(3)过氧化钠可用于呼吸面具中作为氧气的来源。健康成年人每分钟需氧气量约为0.224L (氧气的密度是1.43g. L-1 ) ,假设氧气主要来自于二氧化碳与过氧化钠的反应(反应化学方程式为) ,现要维持100分钟的呼吸.试计算:
①100分钟的呼吸需要氧气的质量约为______________g (计算结果保留整数)。
②至少需要准备过氧化钠的质量约为_______________g;
参考答案
一、单选题(本大题共15小题,共45分)
1、B
2、A
3、D
4、B
5、B
6、D
7、B
8、B
9、A
10、D
11、C
12、D
13、D
14、D
15、B
二、填空题(本大题共4小题,共20分)
16、由红色逐渐变黑 Fe2O3+3CO2Fe+3CO2 排尽玻璃管中的空气,防止加热时发生爆炸
17、锥形瓶 集气瓶 AC 防止高锰酸钾的粉尘进入导管 BE 根据反应物的状态及反应条件 将气体通入澄清的石灰水中 ,若石灰水变浑浊,证明该气体为二氧化碳 节约能源或操作简单
18、水槽 C 用带火星的木条伸到集气瓶口,木条复燃,说明已满,反之未满 AF 可以控制反应的速率
19、分液漏斗 水槽 a 将燃着的木条放在集气瓶的b端,木条熄灭,说明已经集满 分解反应 能 B CE a 密度比空气大 21
三、简答题(本大题共2小题,共16分)
20、(1)25g;
(2)设生成氯化钙的质量是x
x=22.2g
反应完全后,生成氯化钙的质量为22.2g;
(3)17.75g
21、2.12g;98.6%
四、探究题(本大题共2小题,共19分)
22、尽可能除去蒸馏水中溶解的氧气 尽可能除去空气中的水蒸气 A C FeCl3 置换反应 ABCD
23、H2O N BC +4 燃着的木条一段时间后熄灭 为反应提供水蒸气 物理 2Na2O2+ 2H2O=4NaOH +O2↑ CaCO3+2HCl=CaCl2+H2O+CO2↑ 二氧化碳中有少量水蒸气,也能与过氧化钠反应生成氧气 ABC 32 156
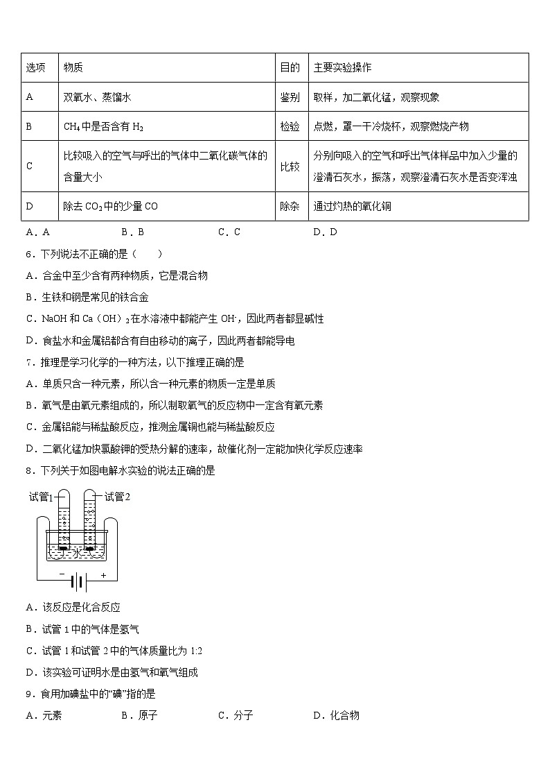
选项
实验目的
实验方案
A
检验NaOH溶液中是否含有Na2CO3
加入过量的稀盐酸,观察现象
B
鉴别AgNO3溶液和稀硫酸
分别加入BaCl2溶液,观察现象
C
除去KNO3溶液中的少量Ba(NO3)2
加入适量的Na2SO4溶液,过滤
D
除去CO2中含有的少量CO
点燃
选项
物质
目的
主要实验操作
A
双氧水、蒸馏水
鉴别
取样,加二氧化锰,观察现象
B
CH4中是否含有H2
检验
点燃,罩一干冷烧杯,观察燃烧产物
C
比较吸入的空气与呼出的气体中二氧化碳气体的含量大小
比较
分别向吸入的空气和呼出气体样品中加入少量的澄清石灰水,振荡,观察澄清石灰水是否变浑浊
D
除去CO2中的少量CO
除杂
通过灼热的氧化铜
实验次数
第一次
第三次
第四次
加入盐酸的质量(g)
20
20
20
剩余固体的质量(g)
35
a
20
相关试卷
这是一份甘肃省酒泉市肃州中学2023-2024学年化学九年级第一学期期末统考模拟试题含答案,共8页。试卷主要包含了下列对微粒的描述中,不正确的是,下列变化中,属于化学变化的是等内容,欢迎下载使用。
这是一份甘肃省定西市名校2023-2024学年化学九年级第一学期期末统考模拟试题含答案,共10页。试卷主要包含了答题时请按要求用笔,世界是物质的,物质是变化的,下列实验操作错误的是等内容,欢迎下载使用。
这是一份甘肃省白银市名校2023-2024学年九年级化学第一学期期末统考模拟试题含答案,共7页。试卷主要包含了考生必须保证答题卡的整洁,下列实验能达到目的是,下列有关水的说法正确的是,下列说法不正确的是等内容,欢迎下载使用。

