搜索
    上传资料 赚现金
    英语朗读宝

    2023-2024学年浙江省湖州市德清县化学九年级第一学期期末考试试题含答案

    2023-2024学年浙江省湖州市德清县化学九年级第一学期期末考试试题含答案第1页
    2023-2024学年浙江省湖州市德清县化学九年级第一学期期末考试试题含答案第2页
    2023-2024学年浙江省湖州市德清县化学九年级第一学期期末考试试题含答案第3页
    还剩7页未读, 继续阅读
    下载需要15学贝 1学贝=0.1元
    使用下载券免费下载
    加入资料篮
    立即下载

    2023-2024学年浙江省湖州市德清县化学九年级第一学期期末考试试题含答案

    展开

    这是一份2023-2024学年浙江省湖州市德清县化学九年级第一学期期末考试试题含答案,共10页。试卷主要包含了考生必须保证答题卡的整洁,向烧杯中逐滴加入x溶液至过量等内容,欢迎下载使用。
    学校_______ 年级_______ 姓名_______
    注意事项:
    1.答卷前,考生务必将自己的姓名、准考证号、考场号和座位号填写在试题卷和答题卡上。用2B铅笔将试卷类型(B)填涂在答题卡相应位置上。将条形码粘贴在答题卡右上角"条形码粘贴处"。
    2.作答选择题时,选出每小题答案后,用2B铅笔把答题卡上对应题目选项的答案信息点涂黑;如需改动,用橡皮擦干净后,再选涂其他答案。答案不能答在试题卷上。
    3.非选择题必须用黑色字迹的钢笔或签字笔作答,答案必须写在答题卡各题目指定区域内相应位置上;如需改动,先划掉原来的答案,然后再写上新答案;不准使用铅笔和涂改液。不按以上要求作答无效。
    4.考生必须保证答题卡的整洁。考试结束后,请将本试卷和答题卡一并交回。
    一、单选题(本大题共10小题,共30分)
    1.实验室用高锰酸钾加热制取氧气,有如下操作步骤:①点燃酒精灯加热;②检查装置的气密性;③装药品;④用排水法收集氧气;⑤从水槽中撤离导管;⑥熄灭酒精灯;⑦连接装置。其操作顺序正确的是 ( )
    A.⑦②③①④⑤⑥B.①⑦③②⑤④⑥C.⑤⑦③②①④⑥D.⑦③①②④⑥⑤
    2.下列有关金属材料的叙述错误的是
    A.回收利用废金属可减少对环境的污染
    B.铝块能制成铝箔是利用了铝的延展性
    C.铝比铁更容易跟氧气和其他物质反应,因而铝的抗腐蚀性能比铁差
    D.保护金属资源的有效途径之一是寻找金属替代品
    3.下列关于空气及其成分说法不正确的是( )
    A.按质量计算,空气中含有氮气约78%,氧气约21%
    B.空气中各种成分的含量是相对稳定的
    C.空气中分离出来的氮气,可以作食品的防腐剂
    D.空气是一种重要的自然资源
    4.解决对社会发展有重要影响的下列问题:① 能源危机 ②环境污染 ③疑难疾病救治 ④化学合成功能材料的研制生产,其中,与化学有直接关系的是
    A.①B.②C.③D.①②③④
    5.除去下列物质中的少量杂质所选的方法或试剂正确的是( )
    A.AB.BC.CD.D
    6.下列情况中,常常会使铁制品锈迹斑斑的是
    A.表面涂油B.任其风吹雨淋C.表面喷漆D.表面保持干燥
    7. “信阳毛尖”是一种绿茶,绿茶中含有的单宁酸(化学式为C76H52O46)具有抑制血压上升、清热解毒等功效。下列有关单宁酸的说法正确的是( )
    A.属于氧化物
    B.由碳原子、氢分子和氧分子构成
    C.氢元素的质量分数最小
    D.碳、氧两种元素的质量比为76:46
    8. “化学链燃烧”技术是目前能源领域研究的热点之一。氧化镍(NiO)作载氧体的“化学链燃烧”过程如图所示:
    相比直接燃烧甲烷,对该技术的评价错误的是( )
    A.能量损耗少、利用率高
    B.较安全,减少爆炸风险
    C.消耗等质量甲烷,参加反应氧气较少
    D.有利于分离和回收较纯净的二氧化碳
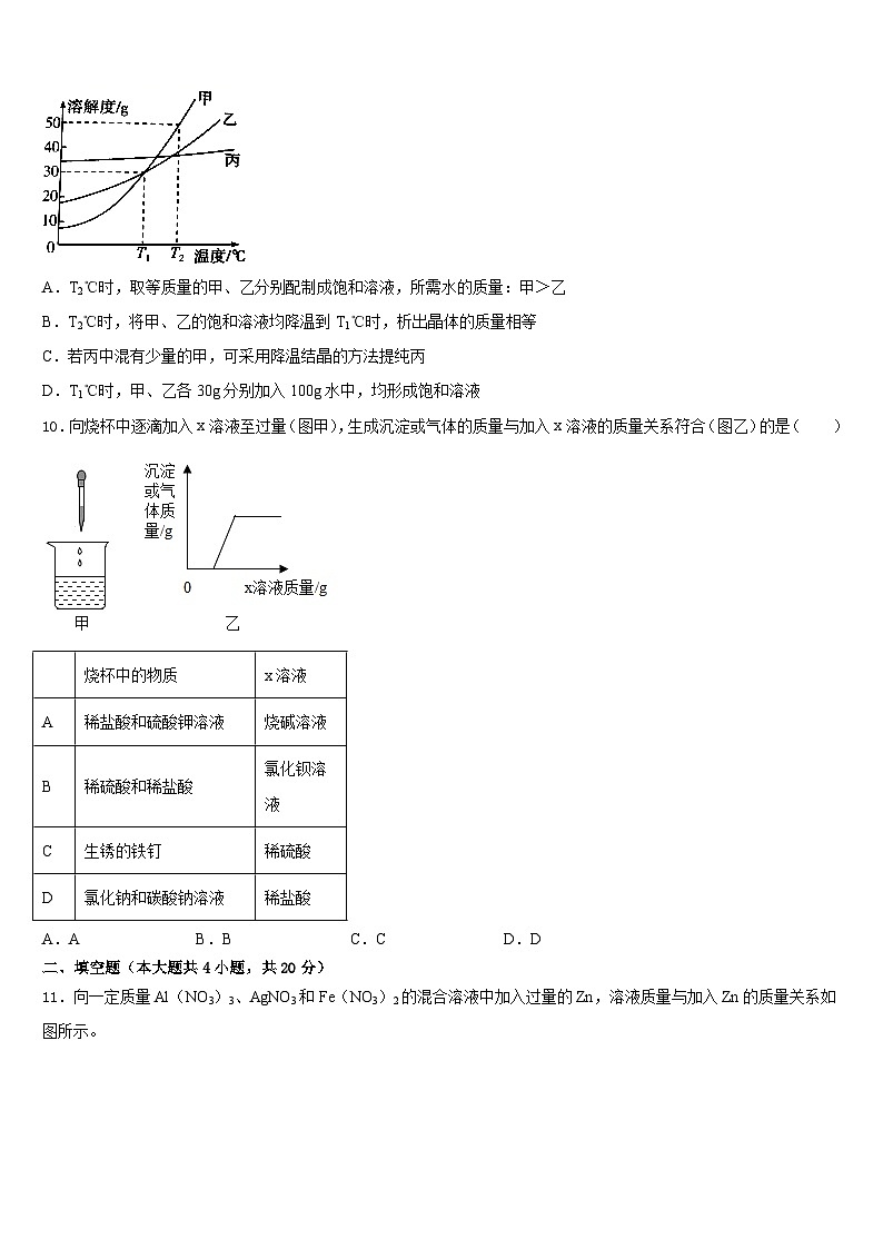
    9.甲、乙、丙三种固体物质的溶解度曲线如图所示。下列说法正确的是( )
    A.T2℃时,取等质量的甲、乙分别配制成饱和溶液,所需水的质量:甲>乙
    B.T2℃时,将甲、乙的饱和溶液均降温到T1℃时,析出晶体的质量相等
    C.若丙中混有少量的甲,可采用降温结晶的方法提纯丙
    D.T1℃时,甲、乙各30g分别加入100g水中,均形成饱和溶液
    10.向烧杯中逐滴加入x溶液至过量(图甲),生成沉淀或气体的质量与加入x溶液的质量关系符合(图乙)的是( )
    A.AB.BC.CD.D
    二、填空题(本大题共4小题,共20分)
    11.向一定质量Al(NO3)3、AgNO3和Fe(NO3)2的混合溶液中加入过量的Zn,溶液质量与加入Zn的质量关系如图所示。
    (1)写出a点所发生反应的化学方程式_____。
    (2)d点溶液中的金属离子有哪些_____?
    (3)反应结束后,过滤,得到固体残渣,若想要回收纯净的银,还需要进行的操作是什么_____?
    12.化学基础知识是学好化学的关键,请按下列要求填空。
    (1)请用化学符号填空:
    ①2个氧分子_____;
    ②两个氯原子_____;
    ③二氧化碳中碳元素的化合价_____;
    (2)写出下列数字的意义:
    ①SO2 :“2”_______;
    ②Al3+ :“3”________;
    13.多角度认识物质,能帮助我们更全面了解物质世界。以氧气和二氧化碳为例,回答下列问题:
    (1)认识物质的组成和构成。
    ①从宏观上看,氧气和二氧化碳都由______________(填“元素”“原子”或“分子”,下同)组成
    ②从微观上看,氧气和二氧化碳都由__________构成。
    (2)认识物质的性质。
    ①氧气的化学性质比较活泼。硫在氧气中燃烧会生成__________(填物质名称)
    ②将蘸有酒精的棉芯点燃后放入烧杯中,向杯中缓慢倾倒二氧化碳,观察到烧杯中的棉芯自下而上熄灭(如图所示),说明二氧化碳具有的性质有_________,若使棉芯下半段恢复燃烧,操作方法有__________。
    14.学好化学,能使我们更好地认识各种现象,更合理地解决实际问题。
    (1)今春,我市发生严重旱灾,干冰等物质可用于人工降雨。干冰的名称是_____;
    (2)天然水中含有许多杂质,将天然水变成最接近纯水的方法是_____;
    (3)在新农村建设中,许多家庭兴建沼气池,沼气的主要成分为______(填化学式);
    (4)厨房中有白糖和纯碱(碳酸钠)两种白色固体,请用化学方法鉴别______;
    (5)哈尔滨的冰灯享誉世界,有的冰灯的灯管里因为填充了稀有气体而分别呈现出不同的颜色,主要原因_____;
    三、计算题(本大题共2小题,共12分)
    15.(6分)在实验室里,常用下列仪器及装置进行实验,请完成以下问题:
    (1)写出图中①、②两种仪器的名称:①_____,②_____。
    (2)实验室制取CO2常用的药品是_____,选用的发生装置和收集装置分别是_____(填序号)。
    (3)实验室常用A、C装置制取氨气,据此可推断_____(填序号)。
    a、制取氨气的药品是固体
    b、氨气的密度比空气小
    c、氨气具有刺激性气味
    d、氨气是可燃性气体
    16.(6分)铁丝燃烧实验。实验铁丝一端系一根火柴的作用是_____, 现象为铁丝剧烈燃烧、火星四射,产生_____色固体,该反应的化学方程式为:______

    四、简答题(本大题共2小题,共16分)
    17.(8分)实验设计是化学实验的重要环节.请根据下列实验要求回答相关问题:
    方案一:如图1所示
    (1)请写出硬质玻璃管中发生反应的化学方程式_______;
    (2)该实验能获得二氧化碳和一氧化碳混合气体,其原因是______;
    方案二:根据如图2装置所示请回答下列问题:(提示:饱和NaHCO3溶液的作用是除去HCl气体,部分夹持装置及导管已略去)
    (1)写出装置A中发生反应的化学方程式_______;
    (2)CO气体应由______(填a“或“b)通入,在C中混合后,由另一导管导出.
    (3)装置C中浓硫酸的两点主要作用:①干燥气体,减少实验误差;②________
    方案三:测定某钙片(主要成分CaCO3)中碳酸钙的质量分数,用如图3装置进行如下实验:
    ①取研碎后的钙片4克,倒入气密性良好的锥形瓶中,然后在分液漏斗中加入过量的稀盐酸,置于电子天平上测出装置总质量.
    ②打开活塞,滴入足量稀盐酸后关闭活塞,待气泡不再冒出时,测出反应后装置总质量.
    ③整理相关数据如下表
    (1)小明结合表中数据.计算该钙片中碳酸钙的质量分数.(其它成分不与盐酸反应).______
    (2)该实验中,如果装置中不加固态干燥剂(干燥剂的作用:吸水但不吸二氧化碳),则最终所算得钙片中碳酸钙的质量将_____(填偏大“偏小“不变”).
    18.(8分)某兴趣小组根据下列装置进行实验,请你参与并回答:
    (1)②仪器的名称是_____。
    (2)若用A装置制取氧气,则①中可观察到的现象是_____(任答一点);写出该反应的化学方程式_____。
    (3)B和C装置均可制取CO2,与B相比较,C的主要优点_____。
    (4)常用金属锌和稀硫酸反应制取。若实验室要制取少量氢气最好选择发生装置_____(填字母);若用试管排空气法收集氢气,请在D处方框中画出装置图_____(只画试管和导气管)。
    (5)某研究性学习小组为了测定某矿山石灰石中碳酸钙的质量分数,取来了一些矿石样品,并取稀盐酸200g,平均分成4份,进行实验,结果如下:(杂质不与稀盐酸反应)
    ①表格中m的数值是_____。
    ②求石灰石中碳酸钙的质量分数_____。
    五、探究题(本大题共2小题,共22分)
    19.(10分)化学兴趣小组为测定某珍珠粉中碳酸钙的质量分数,称取12.5g珍珠粉样品,进行四次高温煅烧冷却、称量剩余固体的重复操作(杂质不参加反应),记录数据如下表所示:
    试计算:
    (1)完全反应后,生成二氧化碳的质量是多少?
    (2)求珍珠粉中碳酸钙的质量分数。
    20.(12分)过氧化氢溶液常用于家庭、医疗等方面,它具有杀菌、漂白、防腐和除臭等作用。医疗上常用3%的过氧化氢溶液消毒。
    (1)过氧化氢中氢、氧元素的质量比为_____。
    (2)若配制500g溶质质量分数为3%的过氧化氢溶液,需溶质质量分数为30%的过氧化氢溶液的质量是_____。
    参考答案
    一、单选题(本大题共10小题,共30分)
    1、A
    2、C
    3、A
    4、D
    5、A
    6、B
    7、C
    8、C
    9、D
    10、C
    二、填空题(本大题共4小题,共20分)
    11、 Zn2+、Al3+ 将所得固体放入足量的稀盐酸(或稀硫酸)中,当不再有气泡产生时进行过滤、洗涤、干燥
    12、2O2 2Cl 每个二氧化硫分子中含有两个氧原子 每个铝离子带三个单位的正电荷
    13、元素 分子 二氧化硫 二氧化碳的密度比空气大,二氧化碳既不能燃烧,也不能支持燃烧 将棉芯从烧杯中取出
    14、二氧化碳 蒸馏 CH4 加稀盐酸 稀有气体通电时会发出不同颜色的光
    三、计算题(本大题共2小题,共12分)
    15、酒精灯 集气瓶 块状大理石、稀盐酸 B、D ab
    16、火柴燃烧发出的热量使铁丝达到着火点(引燃铁丝) 黑 3Fe+2O2 Fe3O4
    四、简答题(本大题共2小题,共16分)
    17、 一氧化碳没有完全反应,同时反应生成二氧化碳 b 通过观察两种气体的气泡数量可以判断两种气体的体积比 37.5% 偏大
    18、长颈漏斗 固体颜色由暗紫色变为黑色 2KMnO4K2MnO4+MnO2+O2↑ 能随时控制反应的发生和停止 C 4.4 80%
    五、探究题(本大题共2小题,共22分)
    19、(1)4.4g;
    (2)解:设珍珠粉中碳酸钙的质量分数是x

    x=80%。
    答:珍珠粉中碳酸钙的质量分数是80%。
    20、(1)过氧化氢(H2O2)中氢、氧元素的质量比为(1×2):(16×2)=1:16;
    (2)设需溶质质量分数为30%的过氧化氢溶液的质量为x,则:
    500g×3%=x×30% 解得:x=50g
    故答为:(1)1:16;(2)50g。
    选项
    物质(括号内物质为杂质)
    除杂方法或试剂
    A
    Cu (Fe)
    稀硫酸
    B
    CO2(CO)
    点燃
    C
    N2(O2)
    木炭
    D
    MnO2 (CuO)
    溶解、过滤
    烧杯中的物质
    x溶液
    A
    稀盐酸和硫酸钾溶液
    烧碱溶液
    B
    稀硫酸和稀盐酸
    氯化钡溶液
    C
    生锈的铁钉
    稀硫酸
    D
    氯化钠和碳酸钠溶液
    稀盐酸
    反应前总质量(克)
    275.58
    反应后总质量(克)
    274.92
    实 验
    1
    2
    3
    4
    加入样品的质量/g
    5
    10
    15
    20
    生成CO2的质量/g
    1.76
    3.52
    4.4
    m
    操作次数
    第1次
    第2次
    第3次
    第4次
    剩余固体质量/g
    10.8
    9.6
    8.1
    8.1

    相关试卷

    浙江省湖州市名校2023-2024学年九年级化学第一学期期末经典模拟试题含答案:

    这是一份浙江省湖州市名校2023-2024学年九年级化学第一学期期末经典模拟试题含答案,共9页。试卷主要包含了考生必须保证答题卡的整洁,对下列事实解释不正确的是,下列对化学用语的表述正确的是,对下列现象的微观解释不正确的是等内容,欢迎下载使用。

    浙江省湖州市德清县2023-2024学年九上化学期末调研试题含答案:

    这是一份浙江省湖州市德清县2023-2024学年九上化学期末调研试题含答案,共10页。试卷主要包含了答题时请按要求用笔等内容,欢迎下载使用。

    浙江省湖州市2023-2024学年化学九年级第一学期期末检测试题含答案:

    这是一份浙江省湖州市2023-2024学年化学九年级第一学期期末检测试题含答案,共7页。试卷主要包含了考生必须保证答题卡的整洁,下列变化属于化学变化的是等内容,欢迎下载使用。

    欢迎来到教习网
    • 900万优选资源,让备课更轻松
    • 600万优选试题,支持自由组卷
    • 高质量可编辑,日均更新2000+
    • 百万教师选择,专业更值得信赖
    微信扫码注册
    qrcode
    二维码已过期
    刷新

    微信扫码,快速注册

    手机号注册
    手机号码

    手机号格式错误

    手机验证码 获取验证码

    手机验证码已经成功发送,5分钟内有效

    设置密码

    6-20个字符,数字、字母或符号

    注册即视为同意教习网「注册协议」「隐私条款」
    QQ注册
    手机号注册
    微信注册

    注册成功

    返回
    顶部
    Baidu
    map