


2023-2024学年海东市重点中学化学九年级第一学期期末联考试题含答案
展开学校_______ 年级_______ 姓名_______
考生须知:
1.全卷分选择题和非选择题两部分,全部在答题纸上作答。选择题必须用2B铅笔填涂;非选择题的答案必须用黑色字迹的钢笔或答字笔写在“答题纸”相应位置上。
2.请用黑色字迹的钢笔或答字笔在“答题纸”上先填写姓名和准考证号。
3.保持卡面清洁,不要折叠,不要弄破、弄皱,在草稿纸、试题卷上答题无效。
一、单选题(本大题共10小题,共30分)
1.下列实验操作正确的是
A.闻气体气味B.检查气密性
C.点燃酒精灯D.取块状药品
2.下列化学方程式书写正确的
A.
B.
C.
D.4P+5O2 2P2O5
3.下列物质含有氢分子的是( )
A.H2B.H2O2C.H2CO3D.H2O
4.乙醇汽油(汽油与一定比例的乙醇混合物)的使用可以缓解化石燃料的危机。从甘蔗中提取的蔗糖可以通过发酵产生乙醇。下列过程中没有发生化学变化的是( )
A.甘蔗的生长
B.蔗糖发酵
C.配制乙醇汽油
D.乙醇汽油燃烧
5.下列有关燃烧与灭火的说法正确的是
A.油锅着火应立即向锅里泼水
B.面粉厂、加油站都应严禁烟火
C.用水灭火是为了降低可燃物的着火点
D.吹灭燃着蜡烛的灭火原理主要是隔绝氧气
6.在一密闭容器内有甲、乙、丙、丁四种物质,在一定条件下充分反应,测得反应前后各物质质量如下表,对该反应,下列描述正确的是( ):
A.“待测”数值一定为2gB.该反应中甲和丁为反应物
C.乙一定是该反应的催化剂D.反应中甲和丙的质量比为9:38
7.建立宏观与微观的联系是化学学科特有的思维方式。对下列事实的解释错误的是
A.花香四溢——分子不断运动
B.烧碱溶液、石灰水均显碱性——溶液中都含有金属离子
C.CO和CO2的化学性质不同——分子构成不同
D.石墨变为金刚石——碳原子的排列方式发生改变
8.由同种元素形成的不同单质互为同素异形体,下列各组物质属于同素异形体的是
A.干冰和冰
B.水银和汞
C.氧气和液氧
D.金刚石和石墨
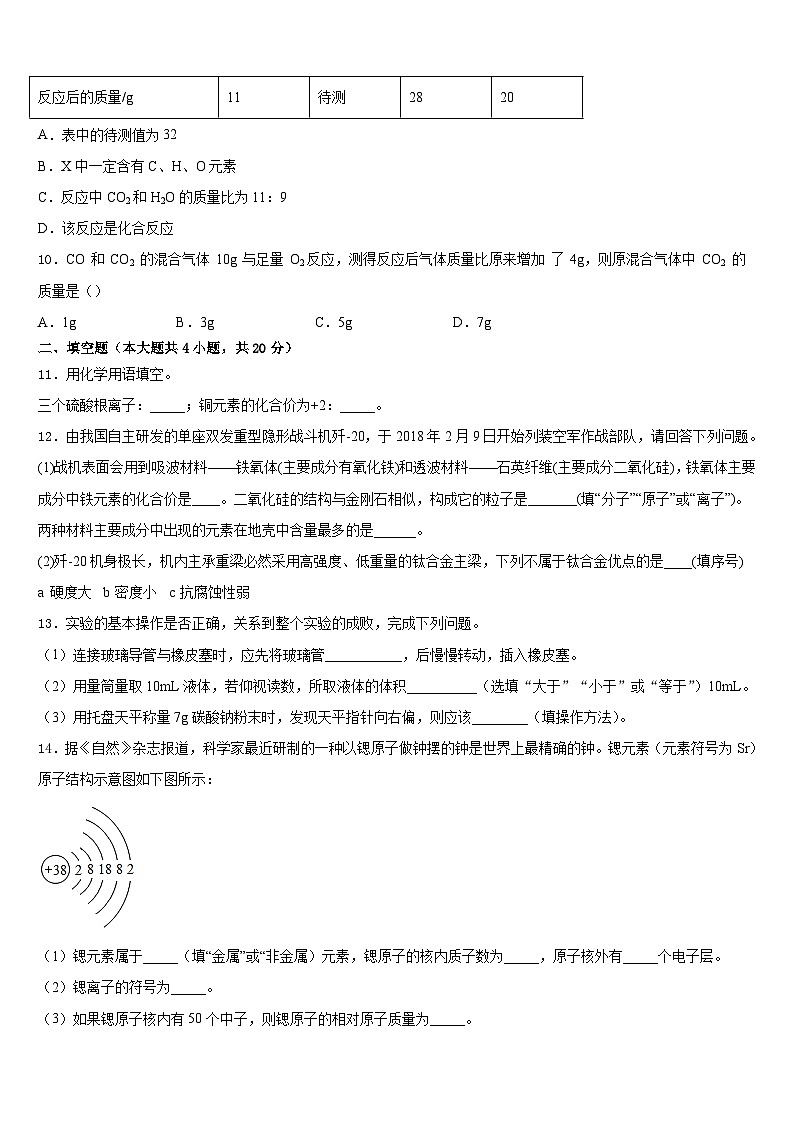
9.在一密闭容器中,有X、O2、CO2、H2O四种物质,在一定条件下发生某种反应,反应段时间后,测得反应前后各物质的质量如下表。下列说法正确的是( )
A.表中的待测值为32
B.X中一定含有C、H、O元素
C.反应中CO2和H2O的质量比为11:9
D.该反应是化合反应
10.CO 和 CO2 的混合气体 10g 与足量 O2反应,测得反应后气体质量比原来增加 了 4g,则原混合气体中 CO2 的质量是()
A.1gB.3gC.5gD.7g
二、填空题(本大题共4小题,共20分)
11.用化学用语填空。
三个硫酸根离子:_____;铜元素的化合价为+2:_____。
12.由我国自主研发的单座双发重型隐形战斗机歼-20,于2018年2月9日开始列装空军作战部队,请回答下列问题。
(1)战机表面会用到吸波材料——铁氧体(主要成分有氧化铁)和透波材料——石英纤维(主要成分二氧化硅),铁氧体主要成分中铁元素的化合价是____。二氧化硅的结构与金刚石相似,构成它的粒子是_______(填“分子”“原子”或“离子”)。两种材料主要成分中出现的元素在地壳中含量最多的是______。
(2)歼-20机身极长,机内主承重梁必然采用高强度、低重量的钛合金主梁,下列不属于钛合金优点的是____(填序号)
a 硬度大 b 密度小 c 抗腐蚀性弱
13.实验的基本操作是否正确,关系到整个实验的成败,完成下列问题。
(1)连接玻璃导管与橡皮塞时,应先将玻璃管___________,后慢慢转动,插入橡皮塞。
(2)用量筒量取10mL液体,若仰视读数,所取液体的体积__________(选填“大于”“小于”或“等于”)10mL。
(3)用托盘天平称量7g碳酸钠粉末时,发现天平指针向右偏,则应该________(填操作方法)。
14.据《自然》杂志报道,科学家最近研制的一种以锶原子做钟摆的钟是世界上最精确的钟。锶元素(元素符号为Sr)原子结构示意图如下图所示:
(1)锶元素属于_____(填“金属”或“非金属)元素,锶原子的核内质子数为_____,原子核外有_____个电子层。
(2)锶离子的符号为_____。
(3)如果锶原子核内有50个中子,则锶原子的相对原子质量为_____。
三、计算题(本大题共2小题,共12分)
15.(6分) “富氧空气”是指氧气含量高于普通空气的气体,可用于航天、医疗炼钢等。化学兴趣小组欲混制“富氧空气”并开展相关探究,进行以下实验。
实验一:混制“富氧空气”
(1)用高锰酸钾制取氧气
①写出反应的化学方程式:_____;
②仪器C的名称为_____;
③组装发生装置所需的仪器:_____( 选填标号)。
(2)混制“富氧空气”
如图,用纯氮气及上述实验制取的氧气,混制一瓶(集气瓶容积为250mL)氧气体积分数为40%的“富氧空气”,气体应从装置中的管_____(选“a”或“b”)通入,先通入氮气排出120 mI水,再通入氧气排出_____mL水。
实验二:测定“富氧空气”中氧气的含量
用下图装置测定“富氧空气”中氧气的含量(集气瓶中“富氧空气”体积为100 ml,底部残留少量水,燃烧匙内有足量红磷)。操作如下:
i.往量筒内加入适量水,读出量筒内水的体积为V1 mL;
ii.用电点火装置点燃红磷,充分反应;
iii.打开止水夹,待右侧量简内液面不再变化时,排出气球中的气体,调节两边液面在同一水 平面上,读出量筒内水的体积为V2 mL。
回答问题:
(3)实验前,检查装置气密性的方法:_____;
(4)操作ii中可观察到现象:_____;
(5)本次实验测得“富氧空气”中氧气的含量为_____(用含 V1V2的式子表示)。
(6)若读取V1时仰视,读取V2时俯视,则测得实验结果_____( 选填“偏大”“偏小”或“无影响”)。
实验三:研究“富氧空气”的应用
通过重油、褐煤在氧气含量不同的空气中燃烧的实验,得到有关数据如下图:
(7)结合图1 ,说明空气中氧气含量与燃烧产生的温度的关系:_____;
(8)结合图2,简述减少燃料燃烧尾气污染的措施:_____;
16.(6分)下图是实验室制取气体的发生装置和收集装置。
请回答下列问题:
(1)仪器a的名称是_____。
(2)实验室用过氧化氢溶液制取氧气,其反应的化学方程式是_____,若从控制反应速率和节约药品的角度考虑,应选择的发生装置是_____(填字编)。
(3)实验室若用氯酸钾和二氧化锰制取氧气,可选择装置_____(填字母编号)作发生装置,其反应的化学方程式是_____。
(4)D、E、F、G都是实验室中气体的收集装置,其中不能用来收集氧气的是_____(填字母编),理由是_____。
四、简答题(本大题共2小题,共16分)
17.(8分)金属与人类的生产、生活密切相关,牢记掌握金属的知识非常重要。
(1)下列用途是利用金属导电性的是______(填字母)。
A作导线 B金作戒指 C铝合金做门窗 D铁锅做炊具
(2)如图是化学小组探究铁钉锈蚀条件的实验,要达到实验目的还需补充__________实验?
(3)在实验室里,可以利用如图装置制得铁。
①A处玻璃管内所发生反应的化学方程为________________ 。
②B处可观察到的现象是____________;C处酒精灯的作用是_____________。
(4)向一定量的硝酸银、硝酸铝和硝酸铜的混合溶液中加入一定量的锌,溶液质量与加入锌的质量关系如图。请回答:
①写出a点所发生反应的化学方程式__________。
②d 点对应的溶液中的金属离子有哪些__________?
(5)为了测定铜锌合金样品中锌的含量,称取样品20g于烧杯中,向其中加入100g稀硫酸至恰好完全反应,反应后烧杯中物质的总质量为119.6g。请计算:样品中锌的质量分数__________。
18.(8分)金属用途广泛,其结构和性质等是化学的重要研究内容。
(1)下图是铝的原子结构示意图。下列说法不正确的是_____。
A 铝原子的质子数为13 B 在化合物中铝通常显+3价
C 铝是地壳中含量最多的元素 D 铝可作导线是由于它具有良好的导电性
(2)某化学小组用一定量AgNO3和Cu(NO3)2混合溶液进行了下图实验,并对溶液A和固体B的成分进行了分析和实验探究。
(提出问题)溶液A中的溶质可能有哪些?
(作出猜想)①只有Zn(NO3)2②Zn(NO3)2、AgNO3③Zn(NO3)2、Cu(NO3)2④Zn(NO3)2、AgNO3、Cu(NO3)2
(交流讨论)不合理的猜想是_____(填标号),其理由是_____。
(实验探究)若猜想①成立,通过以下实验可确定固体B的成分,请将下表填写完整。
(3)下图是工业炼铁示意图。其中,焦炭的作用是燃烧提供能量和_____;有铁生成的化学方程式为_____。
(4)某工厂利用废铁屑与废硫酸起反应来制取硫酸亚铁。现有废硫酸49t(H2SO4的质量分数为10%),与足量废铁屑起反应,可生产硫酸亚铁的质量是_____
五、探究题(本大题共2小题,共22分)
19.(10分)人体中的钙元素主要存在于骨骼和牙齿中,以羟基磷酸钙[Ca10(PO4)6(OH)2]的形式存在。牛奶含钙丰富又易吸收,且牛奶中钙和磷比例合适,是健骨的理想食品。如图是某乳业公司纯牛奶包装标签上的部分文字。请仔细阅读后回答下列问题:
(1)羟基磷酸钙[Ca10(PO4)6(OH)2]的相对分子质量为1004,试计算其中钙元素的质量分数(只写出列式不需写出计算结果)。
(2)根据标签计算此品牌一盒牛奶中含钙至少多少g?(保留到0.01g)
20.(12分)向盛有锌粒的试管中逐滴加入稀硫酸,产生气体的质量与加入稀硫酸质量的关系如图所示。请计算:
(1)锌粒反应结束时,产生氢气的质量为_____。
(2)原稀硫酸溶液的溶质质量分数_____。
参考答案
一、单选题(本大题共10小题,共30分)
1、B
2、D
3、A
4、C
5、B
6、B
7、B
8、D
9、C
10、B
二、填空题(本大题共4小题,共20分)
11、3SO42﹣
12、+3 原子 氧 c
13、润湿 大于 继续添加碳酸钠直至天平平衡
14、金属 38 5 Sr2+ 88
三、计算题(本大题共2小题,共12分)
15、 水槽 BDFG b 80 关闭弹簧夹,两手紧握集气瓶,过一会儿,若观察到气球变大,证明装置不漏气 剧烈燃烧,产生大量白烟 (V1-V2)/V1×100% 偏小 一定范围内,氧气含量越高,燃烧产生的温度越高 提供充足的氧气,燃料燃烧产生的烟气量越少
16、分液漏斗 2H2O22H2O+O2↑ B C 2KClO32KCl+3O2↑ D 氧气的密度大于空气
四、简答题(本大题共2小题,共16分)
17、A 补充铁钉在干燥的空气中不生锈实验 Fe3O4+4CO3Fe+4CO2 澄清石灰水变浑浊 点燃多余的一氧化碳,避免污染空气 Zn+2AgNO3=Zn(NO3)2+2Ag Al3+、Zn2+ 65%
18、C ② Zn应先与AgNO3反应,后与Cu(NO3)2反应,当有AgNO3剩余时,溶质中一定含有Cu(NO3)2; 稀盐酸 Zn+2HCl=ZnCl2+H2↑ 制取CO Fe2O3+3CO 2Fe+3CO2 7.6t
五、探究题(本大题共2小题,共22分)
19、;0.28
20、(1)0.08g(2)19.6%
物质
甲
乙
丙
丁
反应前物质质量/g
25
m
18
8
反应后物质质量/g
9
待测
38
4
物质
X
O2
CO2
H2O
反应前的质量/g
19
34
6
2
反应后的质量/g
11
待测
28
20
实验步骤
现象
有关反应的化学方程式
取少量固体B,滴加_____
有气泡产生
_____
2023-2024学年邵阳市重点中学化学九年级第一学期期末联考模拟试题含答案: 这是一份2023-2024学年邵阳市重点中学化学九年级第一学期期末联考模拟试题含答案,共10页。试卷主要包含了考生必须保证答题卡的整洁,物质的性质决定其用途等内容,欢迎下载使用。
2023-2024学年达州市重点中学化学九年级第一学期期末联考模拟试题含答案: 这是一份2023-2024学年达州市重点中学化学九年级第一学期期末联考模拟试题含答案,共8页。试卷主要包含了考生必须保证答题卡的整洁,规范的实验操作是实验成功的保证,下列说法正确的是等内容,欢迎下载使用。
2023-2024学年亳州市重点中学化学九上期末联考模拟试题含答案: 这是一份2023-2024学年亳州市重点中学化学九上期末联考模拟试题含答案,共9页。试卷主要包含了下列实验操作错误的是,下列实验操作正确的是,硒元素有防癌抗癌作用等内容,欢迎下载使用。