


2023-2024学年浙江省宁波市慈溪市部分学校九上化学期末调研模拟试题含答案
展开学校_______ 年级_______ 姓名_______
注意事项:
1.答卷前,考生务必将自己的姓名、准考证号填写在答题卡上。
2.回答选择题时,选出每小题答案后,用铅笔把答题卡上对应题目的答案标号涂黑,如需改动,用橡皮擦干净后,再选涂其它答案标号。回答非选择题时,将答案写在答题卡上,写在本试卷上无效。
3.考试结束后,将本试卷和答题卡一并交回。
一、单选题(本题包括12个小题,每小题3分,共36分.每小题只有一个选项符合题意)
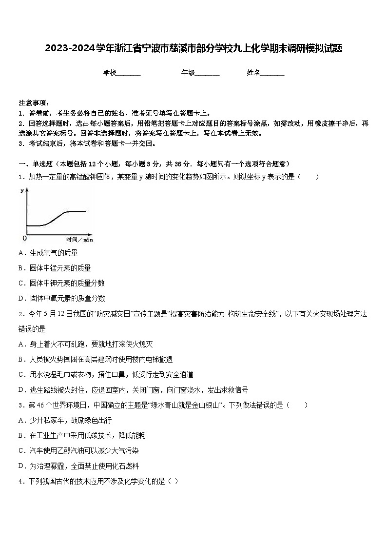
1.加热一定量的高锰酸钾固体,某变量y随时间的变化趋势如图所示。则纵坐标y表示的是( )
A.生成氧气的质量
B.固体中锰元素的质量
C.固体中钾元素的质量分数
D.固体中氧元素的质量分数
2.今年5月12日我国的“防灾减灾日”宣传主题是“提高灾害防治能力 构筑生命安全线”,以下有关火灾现场处理方法错误的是
A.身上着火不可乱跑,要就地打滚使火熄灭
B.人员被火势围困在高层建筑时使用楼内电梯撤退
C.用水浇湿毛巾或衣物,捂住口鼻,低姿行走到安全通道
D.逃生路线被火封住,应退回室内,关闭门窗,向门窗浇水,发出求救信号
3.第46个世界环境日,中国确立的主题是“绿水青山就是金山银山”。下列做法错误的是( )
A.少开私家车,鼓励绿色出行
B.在工业生产中采用低碳技术,降低能耗
C.汽车使用乙醇汽油可以减少大气污染
D.为治理雾霾,全面禁止使用化石燃料
4.下列我国古代的技术应用不涉及化学变化的是( )
A.粮食酿酒B.棉纱织布
C.火药应用D.瓷器烧制
5.已知:2KClO3 2KCl + 3O2↑。下图表示一定质量的KClO3和MnO2固体混合物在受热过程中各物质质量随时间的变化趋势。下列说法不正确的是
A.d是二氧化锰
B.b是氧气,c是氯化钾
C.t1时反应开始发生
D.t1和t2时,固体中钾元素质量保持不变
6.下图是物质X溶于水中发生解离的微观示意图,其中能说明X是一种酸的是( )
A.B.C.D.
7.用如图所示装置(气密性良好)测定空气中氧气的含量,加热粗铜丝- -段时间后,白磷燃烧。下列说法正确的是
A.白磷燃烧产生大量白色烟雾
B.该实验过程只发生一个化学变化
C.玻璃管中液面从实验开始持续上升至约“刻度1”处
D.氮气不与磷反应且难溶于水是设计该实验的依据之一
8.下图是我国《可再生资源法》倡导的碳资源的转化与循环利用示意图。下列做法与该图体现的理念不符的是
A.将秸秆加工转化为酒精燃料
B.二氧化碳作为原料生产尿素
C.过度开采煤、石油作为燃料
D.将石油精炼,制备合成材料
9. “归纳与比较”是化学学习的重要方法,下列关于CO2与CO的不同点的归纳与比较中,不正确的是
A.组成:一个二氧化碳分子比一个一氧化碳分子多一个氧原子
B.性质:CO2能溶于水,水溶液呈酸性;CO难溶于水,但能燃烧
C.用途:CO2可用于光合作用、灭火等;CO可做气体燃料,还可用于人工降雨
D.危害:CO2会造成温室效应;CO易与血液中的血红蛋白结合引起中毒
10.废旧手机的某些部件中含有Mg、Al、Cu、Ag等金属,为了回收重金属,将旧手机的部件粉碎并浸入足量稀硫酸中充分反应过滤,所得固体中含有的金属是
A.Mg和AlB.Cu和AgC.Al和CuD.Mg和Ag
11.化学是与生产生活联系非常紧密的学科,下列对事实的解释不合理的是( )
A.真金不怕火炼,因为金的熔点高
B.煤炉旁放一盆水不能防止一氧化碳中毒,因为一氧化碳难溶于水
C.物质在氧气中燃烧比在空气剧烈,因为氧气浓度越大,燃烧越剧烈
D.洗涤剂能去除油污,因为洗涤剂具有乳化作用
12.大蒜素的化学式为C6H10S3,下列说法正确的是
A.大蒜素分子中氢元素的质量分数最低
B.大蒜素属于氧化物
C.大蒜素由6个碳原子、10个氢原子和3个硫原子构成
D.大蒜素中碳元素、氢元素和硫元素的质量比为36:5:48
二、填空题(本题包括4个小题,每小题7分,共28分)
13.实验室现有提供的药品有高锰酸钾、二氧化锰、石灰石、过氧化氢溶液、稀硫酸、稀盐酸、水以及下图中仪器,请回答下列问题。
(1)检查B装置气密性的方法是:先用夹子夹住与导气管连接的胶皮管,再向a中加入水至形成一段水柱,静置,若观察到___________,说明气密性良好。
(2)选用上述装置和药品制取一瓶二氧化碳,你选择的装置是_______(填字母编号);
(3)利用制取二氧化碳装置,还可以用来制取氧气,反应的化学方程式为__________。
(4)用高锰酸钾制取氧气,并用排水法收集,应选用的发生装置是___(填字母编号),反应的化学方程式为___________________。
14.下面是初中化学常见的实验。请回答下列问题:
(1)实验一中观察到的现象是_____________先燃着,酒精灯加热薄铜片中间部位的目的是__________。该实验探究的燃烧的条件是____________________________。
(2)实验二能够证明镁的活动性大于铜的活动性的现象是_________________________。写出实验二中发生的化学反应的化学方程式___________________________。
(3)实验三是木炭在氧气中燃烧的实验,实验后验证燃烧产物时,为什么要等集气瓶温度冷却到室温后再向其中倒澄清石灰水,____________________________。
15.通过电解水实验可以研究水的组成。电解水的实验如图所示:
(1)玻璃管_________________(填“①”或“②”)收集到的是氧气,该反应的化学方程式是__________________________________。
(2)请从元素守恒角度解释“水是由氢、氧元素组成的”这一实验结论得出的原因:___________________________________________________
16.用如图装置完成以下实验:
(1)探究燃烧条件:若B处盛放木炭。
Ⅰ.先在A处通入氮气一段时间后,在B处加热,B、C处没有明显变化;
Ⅱ.待B处冷却至室温,在A处通入氧气一段时间后,B、C处没有明显变化;
Ⅲ.在A处继续通入氧气,然后在B处加热,发现木炭燃烧,C处变浑浊。
Ⅰ与Ⅲ对比,说明燃烧的条件之一是__;Ⅱ与Ⅲ对比,说明燃烧的条件之一是________。
(2)模拟工业炼铁:若B处盛放氧化铁粉末。在A处通入一氧化碳一段时间后,B处下方用喷灯加热,B处可观察到的现象为_________,C处发生的反应的化学方程式为______,尾气处理的方法为___________。若实验完毕后,熄灭酒精喷灯的同时停止通入CO,可能出现的后果是________。《自然》杂志刊载“绿色炼铁”技术:电解熔融的氧化铁得到铁和氧气,该反应的化学方程式为__________。
三、实验题(本题包括2个小题,每小题7分,共14分)
17.在实验室加热32.5g二氧化锰和氯酸钾的固体混合物制取氧气时,剩余固体物质的质量变化如图所示。请计算:
(1)完全反应时,生成氧气的质量为_____克。
(2)原混合物中氯酸钾的质量分数。(写出计算过程,计算结果精确到0.1%)
18.加了生石灰的原煤燃烧时可减少SO2排放,反应原理为 ,若要吸收32千克SO2,需要多少CaO参加反应?
四、计算题(本题包括2个小题,共22分)
19.(10分)根据如图所示装置回答下列有关问题:
(1)仪器x的名称是___________;
(2)若用装置B收集氧气,进口应为______端(选填"a"或"b");
(3)对比装置C和D,可以得出关于可燃物燃烧的条件是___________;
(4)某同学连接A、E、F进行实验。A中所加药品不同,F中所加药品相同。
①若实验时E中蜡烛熄灭,F中溶液变浑浊,则E中现象说明A中产生的气体所具有的性质是_________。
②若实验时E中蜡烛燃烧更旺,F中溶液变浑浊,则A中反应的化学方程式为_______。
(5)硫化氢是无色、有臭鸡蛋气味、有毒、能溶于水的气体。
①实验室常用固体硫化亚铁和稀硫酸反应来制取,该反应的化学方程式为___________。
②硫化氢极易与氢氧化钠溶液发生中和反应,该反应的化学方程式为__________。
20.(12分)如图1是甲、乙、丙三种物质的溶解度曲线,回答下列问题:
(1)M的含义是_____。
(2)t3℃时,甲、乙、丙三种物质的溶解度由大到小的顺序是_____。
(3)某同学用图2所示装置进行实验。若广口瓶内盛有t1℃丙物质的不饱和溶液,若使其变成饱和溶液(小烧杯中为蒸馏水,向小烧杯中加入适量物质a)则适量物质a是_____(填字母)。
A 硝酸铵 B 氢氧化钠固体
(4)配制t3℃时210g甲的饱和溶液,需称量_____g甲。
(5)将t2℃时等质量的甲、丙饱和溶液分别降温到t1℃时,所得溶液的有关说法正确的是_____(填字母)
A 两溶液仍为饱和溶液 B 两溶液质量甲<丙 C 两溶液溶质质量分数甲=丙
参考答案
一、单选题(本题包括12个小题,每小题3分,共36分.每小题只有一个选项符合题意)
1、C
2、B
3、D
4、B
5、B
6、C
7、D
8、C
9、C
10、B
11、A
12、D
二、填空题(本题包括4个小题,每小题7分,共28分)
13、一段时间后,水柱高度不变 AE或BE 2H2O22H2O +O2↑ C 2KMnO4K2MnO4 + MnO2 +O2↑
14、乒乓球碎片 使乒乓碎片就和碎纸片的受热温度相同 温度需要达到可燃物的着火点 左边试管有气泡产生,右边没有气泡 Mg+H2SO4=MgSO4+H2↑ 氢氧化钙的溶解度随温度的升高而减小,若温度没有冷却到室温,会因为温度较高氢氧化钙从溶液中析出,影响产物的检验
15、① 2H2O2H2↑+O2 ↑ 生成物中含有氢、氧元素,而且化学反应前后元素种类不变
16、可燃物要与氧气接触 可燃物要达到着火点 红色固体变黑色 Ca(OH)2+CO2=CaCO3↓+H2O 在C装置后的导管上连接一个干瘪的气球(或在在C装置后的导管处点燃一只酒精灯) 高温的铁会被氧气继续氧化
三、实验题(本题包括2个小题,每小题7分,共14分)
17、解:(1)由质量守恒定律可得,生成的氧气的质量为32.5g﹣22.9g=9.6g
(2)设原混合物氯酸钾的质量为x
x=24.5 g
原混合物中氯酸钾的质量分数是:2=75.4%
答:原混合物中氯酸钾的质量分数是75.4%。
18、28kg
四、计算题(本题包括2个小题,共22分)
19、分液漏斗 b 温度达到着火点 不能燃烧,也不能支持燃烧
20、t2℃时,甲、乙溶解度相等都为50g 甲>乙>丙 B 110 B
浙江省宁波市东方中学2023-2024学年九上化学期末调研模拟试题含答案: 这是一份浙江省宁波市东方中学2023-2024学年九上化学期末调研模拟试题含答案,共8页。试卷主要包含了考生必须保证答题卡的整洁,下列说法正确的是,下列图像反应的对应关系正确的是等内容,欢迎下载使用。
浙江省宁波市四校2023-2024学年化学九上期末调研模拟试题含答案: 这是一份浙江省宁波市四校2023-2024学年化学九上期末调研模拟试题含答案,共9页。试卷主要包含了考生必须保证答题卡的整洁,下列属于纯净物的是,二氧化氯,垃圾分类从你我他开始等内容,欢迎下载使用。
浙江省宁波市慈溪市2023-2024学年化学九上期末复习检测模拟试题含答案: 这是一份浙江省宁波市慈溪市2023-2024学年化学九上期末复习检测模拟试题含答案,共7页。试卷主要包含了考生必须保证答题卡的整洁等内容,欢迎下载使用。