冀教版六年级上册2.比例尺教学设计
展开冀教版小学数学六年级上册第81~83页。
教学提示
根据比例尺和图上距离,可以利用“实际距离=图上距离÷比例尺”直接列式计算,也可根据“图上距离:实际距离=比例尺”列比例式来求,还可利用线段比例尺来求,计算过程中应注意单位的统一。
教学中注意引导学生在地图上若已知比例尺和图上距离,求实际距离时,可根据比例尺的意义,设实际距离为χ,列出方程并求解;也可以用图上距离÷比例尺求出实际距离。
教学目标
1.结合具体事例,经历测量图上线段长度并根据比例尺按要求计算实际距离的进程。
2.进一步认识比例尺,会根据示意图图上线段的长度和比例尺求实际长度。
3.感受“比例尺”在日常生活中的应用,增强学好数学的自信心。
重点、难点
重点
理解比例尺的概念,根据比例尺的意义求比例尺、实际距离和图上距离。
难点
从不同的角度理解比例尺的意义,利用比例尺、图上距离求实际距离。
教学准备
教师准备:多媒体课件一套。
学生准备:作业纸,尺子。
教学过程
(一)复习导入:
一、复习导入
(投影出示下图)
下面是育新小学的平面图。
师:上节课我们学习了比例尺的有关知识,看此图谁来说说图中的比例尺1:3000是什么意思?
生1:比例尺l:3000表示图上距离与实际距离的比是1:3000。
生2:比例尺1:3000的意思是图上的1厘米表示实际的3000厘米。
师:同学们真棒,完全理解了比例尺的含义。你们能解决这个问题吗?
(投影出示问题)
已知校园的图上距离长8厘米、宽5厘米。校园的实际长和宽分别是多少米?校园占地面积是多少平方米?学生独立解答,全班交流,集体订正。
师:同学们都能根据比例尺的知识解决和平面图形有关的实际问题。这节课我们将继续学习有关比例尺的知识。(板书课题:比例尺的应用)
设计意图:复习旧知、铺垫新知,自然地向学生渗透,激发学生学习的积极性。
(二)新授:
二、探究新知
l,认识和应用线段比例尺。
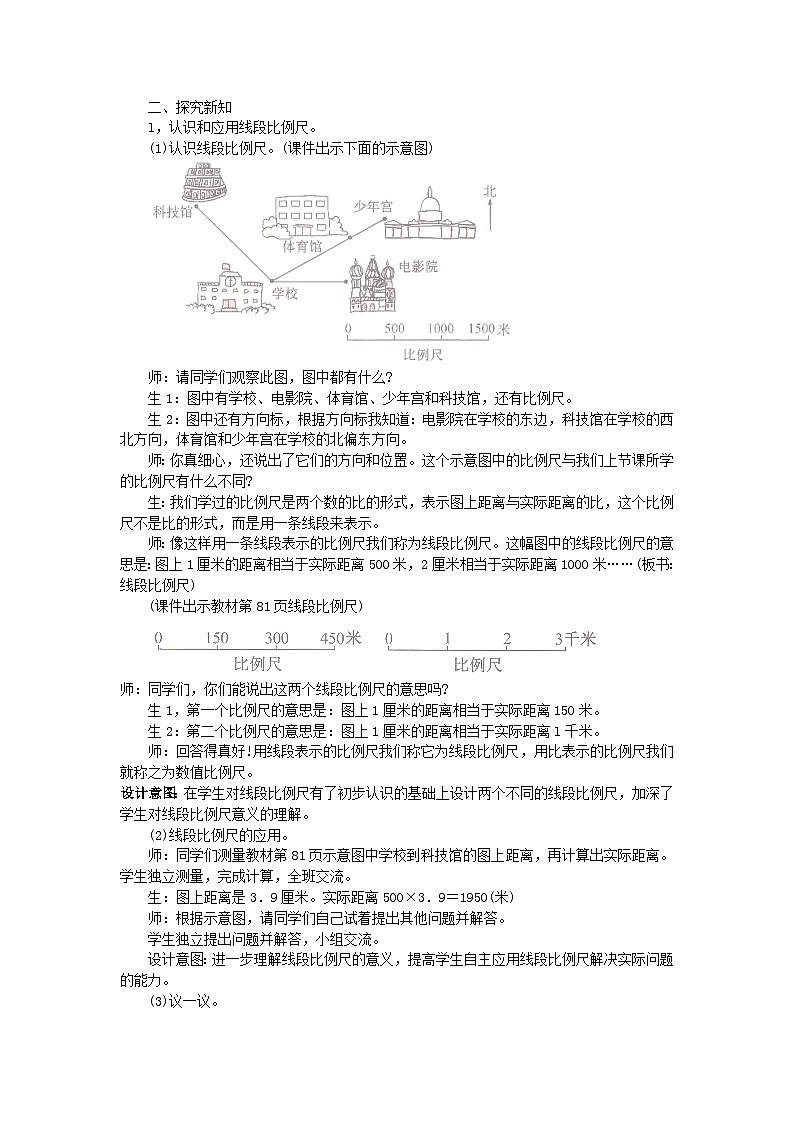
(1)认识线段比例尺。(课件出示下面的示意图)
师:请同学们观察此图,图中都有什么?
生1:图中有学校、电影院、体育馆、少年宫和科技馆,还有比例尺。
生2:图中还有方向标,根据方向标我知道:电影院在学校的东边,科技馆在学校的西北方向,体育馆和少年宫在学校的北偏东方向。
师:你真细心,还说出了它们的方向和位置。这个示意图中的比例尺与我们上节课所学的比例尺有什么不同?
生:我们学过的比例尺是两个数的比的形式,表示图上距离与实际距离的比,这个比例尺不是比的形式,而是用一条线段来表示。
师:像这样用一条线段表示的比例尺我们称为线段比例尺。这幅图中的线段比例尺的意思是:图上1厘米的距离相当于实际距离500米,2厘米相当于实际距离1000米……(板书:线段比例尺)
(课件出示教材第81页线段比例尺)
师:同学们,你们能说出这两个线段比例尺的意思吗?
生1,第一个比例尺的意思是:图上1厘米的距离相当于实际距离150米。
生2:第二个比例尺的意思是:图上1厘米的距离相当于实际距离l千米。
师:回答得真好!用线段表示的比例尺我们称它为线段比例尺,用比表示的比例尺我们就称之为数值比例尺。
设计意图:在学生对线段比例尺有了初步认识的基础上设计两个不同的线段比例尺,加深了学生对线段比例尺意义的理解。
(2)线段比例尺的应用。
师:同学们测量教材第81页示意图中学校到科技馆的图上距离,再计算出实际距离。学生独立测量,完成计算,全班交流。
生:图上距离是3.9厘米。实际距离500×3.9=1950(米)
师:根据示意图,请同学们自己试着提出其他问题并解答。
学生独立提出问题并解答,小组交流。
设计意图:进一步理解线段比例尺的意义,提高学生自主应用线段比例尺解决实际问题的能力。
(3)议一议。
要准确描述示意图上各场馆的方向和位置,还需要知道什么?
学生讨论交流,还要测量出角度。
2.拓展应用,解决问题。
(1)投影出示第83页例题。
师:请同学们观察动物园景点分布示意图,你了解到哪些信息?
生:我们知道了比例尺。
师:很好,现在大家可以小组合作,设计一条游览线路,先量出图上距离,再根据比例尺求实际距离。小组分工合作,再交流各小组设计的路线和行走多少米。
(2)巩固练习。
①小组合作完成第82页“练一练”,全班交流,集体纠正。
②小组合作完成第83页“练一练”。
A.读平面图,说一说了解到哪些信息和要解决的问题,重点让学生明白大头蛙的话是什么意思以及聪聪住的是哪个房间。
B.提出“计算聪聪家新房的建筑面积”的要求,指导学生小组合作完成,如,每人算一部分面积,再相加。
C.交流各小组解决问题的过程和计算结果,对合作较好的小组,给予鼓励。
(三)巩固新知:
1.笑笑在本子上画自己卧室的平面图,她用8厘米表示自己卧室的长4米。
(1)图上1厘米表示实际距离多少厘米?
(2)她画的平面图的比例尺是多少?你会用线段比例尺表示出来吗?
2.甲地到乙地的实际距离是140千米,在一幅地图上量得图上距离为?厘米,那么这幅地图的线段比例尺是多少?
3. 以公园门口为观测点,用尺子确定各地点的位置,填写下表。
┌───┬───┬─────┬─────┐
│地点 │ 方向│ 图上距离│ 实际距离│
├───┼───┼─────┼─────┤
│动物园│ │ │ │
├───┼───┼─────┼─────┤
│智慧屋│ │ │ │
├───┼───┼─────┼─────┤
│游戏厅│ │ │ │
└───┴───┴─────┴─────┘
答案:
1. 解析 由题意可知,笑笑画的8厘米表示实际距离4米。求比例尺就是求图上距离和实际距离的比。
答案 (1)4米=400厘米 400÷8=50(厘米)
(2)8:400=1:50
用线段比例尺表示是。
答:(1)图上1厘米表示实际距离50厘米;(2)比例尺是1:50,用线段比例尺表示是。
2. 根据比例尺的意义“图上距离:实际距离=比例尺”直接求解,但要注意把图上距离和实际距离的单位统一。
140千米=14000000厘米
7:14000000=1:2000000
用线段比例尺表示是
答:这幅地图的线段比例尺是 。
3.北偏东450 1.5cm 150m 北偏西650 2cm 200m 南偏东400 2cm 200m
(四)达标反馈
1.填空。
(1)比例尺分为两种,一种是( ),另一种是( )。
(2)在一幅地图上,比例尺表示( )。
(3)比例尺l:100000表示图上距离是实际距离的( ),实
际距离是图上距离的( )倍,图上1厘米的距离表示实际距离( )米。
2.判断。
(1)比例尺是一种在地图上测量距离的尺子。 ( )
(2)线段比例尺改写成数值比例尺是。 ( )
(3)在一张图纸上用3厘米长的线段表示实际距离6000米,那么这张图纸的比例尺是1:6000。 ( )
3.在一幅地图上,用6厘米长的线段表示240千米的实际距离,这幅地图的比例尺是多少?并画出它的线段比例尺。
4.这是一间会议室的平面图,求它的长和宽各是多少?
比例尺1:200
5.四季青学校新建大楼的长是150米,画在设计图上长25厘米、宽15厘米。大楼平面图的比例尺是多少?大楼占地多少平方米?
6.一块直角三角形的钢板用痴的比例尺画在图上,两条直角边共长5.4厘米,它们长度的比是5:4。这块钢板的实际面积是多少平方米?
答案:
1.(1)数值比例尺 线段比例尺 (2)图上l厘米相当于实际的6千米
(3) 100000 1000
2.(1)× (2)√ (3)×
3.图上距离:实际距离=6厘米:240千米=6厘米:24000000厘米=1:4000000
4.长:8÷=1600(厘米)=16(米)
宽;6÷=1200(厘米)=12(米)
5.比例尺是25厘米:150米=1:600
15÷=9000(厘米)=90(米)
150×90=13500(平方米)
6.5.4×=3(厘米) 5.4×=2.4(厘米)
3÷=600(厘米)=6(米) 2.4÷=480(厘米)=4.8(米)
6×4.8=28.8(平方米)
(五)课堂小结
通过本节课的学习,你有哪些收获?
设计意图:通过学生对本节课所学知识的回顾,进一步加深学生对所学知识的理解,正确理解比例尺的意义,掌握正确解答比例尺的有关问题的方法,并能熟练解运用比例尺解决实际问题。
(六)布置作业
1.下面是某公园平面图,为公园中心广场为观测点,量一量,填一填。
┌────┬──┬───────┬───────┐
│ 景点 │方向│图上距离(厘米)│ 实际距离(米)│
├────┼──┼───────┼───────┤
│射击场 │ │ │ │
├────┼──┼───────┼───────┤
│溜冰场 │ │ │ │
├────┼──┼───────┼───────┤
│水上世界│ │ │ │
└────┴──┴───────┴───────┘
2.写出冬季越野赛的赛跑路线。
3.某滑冰场是一个长61米、宽30米的长方形,把它画在比例尺为1:1000的图纸上,图上的长方形的长和宽各是多少?
4.在一幅比例尺是l:30000000的地图上,量得北京到上海的距离是3.5厘米。北京到上海的实际距离是多少千米?
5.某镇中心广场四周建筑物如图所示。
(1)医院距中心广场的图上距离是( )厘米,已知实际距离是200米,此图的比例尺是( )。
(2)学校到图书城的图上距离是( )厘米,实际距离是( )米,如果淘气1分钟走50米,他从学校到图书城需( )分钟。
(3)笑笑从电影院出来后经中心广场到百货商店,实际走了多少米?
6.在一幅比例尺是1:2000000的地图上,量得甲、乙两个城市之间高速公路的距离是5.5厘米,在另一幅比例尺是1:5000000的地图上,这条公路的图上距离是多少?
7.
(1)根据上面的路线图,说一说小明去体育馆、公园和回来时所走的方向和路程,完成下表。
┌───────┬───┬───┬───┐
│ │ 方向│ 路程│ 时间│
├───────┼───┼───┼───┤
│ 家一体育馆 │ │ │ 25分│
├───────┼───┼───┼───┤
│ 体育馆一公园│ │ │ 5分 │
├───────┼───┼───┼───┤
│公园一体育馆 │ │ │ 4分 │
├───────┼───┼───┼───┤
│ 体育馆一家 │ │ │ 20分│
├───────┼───┼───┼───┤
│ 全程 │///│ │ │
└───────┴───┴───┴───┘
(2)小明走完全程的平均速度是多少?
8.
以进口为观测点,用量角器和尺子确定各地点位置并标出具体地点名。
绘画室:正北方向120米处。
泥塑室:北偏西30°,160米处。
摄像室:南偏东45°,80米处。
科技室:正东方向60米处。
9.把一块长与宽的比为5:3的长方形土地,用1:500的比例尺画在图纸上,得到的长方形的周长是64厘米,这块长方形土地的实际面积是多少平方米?
10.(1)荷花村到杏树村的实际距离是l千米,你能不能算出这幅图的比例尺。
(2)开发区在杏树村的正东5千米处,请把它标出来。
11.周六小玲从家到少年宫去学钢琴,你能说出她的行走路线吗?她要走多少米?
答案:
1~2.略 3.长:61×1OO×=6.1(厘米)
宽:30×1OO×=3(厘米)
4.3.5÷=105000000(厘米)=1050(千米)
5.(1)2.5 1:8000
(2)6 480 9.6
(3)1.5+2=3.5(厘米) 3.5÷=28000(厘米)
28000厘米=280米
6.5.5÷×=2.2(厘米)
7~8.略
9.64÷2=32(厘米)
32×=20(厘米)
32×=12(厘米)
20÷=10000(厘米)=100(米)
12÷=6000(厘米)=60(米)
100×60=6000(平方米)
10.(1)荷花村到杏树村的图上距离为2厘米。
2厘米:10千米=2厘米:1000000厘米=1:500000
(2)略
11.路线略 2000米
板书设计
教学资料包
(一)教学精彩片段
一、复习导入
1.什么是比例尺?比例尺1:1000表示什么?
2.说说实际距离、图上距离和比例尺之间的关系。
师:比例尺在日常生活中有着广泛的应用,这节课我们要继续学习比例尺的应用。(板书课题:比例尺的应用)
设计意图:唤起学生对已有知识的回忆,为新知的学习做好铺垫,树立学生学好新知的信心。
二、组织教学
1.教学线段比例尺。
(1)(出示教材第81页示意图)让学生读图。
(2)学生汇报图中的信息。
(3)教师明确线段比例尺的概念。
线段比例尺的意思是图上l厘米的线段表示实际距离500米;图上2cm的线段表示实际距离1000米……(板书:线段比例尺)
(4)反馈练习。
说出下面线段比例尺的具体意思。
设计意图:练习的设计加深了学生对线段比例尺含义的理解,为学生用线段比例尺和图上距离求实际距离做好铺垫。
(二) 数学资源
在比例尺是1:500000的地图上,量得甲、乙两地间的距离是4 cm,如果将这段实际距离画在1:2000000的地图上,应画多少厘米?
思路分析 根据比例尺和图上距离可以求出实际距离,再根据实际距离和另一幅地图的比例尺,可以求出另一幅地图上的图上距离。隐含量是甲、乙两地间的实际距离不变。
答案 设甲、乙两地间的实际距离为χ厘米。
解法一:4:χ=1:500000
χ=4×500000
χ=2000000
设在1:2000000的地图上应画ycm。
=
2000000y=2000000
y=l
解法二:4÷=2000000(厘米)
2000000×=1(厘米)
解法三:500000厘米=5千米
2000000厘米=20千米
5×4÷20=l(厘米)
答:应画1厘米。
归纳总结:灵活运用“图上距离:实际距离=比例尺”和线段比例尺,可用算术方法和列比例式的方法解决求图上距离或实际距离的实际问题。
甲地到乙地的实际距离是2800千米,在比例尺是1:40000000的地图上,两地的图上距离是多少?
分析:根据关系式=比例尺”可以列比例解答,也可以直接用算术方法解答。
答案:方法一:2800千米=280000000厘米
设两地的图上距离是χ厘米。
χ:280000000=1:40000000
40000000χ=280000000
χ=7
方法二:2800千米=280000000厘米
280000000×=7(厘米)
答:两地的图上距离是7厘米。
点拨:根据比例尺的意义,可列出方程并求出图上距离,也可以用“实际距离X比例尺=图上距离”来求。
解题技巧方法
在一幅地图上,量得甲乙两地的距离是20厘米,甲丙两地的距离是35厘米。 已知甲乙两地的实际距离是40千地的实际距离。
答案:40千米=4000000厘米
设甲丙两地的实际距离是χ厘米。
35:χ=20:4000000
20χ=35×4000000
χ=7000000
7000000厘米=70千米
答:甲丙两地的实际距离是70千米。
技巧与方法:在同一幅地图上,地图的比例尺一定,即图上距离与实际距离的比值一定,因此列出比例等式,通过解方程求出未知数的值。
资料链接
你知道吗?
比例尺一般分为数值比例尺和线段比例尺。像1:500与20;1这样用数值表示的比例尺叫做数值比例尺,数值比例尺又分为缩小比例尺和放大比例尺。1:500是缩小比例尺,20:1是放大比例尺。按照国家规定的标准、图示和比例尺绘制的地图叫做国家基本比例尺地图。我国的国家基本比例尺地图的比例尺有以下几种:1:500、1:1000、1:2000、1:5000、1:25000、1:50000、1:100000、1:200000、1:500000、1:1000000。
我们打开各种地图,常常可以看到在图上附有一条注有数目的线段,用它来表示和地面上相对应的实际距离,这就叫做线段比例尺。
如:
表示地图上1厘米的距离,相当于地面上实际距离30千米。把它换成数值比例尺就是1:3000000。
空间比例尺
这是摄影所特有的一种不同于绘画的空间的意识。我们通常所见的摄影作品大多是平面的视觉表达,现实生活中立体的、有深度的空间在作品中都得转化为平面的视觉形象,而摄影画面中的空间表达也必须借助于摄影自身的独特的表达方式,才能在观众解读时还原为原空间的真实感觉。摄影营造空间的方式主要有线条透视、影调透视和色彩透视、摄影画面明示与示。空间存在的方式主要有运动、指示、视线、明暗等。 比例尺的应用
1.线段比例尺
2.解决问题
冀教版六年级上册2.比例尺教案: 这是一份冀教版六年级上册2.比例尺教案,共11页。教案主要包含了复习导入,探究新知等内容,欢迎下载使用。
冀教版2.比例尺教案设计: 这是一份冀教版2.比例尺教案设计,共4页。教案主要包含了深入理解比例尺的意义,比例尺的应用,练习巩固等内容,欢迎下载使用。
冀教版六年级上册2.比例尺教学设计: 这是一份冀教版六年级上册2.比例尺教学设计,共4页。教案主要包含了设计游览路线,练习巩固等内容,欢迎下载使用。

