


2023-2024学年江苏省徐州市铜山区化学九年级第一学期期末达标测试试题含答案
展开
这是一份2023-2024学年江苏省徐州市铜山区化学九年级第一学期期末达标测试试题含答案,共9页。试卷主要包含了考生要认真填写考场号和座位序号,物质的性质决定用途,下列药品中,不需要密封保存的是等内容,欢迎下载使用。
学校_______ 年级_______ 姓名_______
注意事项
1.考生要认真填写考场号和座位序号。
2.试题所有答案必须填涂或书写在答题卡上,在试卷上作答无效。第一部分必须用2B 铅笔作答;第二部分必须用黑色字迹的签字笔作答。
3.考试结束后,考生须将试卷和答题卡放在桌面上,待监考员收回。
一、单选题(本大题共15小题,共45分)
1.10月18日第七届世界军运会在武汉开幕,开幕式惊艳了世界。下列情景包含化学变化的是()
A.彩旗飘扬
B.水墨成画,
C.歌声远扬
D.“水”中点火
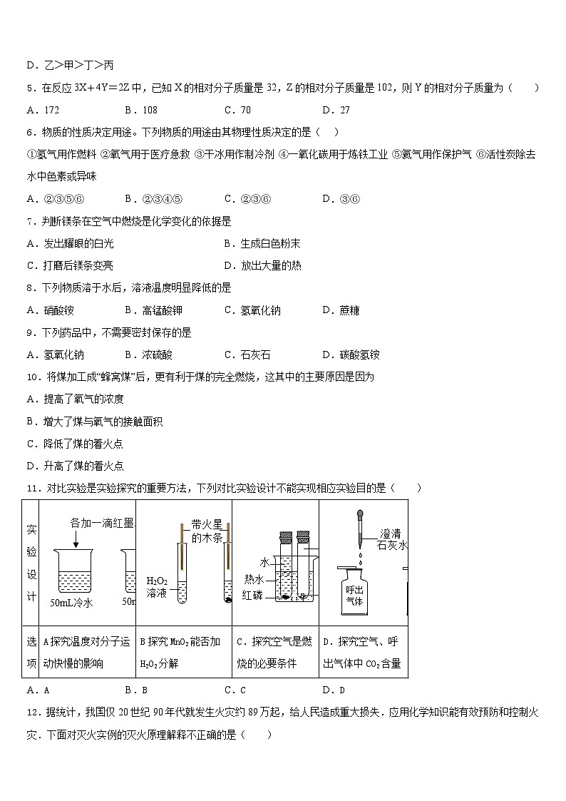
2.香烟燃烧会产生剧毒的放射性元素钋(P),右图是其在元素周期表中的信息,下列说法正确的是
A.钋是一种非金属元素B.钋原子中质子数为84
C.钋元素的原子序数是210D.钋原子的中子数是116
3.空气是人类宝贵的自然资源,下列有关空气的说法错误的是( )
A.液氮可以做制冷剂
B.空气中氧气的质量分数为21%
C.稀有气体可制作多种用途的电光源
D.二氧化碳是植物进行光合作用必需的物质
4.现有甲、乙、丙、丁四种颗粒大小相同的金属,分别投入相同的稀硫酸中,只有甲、乙表面有气泡产生,且甲产生气泡较快;再把丙和丁投入相同的硝酸银溶液中,过一会儿,丙的表面有银析出,而丁没变化。则四种金属的活动性顺序是( )
A.丙>乙>丁>甲
B.丁>乙>丙>甲
C.甲>乙>丙>丁
D.乙>甲>丁>丙
5.在反应3X+4Y=2Z中,已知X的相对分子质量是32,Z的相对分子质量是102,则Y的相对分子质量为( )
A.172B.108C.70D.27
6.物质的性质决定用途。下列物质的用途由其物理性质决定的是( )
①氢气用作燃料 ②氧气用于医疗急救 ③干冰用作制冷剂 ④一氧化碳用于炼铁工业 ⑤氦气用作保护气 ⑥活性炭除去水中色素或异味
A.②③⑤⑥B.②③④⑤C.②③⑥D.③⑥
7.判断镁条在空气中燃烧是化学变化的依据是
A.发出耀眼的白光B.生成白色粉末
C.打磨后镁条变亮D.放出大量的热
8.下列物质溶于水后,溶液温度明显降低的是
A.硝酸铵B.高锰酸钾C.氢氧化钠D.蔗糖
9.下列药品中,不需要密封保存的是
A.氢氧化钠B.浓硫酸C.石灰石D.碳酸氢铵
10.将煤加工成“蜂窝煤”后,更有利于煤的完全燃烧,这其中的主要原因是因为
A.提高了氧气的浓度
B.增大了煤与氧气的接触面积
C.降低了煤的着火点
D.升高了煤的着火点
11.对比实验是实验探究的重要方法,下列对比实验设计不能实现相应实验目的是( )
A.AB.BC.CD.D
12.据统计,我国仅20世纪90年代就发生火灾约89万起,给人民造成重大损失.应用化学知识能有效预防和控制火灾.下面对灭火实例的灭火原理解释不正确的是( )
A.B.C.D.
13.下列物质排放到空气中,不会造成大气污染的是( )
A.SO2B.O2C.COD.NO2
14.下图是放置在实验桌上的三瓶无色气体,它们分别是H2、O2、CO2中的一种。下列关于这三种气体的说法中,正确的是
A.根据集气瓶的放置方法判断,瓶①②存放的是H2、CO2
B.用点燃的木条伸入②中,若火焰熄灭,则存放的是CO2
C.向②中加入少量蒸馏水,若变为红色,则存放的是CO2
D.用点燃的木条放入③中,若气体燃烧,则存放的是O2
15.下列物质不属于合金的是( )
A.青铜
B.锌
C.钢
D.生铁
二、填空题(本大题共4小题,共20分)
16.我们通过半年的化学学习,已经初步掌握了实验室制取气体的有关知识。请结合图示回答问题。
(1)写出图中标示②的仪器名称:_________________。
(2)实验室用KMnO4制取O2,应选用的发生装置为___________(填字母序号),取用KMnO4药品时,应选用仪器____________(填字母序号)。
(3)注射器C可用于检查装置E的气密性,步骤如下:先向锥形瓶中加入水至___________;再将注射器C连接到装置E的导管口处;然后缓慢拉动注射器C的活塞,观察到_____________,表示装置E的气密性良好。
(4)实验室用装置E制取CO2时,如用分液漏斗替换长颈漏斗,优点是_____________。
17.下图所示为实验室中常见的气体制备和收集装置。
请回答下列问题:
(1)实验室用氯酸钾制取氧气,应选用的发生装置是______________(填字母序号),反应的化学方程式为_________________。
(2)若选用C做发生装置,你认为选用C的优点是________________(写一条即可)。
(3)欲使用装置E用排空气法收集二氧化碳,则气体应从______________(填“a”或“b”)端通入;欲使用装置E用排水法收集氧气,先将瓶中装满水,再将气体从___ (填“a”或“b”)端通入。
(4)已知一氧化氮气体难溶于水,在空气中容易与氧气发生反应,则收集一氧化氮气体时应选用图中装置_____ (填字母序号)。
18.如图所示的两个实验的集气瓶底部预先均装有少量水,
(1)请指出水的作用分别是:甲中:_____________;乙中: ___________;
(2)这两个反应的化学方程式分别为:__________、___________。
(3)请你再说出水在化学实验中的一个作用__________。
19.华雪同学在老师的指导下从下图中选择装置在实验室进行氧气的制备实验。
(1)华雪同学首先选择装置A和E用加热高锰酸钾的方法制取氧气。
①写出该反应的化学方程式___________。
②实验中常待E中连续出现气泡时才开始收集气体,其主要原因是_______。
③将高锰酸钾充分加热分解后待试管冷却再洗涤试管,可看到溶解残留固体的洗涤用水呈现绿色(已知MnO2不溶于水,黑色)洗涤试管要用到________(填一种实验器材),并可推测出____________(填离子符号)在溶液中呈绿色。
(2)华雪同学然后选择装置B和C用分解过氧化氢的方法制取氧气。
①写出仪器a的名称____________。
②用该仪器收集氧气正放在实验桌上用毛玻璃片盖瓶口时玻璃片应使光滑面朝_______(填“上”或“下”)。
③选择b仪器组装B装置的优点是__________。
三、简答题(本大题共2小题,共16分)
20.(8分)2018年8月,在辽宁沈阳、河南郑州、江苏连云港等地区,接连发现多起非洲猪瘟疫情。专家提醒养殖户要定期对猪舍进行消毒,消毒时常用15%的过氧乙酸溶液,过氧乙酸的化学式是CH3COOOH(即:C2H4O3),试计算:
(1)一个过氧乙酸分子中有 个原子。
(2)过氧乙酸中碳、氢、氧元素的质量比 。
(3)配制15%的过氧乙酸溶液100克,需过氧乙酸 克,若用40%的过氧乙酸溶液进行稀释来配制此溶液,则需40%的过氧乙酸溶液 克。
21.(8分)铜锌合金又叫黄铜,外观酷似黄金,极易以假乱真。某化学兴趣小组用图I所示装置测定黄铜中锌的含量。将足量的稀硫酸全部加入锥形瓶中,充分反应后天平示数的变化如图Ⅱ所示。请计算:
(1)生成氢气______g。
(2)黄铜样品中锌的质量分数。(写出计算过程)
四、探究题(本大题共2小题,共19分)
22.(9分)(一)根据下列装置,结合所学化学知识回答下列问题:
(1)写出图中标号仪器的名称:①________。
(2)实验室用过氧化氢溶液制取氧气时,如需随时控制反应速率并节约药品,发生装置最好选用,(填字母)________,反应的方程式为_________。
(3)如用F装置收集氧气,合适的收集时刻是________。
(4)氨气是一种极易溶于水的气体,密度比空气小,在实验室通常用加热氯化铵和氢氧化钙的方法来制取氨气。请组合一套制取氨气的装置________。
(二)Ⅰ探究酸和碱能否发生反应
甲同学向盛有少量KOH溶液的试管中滴几滴无色酚酞试液,振荡,继续加入稀硫酸,观察到溶液由________色变成无色。甲同学得出结论:酸和碱能发生反应。
Ⅱ探究酸和碱反应后溶液中溶质的成分
乙同学对探究Ⅰ中甲同学实验后的无色溶液展开探究。
(提出问题)试管中无色溶液的溶质除了酚酞还有什么?
(提出猜想)
猜想:K2SO4
猜想二:K2SO4和_______。
(设计实验)
(发散思维)为了验证猜想二成立,你认为还可以选择的物质是______(填字母序号)。
A Ba(NO3)2 B锌粒 C Cu D盐酸
23.(10分)水和溶液与我们的生活息息相关。
(1)将厨房中的下列物质:胡椒、花生油、面粉、白糖分别放入水中,能形成溶液的是_____。
(2)消毒液碘酒中的溶剂是_____(写名称)。
(3)甲、乙、丙三种固体物质的溶解度曲线如图所示,回答下列问题:
①在t2°C时,甲的溶解度为_____,把30g甲溶解在50g水中得到溶液的质量为_____克。
②把N点甲的溶液转化为M点溶液的方法(写一种)_____。
③将甲、乙、丙三种物质的饱和溶液从t3°C降到t2°C,溶质质量分数由大到小的顺序是_____。
④要配制等质量t3°C的甲、乙、丙三种物质的饱和溶液,所需水的质量最多是_____。配制过程中若量取水时仰视读数,则会造成所配溶液的溶质质量分数_____。(“偏大”或“偏小”)
参考答案
一、单选题(本大题共15小题,共45分)
1、D
2、B
3、B
4、C
5、D
6、D
7、B
8、A
9、C
10、B
11、C
12、A
13、B
14、B
15、B
二、填空题(本大题共4小题,共20分)
16、集气瓶 D A 淹没长颈漏斗的下端管口 长颈漏斗下端有气泡冒出 可以控制反应的速度
17、A 控制氧气产生的快慢(或控制氧气产生量的多少”;或“节约能源”等合理均可) a b F
18、防止生成的高温熔融物溅落从而炸裂集气瓶 吸收生成的二氧化硫从而防止二氧化硫逸出污染空气 溶解物质、洗涤仪器等
19、 这样可使收集到的氧气较纯 试管刷 MnO42- 集气瓶 上 可以通过控制滴液控制反应的速率
三、简答题(本大题共2小题,共16分)
20、(1)9
(2)6:1:12
(3)15;37.5
21、(1)0.2;(2)32.5%
四、探究题(本大题共2小题,共19分)
22、长颈漏斗 B 导气管口有连续均匀气泡冒出时 CD 红色 H2SO4 < 溶液变红 B
23、白糖 酒精 30g 65 添加溶质 乙大于甲大于丙 丙 偏小
实验设计
选项
A探究温度对分子运动快慢的影响
B探究MnO2能否加H2O2分解
C.探究空气是燃烧的必要条件
D.探究空气、呼出气体中CO2含量
灭火实例
灭火原理
A
住宅失火时,消防队员用水灭火
降低可燃物的着火点
B
酒精在桌上着火时,用湿抹布盖灭
隔绝空气或氧气
C
炒菜油锅着火时,用锅盖盖熄
隔绝空气或氧气
D
扑灭森林火灾时,设置隔离带
可燃物与火源隔离
方案
实验操作
实验现象及方程式
实验结论
方案1
向试管中加入少量碳酸钠溶液,然后加入过量的甲同学实验后的无色溶液
相应化学方程式为:_______
猜想二成立
方案2
用玻璃棒蘸取少量反应后的溶液,滴在pH试纸上
pH_____7
方案3
向试管中加入少量甲同学实验后的无色溶液,然后慢慢滴加NaOH溶液,并不断振荡试管
开始无明显现象,过一会发现_____
相关试卷
这是一份江苏省徐州市名校2023-2024学年九年级化学第一学期期末检测试题含答案,共7页。试卷主要包含了下列说法正确的是,下列变化属于化学变化的是,下列对催化剂的认识,正确的是等内容,欢迎下载使用。
这是一份2023-2024学年江苏省无锡市锡山区东亭片八校九年级化学第一学期期末达标测试试题含答案,共7页。
这是一份2023-2024学年江苏省徐州市撷秀中学化学九年级第一学期期末达标测试试题含答案,共8页。试卷主要包含了下列各组物质,均属于纯净物的是,下列燃料不属于化石燃料的是,下列图像能正确反映实验操作的是,5G通信芯片是用氮化镓材料制成等内容,欢迎下载使用。
