2023-2024学年广西兴业县九上化学期末监测试题含答案
展开学校_______ 年级_______ 姓名_______
注意事项:
1.答题前,考生先将自己的姓名、准考证号码填写清楚,将条形码准确粘贴在条形码区域内。
2.答题时请按要求用笔。
3.请按照题号顺序在答题卡各题目的答题区域内作答,超出答题区域书写的答案无效;在草稿纸、试卷上答题无效。
4.作图可先使用铅笔画出,确定后必须用黑色字迹的签字笔描黑。
5.保持卡面清洁,不要折暴、不要弄破、弄皱,不准使用涂改液、修正带、刮纸刀。
一、单选题(本题包括12个小题,每小题3分,共36分.每小题只有一个选项符合题意)
1.使用下列交通工具出行,环境污染最大的是( )
A.氢能源车B.共享单车C.电动汽车D.柴油汽车
2.炒菜时油锅中的油不慎着火,可用锅盖把火盖灭,原理是( )
A.清除了可燃物
B.让油与空气隔绝
C.降低油的着火点
D.降低温度至油的着火点以下
3.下列方法能鉴别空气、氧气和二氧化碳 3 瓶气体的是( )
A.闻气味B.将集气瓶倒扣在水中
C.观察颜色D.将燃着的木条伸入集气瓶中
4.现有X、Y、Z三种金属,把它们分别放入稀盐酸中,只有Y产生气体;把X和Z分别放入硝酸银溶液中,一段时间后,X的表面有银白色金属析出,Z则无变化。则三种金属的活动性顺序是
A.X>Y>Z
B.Y>Z>X
C.Y>X>Z
D.Z>Y>X
5.空气中体积分数约占78%的气体是
A.二氧化碳B.氮气C.氧气D.稀有气体
6.下列词语描述的变化中,属于化学变化的是
A.露结为霜B.蜡炬成灰C.木已成舟D.云腾致雨
7.我们探究CO2性质时做过以下一组对比实验,该对比实验得出的结论是( )
①CO2密度比空气密度大 ②CO2 能够与水发生化学反应 ③CO2 能使干石蕊纸花变色 ④稀醋酸能使干石蕊纸花变色
A.①②B.①④C.②④D.②③
8.下列有关水的说法正确的是
A.电解水时产生的氧气和氢气的体积比是2:1
B.用加入活性炭的方法可以降低水的硬度
C.冰水混合物是纯净物
D.海洋有大量的水,所以不必节约用水
9.硼是作物生长必需的微量营养元素,硼元素的相关信息如图所示。下列有关硼的说法正确的是
A.相对原子质量为10.81gB.属于金属元素
C.原子的核电荷数为5D.原子核外有6个电子
10.以下是小琳同学笔记中的部分化学用语,其中正确的是
①纯碱—NaCO3②钠元素显+1价--Na+1③镁离子的结构示意图:④在高温高压和催化剂条件下,将石墨转化为金刚石是化学变化,可表示为C(石墨)C(金刚石)⑤两个甲烷分子--2CH4
A.①③④⑤B.①③④C.①④⑤D.④⑤
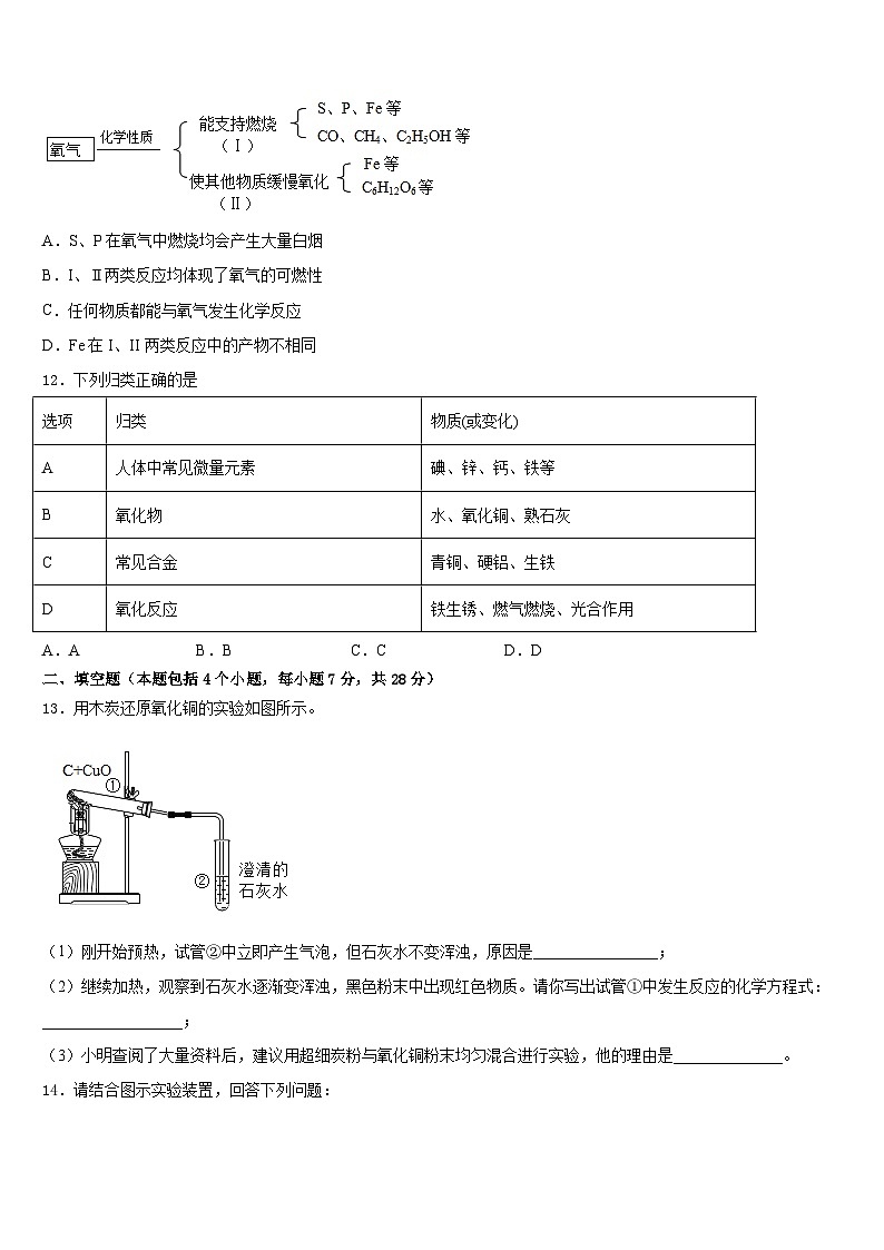
11.如图是氧气化学性质的部分知识网络,有关说法正确的是( )
A.S、P在氧气中燃烧均会产生大量白烟
B.I、Ⅱ两类反应均体现了氧气的可燃性
C.任何物质都能与氧气发生化学反应
D.Fe在I、II 两类反应中的产物不相同
12.下列归类正确的是
A.AB.BC.CD.D
二、填空题(本题包括4个小题,每小题7分,共28分)
13.用木炭还原氧化铜的实验如图所示。
(1)刚开始预热,试管②中立即产生气泡,但石灰水不变浑浊,原因是________________;
(2)继续加热,观察到石灰水逐渐变浑浊,黑色粉末中出现红色物质。请你写出试管①中发生反应的化学方程式:__________________;
(3)小明查阅了大量资料后,建议用超细炭粉与氧化铜粉末均匀混合进行实验,他的理由是______________。
14.请结合图示实验装置,回答下列问题:
(1)写出标号②仪器名称_________;
(2)用氯酸钾和二氧化锰制氧气,发生装置是___(选填序号);
(3)若B中固体为锌粒,②中用稀硫酸可制H2,若用E装置(原来瓶中是空气且正立)收集H2,气体应从__端通入(选填“a”或“b”)若要制得干燥的氢气可气体先通过D装置,则D中应装药品名称______;
(4)实验室制CO2反应的化学方程式_____,若用C装置代替B装置CO2,优点是________;若要验证二氧化碳与水反应,则D中应装药品名称____,CO2与水反应方程式是______。
15.实验是科学探究的重要途径,请根据图示回答相关问题.
(1)A图实验的结论是____________ ;
C图中的实验操作会导致的后果是 ______________ 。
(2)下列气体点燃前一定要验纯的是________
A 氢气 B 氮气 C 甲烷 D 一氧化碳 E 二氧化碳
16.根据实验室制取气体的常用装置图(在装置图中浓硫酸具有吸水性),回答下列问题:
(1)实验室用A装置制取氧气的化学方程式为_____。若收集一瓶较纯净的氧气,可选用的装置为_____(填字母序号,下同)。如果去掉棉花可用_____(写化学式)制取氧气。
(2)若要制取和收集一瓶干燥的CO2,所选装置正确的连接顺序是_____,制取该气体的化学方程式为_____。
(3)若将B和G连接,可探究物质燃烧所需的条件,则B中产生的气体是_____。
三、实验题(本题包括2个小题,每小题7分,共14分)
17.某学习小组在实验室中用加热和混合物的方法制取,反应过程中固体质量变化如图所示,请计算。
(1)制取的质量是_____g。
(2)原混合物中的质量分数_______________。(写出计算过程,计算结果精确到0.1%)
18.氯化锌是无机盐工业的重要产品之一,应用广泛。某工厂急需氯化锌13. 6kg,请计算至少需要多少质量的锌和足量的盐酸(HCl) 反应才能供应工厂需求?相关反应的化学方程式为___________________。(写出计算过程)
四、计算题(本题包括2个小题,共22分)
19.(10分)资料:白磷着火点为40 ℃,红磷的着火点为240 ℃,五氧化二磷能污染空气,五氧化二磷易溶于水。
(1)在探究可燃物燃烧条件的课堂上,老师利用图甲所示进行实验。实验时观察到的现象是:____;
(2)小明同学设计了乙、丙2个对比实验,完成了探究过程,得到以下实验事实:①不通空气时,冷水中的白磷不燃烧;②通入空气时,冷水中的白磷不燃烧;③不通入空气时,热水中的白磷不能燃烧;④通入空气时,热水中的白磷燃烧。该实验中,能证明可燃物的温度必须达到着火点才能燃烧的事实是___(填序号,下同);能证明可燃物通常需要接触空气才能燃烧的实验事实是____。
(3)结合老师与小明设计的实验,小强设计了实验装置丁,小明与小强的实验都比老师的实验有个明显的优点,这个优点是____。
(4)根据以上事实你认为白磷在实验室应如何保存____。
20.(12分)某社会实践小组参观了当地的自来水厂生产全过程,并进行社会问卷调查。如图为他们依据调查结果绘制的自来水净化流程图。回答下列问题:
(1)絮凝反应处理常用的物质是_____。
(2)过滤处理池内石英砂的作用相当于实验室过滤装置中的。实验室过滤装置用到的玻璃仪器有烧杯、玻璃棒、_____。
(3)消毒处理的消毒剂是氯气(Cl2),当氯气溶于水时,和水发生反应生成盐酸和次氯酸(HClO),请写出发生反应的化学方程式是_____。
参考答案
一、单选题(本题包括12个小题,每小题3分,共36分.每小题只有一个选项符合题意)
1、D
2、B
3、D
4、C
5、B
6、B
7、C
8、C
9、C
10、D
11、D
12、C
二、填空题(本题包括4个小题,每小题7分,共28分)
13、开始排出的是试管内的空气 C+2CuO2Cu+CO2↑ 增大反应物的接触面积,使反应更充分
14、分液漏斗 A a 浓硫酸 CaCO3+2HCl=CaCl2+H2O+CO2↑ 可控制反应的发生和停止 紫色石蕊试液 CO2+H2O=H2CO3
15、氧气约占空气体积的五分之一 集气瓶炸裂 ACD
16、 F KClO3和MnO2 BCD O2
三、实验题(本题包括2个小题,每小题7分,共14分)
17、19.2 81.7%
18、6.5 kg(详见解析)
四、计算题(本题包括2个小题,共22分)
19、 铜片上的红磷和水中的白磷不燃烧,铜片上的白磷燃烧,产生大量的白烟 ②④ ③④ 防止污染空气 放在冷水中
20、明矾 漏斗 Cl2+H2O=HCl+HClO
选项
归类
物质(或变化)
A
人体中常见微量元素
碘、锌、钙、铁等
B
氧化物
水、氧化铜、熟石灰
C
常见合金
青铜、硬铝、生铁
D
氧化反应
铁生锈、燃气燃烧、光合作用
陕西省户县2023-2024学年九上化学期末监测模拟试题含答案: 这是一份陕西省户县2023-2024学年九上化学期末监测模拟试题含答案,共9页。试卷主要包含了食醋中含有醋酸,下列变化属于化学变化的是,下列实验现象描述正确的是,Al-CO2电池是一种新型电池,下列有关水的叙述错误的是,下列变化中,属于化学变化的是等内容,欢迎下载使用。
河北保定雄县2023-2024学年九上化学期末监测试题含答案: 这是一份河北保定雄县2023-2024学年九上化学期末监测试题含答案,共9页。试卷主要包含了下列说法正确的是,水的净化程度最高的是,安全无小事,时刻放在心等内容,欢迎下载使用。
广西玉林市2023-2024学年九上化学期末经典模拟试题含答案: 这是一份广西玉林市2023-2024学年九上化学期末经典模拟试题含答案,共9页。试卷主要包含了考生要认真填写考场号和座位序号,下列做法或认识科学的是, “文明汤池,从我做起”等内容,欢迎下载使用。

