2023-2024学年广东省茂名电白区七校联考化学九年级第一学期期末质量跟踪监视试题含答案
展开
这是一份2023-2024学年广东省茂名电白区七校联考化学九年级第一学期期末质量跟踪监视试题含答案,共9页。试卷主要包含了考生必须保证答题卡的整洁,研究和学习化学,有许多方法,下列认识或说法中正确的是,下列推理正确的是等内容,欢迎下载使用。
学校_______ 年级_______ 姓名_______
注意事项:
1.答卷前,考生务必将自己的姓名、准考证号、考场号和座位号填写在试题卷和答题卡上。用2B铅笔将试卷类型(B)填涂在答题卡相应位置上。将条形码粘贴在答题卡右上角"条形码粘贴处"。
2.作答选择题时,选出每小题答案后,用2B铅笔把答题卡上对应题目选项的答案信息点涂黑;如需改动,用橡皮擦干净后,再选涂其他答案。答案不能答在试题卷上。
3.非选择题必须用黑色字迹的钢笔或签字笔作答,答案必须写在答题卡各题目指定区域内相应位置上;如需改动,先划掉原来的答案,然后再写上新答案;不准使用铅笔和涂改液。不按以上要求作答无效。
4.考生必须保证答题卡的整洁。考试结束后,请将本试卷和答题卡一并交回。
一、单选题(本大题共10小题,共30分)
1.下列有关实验现象的描述错误的是( )
A.氢气在空气中燃烧,产生淡蓝色火焰
B.木炭在氧气中燃烧,发出白光,生成无色气体
C.红磷在空气中燃烧,产生大量白烟
D.铁丝在氧气中燃烧,火星四射,生成氧化铁
2.下列物质在空气或氧气中燃烧观察到的现象描述正确的是( )
A.红磷在空气中燃烧产生大量白烟
B.硫在空气中燃烧产生明亮的蓝紫色火焰
C.木炭在氧气中燃烧,发出白光,生成黑色固体.
D.铁丝在氧气中剧烈燃烧,火星四射,生成红色固体
3.2019年北京世园会主题是“绿色生活,美丽家园”。下列做法符合这一理念的是
A.露天焚烧树叶、秸秆
B.将垃圾分类并回收利用
C.选用一次性筷子、塑料袋
D.未经过处理的污水随意排放
4.某化学实验小组用如图所示的实验装置进行相关实验,集气瓶中先装入Y试剂,然后从胶头滴管中滴加x, (X的体积忽略不计)下列判断不正确的是
A.若X为水,Y为硝酸铵,则乙瓶中右端导管内液面下降
B.若X为稀盐酸,Y为镁,则乙瓶中右端导管内液面上升
C.若乙瓶中右端导管内液面上升,Y为水,则X可能为氢氧化钠溶液
D.若乙瓶中右端导管内液面上升,Y为生石灰,则X可能为水
5.研究和学习化学,有许多方法。下列叙述中,错误的是
A.转化法:碳酸钙在一定条件下能生成CO2,推测CO2也能转化为碳酸钙
B.实验法:用红磷燃烧做“测定空气中氧气含量”的实验
C.类比法:铜在空气中灼烧与氧气反应,推测金在空气中灼烧也能与氧气反应
D.分类法:根据组成物质的元素,可将纯净物分为单质和化合物
6.下列认识或说法中正确的是( )
A.向某固体中加入稀盐酸有气泡产生,可证明该物质中一定含有CO32﹣
B.可用过量的Cu(OH)2除去CuSO4溶液中少量的H2SO4
C.常温下可用Fe与AgCl反应制取Ag
D.分别将Mg、Fe、Cu、Ag放入稀盐酸中,可确定它们的活动性顺序
7.明代宋应星所著的《天工开物》中记载的炼锡方法,用化学方程式表示为:SnO2 +2C Sn+2CO↑,下列说法正确的是:
A.反应类型属于置换反应B.参加反应SnO2 的质量等于生成的Sn的质量
C.反应类型属于化合反应D.反应中 C 被还原为 CO
8.下列物质分别加入适量水中,充分搅拌,能够形成溶液的是
A.纯碱B.花生油C.面粉D.冰块
9.水是生命之源,下列有关水的说法正确的是
A.海水经活性炭吸附后可转化为淡水
B.长期饮用蒸馏水有益身体健康
C.自来水厂所采用的净水方法有沉淀、过滤、吸附
D.地球上有很多水,所以水是取之不尽用之不竭的
10.下列推理正确的是( )
①燃烧过程中伴随着发光放热,所以有发光放热现象的变化一定是燃烧
②分子可以构成物质,所以物质一定是由分子构成的
③单质只含一种元素,所以含一种元素的物质一定是单质
④化学变化中有新物质生成,所以有新物质生成的变化一定是化学变化
⑤氧化物都含有氧元素,所以含有氧元素的化合物一定是氧化物
A.①②③④⑤B.①②⑤C.④D.③⑤
二、填空题(本大题共4小题,共20分)
11.能源、环境与人类的生活和社会发展密切相关。请回答:
(1)天然气是一种___________燃料,燃烧的化学方程式是__________。
(2)液氢燃烧的化学方程式为___________。
(3)用液氢做燃料的优点是___________。
12.在碳、一氧化碳、二氧化碳、氧气四种物质中,每一种物质都有不同于其他三种物质的特点,例如:碳:常温常压下是固体,其他三种物质是气体。请根据示例,填空:
(1)一氧化碳:____________________________________________;
(2)二氧化碳:____________________________________________;
(3)氧气:________________________________________________。
13.水是一种重要的资源,爱护水资源,人人有责。
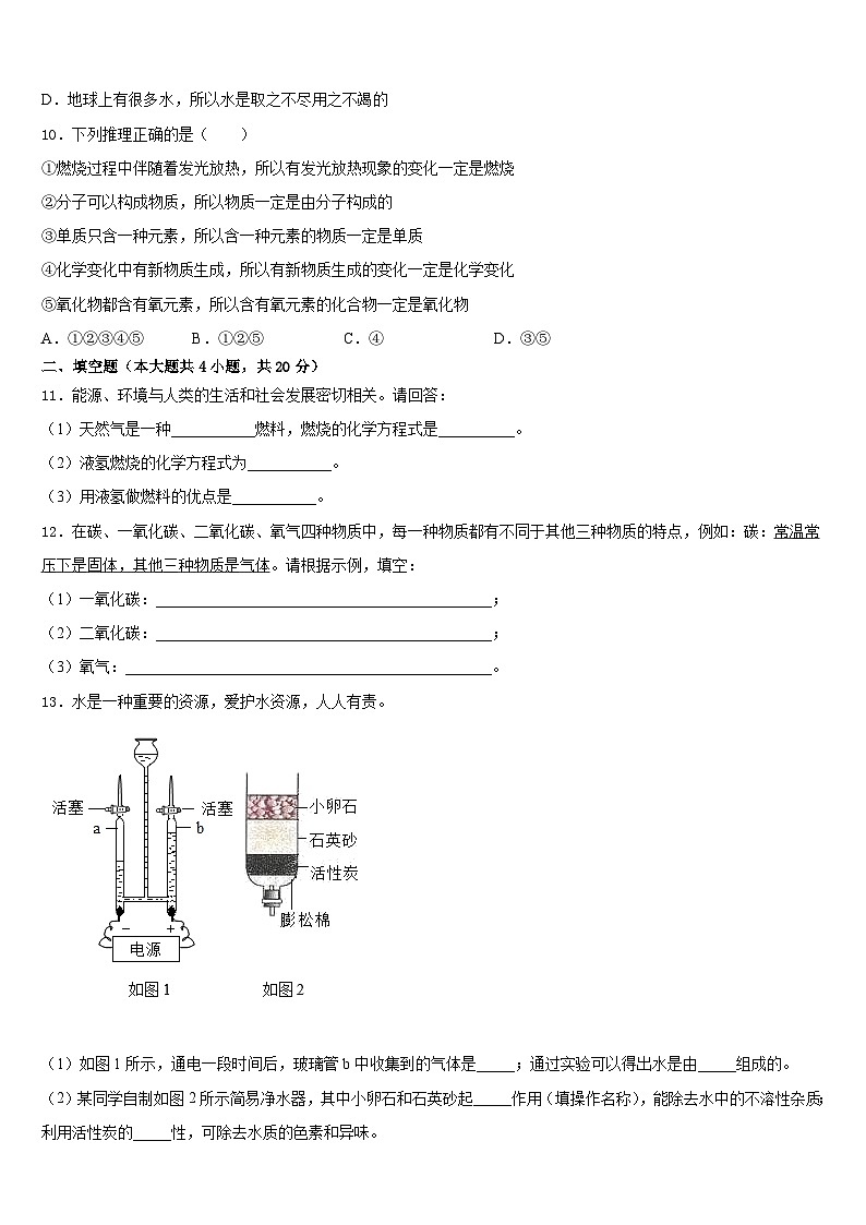
(1)如图1所示,通电一段时间后,玻璃管b中收集到的气体是_____;通过实验可以得出水是由_____组成的。
(2)某同学自制如图2所示简易净水器,其中小卵石和石英砂起_____作用(填操作名称),能除去水中的不溶性杂质;利用活性炭的_____性,可除去水质的色素和异味。
(3)人们喜欢喝甘甜的井水,井水是硬水还是软水可用_____来检验,若硬度较大,生活中可通过_____的方法降低其硬度。
(4)请写一条日常生活中的节水措施_____。
(5)研究人员发现,在一定的实验条件下,给水施加一个弱电场,在常温常压下,水可以结成冰,称为“热冰”。“热冰”有许多实用价值,如开发新药、用于纳米打印机等,还可能用来_____(填写序号)。
A 代替干冰
B 防止冰川熔化
C 在室温下制作冰雕
D 建室温溜冰场
14.能源、环保是人们关注的热点话题。
(1)目前人们使用的燃料大多来自化石燃料。化石燃料包括煤、_______和天然气等,其中天然气的主要成分是_______(填化学式)。
(2)煤燃烧生成CO2、SO2、CO等气体,其中会造成酸雨的气体是_________。
(3)开发和利用新能源是解决能源问题的重要途径。目前人们正在利用和开发的新能源有_________(填一种)。
(4)2019年6月5日是世界环境日,我国的活动主题是“向污染宣战”。下列行为符合活动主题的是________。
A分类回收垃圾 B提倡使用化石燃料 C工业废水直接排入河中
(5)下列叙述正确的是________。
A最清洁的燃料是汽油
B化学反应伴随着能量变化
C人类利用的能量都是通过化学反应获得的
三、计算题(本大题共2小题,共12分)
15.(6分)生命的孕育和维系需要水,人类的日常生活和工农业生产离不开水,水是最常用的溶剂。
(1)若想知道大渡河里的水是否为硬水,可用___来检验。生活中经常使用____的方法降低水的硬度。
(2)电解水实验如图所示。x是电源的____极(填“正”或“负”),检验b试管中所得气体的方法是____。
16.(6分)根据实验内容回答下列问题。
(1)实验1,管②收集到的气体是______。检验管①中气体的操作是______。
(2)实验2,倒入紫色石蕊溶液,拧紧瓶盖,振荡,观察到的现象是______。反应的化学方程式是______。
四、简答题(本大题共2小题,共16分)
17.(8分)氧气和二氧化碳都是生活中常见的物质,也是初中化学学习的重要内容。
(1)如图是氧原子的结构示意图,下列有关说法不正确的是________(填标号)。
A氧原子核内质子数为8
B氧元素属于非金属元素
C氧原子在化学反应中易得到电子
D氧气中氧元素化合价常为-2价。
(2)在实验室可用下图的某些装置来制取氧气或二氧化碳,请回答下列问题:
①写出标有序号的仪器名称:②_________。
②若选用装置B、E、F制取并收集干燥的二氧化碳气体,正确的组装顺序为________,(在装置F中加入的液体试剂是浓硫酸,具有吸水性);
③实验室用高锰酸钾制取氧气,反应的化学方程式为________,应选用的发生装置A,选择的依据是___________。
④某兴趣小组的同学连接B、G、H装置进行实验。若实验时G装置中蜡烛燃烧更剧烈,H装置中澄清石灰水变浑浊,则B装置中反应的化学方程式为________。
⑤乙炔(C2H2)是一种可燃性气体,难溶于水,已知实验室可用块状电石和水在常温下反应制取,该反应非常剧烈,则制取乙炔气体的发生装置最好选择_________(填字母序号)
(3)某化学小组成员称量12.5g大理石(杂质不参加反应)放入烧杯,再加入50g稀盐酸完全反应,称量烧杯中剩余物质的总质量为58.1g,(不包括烧杯的质量,且气体的溶解忽略不计)请计算大理石中杂质质量分数。_________
18.(8分)通过半年的化学学习,你已经掌握了实验室制取气体的有关规律,以下是老师提供的一些实验装置。请结合下图回答问题:
(1)写出图中标号的仪器名称:b_________。
(2)写出实验室用A装置制取CO2的化学方程式:_______。
(3)通过查阅资料得知:①氨气(NH3)是一种密度比空气小且极易溶于水的气体,其水溶液称为氨水,氨水能使无色酚酞变红;②氨气在加热条件下能与氧化铜反应生成铜、水和空气中含量最多的气体。小芳同学加热氯化铵和氢氧化钙的固体混合物制取氨气,她应选择的反应的发生装置是_________,收集装置是__________。(填字母编号)
(4)小芳将收集满氨气的集气瓶倒扣在滴有无色酚酞的水中,观察到的现象是_________,_________。
(5)请写出氨气和氧化铜反应的化学方程式___________。
(6)实验室用大理石与盐酸反应制取二氧化碳,如果消耗了25g含80%碳酸钙的石灰石(杂质不与酸反应),问可生成多少克二氧化碳___________?
五、探究题(本大题共2小题,共22分)
19.(10分)为测定某矿山开采的石灰石样品中碳酸钙的质量分数,进行下列操作:取6g石灰石样品,将其敲碎后,放入烧杯内(烧杯质量为20g),再加入50g足量的稀盐酸使其完全反应(杂质不与盐酸反应)。反应所需时间(t)和烧杯及其所盛物质总重量(m)的关系如图所示,试计算:
(1)实验结束时共放出二氧化碳;
(2)该石灰石样品中碳酸钙的质量分数(计算结果保留小数点一位)。
20.(12分)小强同学前往当地的石灰石矿区进行调查,他取回了若干块石灰石样品,对样品中碳酸钙的质量分数进行检测,采用如下方法:取8g这种石灰石样品,把40g稀盐酸分4次加入,测量过程所得数据如下表所示(已知石灰石样品中含的杂质不溶于水,也不与稀盐酸反应)。
请计算:
(1)样品中碳酸钙的质量分数为________________________________;
(2)表中m的数值应为______________________________;
(3)所加稀盐酸的溶质质量分数________________。
参考答案
一、单选题(本大题共10小题,共30分)
1、D
2、A
3、B
4、C
5、C
6、B
7、A
8、A
9、C
10、C
二、填空题(本大题共4小题,共20分)
11、化石 CH4+2O2CO2+2H2O 2H2+O22H2O 热值高,产物不污染环境,原料丰富
12、(1)有毒,其他三种物质无毒;
(2)澄清石灰水变浑浊,其他三种物质不能;
(3)能供呼吸,其他三种物质不能;
13、O2 氢、氧两种元素 过滤 吸附 肥皂水 煮沸 洗菜水浇花(合理均可) CD
14、石油 CH4 SO2(或二氧化硫) 太阳能(或核能、风能、地热能、潮汐能、生物质能等) A B
三、计算题(本大题共2小题,共12分)
15、肥皂水 煮沸 负 用带火星的木条伸入试管,若复燃则为氧气
16、H2 将带火星的木条放在管①的尖嘴处,打开活塞,木条复燃,则证明是氧气; 瓶子变瘪,紫色石蕊溶液变红 H2O+CO2=H2CO3
四、简答题(本大题共2小题,共16分)
17、D 锥形瓶 BFE 反应物状态为固体,反应条件需要加热 B 解:生成二氧化碳的质量为
设石灰石中CaCO3质量为x
答:石灰石中杂质的质量分数为20%。
18、试管 CaCO3+2HCl=CaCl2+CO2↑+H2O B E 集气瓶内的液面上升 集气瓶内的溶液由无色变为红色 2NH3+3CuO3Cu+3H2O+N2 8.8g
五、探究题(本大题共2小题,共22分)
19、2.2;83.3%
20、(1)85%(2)3(3)18.25%
序号
加入稀盐酸的质量/g
剩余固体的质量/g
第1次
10
5.5
第2次
10
M
第3次
10
1.2
第4次
10
1.2
相关试卷
这是一份广东省茂名市茂南区2023-2024学年化学九年级第一学期期末质量跟踪监视模拟试题含答案,共8页。试卷主要包含了考生要认真填写考场号和座位序号,下列物质属于氧化物的是,除去下列物质中混有的少量杂质,下列实验操作中,正确的是等内容,欢迎下载使用。
这是一份广东省汕头龙湖区七校联考2023-2024学年化学九年级第一学期期末质量跟踪监视模拟试题含答案,共7页。试卷主要包含了考生必须保证答题卡的整洁,下列物质不属于碳单质的是,下列有关催化剂的说法正确的是等内容,欢迎下载使用。
这是一份广东省广州天河区七校联考2023-2024学年化学九上期末质量跟踪监视模拟试题含答案,共9页。试卷主要包含了下列是初中化学涉及的部分实验,下列没有运用中和反应原理的是等内容,欢迎下载使用。

