


2023-2024学年山东省青岛市西海岸新区四中学九上化学期末调研模拟试题含答案
展开
这是一份2023-2024学年山东省青岛市西海岸新区四中学九上化学期末调研模拟试题含答案,共10页。试卷主要包含了汽车自燃时,下列措施正确的是,氟是人体必需的微量元素, “海天酱油”瓶上配料表,下列实验操作中正确的是,下列说法正确的是等内容,欢迎下载使用。
学校_______ 年级_______ 姓名_______
注意事项:
1.答卷前,考生务必将自己的姓名、准考证号填写在答题卡上。
2.回答选择题时,选出每小题答案后,用铅笔把答题卡上对应题目的答案标号涂黑,如需改动,用橡皮擦干净后,再选涂其它答案标号。回答非选择题时,将答案写在答题卡上,写在本试卷上无效。
3.考试结束后,将本试卷和答题卡一并交回。
一、单选题(本大题共10小题,共30分)
1.冬季天气寒冷,流感多发,奥司他韦(C16H28N2O4)可抑制流感病毒在人体内的传播。下列对奥司他韦的说法正确的是
A.奥司他韦由碳、氢、氮、氧四种原子构成
B.一个奥司他韦分子中含有一个氮分子
C.奥司他韦中氢元素和氮元素的质量分数相等
D.奥司他韦中C、H、N、O元素的质量比为16:28:2:4
2.下列各项中,没有计入空气污染指数的是
A.氮气B.二氧化硫C.二氧化氮D.PM2.5
3.人们在工作、生活中,为了防止事故,常采用一些安全措施,下列措施安全的是( )
A.到溶洞探险打灯火照明
B.掏空沼气池前,对沼气池进行灯火试验
C.到小煤窖挖煤用火把照明
D.厨房内煤气泄漏打开排气扇通风
4.汽车自燃时,下列措施正确的是( )
A.加速行驶,让风把火吹灭
B.打开汽车空调,使温度降低至着火点以下
C.把引擎盖、车窗全部打开,用小型灭火器灭火
D.油箱着火,应立即有序撤离
5.氟是人体必需的微量元素。能防治龋齿,它在元素周期表中的部分信息及原子结构示意图如图所示,下列说法正确的是( )
A.氟的相对原子质量是19.00gB.乙图中m值为7
C.氟原子在化学反应中易失去电子D.氟是一种金属元素
6. “海天酱油”瓶上配料表:水、大豆、面粉、谷安酸钠、苯钾酸钠。说明“海天酱油”是:
A.单质 B.化合物 C.纯净物 D.混合物
7.下列实验操作中正确的是( )
A.点燃酒精灯
B.加热试管中的液体
C.量筒读数
D.倾倒液体
8.如图为氢气还原氧化铜的实验装置图,下列有关分析不合理的是( )
A.装置中试管口需略向下倾斜,主要是为了防止生成的水倒流使试管炸裂
B.在给试管内药品加热前,需先通氢气排尽试管内的空气
C.待药品完全反应后,需先撤去通氢气的导管
D.该实验装置不能直接用于一氧化碳还原氧化铜的实验
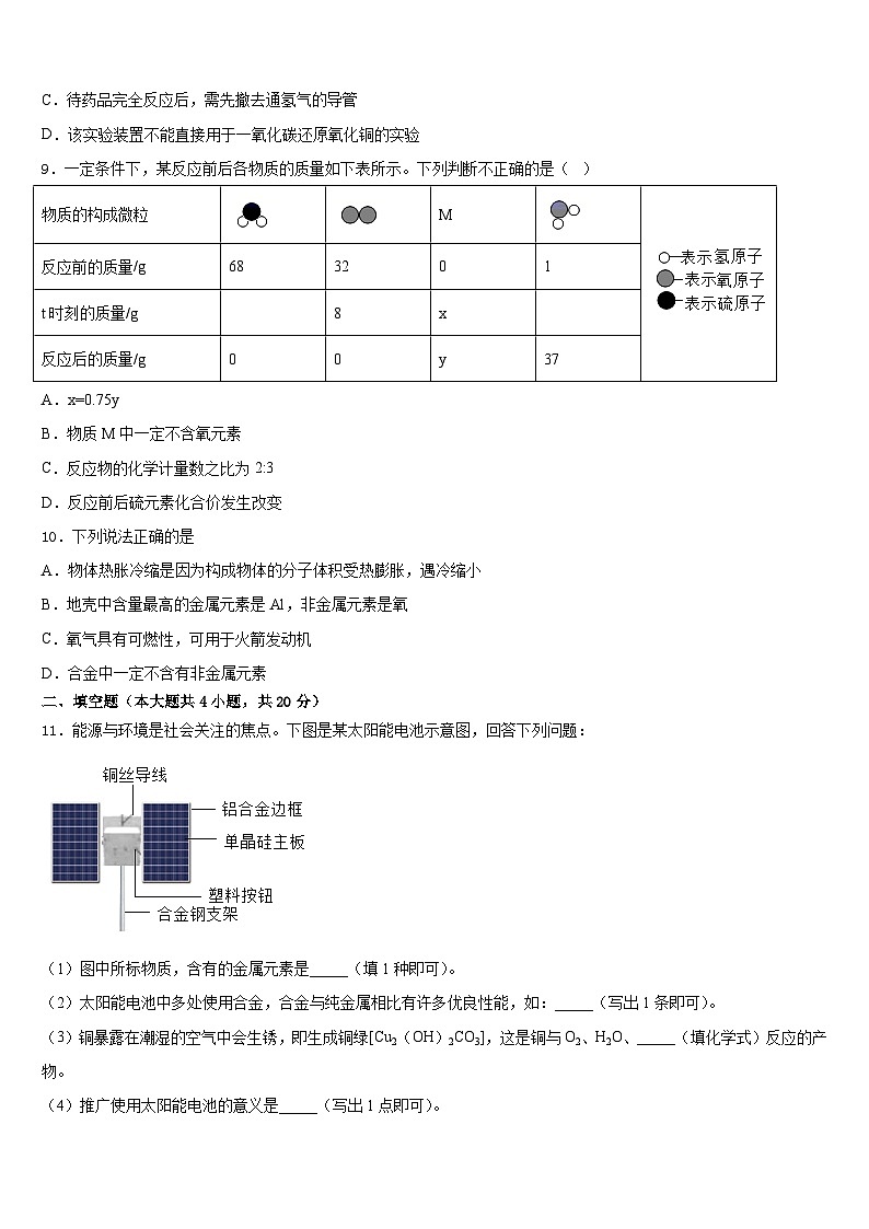
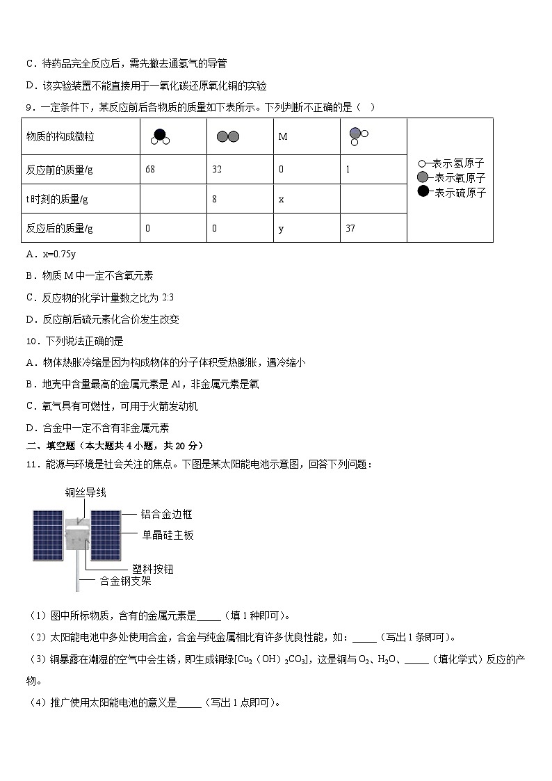
9.一定条件下,某反应前后各物质的质量如下表所示。下列判断不正确的是( )
A.x=0.75y
B.物质M中一定不含氧元素
C.反应物的化学计量数之比为2:3
D.反应前后硫元素化合价发生改变
10.下列说法正确的是
A.物体热胀冷缩是因为构成物体的分子体积受热膨胀,遇冷缩小
B.地壳中含量最高的金属元素是Al,非金属元素是氧
C.氧气具有可燃性,可用于火箭发动机
D.合金中一定不含有非金属元素
二、填空题(本大题共4小题,共20分)
11.能源与环境是社会关注的焦点。下图是某太阳能电池示意图,回答下列问题:
(1)图中所标物质,含有的金属元素是_____(填1种即可)。
(2)太阳能电池中多处使用合金,合金与纯金属相比有许多优良性能,如:_____(写出1条即可)。
(3)铜暴露在潮湿的空气中会生锈,即生成铜绿[Cu2(OH)2CO3],这是铜与O2、H2O、_____(填化学式)反应的产物。
(4)推广使用太阳能电池的意义是_____(写出1点即可)。
12.参观过程中,小明发现了一种陶瓷电容器(如图),主要材料为TiO2等。
(1)TiO2属于____________(填序号)。
A单质 B化合物 C氧化物
(2)TiO2中Ti的化合价为________。
13.化学与生产生活息息相关。
(1)炎热的夏天,城市的街道上有雾炮车在向空中喷水,它比普通洒水车的降温、净化空气的效果更好,雾炮车净化空气主要针对的污染物是______________。
(2)饮用硬度过大的水不利于人体键康,在生活中可用_______________区分硬水和软水;
(3)我国开发出一种新型催化剂,实现了在光照下分解水,反应的化学方程式为_______________。
(4)生铁属于_____________(填“纯金属”或“合金”);铁生锈实质是铁与空气中的______________、_________________、等发生化学反应的过程;
(5)火灾猛于虎。如图所示的探究燃烧条件的实验中,木屑燃烧,煤粉没有燃烧,说明燃烧的条件之一是_______________。
(6)下图是水的净化流程,发生了化学反应的有______________(填编号); X试剂是____________。
14.用化学符号或名称表示:
(1)3N_____。
(2)氦气_____。
(3)碳酸钠_____。
(4)铵根离子_____。
(5)氯化亚铁_____。
三、计算题(本大题共2小题,共12分)
15.(6分) “水”在化学实验室中是经常用到的一种试剂,以下图示实验中都用到了水。
(1)如图,用此装置收集氧气前要将集气瓶中灌满水,其目的是_____;
(2)如图装置可用来测定空气中氧气的含量。实验进行到“B”环节可看到的现象是_____;A烧杯中“80℃热水”的作用是_____。
(3)已知20℃,S(NaCl)=36g,则该室温下,68g饱和食盐水中溶质的质量_____。为配制150g溶质的质量分数为16%的氯化钠溶液,需氯化钠和水的质量分别为_____、_____,实验操作如下图所示,正确的操作顺序为_____(填数字序号)。
16.(6分)根据下图实验装置,请回答下列问题:
(1)仪器a的名称是____。
(2)用H2O2制取氧气,选择的发生装置是____(填字母),反应的方程式为____。
(3)用装置F和另一种仪器(除导管外)收集并测量O2体积,另一种仪器的名称是___,在F中气体应从导管___(填“b”或“c”)端进入。
(4)实验室里,常用加热无水醋酸钠和碱石灰固体混合物的方法,制备甲烷,选择的发生装置为___(填字母),可用装置E收集甲烷,利用了甲烷____的物理性质;用装置C而不用装置D收集甲烷,原因是____。
四、简答题(本大题共2小题,共16分)
17.(8分)根据下列装置图,回答问题:
(1)仪器a的名称是__________________________。
(2)实验室用过氧化氢溶液和二氧化锰制取氧气时,发生反应的化学方程式为__________________________,从控制反应速率和节约药品的角度考虑,发生装置最好选用__________________________(填装置序号)。
(3)实验室制取CO2的化学方程式为________________。检验二氧化碳是否收集满的方法是___________。
(4)甲烷是一种极难溶于水的可燃性气体。实验室可用加热无水醋酸钠(化学式为CH3COONa)与碱石灰固体混合物的方法来制取甲烷,制取甲烷应选用的发生装置为__________________________(填装置序号) ;若用如图所示装置收集甲烷,气体从b通入,请把装置补充完整(只画导气管)_______________。
(5)取500g石灰石置于容器中,向其中加入足量的稀盐酸,充分反应后(杂质不参加反应),得到176g二氧化碳气体。请计算石灰石中碳酸钙的质量分数_______________。
18.(8分)金属是应用最广泛的材料,铁是世界年产量最多的金属。第一。
(1)如图所示,把光亮的铁钉放入水中,最易生锈的是处________(填“a”、“b”或“c”)。铁生锈的条件是______________。
(2)已知铁在酸性环境下或者海水中(含有大量氯化钠)生锈速率会加快。食品保鲜剂“双吸剂”含铁粉、食盐等,下图为探究其原理的实验装置。滴入食盐水后,关闭分液漏斗活塞,一段时间后,铁粉上出现红色固体,气球________(填“变大”、“变小”或“不变”)。食盐水的作用是____________。
(3)下图是实验室用一氧化碳还原氧化铁的实验装置。
①处玻璃管内发生反应的化学方程式为___________。
②处的现象为______________。
③处酒精灯的作用是______________。
(4)“梅花5角”硬币是我国发行的第四套人民币,材质为铜锌合金,颜色金黄、制作精良、美观大方,俗称“梅花5角”硬币。小明想探究“梅花5角”硬币中铜的含量,称得一枚“梅花5角”硬币重3.8g,放入足量稀硫酸中,完全反应后,共生成氢气0.08g,求一枚“梅花5角”硬币中铜的质量__________。
五、探究题(本大题共2小题,共22分)
19.(10分)为确定15.8g高锰酸钾完全分解能产生氧气的质量,小柯与小妍两位同学采用方法如下。根据他们测试方法,回答及计算:
(1)大家经过讨论,认为小妍采用该方法计算氧气质量错误。理由是什么?(填选项)
A 高锰酸钾中含氧元素
B 锰酸钾和二氧化锰中含氧元素
C 氧气中含氧元素
(2)已知:在小柯的实验条件下,氧气的密度为1.429g/L,小柯得到的氧气的质量为多少?(结果保留一位小数)。
(3)15.8g高锰酸钾完全分解产生的氧气的质量为多少?(要求有解题过程)
20.(12分)已知某铁的氧化物化学式为Fe2O3,则此氧化物中铁元素和氧元素的质量比为 。
参考答案
一、单选题(本大题共10小题,共30分)
1、C
2、A
3、A
4、D
5、B
6、D
7、B
8、C
9、C
10、B
二、填空题(本大题共4小题,共20分)
11、铜(或铝) 抗腐蚀性好(合理即可) CO2 减少对环境的污染(合理即可)
12、BC +4
13、烟尘 肥皂水 合金 水(H2O) 氧气(O2) 温度达到可燃物的着火点 ①④ 活性炭
14、三个氮原子 He Na2CO3 NH4+ FeCl2
三、计算题(本大题共2小题,共12分)
15、排净瓶内空气使收集的氧气更纯 水进入试管,约占其容积的五分之一 使温度达到白磷的着火点 18g 24g 126g ③②⑤④①
16、长颈漏斗 A 2H2O22H2O+O2↑ 量筒 C B 难溶于水 密度比空气密度小
四、简答题(本大题共2小题,共16分)
17、集气瓶 2H2O22H2O+O2↑ C CaCO3+2HCl=CaCl2+H2O+CO2↑ 将燃着的木条伸到集气瓶口,木条熄灭,说明已满 A 80%
18、b 氧气和水 变大 提供水分,食盐加速铁锈蚀 澄清石灰水变浑浊 除去一氧化碳,防止污染环境 1.2g
五、探究题(本大题共2小题,共22分)
19、B;1.6 g;1.6 g
20、7∶3
物质的构成微粒
M
反应前的质量/g
68
32
0
1
t时刻的质量/g
8
x
反应后的质量/g
0
0
y
37
小柯:实验测定法
小妍:计算法
在老师指导下,将15.8g高锰酸钾充分加热,得到氧气1120mL
解:高锰酸钾中氧元素的质量分数:==40.5%氧气的质量为:15.8g×40.5%=6.4g答:15.8g高锰酸钾完全分解产生氧气6.4g。
相关试卷
这是一份山东省青岛市西海岸新区2023-2024学年九年级上学期期末化学试题,共8页。
这是一份山东省青岛市西海岸新区2023-2024学年化学九年级第一学期期末联考模拟试题含答案,共8页。试卷主要包含了胆矾完全脱水的化学方程式为等内容,欢迎下载使用。
这是一份山东省青岛市西海岸、平度、胶州2023-2024学年九上化学期末经典试题含答案,共8页。试卷主要包含了考生要认真填写考场号和座位序号,下列有关实验方案设计正确的是,下列现象说明水中含有氧元素的是,下列物质不能为人体提供能量的是等内容,欢迎下载使用。