2023-2024学年安徽省滁州市明光市化学九上期末达标检测试题含答案
展开学校_______ 年级_______ 姓名_______
注意事项
1.考试结束后,请将本试卷和答题卡一并交回.
2.答题前,请务必将自己的姓名、准考证号用0.5毫米黑色墨水的签字笔填写在试卷及答题卡的规定位置.
3.请认真核对监考员在答题卡上所粘贴的条形码上的姓名、准考证号与本人是否相符.
4.作答选择题,必须用2B铅笔将答题卡上对应选项的方框涂满、涂黑;如需改动,请用橡皮擦干净后,再选涂其他答案.作答非选择题,必须用05毫米黑色墨水的签字笔在答题卡上的指定位置作答,在其他位置作答一律无效.
5.如需作图,须用2B铅笔绘、写清楚,线条、符号等须加黑、加粗.
一、单选题(本题包括12个小题,每小题3分,共36分.每小题只有一个选项符合题意)
1.如下图,这四位同学描述的可能同是下面的哪一个化学符号
A.HClOB.O2C.OH-D.CO2
2.镆是近期刚确定中文名称的元素,下列有关说法错误的是
A.镆元素为金属元素B.镆的原子序数为115
C.镆原子中的质子数为115D.镆原子的核外电子数为173
3.甲、乙两种物质的溶解度曲线如图所示,下列说法不正确的是( )
A.t2℃甲的溶解度大于乙的溶解度
B.甲、乙两种物质的溶解度都随温度的升高而增大
C.t1℃时,甲、乙两种物质的溶液中,溶质的质量分数相等
D.甲中混有少量乙,要得到纯净的甲时,可用降温结晶的方法
4.现有甲、乙、丙、丁四种金属,将它们分别投入盐酸中,只有丙、丁发生反应并产生气泡;将丁投入丙的硝酸盐溶液中,有金属丙析出,将甲投入乙的硝酸盐溶液中,有金属乙析出。这四种金属的活动性顺序是
A.丁>丙>甲>乙B.乙>甲>丙>丁C.丙>丁>甲>乙D.丁>丙>乙>甲
5.地壳中含量最高的非金属元素是
A.氢
B.碳
C.氧
D.铝
6.铜是一种常见的金属材料。下列有关说法正确的是( )
A.铜作导线是因为铜的导电性最强
B.铜有延展性,可以拉成丝
C.黄铜(铜锌合金)是一种化合物
D.铜比黄铜强度更高,更耐腐蚀
7.下列关于宏观事实的微观解释,正确的是
A.水结成冰一分子停止运动
B.H2O和H2O2的化学性质不同一分子构成不同
C.温度计内汞柱液面上升—汞原子变大
D.金刚石和石墨跟的物理性质差异大—碳原子结构不同
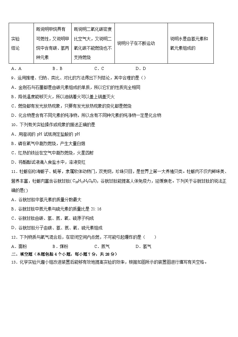
8.通过下列图示实验得出的结论中不正确的是
A.AB.BC.CD.D
9.运用推理、归纳、类比、对比的方法得出下列结论,其中合理的是()
A.金刚石与石墨都是由碳元素组成的单质,所以它们的性质完全相同
B.降低温度能够灭火,所以油锅着火可以盖上锅盖灭火
C.燃烧都有发光放热现象,只要有发光放热现象的变化都是燃烧
D.化合物是含有不同元素的纯净物,所以含有不同种元素的纯净物一定是化合物
10.下列有关实验操作或现象的描述正确的是
A.用湿润的 pH 试纸测定盐酸的 pH
B.磷在氧气中剧烈燃烧,产生大量白烟
C.红热的铁丝在空气中剧烈燃烧,火星四射
D.将酚酞试液滴入食盐水中,溶液变红
11.牡蛎俗称海蛎子、蚝等,隶属软体动物门,双壳纲,珍珠贝目,是世界上第一大养殖贝类。牡蛎肉不仅肉鲜味美、营养丰富,牡蛎肉富含谷胱甘肽( C10H17N3O6S),谷胱甘肽能提高人体免疫力,延缓衰老。下列关于谷胱甘肽的说法正确的是( )
A.谷胱甘肽中氢元素的质量分数最大
B.谷胱甘肽中氮元素与硫元素的质量比是21: 16
C.谷胱甘肽由碳、氢、氮、氧、硫原子构成
D.谷胱甘肽分子由碳、氢、氮、氧、硫元素组成
12.下列物质与氧气混合后,在密闭空间内点燃,不可能引起爆炸的是( )
A.面粉B.煤粉C.氮气D.氢气
二、填空题(本题包括4个小题,每小题7分,共28分)
13.化学实验兴趣小组改进装置后能够有效地提高实验的效率,根据如图所示的装置图进行填写有关空格。
(1)兴趣小组用上图中装置A与B分别制取一瓶O2,则制取O2反应的化学方程式为___________;
(2)该实验用装置A与B分别制取O2相比较,用装置A的优点是________________;
(3)若用C装置收集氧气时,氧气应从_________(填导管口序号)导入集气瓶,如果用C装置收集氨气(NH3),氨气应从_________(填导管口序号)导入集气瓶。
14.下图是实验室制备气体的装置和用品,请根据要求回答问题:
(1)仪器F的名称是________。可用于高锰酸钾制氧气的发生装置是______(填序号),装置中发生的化学反应方程式为_________。
(2)若用双氧水制氧气,最好选用EF组合成发生装置,理由是_______。
(3)实验室可在装置J中制取CO2,反应方程式为______。检验J装置气密性的方法是:从长玻璃管口加入一定量的水,然后用止水夹夹紧橡胶管,将长玻璃管向上提起一段后静置, 如观察到_______,则气密性良好。如果用I装置收集CO2,则气体应从_______(填“a”或“b”)管口通入。
(4)用J装置制CO2具有的优点是_______。若从B~H中选择B与_______(填序号)进行组合,也可以组成一套具有同样优点的装置。
15.根据下列装置图回答问题(装置图用序号填空)。
(1)写出编号①和②仪器的名称:①____________②____________。
(2)实验室加热KMnO4制O2时,应选用____________做气体发生装置。反应的化学方程式为:____________,可用装置E收集氧气的原因是____________;欲用G装置收集氧气,则O2应从导管口____________通入。
(3)实验室制取二氧化碳应选用的发生装置___________________;若用F来收集二氧化碳,二氧化碳应从____________进入(选“a”或“b”)。检验二氧化碳的方法是_________________其反应的化学方程式是____________________________。
16.某化学小组围绕燃烧与灭火的主题开展了相关活动。请你参与完成:
(知识回忆)可燃物燃烧的必备条件是____________;
(交流讨论)(1)改进后的装置(如图二)与图一相比,其优点是___________。欲使图二中的红磷着火,可将试管从水中取出并__________后才能对试管加热;
(2)将装有某气体的大试管口朝下垂直插入水中,使试管罩住白磷(如图三所示),结果观察到了“水火相容”的奇观,则大试管所装气体可能是__________;
(综合应用)“水火不相容”是指水能灭火,其实水有时也可以“生火”,比如钾遇水会立刻着火,因为钾遇水生成H2和一种碱,该反应是_________(填“吸热”或“放热”)反应,其反应化学方程式为_________________________。
三、实验题(本题包括2个小题,每小题7分,共14分)
17.实验室将氯酸钾和二氧化锰的混合物加热,可制取氧气。反应前称量混合物的总质量为25克,反应后称量固体物质质量为 15.4 克。求:
(1)产生氧气___g
(2)反应前氯酸钾的质量为多少?
18.某中学化学兴趣小组通过实验测定某大理石中碳酸钙的质量分数。将盛有一定量该样品的烧杯放在电子秤上,倒入100.0g稀盐酸(假设大理石样品中的杂质不与稀盐酸反应,也不溶于水),使该样品完全反应,已知烧杯的质量为60.0g,实验过程中的有关数据如下表:
试计算:
(1)碳酸钙中碳元素与氧元素的质量比(最简比)为_________。
(2)生成二氧化碳的质量为_________g。
(3)求该大理石中碳酸钙的质量分数(精确到0.1%)。
四、计算题(本题包括2个小题,共22分)
19.(10分)在化学实验中,很多因素都会对实验现象或结果产生影响。
(1)钢铁在夏天比冬天更容易生锈。这个实例说明了什么?
_______________________________________________________
(2)硫在纯氧中燃烧的火焰比在空气中更大、更明亮。这个实例说明了什么?
_______________________________________________________
(3)参加反应物质的量不同,产物可能不同。请举出实例。
_______________________________________________________
20.(12分)在“宏观﹣微观﹣符号”之间建立联系,是化学学科特有的思维方式,能帮助我们更好地认识物质变化的本质。请完成下列问题:
(1)晋代葛洪所著《抱朴子》一书中记载有“丹砂烧之成水银”,丹砂指的是HgS.该反应的微观示意图可以表示为(如图1所示):
请写出该反应的化学方程式_____,微粒“”表示的物质属于_____(填“单质”或“化合物”)。
(2)由初中学习可知:中和反应的微观实质是氢离子和氢氧根离子结合生成了水分子,即:H++OH﹣=H2O.像这种用实际参加反应的离子符号来表示化学反应的式子叫离子方程式。离子方程式的书写一般按以下步骤(以氯化镁溶液与氢氧化钾溶液反应为例):
I.写出氯化镁溶液与氢氧化钾溶液反应的化学方程式:_____;
Ⅱ.把易溶于水、易电离的物质写成离子形式,难溶的物质、气体和水等仍用化学式表示。上述方程式可改写成:Mg2++2C1﹣+2K++2OH﹣=Mg(OH)2↓+2C1﹣+2K+;
Ⅲ.删去两边不参加反应的离子,即得离子方程式:Mg2++2OH﹣=Mg(OH)2↓。
请回答:
①如图2是碳酸钠溶液和稀盐酸反应的微观示意图,请写出该反应的离子方程式:_____;
②写出一个与Fe+Cu2+=Fe2++Cu相对应的化学方程式_____。
③下列各组离子,在pH=3的无色水溶液中能大量共存的是_____(填序号)。
A K+、Fe2+、Cl﹣、SO42﹣
B Na+、Ca2+、NO3﹣、OH﹣
C Na+、Ca2+、Cl﹣、CO32﹣
D NH4+、Ba2+、Cl﹣、NO3﹣
参考答案
一、单选题(本题包括12个小题,每小题3分,共36分.每小题只有一个选项符合题意)
1、D
2、D
3、C
4、A
5、C
6、B
7、B
8、A
9、D
10、B
11、B
12、C
二、填空题(本题包括4个小题,每小题7分,共28分)
13、2H2O22H2O+O2↑ 看发生装置:控制反应物液体的量,继而控制反应速度;或者看收集装置:收集的气体比较纯净 a b
14、锥形瓶 A 2KMnO4K2MnO4+MnO2+O2↑ 反应物是粉末状固体和液体,反应条件是常温 CaCO3+2HCl=CaCl2+H2O+CO2↑ 玻璃管内的液面不变 a 能够控制反应的开始与停止 CGH
15、长颈漏斗 集气瓶 D 氧气不易溶于水 c B a 通入澄清的石灰水,若澄清的石灰水变浑浊,则证明是二氧化碳
16、与氧气(空气)接触,温度达到可燃物的着火点 减少污染(环保) 擦干 氧气(空气) 放热 2K + 2H2O=2KOH+ H2↑
三、实验题(本题包括2个小题,每小题7分,共14分)
17、(1)9.6;(2)24.5g
18、(1)1:4;(2)6.6;(3)57.7%
四、计算题(本题包括2个小题,共22分)
19、温度越高,化学反应的速率越大 参加反应物质的浓度不同,化学反应的现象也不同 碳在氧气充足时燃烧生成二氧化碳,在氧气不足时燃烧生成一氧化碳
20、HgS+O2Hg+SO2 单质 MgCl2+2KOH=Mg(OH)2↓+2KCl 2H++CO32-=H2O+CO2↑ Fe+CuSO4=FeSO4+Cu D
选项
A
B
C
D
实验
过程
实验
结论
既说明甲烷具有可燃性,又说明甲烷中含有碳、氢两种元素
既说明二氧化碳密度比空气大,又说明二氧化碳不能燃烧也不支持燃烧
说明分子在不断运动
说明水是由氢元素和氧元素组成的
时间/s
0
20
40
60
80
100
烧杯与所盛物质质量/g
186.0
183.0
181.0
180.0
179.4
179.4
安徽省滁州市凤阳县2023-2024学年九上化学期末达标检测试题含答案: 这是一份安徽省滁州市凤阳县2023-2024学年九上化学期末达标检测试题含答案,共9页。试卷主要包含了下列实验操作正确的是等内容,欢迎下载使用。
安徽省宿州地区2023-2024学年九上化学期末达标检测试题含答案: 这是一份安徽省宿州地区2023-2024学年九上化学期末达标检测试题含答案,共9页。试卷主要包含了空气中含量最多的物质是,下列排列顺序正确的是等内容,欢迎下载使用。
安徽省南陵县联考2023-2024学年九上化学期末达标检测试题含答案: 这是一份安徽省南陵县联考2023-2024学年九上化学期末达标检测试题含答案,共8页。试卷主要包含了黑火药是我国古代四大发明之一,下列实验现象的描述中,正确的是等内容,欢迎下载使用。

