2023-2024学年四川省遂宁市安居区九年级化学第一学期期末监测模拟试题含答案
展开
这是一份2023-2024学年四川省遂宁市安居区九年级化学第一学期期末监测模拟试题含答案,共6页。试卷主要包含了考生必须保证答题卡的整洁,偏二甲肼,下列民间制作属于化学变化的是等内容,欢迎下载使用。
学校_______ 年级_______ 姓名_______
考生请注意:
1.答题前请将考场、试室号、座位号、考生号、姓名写在试卷密封线内,不得在试卷上作任何标记。
2.第一部分选择题每小题选出答案后,需将答案写在试卷指定的括号内,第二部分非选择题答案写在试卷题目指定的位置上。
3.考生必须保证答题卡的整洁。考试结束后,请将本试卷和答题卡一并交回。
一、单选题(本题包括12个小题,每小题3分,共36分.每小题只有一个选项符合题意)
1.吸烟有害健康,香烟的烟气中含有几百种对人体有害的物质,其中尼古丁是一种,其化学式为C10H14N2,下列关于尼古丁的说法正确的是( )
A.尼古丁中含有氮分子
B.尼古丁由10个碳原子、14个氢原子、2个氮原子构成
C.尼古丁中氢元素的质量分数最大
D.尼古丁分子中碳、氢原子的个数比为5∶7
2.绿水青山就是金山银山。关于化学、物质、人类活动和环境问题的认识,合理的是
A.化学是环境污染的主因,没有化学,就不会产生环境问题
B.有毒的化学物质是环境污染的主因,应禁止使用
C.解决环境问题,应从源头禁止排放污染物,而不应先排放后治理
D.化工生产是环境污染的主因,化工生产一定会导致环境污染
3.下列变化中,属于化学变化的是( )
A.冰融化为水B.矿石粉碎C.蜡烛燃烧D.铁丝弯曲
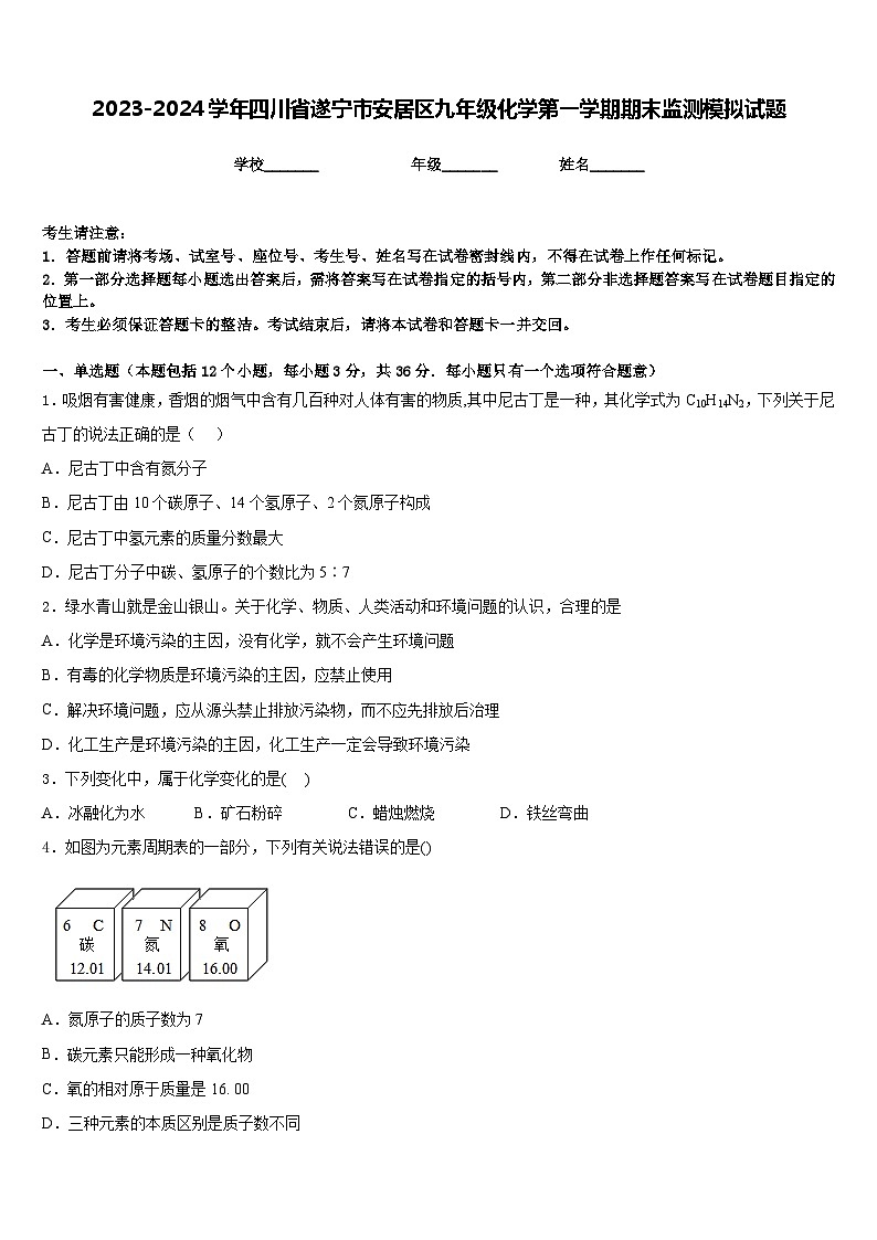
4.如图为元素周期表的一部分,下列有关说法错误的是()
A.氮原子的质子数为7
B.碳元素只能形成一种氧化物
C.氧的相对原于质量是16. 00
D.三种元素的本质区别是质子数不同
5.偏二甲肼(C2H8H2)是早期“长征二F”运载火箭的一种燃料。其燃烧的化学方程式为C2H8N2+2N2O43N2+2X+4H2O,则X的化学式为( )
A.CO2B.CC.COD.O2
6.下列有关生活中的化学说法错误的是( )
A.室内发生火灾,立即打开门窗
B.煤、石油、天然气等化石燃料是不可再生资源
C.生活中用煮沸的方法降低水的硬度
D.农具放置于潮湿空气中容易生锈
7.硅(Si)是信息技术的关键材料,工业上制取粗硅的化学方程式为: , 下列说法正确的是
A.硅元素在地壳中的含量比氧元素多B.该反应的基本类型为置换反应
C.在此反应中硅元素的化合价升高D.该反应体现了碳的可燃性
8.下列民间制作属于化学变化的是( )
A.佛山剪纸B.潮州木雕C.信宜竹编D.客家米酒
9. “分类”可以使人们有序地研究物质,以下分类正确的是( )
A.单质:金刚石、液氧、氧化铁
B.氧化物:水、二氧化碳、氧化铁
C.碱:氢氧化钠、碳酸钠、氢氧化钙
D.化合物:天然气、氯化钠、硫酸铜
10.若氢气、氧气混合气体共20克,点燃后还有2克的气体剩余,则原混合气体中氢气和氧气的质量比
A.1:4
B.1:9
C.4:1或1: 9
D.1: 4或1: 9
11.钠着火不能用二氧化碳灭火。钠在二氧化碳中燃烧生成单质碳和一种白色固体,该白色固体可能是
A.Na2SO4B.Na2CO3C.NaHCO3D.NaOH
12.认识燃烧原理可以利用和控制燃烧。下列说法正确的是
A.只要达到可燃物燃烧所需的最低温度,可燃物就能燃烧
B.工厂锅炉用煤加工成粉末状,可使煤燃烧更剧烈、更充分
C.室内起火,应该迅速打开所有门窗通风
D.水能灭火,主要是因为水蒸发吸热,降低了可燃物的着火点
二、填空题(本题包括4个小题,每小题7分,共28分)
13.实验室配制100 g溶质质量分数为6%的氯化钠溶液。实验操作如下:
(1)正确的实验操作顺序是_______________(填序号)。
(2)操作②中托盘天平需要称量氯化钠的质量为__________g。
(3)操作④中玻璃棒起到的作用是_____________。
(4)操作⑤中量筒的量程是_____________(填“10mL”、“50mL”或“100mL”)。
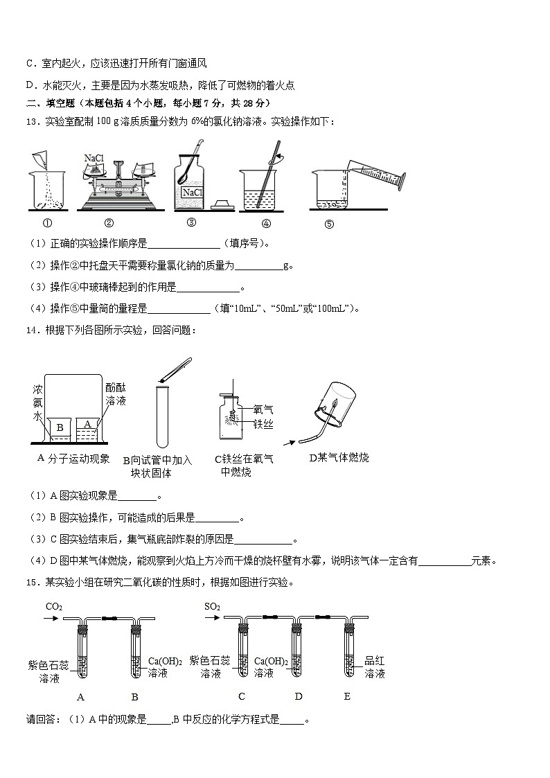
14.根据下列各图所示实验,回答问题:
(1)A图实验现象是________。
(2)B图实验操作,可能造成的后果是_________。
(3)C图实验结束后,集气瓶底部炸裂的原因是____________。
(4)D图中某气体燃烧,能观察到火焰上方冷而干燥的烧杯壁有水雾,说明该气体一定含有___________元素。
15.某实验小组在研究二氧化碳的性质时,根据如图进行实验。
请回答:(1)A中的现象是_____,B中反应的化学方程式是_____。
(2)该小组利用对比的方法研究二氧化硫的性质,进行如下探究。
(提出问题)二氧化硫与二氧化碳均属于非金属氧化物,是否具有相似的化学性质呢?
(查阅资料)1.二氧化硫具有漂白性,其原因是二氧化硫与某些有色物质(如品红溶液)反应生成不稳定的无色物质,实验室常用红色的品红溶液检验二氧化硫的存在。
2.SO2会和石灰水发生反应,其化学方程式为,其中CaSO3是一种白色沉淀。
(实验探究)实验装置如图所示。装置C中紫色石蕊溶液变红色,是由于二氧化硫与_____反应生成了亚硫酸(H2SO3);装置D中的现象为_____。
①装置E的试管中溶液变无色,取该溶液加热,溶液又变为红色,其原因是_____。
③此装置有一个明显的不足之处是_____。
16.利用如图装置完成两个实验。(白磷的着火点为40℃,红磷的着火点为240℃)
(1)若挤压滴管1,一段时间后,加热“燃烧管”至80℃以上,“燃烧管”中白磷和红磷均不燃烧,其原因是_____________。
(2)若挤压滴管2,“双球管”中发生反应的化学方程式为_____________,该反应属于基本反应类型中的___________。反应,二氧化锰起__________作用。
(3)挤压滴管2一段时间后,微热燃烧管至80℃,“燃烧管”中的现象是____________。
三、实验题(本题包括2个小题,每小题7分,共14分)
17.将2.60 g含有杂质的氢氧化钙样品平分为五等份。将其中一份全部溶于水配成稀溶液,再缓缓通入足量的CO2气体,先有白色沉淀X生成,后白色沉淀X逐渐消失。AB段反应的化学方程式为:X + CO2 + H2O=Ca(HCO3)2,生成沉淀的质量与通入CO2的质量关系如图所示(杂质可溶于水,但不参加反应)。
(1)氢氧化钙可由_____与水反应得到。
(2)计算样品中氢氧化钙的质量分数,写出必要的计算过程_____(计算结果保留到0.1%)。
18.鸡蛋壳的主要成分是碳酸钙,为了测定鸡蛋壳中碳酸钙的含量。小丽称取30g干燥的碎鸡蛋壳放入烧杯中,并向其中加入了80g稀盐酸恰好完全反应(假设鸡蛋壳中除碳酸钙外的其他成分都不溶于水,且不与稀盐酸反应),反应后烧杯中物质的总质量为101.2g
(1)30g鸡蛋壳中碳酸钙的质量_____。
(2)当碳酸钙恰好完全反应时所得溶液中溶质的质量分数._____(结果保留一位小数)
四、计算题(本题包括2个小题,共22分)
19.(10分)微粒观是化学的重要观念之一。如图是氢气与氯气在光照条件发生反应的微观示意图,请回答下列问题。
(1)写出以上反应的化学方程式_____。
(2)分析以上微观变化过程,你能总结出化学变化的实质是_____。
20.(12分)甲、乙、丙三种固体物质的溶解度曲线如图所示,试回答下列问题:
(1)甲、乙、丙三种固体物质的溶解度受温度影响较大的是_____(选填“甲”或“乙”或“丙”);
(2)欲将t1℃时乙的不饱和溶液转化为该温度下的饱和溶液,可采取的方法是_____(任写一种方法);
(3)当甲中混有少量乙时,常用的提纯方法是_____(选填“降温结晶”或“蒸发结晶”;)
(4)t2℃时,将40克甲物质放入50克水中,充分溶解后,所得溶液的质量是_____克;
(5)将相等质量的甲、乙两物质在t2℃的饱和溶液降温至t1℃时,析出晶体较多的是_____(选填“甲”或“乙”);
(6)将t2℃时,甲、乙的饱和溶液降温到t1℃,所得溶液中的溶质的质量分数的大小关系是甲_____乙(选填“>”、“<”或“=”);
(7)氧气的溶解度随温度变化的规律与图中的_____(选填“甲”、“乙”或“丙”)相似。
参考答案
一、单选题(本题包括12个小题,每小题3分,共36分.每小题只有一个选项符合题意)
1、D
2、C
3、C
4、B
5、A
6、A
7、B
8、D
9、B
10、D
11、B
12、B
二、填空题(本题包括4个小题,每小题7分,共28分)
13、③②①⑤④ 6 搅拌,加速氯化钠的溶解 100mL
14、A烧杯酚酞溶液变红 打破试管底 未预先在集气瓶中装少量水或铺一层细沙 氢
15、紫色石蕊试液变红 水 氢氧化钙溶液变浑浊 二氧化硫与品红溶液反应生成不稳定的无色物质,加热又分解生成了品红 缺少尾气处理
16、燃烧管内没有氧气,无法燃烧 分解反应 催化 白磷燃烧,红磷不燃烧
三、实验题(本题包括2个小题,每小题7分,共14分)
17、(1)氧化钙(2)71.2%
18、20g 24.3%
四、计算题(本题包括2个小题,共22分)
19、; 分子的破裂,原子的重新组合。
20、甲 加乙物质或加溶质或蒸发溶剂或降温 降温结晶 75 甲 = 丙
相关试卷
这是一份四川省遂宁市射洪县2023-2024学年化学九年级第一学期期末学业质量监测试题含答案,共10页。试卷主要包含了人体缺乏碘元素可能引起的病症是,下列化学方程式书写正确的是,下列实验操作错误的是等内容,欢迎下载使用。
这是一份四川省遂宁市市城区2023-2024学年化学九年级第一学期期末经典模拟试题含答案,共8页。试卷主要包含了诗词是中华民族灿烂文化的瑰宝等内容,欢迎下载使用。
这是一份四川省遂宁市名校2023-2024学年九年级化学第一学期期末检测模拟试题含答案,共8页。试卷主要包含了推理是化学学习中常用的思维方式,下列变化符合质量守恒定律的是等内容,欢迎下载使用。

