


2023-2024学年内蒙古乌兰浩特市第十三中学九年级化学第一学期期末达标测试试题含答案
展开
这是一份2023-2024学年内蒙古乌兰浩特市第十三中学九年级化学第一学期期末达标测试试题含答案,共6页。试卷主要包含了考生要认真填写考场号和座位序号,下列说法中正确的是等内容,欢迎下载使用。
学校_______ 年级_______ 姓名_______
注意事项
1.考生要认真填写考场号和座位序号。
2.试题所有答案必须填涂或书写在答题卡上,在试卷上作答无效。第一部分必须用2B 铅笔作答;第二部分必须用黑色字迹的签字笔作答。
3.考试结束后,考生须将试卷和答题卡放在桌面上,待监考员收回。
一、单选题(本题包括12个小题,每小题3分,共36分.每小题只有一个选项符合题意)
1.为相对原子质量的测定作出了贡献的中国科学家是
A.杨振宁B.屠呦呦C.张青莲D.袁隆平
2.下列金属中,金属活动性最强的是( )
A.铁B.镁C.锌D.银
3.解决对社会发展有重要影响的下列问题:① 能源危机 ②环境污染 ③疑难疾病救治 ④化学合成功能材料的研制生产,其中,与化学有直接关系的是
A.①B.②C.③D.①②③④
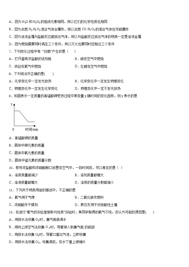
4.区别下列各组物质,所选择的试剂或方法错误的是
A.AB.BC.CD.D
5.实验室,对下列仪器的使用不正确的是
A.试管:可以作少量试剂的反应容器
B.烧杯:可以作较大量试剂的反应容器
C.酒精灯:用于加热
D.量筒:既可以测量液体体积,也可以作反应容器
6.逻辑推理是一种重要的化学思维方法,以下推理合理的是
A.因为H2O和H2O2的组成元素相同,所以它们的化学性质也相同
B.因为点燃H2与O2混合气体会爆炸,所以点燃CO与O2的混合气体也可能爆炸
C.因为活泼金属与盐酸反应都放出气体,所以与盐酸反应放出气体的物质一定是活泼金属
D.因为燃烧需要同时满足三个条件,所以灭火也要同时控制这三个条件
7.下列变化过程中有“白烟”产生的是( )
A.打开盛有浓盐酸的试剂瓶B.硫在空气中燃烧
C.铁丝在氧气中燃烧D.红磷在空气中燃烧
8.下列说法中正确的是( )
A.化学变化中一定发光放热B.化学变化中一定发生物理变化
C.物理变化中一定发生化学变化D.物理变化中一定不发光放热
9.如图表示一定质量的高锰酸钾受热过程中某变量y随时间的变化趋势,则y表示的是
A.高锰酸钾的质量
B.固体中钾元素的质量
C.固体中氧元素的质量
D.固体中锰元素的质量分数
10.若将浓盐酸和浓硫酸敞口放置在空气中,一段时间后,可以肯定的是( )
A.溶质质量都减少B.溶剂质量都增大
C.溶液质量都增大D.溶质的质量分数都减小
11.下列关于物质用途的描述中,不正确的是
A.氧气用于气焊B.二氧化碳作燃料
C.浓硫酸作干燥剂D.熟石灰用于改良酸性土壤
12.在进行“氧气的实验室制取与性质”实验时,某同学制得的氧气不纯。你认为可能的原因是( )
A.用排水法收集O2时,集气瓶装满水
B.用向上排空气法收集O2时,导管伸入到集气瓶的底部
C.用排水法收集O2时,导管口冒出气泡,立即收集
D.用排水法收集O2,收集满后,在水下盖上玻璃片
二、填空题(本题包括4个小题,每小题7分,共28分)
13.如下图是配制80克质量分数为20的氯化钠溶液的操作过程示意图。试回答:
(1)B操作中应称量氯化钠的质量是__________,放好砝码和游码后,向托盘中加入氯化钠过程中,若指针偏向分度盘的左边,应进行的操作是__________。
(2)D操作应选用__________的量筒(从10mL、100mL中选择),量水时量筒必须平放,视线要与量筒凹液面的__________处保持水平。
(3)E操作的作用是__________。
14.同学们通过实验验证质量守恒定律。
(1)上述实验方案中,合理的是_____(填“实验1”或“实验2”。)
(2)实验2中,天平的指针_____(填字母序号),并请解释原因_____。
A 向左偏转 B 不偏转 C 向右偏转
(3)实验3中,点燃蜡烛后,电子秤示数逐渐减小。蜡烛减小的质量_____(填“大于”“等于”或“小于”)燃烧后生成物的总质量。
15.请结合如图所示实验回答问题:
(1)实验一中集气瓶里水的作用是_____。
(2)实验二中若测得空气中O2含量小于 ,可能的原因是_____(答一点即可)。
(3)实验三中金属片上的白磷燃烧而热水中的白磷不燃烧,说明磷燃烧的条件之一是_____。
16.根据下列实验装置图,回答问题:
(1)实验仪器a的名称:_______。
(2)实验室用大理石制取二氧化碳的化学方程式为_______,所选用的发生装置是___________,(填字母序号,下同);若用排空气法收集时,应选用的收集装置是________。
(3)实验室用氯酸钾和二氧化锰的混合物制取氧气的化学方程式为_________,属于_________反应(填反应类型):若用C装置收集氧气,停止加热前,应先_______,然后再熄灭酒精灯。
(4)若用E装置收集氧气,如何验满瓶?__________。
三、实验题(本题包括2个小题,每小题7分,共14分)
17.人体缺乏维生素C(简写“Vc”)就会患坏血病,哥伦布探险时的许多船员就因此而死亡。下图为某种“维生素C”说明书的一部分。请你回答:
(1)“Vc”中含_____有种元素。
(2)若正常成人每天对“Vc”的最低需要量为60mg。当“Vc”完全来自如图的“维生素C”,则每天至少服用_____次。
18.取锌、铜的混合物8g与154.7g稀硫酸恰好完全反应,称得剩余物质的总质量为162.5g。请计算:
(1)产生氢气的质量是多少?_______
(2)反应后所得溶液中溶质的质量分数是多少?_______
四、计算题(本题包括2个小题,共22分)
19.(10分)请用所学的知识回答下列问题:
(1)洗涤剂能去油污,汽油也能去油污,二者去油污的原理相同吗?为什么?
(2)铝是比较活泼的金属,为什么铝制品的抗腐蚀性能却很强?
20.(12分)2019 年是“国际化学元素周期表年”,以庆祝元素周期表“诞生”150 周年。图 1 是元素周 期表中铷(Rb)元素的部分信息,图 2 是铷原子的结构示意图。请回答:
(1)下列关于图 1 的说法不正确的是_______(填序号);
A 铷元素属于金属元素
B 铷原子的原子序数是 37
C 铷原子的中子数是 37
D 铷原子的相对原子质量 85.468
(2)图 2 中 n 的数值为_______,铷离子的符号为______;
(3)图 3 表示的微粒是_______(填符号),该微粒与铷原子的化学性质相似的原因是_______相同。
参考答案
一、单选题(本题包括12个小题,每小题3分,共36分.每小题只有一个选项符合题意)
1、C
2、B
3、D
4、C
5、D
6、B
7、D
8、B
9、C
10、D
11、B
12、C
二、填空题(本题包括4个小题,每小题7分,共28分)
13、16g 减少氯化钠 100mL 最低处 搅拌,加速溶解
14、实验1 C 盐酸和碳酸钠反应生成的二氧化碳扩散到空气中 小于
15、防止生成的高温熔融物掉落瓶底,使集气瓶破裂 装置漏气或红磷的量不足等(合理即可) 燃烧需要与氧气接触
16、长颈漏斗 CaCO3+2HCl=CaCl2+H2O+CO2↑ B E 2KClO32KCl+3O2↑ 分解反应 将导管移出水面 将带火星的木条放在集气瓶口,若木条复燃,证明氧气已集满瓶
三、实验题(本题包括2个小题,每小题7分,共14分)
17、(1)3;(2)3
18、(1)0.2g;(2)10%
四、计算题(本题包括2个小题,共22分)
19、(1)两者去油污的原理不相同。洗涤剂是乳化油污,而汽油是溶解油污。(2)铝与空气中的氧气反应,生成了致密的氧化铝薄膜,阻止了铝进一步反应
20、C 1 Rb+ Na 最外层电子数
选项
需区别的物质
选择的试剂或方法
A
食醋与酒精
闻气味
B
空气与氢气
测密度
C
水与双氧水
看颜色
D
一氧化碳与二氧化碳
澄清石灰水
相关试卷
这是一份黄冈中学2023-2024学年化学九年级第一学期期末达标测试试题含答案,共8页。试卷主要包含了下列不属于金属材料的是,下列叙述正确的是等内容,欢迎下载使用。
这是一份广东省深圳中学2023-2024学年九年级化学第一学期期末达标测试试题含答案,共8页。试卷主要包含了答题时请按要求用笔,下列化学方程式书写正确的是等内容,欢迎下载使用。
这是一份内蒙古乌兰浩特市卫东中学2023-2024学年化学九上期末检测模拟试题含答案,共8页。试卷主要包含了下列图示的实验操作中正确的是,生活中的下列物质不属于溶液的是等内容,欢迎下载使用。
