


2023-2024学年内蒙古包头市化学九上期末质量跟踪监视模拟试题含答案
展开
这是一份2023-2024学年内蒙古包头市化学九上期末质量跟踪监视模拟试题含答案,共8页。试卷主要包含了下列灭火方法中不正确的是等内容,欢迎下载使用。
学校_______ 年级_______ 姓名_______
注意事项:
1.答卷前,考生务必将自己的姓名、准考证号填写在答题卡上。
2.回答选择题时,选出每小题答案后,用铅笔把答题卡上对应题目的答案标号涂黑,如需改动,用橡皮擦干净后,再选涂其它答案标号。回答非选择题时,将答案写在答题卡上,写在本试卷上无效。
3.考试结束后,将本试卷和答题卡一并交回。
一、单选题(本大题共10小题,共30分)
1.中国是核电大国核电站中的核燃料是铀或钚,如图为钚元素在元素周期表中的部分信息,下列说法不正确的是
A.钚是金属元素B.钚的化学符号是Pu
C.钚元素的质子数是94D.钚的相对原子质量为244g
2.下列能正确表示加水稀释pH=10的溶液的是
A.B.C.D.
3.清末的铝制品至今保存仍十分完好,该铝制品不易锈蚀的主要原因是
A.铝的化学性质不活沷B.铝的硬度较大,不易破碎
C.常温下,铝不易发生化学反应D.铝与氧气反应,其表面生成一层致密的氧化铝薄膜
4.下列灭火方法中不正确的是( )
A.炒菜时油锅着火,用锅盖盖灭
B.贵重图书资料着火,用液态二氧化碳灭火器扑灭
C.电器短路着火,未切断电源直接用水浇灭
D.家中燃气泄漏着火,关闭燃气阀门
5.某不纯的铁5.6克与足量的稀硫酸反应生成0.23克氢气,则铁中混有的物质可能是
A.锌B.碳C.铝D.银
6.为加强禹州市机动车排气污染监管,保护和改善大气环境质量,推进生态文明建设,禹州市在S237人市口安装了固定式机动车尾气遥感检测设备,将对道路行驶的机动车尾气排放状况进行检测。如图是“尾气催化转换器”将汽车尾气中有毒气体转变为无毒气体的微观反应示意图,其中不同的圆球代表不同的原子。下列说法错误的是()
A.此反应有单质生成
B.原子在化学变化中是不可分的
C.汽车尾气中有毒气体可能是CO和NO
D.参加反应的两种分子的个数比为2:3
7.某无色气体可能由H2,CH4,CO,CO2中的几种组成,将混合气体通过足量的澄清石灰水,出现白色浑浊;将剩余气体导出,经干燥后点燃,罩在火焰上方的干燥烧杯内壁有水珠生成,则该混合气体的可能组成是( )
A.CH4 CO CO2B.CO2 COC.H2 CH4 COD.H2 CH4
8.学好化学,必须要熟悉物质的组成与分类。下图中分别表示质子数不同的两种原子,则下列各图示表示化合物的是
A.B.C.D.
9.下列有关碳及其氧化物的说法,正确的是
A.烤炭火时,室内放一盆水,可防止CO中毒
B.铅笔字迹易变模糊,是因为常温下石墨的化学性质活泼
C.酸雨的形成主要是由CO2、SO2和NO排放所致
D.木炭与石墨都能与CuO反应,是因为构成它们的微粒相同
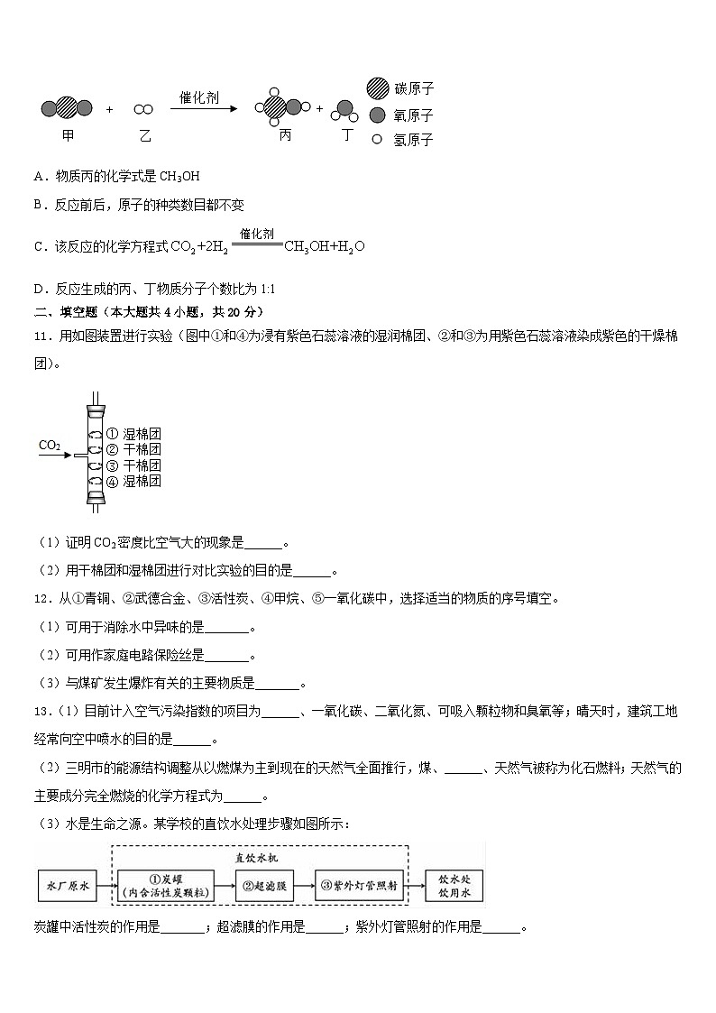
10.我国科学家成功合成新型催化剂,能将CO2高效转化为甲醇(CH3OH),这不仅可以缓解碳排放引起的温室效应,还将成为理想的能源补充形式。该化学反应的微观过程如图所示。下列有关说法错误的是
A.物质丙的化学式是CH3OH
B.反应前后,原子的种类数目都不变
C.该反应的化学方程式
D.反应生成的丙、丁物质分子个数比为1:1
二、填空题(本大题共4小题,共20分)
11.用如图装置进行实验(图中①和④为浸有紫色石蕊溶液的湿润棉团、②和③为用紫色石蕊溶液染成紫色的干燥棉团)。
(1)证明CO2密度比空气大的现象是______。
(2)用干棉团和湿棉团进行对比实验的目的是______。
12.从①青铜、②武德合金、③活性炭、④甲烷、⑤一氧化碳中,选择适当的物质的序号填空。
(1)可用于消除水中异味的是_______。
(2)可用作家庭电路保险丝是_______。
(3)与煤矿发生爆炸有关的主要物质是_______。
13.(1)目前计入空气污染指数的项目为______、一氧化碳、二氧化氮、可吸入颗粒物和臭氧等;晴天时,建筑工地经常向空中喷水的目的是______。
(2)三明市的能源结构调整从以燃煤为主到现在的天然气全面推行,煤、______、天然气被称为化石燃料;天然气的主要成分完全燃烧的化学方程式为______。
(3)水是生命之源。某学校的直饮水处理步骤如图所示:
炭罐中活性炭的作用是_______;超滤膜的作用是______;紫外灯管照射的作用是______。
14.写出符合下列要求的化学方程式
(1)实验室用纯净物制氧气__________________
(2)铁制容器不能配置波尔多液的原因__________________
(3)磁铁矿炼铁__________________
三、计算题(本大题共2小题,共12分)
15.(6分)甲同学设计了如下实验装置验证一氧化碳的部分性质并验证产物。实验时,在点燃B处酒精灯之前先通一氧化碳排除装置中的空气,然后继续实验。之前先通入一氧化碳排出装置中的空气,然后继续实验。
(1)B中反应的化学方程式是__________,该反应的还原剂是_________。
(2)实验过程中,C中的现象是_______________,反应的化学方程式是____________。D处点燃的目的是______________。
(3)对该实验的分析正确的是___________(选填编号).
a 实验结束时应先熄灭B处酒精灯;
b C中增加的质量与B中固体减小的质量相等;
c 反应结束后继续通入一氧化碳的目的是防止铜被氧化。
16.(6分)科学小组的同学们为了加深对二氧化碳性质的认识,进行了如下实验。
(1)向 A、B 两支试管中分别加入 2mL 蒸馏水,然后各滴入 1~2 滴石蕊溶液。
①向 B 试管中通入 CO2,观察到_____由此得出的结论是_____。
②A 试管的作用是_____。
③将通入 CO2 后的 B 试管放在酒精灯火焰上加热,观察到_____, 有关反应的化学方程式是_____。
(2)向 C 试管中通入二氧化碳,观察到_____,有关反应的化学方程式是_____。
(3)同学们从加热 B 试管的实验受到了启发,将通入二氧化碳后的 C 试管也进行了加热,观察到白色沉淀无明显变化,但加热时液体中产生了大量气泡。同学们针对这一现象展开了激烈的讨论。
①有同学认为该气泡是原来溶解在水中的空气,但也有同学提出了不同意见,认为该气泡可能是_____。
②有同学根据加热 C 试管的实验现象,得出与气体溶解度有关的结论是_____。
四、简答题(本大题共2小题,共16分)
17.(8分)食盐是生活必需品,是重要的化工原料,也是同学们实验时常用的药品。
(1)食盐中含有各种添加剂,如添加碘酸钾(KIO3)补充碘元素、添加亚铁氰化钾(K4[Fe(CN)6]•3H2O)作为抗结剂防止食盐结块。食盐中至少含有____________种金属元素(填数字)。
(2)电解饱和食盐水可以得到多种化工产品,主要过程如下:
①若气体 A 是一种单质,是相对分子质量最小的气体,则该气体为____。
②写出电解饱和食盐水生成氢氧化钠的化学方程式为________。
③酸 D 溶液中溶质的化学式为____________。
(3)如图是实验室配制一定溶质质量分数的氯化钠溶液的流程图。请回答:
①应称量________g 氯化钠固体,需加水________mL。
②若称量氯化钠固体时,指针向右偏转,则应________直到天平平衡。
③实验中发现氯化钠固体已结块,为较快地溶解,采取一些合理的方法,其中不能加快溶解的有________填序号)。
A 将氯化钠固体研碎 B 用热水溶解
C 加入更多的水 D 用玻璃棒搅拌
(4)下列操作中可能导致配制氯化钠溶液的溶质质量分数偏大的是________ (填序号)。
A 氯化钠中含有杂质 B 量取水时俯视
C 用已有少量水的烧杯溶解氯化钠 D 转移时,有少量溶液溅出
⑤取上述溶液 10g,需加 ________g 水稀释,可得到 5%的氯化钠溶液。
18.(8分)实验设计是化学实验的重要环节.请根据下列实验要求回答相关问题:
方案一:如图1所示
(1)请写出硬质玻璃管中发生反应的化学方程式_______;
(2)该实验能获得二氧化碳和一氧化碳混合气体,其原因是______;
方案二:根据如图2装置所示请回答下列问题:(提示:饱和NaHCO3溶液的作用是除去HCl气体,部分夹持装置及导管已略去)
(1)写出装置A中发生反应的化学方程式_______;
(2)CO气体应由______(填a“或“b)通入,在C中混合后,由另一导管导出.
(3)装置C中浓硫酸的两点主要作用:①干燥气体,减少实验误差;②________
方案三:测定某钙片(主要成分CaCO3)中碳酸钙的质量分数,用如图3装置进行如下实验:
①取研碎后的钙片4克,倒入气密性良好的锥形瓶中,然后在分液漏斗中加入过量的稀盐酸,置于电子天平上测出装置总质量.
②打开活塞,滴入足量稀盐酸后关闭活塞,待气泡不再冒出时,测出反应后装置总质量.
③整理相关数据如下表
(1)小明结合表中数据.计算该钙片中碳酸钙的质量分数.(其它成分不与盐酸反应).______
(2)该实验中,如果装置中不加固态干燥剂(干燥剂的作用:吸水但不吸二氧化碳),则最终所算得钙片中碳酸钙的质量将_____(填偏大“偏小“不变”).
五、探究题(本大题共2小题,共22分)
19.(10分)实验室用含碳酸钙80%的石灰石和足量的稀盐酸反应制取二氧化碳22g,问至少需要准备含碳酸钙80%的石灰石多少克?________
20.(12分)加热分解高锰酸钾的反应为:。计算:若生成16g氧气,最少需要高锰酸钾多少g?_____
参考答案
一、单选题(本大题共10小题,共30分)
1、D
2、D
3、D
4、C
5、C
6、D
7、A
8、A
9、D
10、C
二、填空题(本大题共4小题,共20分)
11、湿棉团④比湿棉团①先变红 证明CO2能H2O 反应且生成碳酸(或证明使石蕊变红的是碳酸不是CO2)
12、③ ② ④
13、二氧化硫 溶解或吸收可吸入颗粒物 石油 CH4+2O2CO2+2H2O 吸附色素、异味等 过滤除去不溶于水的物质 杀菌消毒
14、 Fe+CuSO4=FeSO4+Cu
三、计算题(本大题共2小题,共12分)
15、CO+CuOCu+CO2 一氧化碳(CO) 变浑浊 CO2+Ca(OH)2=CaCO3↓+H2O 进行尾气处理,防止污染空气 ac
16、紫色石蕊溶液变红 二氧化碳与水发生反应生成酸性物质 做对比,证明蒸馏水不能使紫色石蕊溶液变红 溶液再次变成紫色 H2CO3H2O+CO2 澄清石灰水变浑浊 CO2 +Ca(OH)2=CaCO3 +H2O 溶解到水中的 CO2 温度越高,气体的溶解度越小
四、简答题(本大题共2小题,共16分)
17、3 H2 2NaCl+2H2O 2NaOH+H2↑+Cl2↑ HCl 7.5 42.5 向左盘继续加氯化钠 C B 20g
18、 一氧化碳没有完全反应,同时反应生成二氧化碳 b 通过观察两种气体的气泡数量可以判断两种气体的体积比 37.5% 偏大
五、探究题(本大题共2小题,共22分)
19、62.5g
20、由题意生成16g氧气,设需要高锰酸钾的质量为x,则:
由解得x=158g
答:生成16g氧气最少需要高锰酸钾158g。
反应前总质量(克)
275.58
反应后总质量(克)
274.92
相关试卷
这是一份江苏铜山县2023-2024学年九上化学期末质量跟踪监视模拟试题含答案,共9页。试卷主要包含了根据化学方程式不能获取的信息是,乙酸乙酯,下列能正确反映相关变化关系的是等内容,欢迎下载使用。
这是一份宁夏省2023-2024学年九上化学期末质量跟踪监视模拟试题含答案,共7页。试卷主要包含了缺钙会对人体健康造成的影响是,下列对实验现象的描述不正确的是,属于同素异形体的是等内容,欢迎下载使用。
这是一份内蒙古乌海市2023-2024学年九上化学期末质量跟踪监视试题含答案,共9页。试卷主要包含了下列做法正确的是等内容,欢迎下载使用。
