


湖北省武汉蔡甸区五校联考2023-2024学年八年级物理第一学期期末学业质量监测模拟试题含答案
展开这是一份湖北省武汉蔡甸区五校联考2023-2024学年八年级物理第一学期期末学业质量监测模拟试题含答案,共8页。试卷主要包含了下列情况中,质量会发生改变的是,下列做法能使水的蒸发加快的是等内容,欢迎下载使用。
学校_______ 年级_______ 姓名_______
考生须知:
1.全卷分选择题和非选择题两部分,全部在答题纸上作答。选择题必须用2B铅笔填涂;非选择题的答案必须用黑色字迹的钢笔或答字笔写在“答题纸”相应位置上。
2.请用黑色字迹的钢笔或答字笔在“答题纸”上先填写姓名和准考证号。
3.保持卡面清洁,不要折叠,不要弄破、弄皱,在草稿纸、试题卷上答题无效。
一、选择题(每题1分,共30题,30分)
1.已知几种液体的密度大小关系为,在四只规格相同的量筒中分别装入质量相等的酒精、水、海水、硫酸,则( )
A.液面高度相等B.硫酸液面最高C.海水液面最高D.酒精液面最高
2.甲、乙两块金属,它们的体积之比是2:5,质量之比是1:2,那么它们的密度之比是( )
A.1:5 B.5:1 C.4:5 D.5:4
3.指纹锁是一种集光学、电子计算机、精密机械等多项技术于一体的高科技产品,它的“钥匙”是特定人的指纹(S1)、磁卡(S2)或应急钥匙(S3),三者都可以单独使电动机M工作而打开门锁.下列电路设计符合要求的是
A.
B.
C.
D.
4.下列情况中,质量会发生改变的是( )
A.一瓶水放入冰箱后冷冻成冰B.把一箱密封的卤蛋从工厂运到学校
C.一块玉石被雕刻成一件艺术作品D.装在暖手袋里的水慢慢变冷
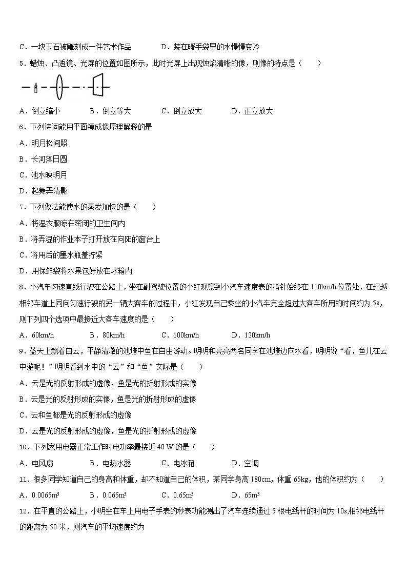
5.蜡烛、凸透镜、光屏的位置如图所示,此时光屏上出现烛焰清晰的像,则像的特点是( )
A.倒立缩小B.倒立等大C.倒立放大D.正立放大
6.下列诗词能用平面镜成像原理解释的是
A.明月松间照
B.长河落日圆
C.池水映明月
D.起舞弄清影
7.下列做法能使水的蒸发加快的是( )
A.将湿衣服晾在密闭的卫生间内
B.将弄湿的作业本子打开放在向阳的窗台上
C.将用后的墨水瓶盖拧紧
D.用保鲜袋将水果包好放在冰箱内
8.小汽车匀速直线行驶在公路上,坐在副驾驶位置的小红观察到小汽车速度表的指针始终在110km/h位置处,在超越相邻车道上同向匀速行驶的另一辆大客车的过程中,小红发现自己乘坐的小汽车完全超过大客车所用的时间约为5s,则下列四个选项中最接近大客车速度的是( )
A.60km/hB.80km/hC.100km/hD.120km/h
9.蓝天上飘着白云,平静清澈的池塘中鱼在自由游动。明明和亮亮两名同学在池塘边向水看,明明说“看,鱼儿在云中游呢!”明明看到水中的“云”和“鱼”实际是( )
A.云是光的反射形成的虚像,鱼是光的折射形成的实像
B.云是光的反射形成的实像,鱼是光的折射形成的虚像
C.云和鱼都是光的反射形成的虚像
D.云是光的反射形成的虚像,鱼是光的折射形成的虚像
10.下列家用电器正常工作时电功率最接近40 W的是( )
A.电风扇B.电热水器C.电冰箱D.空调
11.很多同学知道自己的身高和体重,却不知道自己的体积,某同学身高180cm,体重65kg,他的体积约为( )
A.0.0065m3B.0.065m3C.0.65m3D.65m3
12.在平直的公路上,小明坐在车上用电子手表的秒表功能测出了汽车连续通过5根电线杆的时间为10s,相邻电线杆的距离为50米,则汽车的平均速度约为
A.90km/hB.70km/hC.50km/hD.40km/h
二、填空题(每题5分,共4题,20分)
13.夏天,从冰箱里取出冰块,在冰块四周出现白气,该过程是______(填一种物态变化),该过程需要______(选填吸热或放热)。
14.眼睛是心灵的窗户。如图是表示小亮看远处物体时的光路图,他是_____眼。矫正的方法是戴_____透镜片做的眼镜。
15.地球上的水在陆地、海洋、大气之间不断地循环。陆地和海洋中的水不断地_____成水蒸气上升,水蒸气升入高空后遇冷_____成小水滴或_____成小冰晶,形成云。在温度高于0℃时,云中的小冰晶_____成小水滴落到地面,形成雨。(填上物态变化名称)
16.根据表所提供的数据(1 标准大气压下)可知:
(1)水银的熔点是_______℃;
(2)80℃的酒精是_______态;
(3)在北方寒冷的季节里,最低气温可达-50℃,此时应选用_______(选填“酒精”或“水银”)做温度计的测温液体。
三、实验题(共12分)
17.(4分)如图所示是小明家挂的金属管风铃,微风吹过,金属管风铃发出悦耳的声音。小明想探究管子发出声音振动的频率与长度、直径的关系。他选取了材料与管壁厚度都相同,长度和直径都不相同的三根直管,将他们用细线悬挂,敲击后,测出各自发出声音的频率。数据如下:
(1)敲击金属管时,声音是由金属管_______产生的,用大小不同的力敲击金属管,则金属管发出声音的_______将不同。
(2)三根管中音调最低的是_______号管。
(3)根据表中数据,能否得出“管子发出声音的频率随长度、直径的增大都会减小”的结论?请说明你的理由答:_______(选填“能”或“不能”):理由:___________。
(4)如果想得出管子发出声音振动的频率与直径的关系,则需再增加一根长度为20cm直径为_______cm的金属管。
18.(4分)用不同的方法测量小石块和小瓷杯的密度。
(1)测小石块的密度
①天平放置于_____工作台上,将游码移到标尺_____处,调节平衡螺母使横梁平衡;
②用此天平测量小石块的质量,右盘所加砝码和游码位置如图甲所示,则小石块的质量为_____g。在量筒内放入适量的水,用细线绑好小石块,缓慢放入水中,如图乙所示,则小石块的密度为_____kg/m3;
(2)测小瓷杯的密度
如图丙所示,先在量筒内放入适量的水,液面刻度为V1;再将小瓷杯浸没于水中,液面刻度为V2;最后捞起小瓷杯并将杯中的水倒回量筒,使其浮于水面(水未损失),液面刻度为V3,小瓷杯密度的表达式ρ杯=_____(用V1、V2、V3和ρ水表示)。实验完毕后发现小瓷杯内的水未倒干净,则所测结果_____(选填“偏大”、偏小”或“不变”)。
19.(4分)小明用一个焦距为10cm的凸透镜探究凸透镜成像规律,实验如下:
(1)实验前,让平行光束垂直镜面射入倒扣的烧杯中(如图甲),从烟雾中可以观察到凸透镜对光有______(选填“会聚”或“发散”)作用;
(2)探究凸透镜成像规律时,应调节烛焰、凸透镜与光屏中心在______上;
(3)当装置如图乙所示时,烛焰在光屏上成清晰的像是倒立的缩小的实像,那么光屏离凸透镜的距离可能是______(填序号)
A.26cm B.16cm C.6cm
(4)实验中蜡烛在原来的位置越烧越短,则像在光屏上的位置会______(选填“往下移”、“不变”或“往上移”)
(5)若将印有字母“F”的纸片(图丙)放在离凸透镜6cm的地方,我们能看到的清晰的像是图丁中的______(请填序号)。
四、作图题(共16分)
20.(8分)如图所示,小英到鞋店去买鞋,她站在镜子MN前看自己穿着新鞋的效果。画出代表着新鞋的点A在平面镜中的像。
(______)
21.(8分)在图中,根据入射光线和折射光线的关系,画出适当的透镜。
(_____)
五、计算题(共22分)
22.(10分)速度的相关计算
(1)汽车在出厂前要进行测试.某次测试时,先让汽车在模拟山路上以8m/s的速度行驶500s,紧接着在模拟公路上以72km/h的速度行驶时间t,测试得知汽车在整个测试过程中的平均速度是10m/s,则汽车在模拟公路上行驶的时间t是__________s;
(2)一列火车以90km/h的速度通过长为1.2km的铁架桥用时58s,现以相同的速度通过一隧道用时30s,该隧道的长度是________m:
(3)超声测速仪向障碍物发射时间极短的脉冲超声波,根据接收到的反射信号时间关系可以测量物体速度。如图所示,测速仪B向迎面匀速行驶的汽车A发射两次脉冲波的时间间隔5.5s。发射第一个脉冲后1.4s收到反射信号,发射第二个脉冲后0.4s收到反射信号,则汽车行驶的速度_______m/s。(超声波在空气中传播的速度为340m/s)
23.(12分)已知一个空瓶子装满水后的总质量为300g,在装满水的瓶子中放入一个小石块,溢出水后其总质量为315g,取出石块后,剩余的水和瓶子的总质量为290g,操作步骤如图所示(不计取出石块的过程中带走的水,ρ水=1.0×103kg/m3)
(1)由图A和图C,可求出石块的体积。请写出其计算过程。
(2)石块的质量是多少?
(3)石块的密度是多少?
参考答案
一、选择题(每题1分,共30题,30分)
1、D
2、D
3、B
4、C
5、C
6、C
7、B
8、C
9、D
10、A
11、B
12、B
二、填空题(每题5分,共4题,20分)
13、液化 放热
14、近视 凹
15、汽化 液化 凝华 熔化
16、−39 气 酒精
三、实验题(共12分)
17、振动 响度 3 不能 长度和直径都不相同,没有控制变量 2.0或2.5
18、水平 零刻线 17.4 3.48×103 不变
19、会聚 同一高度 B 往上移 A
四、作图题(共16分)
20、
21、
五、计算题(共22分)
22、100s 500m 34m/s
23、 (1)10cm3;(2)25g;(3)2.5g/cm3
物质
凝固点/℃
沸点/℃
酒精
-117
78
水银
-39
357
编号
长度/cm
直径/cm
频率/Hz
1
20
1.5
2131
2
30
2.0
1284
3
50
2.5
656
相关试卷
这是一份湖北省武汉黄陂区六校联考2023-2024学年九上物理期末监测模拟试题含答案,共8页。试卷主要包含了下列数据最符合实际的是,下列有关能量转化的说法正确的是等内容,欢迎下载使用。
这是一份湖北省武汉蔡甸区五校联考2023-2024学年九年级物理第一学期期末调研模拟试题含答案,共15页。试卷主要包含了关于家庭电路,下列说法正确的是等内容,欢迎下载使用。
这是一份湖北省武汉市蔡甸区求新联盟2023-2024学年九上物理期末学业质量监测模拟试题含答案,共13页。试卷主要包含了下列说法中符合安全用电原则的是等内容,欢迎下载使用。