吉林省长春市东北师大附中净月实验学校2023-2024学年九年级上学期期末调研物理试题
展开
这是一份吉林省长春市东北师大附中净月实验学校2023-2024学年九年级上学期期末调研物理试题,共7页。试卷主要包含了选择题,非选择题[每空1分,共50分]等内容,欢迎下载使用。
1.下列物体通常情况下属于导体的是( )
A.铁钉B.橡胶轮胎C.陶瓷茶杯D.塑料直尺
2.下列利用电流热效应工作的用电器是( )
A.电炉B.电风扇C.电脑D.电视机
3.世界上第一个证实了电流周围存在磁场的科学家是( )
A.沈括B.欧姆C.奥斯特D.法拉第
4.如图为四冲程汽油机工作过程中的某冲程示意图,该冲程为( )
第4题图
A.吸气冲程B.压缩冲程C.做功冲程D.排气冲程
5.下列应用中,属于防止静电带来危害的是( )
A.静电喷涂B.静电除尘C.静电复印D.油罐车的拖地铁链
6.标有“220V 25W”的白炽灯甲和标有“36V 40W”的白炽灯乙,当它们都正常工作( )
A.甲灯较亮B.乙灯较亮C.两灯一样亮D.无法判断
7.将一只“6V 3W”的小灯泡(忽略温度影响)与一个阻值为的电阻串联后接到12V的电源上,闭合开关后,小灯泡的实际功率( )
A.大于3WB.等于3WC.小于3WD.无法确定
8.如图甲是磁悬浮台灯,灯泡内部装有磁体和半导体芯片,灯座内有如图乙所示电磁铁。灯座通电后,灯泡会悬浮在灯座上方,半导体芯片发光。下列说法正确的是( )
第8题图
A.发光的半导体芯片电阻为零B.通电后电磁铁具有磁性说明磁能生电
C.通电后电磁铁的下端为S极D.灯泡悬浮是利用同名磁极相互排斥的原理
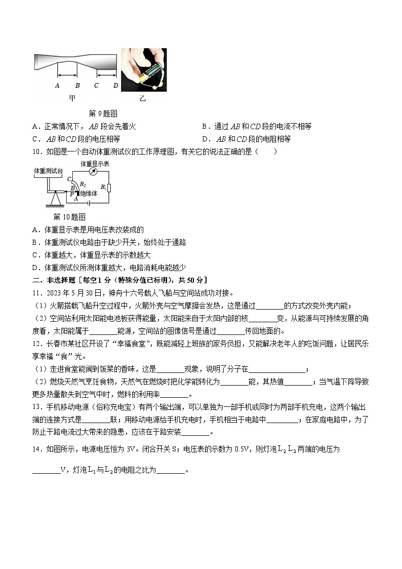
9.取口香糖锡纸,剪成如图甲所示形状,其中和段等长。戴好防护手套,将锡纸条(带锡的一面)两端连接电池正、负极,如图乙所示,发现锡纸条很快开始冒烟、着火。下列分析正确的是( )
第9题图
A.正常情况下,段会先着火B.通过和段的电流不相等
C.和段的电压相等D.和段的电阻相等
10.如图是一个自动体重测试仪的工作原理图,有关它的说法正确的是( )
第10题图
A.体重显示表是用电压表改装成的
B.体重测试仪电路由于缺少开关,始终处于通路
C.体重越大,体重显示表的示数越大
D.体重测试仪所测体重越大,电路消耗电能越少
二、非选择题[每空1分(特殊分值已标明),共50分]
11.2023年5月30日,神舟十六号载人飞船与空间站成功对接。
(1)火箭搭载飞船升空过程中,火箭外壳与空气摩擦会发热,这是通过________的方式改变外壳内能;
(2)空间站利用太阳能电池板获得能量,太阳能来自于太阳内部的核________变,从能源与可持续发展的角度看,太阳能属于________能源,空间站的图像信号是通过________传回地面的。
12.长春市某社区开设了“幸福食堂”,既能减轻上班族的家务负担,又能解决老年人的吃饭问题,让居民乐享幸福“食”光。
(1)走进食堂能闻到饭菜的香味,这是________现象,说明了分子在________________;
(2)燃烧天然气烹饪食物,天然气在燃烧时把化学能转化为________能,其热值________;当气温下降导致更多热量散失到空气中时,燃料的利用率________。
13.手机移动电源(俗称充电宝)有两个输出端,可以单独为一部手机或同时为两部手机充电,这两个输出端的连接方式是________联;用移动电源给手机充电时,手机相当于电路中_________;在家庭电路中,为了防止干路电流过大带来的隐患,应该在于路安装________。
14.如图所示,电源电压恒为3V。闭合开关S;电压表的示数为0.5V,则灯泡两端的电压为________V,灯泡与的电阻之比为________。
第14题图
15.如图所示是某电饭锅的内部简化电路图,有1000W(加热)和40W(保温)两档功率可切换。
第15题图
(1)若开关S接时,电饭锅处于________档;
(2)电饭锅处于保温档时工作5min时产生的热量是________J;
(3)的阻值是_________。
16.为了研究不同物质的吸热能力,某同学用两个完全相同的电加热器,分别给质量和初温都相同的甲、乙两种液体同时加热,分别记录加热时间和温度,根据记录的数据作出了两种液体的温度随时间变化的图像,如图所示。
第16题图
(1)甲、乙吸收热量的多少是通过。________来反映的;
(2)要使甲、乙升高相同的温度,应给________加热更长的时间;
(3)如果让你从甲、乙两液体中选择汽车的冷却液,应选择________液体;
(4)如果乙液体的比热容为,则甲液体的比热容为________。
17.在“探究并联电路中电流的关系”实验中:
(1)电路中应该选择规格________小灯泡;
(2)(2分)小致想测量干路中的电流,连接的电路如图所示,检查电路时发现有一根导线接错了,请在这根导线上打上“×”,并改正;
(3)小致分别测量了灯泡、灯泡和干路中的电流,把数据记录在表格中,并得出结论:并联电路中,干路中的电流等于________;
(4)请写出该实验需要改进的地方;________。
18.如图所示是“探究什么情况下磁可以生电”的实验装置。闭合开关后,导体棒、灵敏电流计、开关、导线组成闭合电路。
第18题图
(1)实验时通过观察________来判断电路中是否产生感应电流;
(2)让蹄形磁体静止,当导体棒ab在磁场中_________(选填“左右”或“上下”)运动时,电路中会产生感应电流,这个过程中________能转化为电能;
(3)如果将灵敏电流计换成________可以观察磁场对通电导线的作用,根据这一原理制成了________。
19.如图所示,在研究电热与哪些因素有关实验中,同学们猜想电热可能与电流大小、电阻大小以及通电时间长短有关。
第19题图
(1)左侧密闭容器内电阻丝阻值为,右侧密闭容器外部,将一个阻值为的电阻与这个容器内的电阻丝并联,目的是使通过左右两密闭容器内电阻丝的________不同,右侧容器内电阻丝的阻值应为________,才能符合实验研究的要求;
(2)闭合开关一段时间后发现左侧U形管中液面高度无变化,但是右侧U形管的液面高度差逐渐变大,经检查电路没有出现故障,则原因可能是________;
(3)经调整后发现左侧U形管中液面高度差大于右侧,根据这一现象可以初步得出:________相同,通过电阻的电流越大,这个电阻产生的热量越多。
20.小致同学利用以下器材探究“电流与电阻的关系”:电源电压为6V,电流表(0~0.6A)、电压表(0~3V)、定值电阻(、、各一个)、开关、滑动变阻器和导线若干。
第20题图
(1)连接电路时,开关应________,且应将滑动变阻器的滑片移到最。________端;
(2)将定值电阻依次接入电路,调节滑动变阻器的滑片,保持电压表示数不变,记下电流表的示数,小致发现当接入的电阻时,滑动变阻器恰好调到阻值最大处。他根据数据作出图乙所示的电流随电阻变化的图像,由图像可以得出结论:电压一定时,________;
(3)正确连接电路后,实验中小致发现电压表示数突然变大,电流表示数几乎为零,则可能是定值电阻出现________故障;
(4)在图乙中,定值电阻的阻值为和时,滑动变阻器的电功率分别为和,则________;
(5)完成上述实验后,小致又利用原实验器材,设计了如图丙所示的电路,测出了额定电压为2.5V的小灯泡的额定功率。请帮他将实验步骤补充完整:
①闭合开关S、和,调节滑动变阻器的滑片,使电压表示数为________V时,小灯泡正常发光;
②闭合开关S、,断开,保持滑片位置不变,读出电压表示数为2.5V;
③闭合开关S、,断开,读出电压表的示数为4V;
④小灯泡的额定功率为________W。
21.在今天的生活中传感器的应用越来越广泛。小致想可不可以利用压力传感器和初中所学的物理知识来设计一个可以直接测量压力大小的“压力计”呢?他找到一个压力传感器,知道它的阻值R与受压力大小F的对应关系图像如图甲所示,当时图像为直线。下面他设计了“压力计”电路图如图乙所示。电流表的量程最大值为50mA。
第21题图
(1)(1分)请根据电路图完善图丙的实物连接,要求闭合开关后滑动变阻器的滑片向右滑动时接入电路的阻值变大;
(2)闭合开关S,不施加压力,调节滑动变阻器接入电路部分的阻值,从最大值逐渐减小,当电流表读数为40mA时,电压表读数为4V,可知________;
(3)闭合开关S,不施加压力,继续调节滑动变阻器,电流表指针指表盘正中间位置,将此位置标记刻度为;
(4)此后,小致在保持滑动变阻器阻值不变的前提下,逐渐对传感器施加压力,并将对应的压力值标记到电流表上,制成了一个简易的“压力计”。当施加的压力越大时,电流表示数________(选填“越大”、“越小”或“不变”)。
(5)(5分)当施加的压力为160N时,电流表示数为30mA,则电源电压为多少(写出必要的文字说明)?
师大净月2024.1九上期末物理参考答案
AACCD BBDAC
11.(1)做功 (2)聚 可再生 电磁波
12.(1)扩散 不停地做无规则运动(2)内 不变 降低
13.并 用电器 保险装置
14.2.5
15.(1)加热 (2)12000 (3)48.4
16.(1)加热时间 (2)乙 (3)乙 (4)
17.(1)不同的 (2)见下图 (3)各支路电流之和
(4)换用规格不同的灯泡再测量几组数据
18.(1)灵敏电流计指针是否偏转 (2)左右 机械 (3)电源 电动机
19.(1)电流 5 (2)左侧容器漏气 (3)电阻
20.(1)断开 右 (2)通过导体电流与导伍电阻成反比 (3)断路
(4) (5)3.5 0.35
21.(1)见下图
(2)100 (4)越大 (5)12V
第17题图
支路电流/A
支路电流/A
干路电流/A
0.30
0.16
0.46
相关试卷
这是一份吉林省长春市东北师范大学附属中学净月实验学校2023-2024学年九年级下学期第四次质量检测物理试题,共4页。
这是一份2023-2024学年吉林省长春市东北师大附中净月实验学校九年级(上)期末物理试卷(含详细答案解析),共18页。试卷主要包含了单选题,填空题,实验探究题,综合题等内容,欢迎下载使用。
这是一份吉林省长春市东北师大附中净月实验学校2023-2024学年九年级(上)期末调研物理试题(含解析),共15页。试卷主要包含了选择题,非选择题[每空1分,共50分]等内容,欢迎下载使用。

