山东省威海经济技术开发区皇冠中学2022-2023学年七年级上学期期中生物试题(解析版)
展开
这是一份山东省威海经济技术开发区皇冠中学2022-2023学年七年级上学期期中生物试题(解析版),共21页。试卷主要包含了非选择题必须用0, 下列消化液中含有多种消化酶是等内容,欢迎下载使用。
1.本试卷分为第Ⅰ卷(选择题)和第Ⅱ卷(非选择题)两部分,共6页,合计70分。考试时间为60分钟。
2.答第Ⅰ卷前,务必将自己的姓名、准考证号、考试科目、座号用2B铅笔涂写在答题卡规定的位置上。
3.选择题选出答案后,用2B 铅笔按照要求把答题卡上的答案标号涂黑;如需改动,用橡皮擦干净后,再选涂其他答案标号。
4.非选择题必须用0.5毫米黑色签字笔作答,答案必须写在试卷上;如需改动,先划掉原来的答案,然后再写上新的答案;不能使用涂改液、胶带纸、修正带,不按以上要求作答的答案无效。
一.选择题(每小题给出的选项中只有一个
1. 下列关于人类起源和进化的叙述,正确的是( )
A. 人类是由类人猿逐步进化而来的B. 人类进化过程中脑容量逐渐增多
C. 环境变化对从猿到人的影响不大D. 能使用工具是人猿分界的标志
【答案】B
【解析】
【分析】在距今1200多万年前,森林古猿广泛分布于非、亚、欧地区,尤其是非洲的热带丛林,森林古猿的一支是现代类人猿,以树栖生活为主,另一支却由于环境的改变慢慢的进化成了人类,可见人类和类人猿的关系最近,是近亲,它们有共同的原始祖先是森林古猿。
【详解】A.结合分析可知,现代类人猿和人类的共同祖先是森林古猿,A错误。
B.人类进化的历程是:南方古猿→能人→直立人一智人。南方古猿的脑容量为450~530毫升之间;能人的脑容量平均为680毫升;直立人的脑容量可达1000毫升以上;智人的脑容量平均为1360毫升。所以,人类进化过程中脑容量逐渐增多,B正确。
C.森林古猿原来是过着树栖生活,后来,随着环境的变化,大片的森林变成了稀树草原,使古猿的生活环境发生了巨大变化。适应环境的古猿继续过着树栖生活,另一部分古猿被迫从树上到了地面,改营地面生活最终进化为人类,C错误。
D .直立行走是进化发展的基础,直立行走是人类脱离森里束缚,是森林古猿于人类分别的重要标志,是使用工具制造工具的基础,D错误。
故选B。更多优质滋源请 家 威杏 MXSJ663 2. 人体内受精卵的形成和发育的场所是( )
A. 卵巢和睾丸B. 卵巢和输卵管C. 睾丸和子宫D. 输卵管和子宫
【答案】D
【解析】
【分析】受精是卵细胞和精子融合为一个受精卵的过程,胎儿发育的场所是子宫。
【详解】人的精子与卵细胞在输卵管处相遇并结合形成受精卵,如图:
随后受精卵开始发育成最初的胚胎,此时的发育的营养物质来自卵黄。当胚胎到达子宫后着床(也就是我们所说的怀孕),此后的通过胎盘交换营养物质来自母体。怀孕两周后,胚胎称作胎儿。因此,人体内受精的场所是输卵管,胚胎发育的场所是子宫。故选D。
【点睛】解题的关键是理解受精的场所,胚胎的发育过程。
3. 怀孕尤如一粒“种子”植入子宫内膜上,这粒“种子”是指
A. 胎儿B. 胚泡C. 卵子D. 受精卵
【答案】B
【解析】
【分析】人类新个体的产生要经历雌雄生殖细胞的结合,通过胚胎发育成新个体的过程,这一过程是由生殖系统完成的。
【详解】生殖细胞包括睾丸产生的精子和卵巢产生的卵细胞,含精子的精液进入阴道后,精子缓慢地通过子宫,在输卵管内与卵细胞相遇,有一个精子进入卵细胞,与卵细胞相融合,形成受精卵;受精卵不断进行分裂,逐渐发育成胚泡;胚泡缓慢地移动到子宫中,最终植入子宫内膜,这是怀孕;胚泡中的细胞继续分裂和分化,逐渐发育成胚胎,怀孕到40周左右,胎儿发育成熟,成熟的胎儿和胎盘一起从母体的阴道排出,所以由卵细胞到胎儿的过程是:卵细胞→受精卵→胚泡→胚胎→胎儿。所以这粒“种子”是指胚泡。B正确。
【点睛】生物的有性生殖是从受精卵开始的,由受精卵发育成新个体。
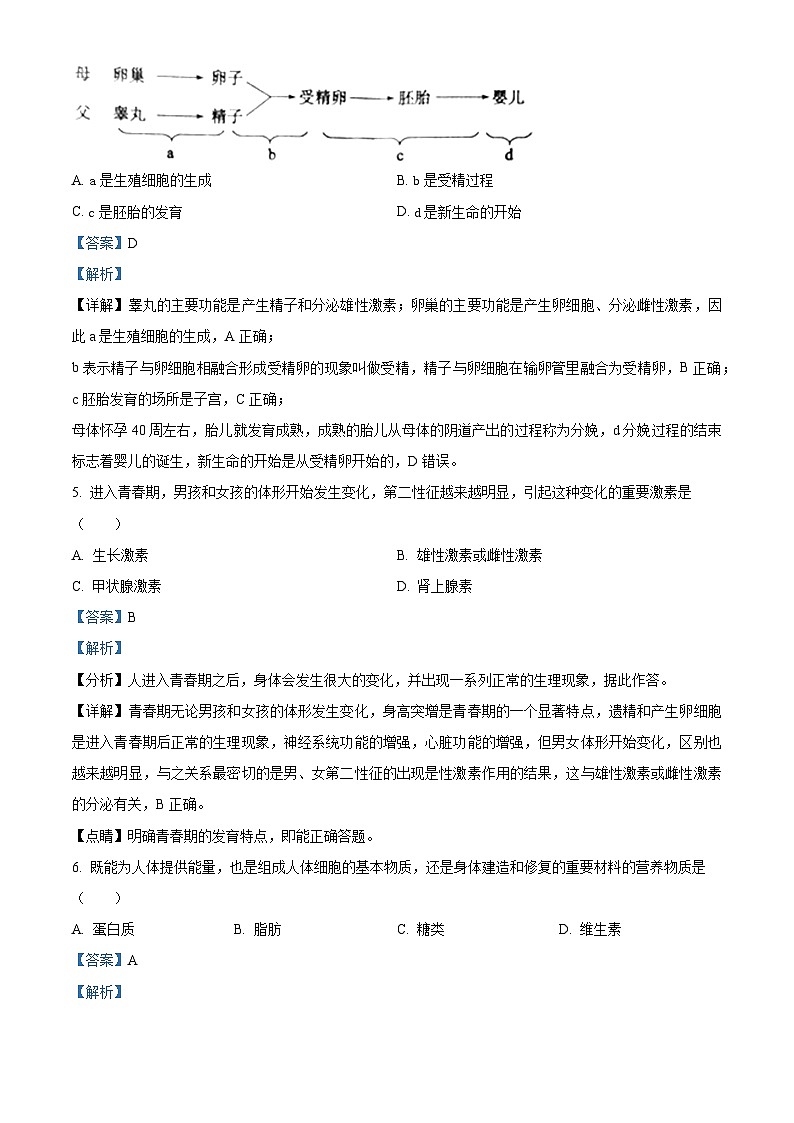
4. 如图为人的生殖过程示意图,对图中a、b、c、d的判断错误的是( )
A. a是生殖细胞的生成B. b是受精过程
C. c是胚胎的发育D. d是新生命的开始
【答案】D
【解析】
【详解】睾丸的主要功能是产生精子和分泌雄性激素;卵巢的主要功能是产生卵细胞、分泌雌性激素,因此a是生殖细胞的生成,A正确;
b表示精子与卵细胞相融合形成受精卵的现象叫做受精,精子与卵细胞在输卵管里融合为受精卵,B正确;
c胚胎发育的场所是子宫,C正确;
母体怀孕40周左右,胎儿就发育成熟,成熟的胎儿从母体的阴道产出的过程称为分娩,d分娩过程的结束标志着婴儿的诞生,新生命的开始是从受精卵开始的,D错误。
5. 进入青春期,男孩和女孩的体形开始发生变化,第二性征越来越明显,引起这种变化的重要激素是( )
A. 生长激素B. 雄性激素或雌性激素
C. 甲状腺激素D. 肾上腺素
【答案】B
【解析】
【分析】人进入青春期之后,身体会发生很大的变化,并出现一系列正常的生理现象,据此作答。
【详解】青春期无论男孩和女孩的体形发生变化,身高突增是青春期的一个显著特点,遗精和产生卵细胞是进入青春期后正常的生理现象,神经系统功能的增强,心脏功能的增强,但男女体形开始变化,区别也越来越明显,与之关系最密切的是男、女第二性征的出现是性激素作用的结果,这与雄性激素或雌性激素的分泌有关,B正确。
【点睛】明确青春期的发育特点,即能正确答题。
6. 既能为人体提供能量,也是组成人体细胞的基本物质,还是身体建造和修复的重要材料的营养物质是( )
A. 蛋白质B. 脂肪C. 糖类D. 维生素
【答案】A
【解析】
【分析】食物中含蛋白质、糖类、脂肪、维生素、无机盐、水等六大类营养物质,它们各具有一定的作用。
【详解】食物中的六大类营养物质,它们各具有一定的作用。糖类、脂肪、蛋白质都是组成细胞的主要物质,并能为生命活动提供能量。糖类是主要的供能物质,能为人体提供能量;蛋白质是构成人体细胞的基本物质,与人体的生长发育以及细胞的修复和更新有重要关系,也能提供少量的能量;脂肪是备用能源,一般存储在皮下备用。水、无机盐、维生素不能提供能量,其中水是构成细胞的主要成分,人体的废物和营养物质必须溶解在水中才能被运输。故选A。
【点睛】解答此题的关键是掌握六大类营养物质的主要作用,结合题意,即可解答。
7. 维生素和无机盐在人体中需要量虽然很少却起着“人体动作的润滑剂”和“健康的基石”的作用。下列物质与缺乏症不相符的是( )
A. 维生素A 夜盲症B. 钙 骨质疏松症C. 维生素B1 坏血病D. 铁 贫血症
【答案】C
【解析】
【分析】人体一旦缺乏维生素,就会影响正常的生长和发育,还会引起疾病。无机盐对人体也很重要,如果缺乏,也会引起相应的病症,如缺铁会造成缺铁性贫血,缺乏含钙的无机盐,儿童会造成佝偻病等。
【详解】A.缺乏维生素A会患夜盲症,A正确。
B.缺乏含钙的无机盐,儿童会造成佝偻病,中老年人患骨质疏松症,B正确。
C.缺乏维生素B1会患脚气病和神经炎,C错误。
D.缺铁会造成缺铁性贫血,D正确。
故选C。
8. 小明在吃西瓜时,不小心把几粒西瓜籽吞到肚子里了,这些西瓜子在小明体内经过的旅程是( )
A. 口腔→咽→食道→胃→小肠→大肠→肛门
B. 口腔→肝脏→食道→胃→小肠→大肠→肛门
C. 口腔→咽→气管→胃→小肠→大肠→肛门
D. 口腔→咽→食道→脾脏→小肠→大肠→肛门
【答案】A
【解析】
【分析】小明将一粒西瓜籽咽下去,要经过各个消化道排出体外。人体的消化道由口腔、咽、食道、胃、小肠、大肠、肛门组成。
【详解】消化道是食物的通道,是由口腔、咽、食道、胃、小肠、大肠、肛门组成,食物经过消化道的顺序是:口腔→咽→食道→胃→小肠→大肠→肛门。所以小明吃西瓜时,将一粒西瓜籽咽了下去,它的旅行路线是口腔→咽→食道→胃→小肠→大肠→肛门。
故选A。
【点睛】熟记消化道的组成是解题的关键所在。
9. 人体摄入的脂肪的初始消化位置在( )
A. 口腔B. 胃C. 肝脏D. 小肠
【答案】D
【解析】
【分析】食物在消化道内分解成可以被细胞吸收的物质的过程叫做消化。
【详解】脂肪的初步消化和彻底消化场所都在小肠,在小肠中初步被胆汁乳化成脂肪,彻底被肠液和胰液分解成甘油和脂肪酸。
故选D。
10. 下列消化液中含有多种消化酶是
A. 胆汁B. 唾液C. 肠液D. 胃液
【答案】C
【解析】
【分析】消化系统由消化道和消化腺组成,消化道包括口腔、咽、食道、胃、小肠、大肠和肛门;主要的消化腺有唾液腺、胃腺、肠腺、胰腺、肝脏等;小肠是消化食物和吸收营养物质的主要场所。
【详解】胆汁不含消化酶,能够乳化脂肪,A不符合题意;唾液中含有唾液淀粉酶,B不符合题意;肠液中含有多种消化酶,对蛋白质、脂肪和糖类都有消化作用,C符合题意;胃液中含有胃蛋白酶,对蛋白质具有初步的消化作用,D不符合题意。故选C。
【点睛】明确各种消化液的特点和功能,就能正确回答此题。
11. 吃饭应细嚼慢咽,这能磨碎食物并将食物与唾液充分混合。在口腔内被分解成麦芽糖的物质是
A. 蛋白质B. 脂肪C. 淀粉D. 多肽
【答案】C
【解析】
【分析】淀粉的消化从口腔开始,口腔中的唾液淀粉酶能够将部分淀粉分解为麦芽糖,当淀粉和麦芽糖进入小肠后,由于小肠中的胰液和肠液中含有消化糖类物质,在小肠内被彻底消化为葡萄糖。
【详解】人体唾液中含有唾液淀粉酶,能将食物中的淀粉消化成麦芽糖,故选C。
【点睛】牢记营养物质的消化过程是解题的关键。
12. 某些药物常被封装在淀粉制成的胶囊中服用,以免对胃产生刺激从消化道内的消化功能来看,其原因是( )
A. 胃不能消化淀粉,胶囊可经胃进入小肠B. 胆汁不能消化淀粉
C. 胃能消化淀粉,使药物慢慢渗出D. 淀粉在口腔内初步消化便于吞咽
【答案】A
【解析】
【分析】胃液含有的胃蛋白酶,只能对蛋白质初步消化,而不能消化淀粉。
【详解】胃液内的胃蛋白酶能对蛋白质起消化作用,将蛋白质初步消化为多肽。胶囊的成分是淀粉,胃不能对淀粉进行消化,所以药物进入小肠,胶囊在小肠内被消化,可以减少对胃的刺激,起到保护胃的作用,因此BCD错误,A正确。
故选A。
13. 为了探究“馒头在口腔中的变化”,某兴趣小组设计了如图实验,将两支试管一起放入37℃温水中保温5~10分钟,下列说法错误的是( )
A. 该实验探究的变量是唾液B. 加碘液后,②号试管变蓝色
C. ①号和②号试管形成对照D. 该实验说明37℃是唾液淀粉酶的最适温度
【答案】D
【解析】
【分析】(1)对照实验:在探究某种条件对研究对象的影响时,对研究对象进行的除了该条件不同以外,其他条件都相同的实验。根据变量设置一组对照实验,使实验结果具有说服力。一般来说,对实验变量进行处理的,就是实验组,没有处理的就是对照组。
(2)唾液中的唾液淀粉酶将馒头中的淀粉分解成麦芽糖,淀粉遇碘液变蓝色是淀粉的特性,因此常用碘液来验证淀粉的存在。
【详解】A.①号试管与②号试管唯一不同的变量是有无唾液, 因此该实验探究的是唾液对淀粉的消化作用,实验变量是唾液,A正确。
B.①号试管中颜色不变蓝,原因是淀粉被唾液淀粉酶分解成了麦芽糖,麦芽糖遇碘液不变蓝色;②号试管中清水对淀粉没有分解作用,因此滴加碘液变蓝色,B正确。
C.该实验探究的变量是唾液,①号试管有唾液,②号试管无唾液,①号和②号试管形成对照组,①号试管是实验组,②号试管是对照组,C正确。
D.该实验是以唾液为变量设计的对照实验,目的是探究唾液淀粉酶对淀粉的消化作用,实验中没有涉及温度对唾液淀粉酶的影响,D错误。
故选D。
【点睛】解答此类题目的关键是理解掌握唾液淀粉酶对淀粉的消化作用以及对照实验的特点。
14. 肠道显微胶囊是一种用于诊断胃肠道疾病的可吞咽式小型设备(如图1),它可以在短时间捕捉到消化道内的三维图像。结合图2判断,下列叙述不正确的是( )
A. 显微胶囊可依次经过口腔→咽→食道→胃→小肠
B. 显微胶囊可进入结构④,④处可进行蛋白质的初步消化
C. 显微胶囊可进入结构⑤,⑤分泌的消化液中含有消化酶
D. 显微胶囊可进入结构⑥,⑥是消化和吸收的主要场所
【答案】C
【解析】
【分析】(1)消化系统包括消化道和消化腺两部分。消化道包括口腔、咽、食道、胃、小肠、大肠、肛门;消化腺有唾液腺、胃腺、肠腺、肝脏、胰腺和肠腺。
(2)图中①是食道、②是肝脏、③是大肠、④是胃、⑤是胰腺、⑥是小肠。
【详解】A、人体的消化道从上到下,依次是:口腔→咽→食道→胃→小肠→大肠→肛门。所以显微胶囊可依次经过口腔→咽→食道→胃→小肠,检测胃肠疾病。A正确;
B、显微胶囊可依次经过口腔→咽→食道→胃→小肠,④胃可进行蛋白质的初步消化。B正确;
C、显微胶囊可依次经过口腔→咽→食道→胃→小肠,⑤胰腺不在消化道内。C错误;
D、显微胶囊可依次经过口腔→咽→食道→胃→小肠,⑥小肠是消化和吸收的主要场所。D正确。
故选C。
【点睛】考查人体消化系统的组成、食物的消化和营养物质的消化和吸收。
15. 人体消化系统内最大的腺体是( )
A 胃腺B. 唾液腺C. 肝脏D. 肠腺
【答案】C
【解析】
【分析】1.胃腺能分泌胃液,胃液中的胃蛋白酶能初步消化蛋白质。
2.唾液腺能分泌唾液,唾液含有消化淀粉的唾液淀粉酶。
3.肠腺能分泌小肠液,肠液中含有消化糖类、蛋白质和脂肪的酶。
【详解】肝脏是人体内最大的消化腺,成人的肝脏重约1.5kg,大部分位于腹腔的右上部,肝脏具有分泌胆汁、代谢功能和解毒等功能。肝脏分泌的胆汁能储藏在胆囊中,在需要消化食物的时候,胆汁经导管流入十二指肠。肝脏分泌的胆汁中没有消化酶,但它能使脂肪变成微小的颗粒,从而增加脂肪酶与脂肪的接触面积,起到促进脂肪分解的作用。
故选C。
16. 以下对人体消化和吸收的认识,错误的是( )
A. 胃可以吸收所有的营养物质B. 胆汁中虽不含有消化酶,但对食物消化也有作用
C. 消化系统由消化道和消化腺两部分组成D. 肠液和胰液中都含有消化糖类、脂肪和蛋白质的酶
【答案】A
【解析】
【分析】消化系统由消化道和消化腺组成,消化道包括口腔、咽、食道、胃、小肠、大肠和肛门;消化腺包括唾液腺、肝脏、胰腺、胃腺和肠腺。小肠是消化食物和吸收营养物质的主要场所。
【详解】A.胃能吸收水、无机盐和酒精,A错误。
B.肝脏分泌胆汁,胆汁不含消化酶,但能乳化脂肪,B正确。
C.消化系统由消化道和消化腺组成,消化道包括口腔、咽、食道、胃、小肠、大肠和肛门;消化腺包括唾液腺、肝脏、胰腺、胃腺和肠腺,C正确
D.肠液、胰液通过导管进入小肠,肠液、胰液含有消化糖类、脂肪和蛋白质的酶,在这些酶的作用下,糖类被分解成葡萄糖,蛋白质被分解为氨基酸,脂肪被分解为甘油和脂肪酸,D正确。
故选A。
17. 人体小肠是吸收营养物质的主要器官,下列叙述与其吸收功能无直接关系的是( )
A 小肠有 5-6 米长B. 小肠内有多种消化液
C. 内表面有许多环形皱襞D. 小肠绒毛壁由一层细胞构成
【答案】B
【解析】
【分析】小肠是消化食物和吸收营养物质的主要场所,这是与其结构特点相适应的:小肠很长,长约5~6m,小肠内具有肠液、胰液和胆汁等多种消化液;小肠内壁有环形皱襞,皱襞上有小肠绒毛,增大了消化和吸收的面积;小肠绒毛内有毛细血管和毛细淋巴管,绒毛壁、毛细血管壁、毛细淋巴管壁都是由一层上皮细胞构成的,有利于营养物质被吸收进入小肠内壁的毛细血管和毛细淋巴管中。
【详解】AC.小肠有 5-6 米长,内表面有许多环形皱襞,皱襞上有小肠绒毛,增大了吸收的面积,AC不符合题意。
B.小肠内有多种消化液,有利于营养物质的消化,与吸收无关,B符合题意。
D.小肠绒毛壁由一层细胞构成,利于营养物质的吸收,D不符合题意。
故选B。
18. “老来怕摔”是指老人多骨质疏松,摔倒易发生骨折。张新的姥姥因左 腿胫骨骨折出院后在家康复,他给姥姥设计的爱心菜谱,你认为不合理的是()
A. 白菜炖粉条 排骨萝卜汤 白灼基围虾
B. 小葱拌豆腐 牡蜘鸡蛋汤 胡萝卜炒肉 丝
C. 虫草鸽子汤 蒜蓉简篙 西红柿炒蛋
D. 油闷大虾 红烧排骨 肉末海参
【答案】D
【解析】
【分析】合理营养就是指膳食中所含的营养素种类齐全,数量充足,比例适当;并与身体的需要保持平衡。平衡膳食是合理营养的核心。健康食谱,要合理营养、均衡膳食,食物应多样化,荤素搭配要合理,营养全面合理。
【详解】A.白菜炖粉条、排骨萝卜汤、白灼基围虾;B.小葱拌豆腐、牡蜘鸡蛋汤、胡萝卜炒肉丝;C.虫草鸽子汤、蒜蓉简篙、西红柿炒蛋,都能提供糖类、蛋白质、维生素、脂肪、无机盐、水等,营养全面,都是合理的,A、B、C不符合题意;
D.油闷大虾、红烧排骨、肉末海参都主要提供蛋白质和脂肪,缺少糖类、维生素等,因此不合理,D符合题意。
【点睛】为了做到合理营养,按“平衡膳食宝塔”均衡摄取五类食物,以避免营养不良和营养过剩。
19. 俗话说“食不言,寝不语”吃饭时不能大声谈笑的主要原因是( )
A. 说笑影响进食B. 影响唾液的分泌
C. 不利声带的保护D. 食物易误入气管
【答案】D
【解析】
【分析】呼吸道包括:鼻腔、咽、喉、气管、支气管。消化道包括:口腔、咽、食道、胃、小肠、大肠、肛门。
【详解】人的咽是食物和空气的共同通道,气管在前,食管在后,气体和食物各行其道,有条不紊,这就要归功于会厌软骨。下咽动作完成以后,会厌软骨又恢复直立状态,以便进行呼吸。倘若吃饭时谈笑风生就会使会厌软骨的动作无所适从,导致食物“呛”入食管的事故发生。由此可见,ABC错误,D正确。
故选D。
20. 呼吸系统由多个器官组成,其中能与血液进行气体交换的是( )
A. 鼻B. 咽C. 喉D. 肺
【答案】D
【解析】
【分析】呼吸系统由呼吸道和肺组成。
【详解】ABC.呼吸道包括:鼻腔、咽、喉、气管、支气管,是气体进入体内的通道,ABC错误。
D.肺是呼吸系统的主要器官,是进行气体交换的场所,D正确。
故选D。
21. 如图表示人体呼吸系统的组成,下列叙述不正确的是
A. 呼吸道由①②③④⑤构成B. 食物和气体的共同通道是②
C. 痰形成的主要部位是③D. 人体与外界进行气体交换的场所是⑥
【答案】C
【解析】
【分析】图中:①是鼻、②是咽,③是喉,④是气管,⑤是支气管,⑥是肺。
【详解】A.呼吸系统由呼吸道和肺组成,呼吸道包括鼻、咽、喉、气管和支气管,A正确。
B.人体的消化道自上而下依次是:口腔、咽、食道、胃、小肠、大肠和肛门。所以,[②]咽是呼吸道和消化道的共同通道,B正确。
C.气管和支气管的表面的黏膜上有腺细胞和纤毛,腺细胞分泌黏液,使气管内湿润,黏液中含有能抵抗细菌和病毒的物质。纤毛的摆动可将外来的灰尘、细菌等和黏液一起送到咽部,通过咳嗽排出体外形成痰。故痰形成的主要部位是④、⑤,C错误。
D.呼吸系统由呼吸道和肺组成,⑥肺是气体交换的场所,是呼吸系统的主要器官,D正确。
故选C。
【点睛】掌握呼吸系统的组成和功能是正确解答本题的关键。
22. 下列对用鼻吸气比用嘴吸气的优势,解释错误的是( )
A. 鼻黏膜内有嗅觉感受器,可感受空气刺激
B. 鼻黏膜可分泌黏液,使吸入的空气变得湿润和清洁
C. 鼻腔内有鼻毛,可使吸入的空气变得清洁
D. 鼻黏膜内有丰富的毛细血管,可使吸入的空气变得温暖
【答案】A
【解析】
【分析】呼吸系统的组成包括呼吸道和肺两部分。呼吸道包括鼻腔、咽、喉、气管、支气管,是呼吸的通道,呼吸道保证了气体的畅通,对空气有清洁、温暖和湿润的作用。
【详解】鼻腔内鼻黏膜分泌的黏液可以湿润空气;鼻腔中有丰富的毛细血管,可以温暖空气;鼻腔中有鼻毛可以阻挡灰尘,黏液可以粘住灰尘,对空气有清洁作用。可见呼吸道能清洁、温暖和湿润气体。尤其是鼻腔中有丰富的毛细血管,可以温暖空气,这样大大减少了吸入的冷空气气体对肺的不良刺激,因此BCD正确,A错误。
故选A。
23. 下图为模拟膈肌运动的示意图。下列叙述中,正确的是
A 甲图演示吸气,膈肌舒张
B. 乙图演示吸气,膈肌收缩
C. 甲图演示呼气,膈肌收缩
D. 乙图演示呼气,膈肌舒张
【答案】B
【解析】
【分析】肺与外界环境进行气体交换的过程叫做肺的通气,肺的通气是通过呼吸运动实现的,呼吸运动是由呼吸肌的收缩和舒张引起的,包括吸气和呼气两个过程。
【详解】气球代表肺,瓶底的橡皮膜代表的是膈肌。吸气时,膈肌与肋间肌收缩,引起胸腔前后、左右及上下径均增大,胸廓的容积扩大,肺随之扩张,造成肺内气压减小,小于外界大气压,外界气体进入肺内,形成主动的吸运动;当膈肌和肋间外肌舒张时,肋骨与胸骨因本身重力及弹性而回位,胸廓容积缩小,肺也随之回缩,造成肺内气压大于外界气压,肺内气体排出肺,形成被动的呼气运动。甲图,膈顶部上升,膈肌舒张,胸廓容积缩小,是在呼气;乙图,膈顶部下降,膈肌收缩,胸廓容积扩大,是在吸气。故B正确,ACD错误。
故选B。
【点睛】解答此类题目的关键是掌握吸气、 呼吸时膈肌、胸廓、肺的状态。
24. 空气中的氧进入人体最终到达的场所是( )
A. 血液B. 肺泡C. 组织细胞D. 心脏
【答案】C
【解析】
【分析】呼吸是指人体与外界进行气体交换的过程,包括肺的通气、发生在肺泡内的气体交换、气体在血液中的运输、血液与组织细胞间的气体交换四个过程。
【详解】人体呼吸过程如图所示:
从图中我们可以看出,外界空气中的氧通过呼吸的四个过程,最终到达组织细胞。组织细胞利用呼吸从外界获取的氧分解有机物,释放能量供细胞生命活动利用,产生的二氧化碳也通过呼吸全过程排到外界空气中。
故选C。
【点睛】本题主要考查了人体与外界进行气体交换的过程。
25. 下列叙述中,与肺的气体交换功能无直接关系的是( )
A. 肺泡数量极多B. 肺泡壁和毛细血管壁都由一层上皮细胞构成
C. 肺泡位于支气管末端D. 肺泡外包绕着丰富的毛细血管网
【答案】C
【解析】
【分析】肺泡数目极多、肺泡壁和毛细血管都由一层上皮细胞构成、肺泡外包绕着毛细血管,都是与肺的气体交换功能相适应的特点。
【详解】肺是呼吸系统的主要器官,是气体交换的主要场所。构成肺结构和功能的基本单位是肺泡,肺泡是气体交换的主要部位。肺泡数目极多,增大了肺进行气体交换的面积;肺泡外包绕着丰富的弹性纤维,增加了肺泡的弹性;肺泡外包绕着毛细血管,且肺泡壁和毛细血管壁都很薄,是由一层上皮细胞构成,有利于肺泡和毛细血管内的血液之间气体交换。肺泡位于细支气管末端,与肺的气体交换功能无直接关系。
故选C。
【点睛】解答此类题目的关键是理解掌握肺与气体交换相适应的特点。
26. 下图是人体在呼吸时肺容量变化曲线图,下列叙述正确的是( )
A. a→b时:呼气,膈肌收缩B. b→c时:吸气,肺内气压低于大气压
C. c→d时:胸廓容积扩大D. c→d时:肺内气压低于大气压
【答案】B
【解析】
【分析】呼吸运动的结果实现了肺与外界的气体交换(即肺的通气)。呼吸运动包括吸气和呼气两个过程。膈肌与肋间肌收缩,引起胸腔前后、左右及上下径均增大,膈肌顶部下降,胸廓的容积扩大,肺随之扩张,造成肺内气压减小,小于外界大气压,外界气体进入肺内,完成吸气;当膈肌和肋间外肌舒张时,肋骨与胸骨因本身重力及弹性而回位,膈肌顶部升高,结果胸廓容积缩小,肺也随之回缩,造成肺内气压大于外界气压,肺内气体排出肺,完成呼气。
【详解】A.曲线a→b时,表示肺容量下降,膈肌和肋间外肌舒张,造成肺内气压大于外界气压,肺内气体排出肺,完成呼气,A错误。
B.曲线b→c时,表示肺容量上升,膈肌与肋间肌收缩,引起胸腔前后、左右及上下径均增大,膈肌顶部下降,肺随之扩张,造成肺内气压减小,小于外界大气压,外界气体进入肺内,完成吸气,B正确。
CD.曲线c→d时,表示肺容量下降,膈肌和肋间外肌舒张,膈肌顶部升高,结果胸廓容积缩小,肺也随之回缩,造成肺内气压大于外界气压,肺内气体排出肺,完成呼气,CD错误。
故选B。
27. 人体呼出的二氧化碳产生的部位是( )
A. 肺泡B. 组织细胞C. 心脏D. 血液
【答案】B
【解析】
【分析】呼吸全过程如图:
【详解】组织细胞通过呼吸作用产生二氧化碳,通过气体的扩散作用,进入细胞周围毛血管的血液中,通过血液循环,到达肺泡周围的毛细血管,再通过气体的扩散作用,进入肺泡,通过肺的通气,经呼吸道将气体呼出体外,故人体产生二氧化碳的部位是组织细胞,因此ACD错误,B正确。
故选B。
28. 人在呼吸时,呼出的气体成分与吸入的气体相比较,发生的变化是( )
A. 氧气减少,二氧化碳增加B. 氧气增加,二氧化碳减少
C. 氧气增加,二氧化碳增加D. 氧气减少,二氧化碳减少
【答案】A
【解析】
【分析】细胞利用氧,将有机物分解成二氧化碳和水,并且将储存在有机物中的能量释放出来,供给生命活动的需要,这个过程叫做呼吸作用。
【详解】人吸气时,氮气、氧气、二氧化碳的体积分数分别约为78%、21%、0.03%;呼气时,氮气、氧气、二氧化碳的体积分数分别约为78%、16%、4%。这是因为:通过组织细胞的呼吸作用,消耗了氧气,产生了二氧化碳。因此,呼出的气体成分与吸入的气体相比较,二氧化碳含量增多,氧气含量减少。由此可见,A正确,BCD错误。
故选A。
29. ECMO是体外膜肺氧合简称,被称为“人工肺”,是可以代替肺完成相应功能的系统(如图),在对新冠肺炎危重症患者的救治中,“人工肺"被认为是是阻挡死神的最后一道防线。以下分析不正确的是( )
A. 隔离膜应只允许氧气、二氧化碳等气体通过
B. 隔离膜相当于肺泡壁和毛细血管壁
C. 可以帮助患者实现肺泡与血液的气体交换过程
D. 血液流经人工肺后,含氧量降低
【答案】D
【解析】
【分析】1、肺泡壁和毛细血管壁均只由一层上皮细胞构成,有利于肺泡和血液进行气体交换。2、当空气中的氧气进入肺泡时,肺泡内的氧气比血液中的多,故氧气由肺泡进入血液;而血液中的二氧化碳比肺泡中的多,故二氧化碳由血液进入肺泡。
【详解】A.血液流经膜肺后,氧气进入血液,二氧化碳通过半透膜扩散出去,A正确。
B.肺泡壁和毛细血管壁均只由一层上皮细胞构成,有利于肺泡和血液进行气体交换。图中隔离膜相当于肺泡壁和毛细血管壁,B正确。
C.图中隔离膜相当于肺泡壁和毛细血管壁,增加隔离膜面积能提高气体交换效率,C正确。
D.血液流经膜肺后,氧气进入血液,二氧化碳通过半透膜扩散出去,所以血液流经人工肺后,含氧量增加,D错误。
故选D。
30. 为了改善空气质量,有利于身体健康,下列哪些做法是正确的是( )
①在居室周围多栽花草树木 ②晚间在卧室摆放花草
③经常在居室中喷杀虫剂,以杀死空气中的细菌
④教室经常保持空气流通 ⑤焚烧稻草
A. ①②④B. ①③⑤C. ②③④D. ①④
【答案】D
【解析】
【分析】绿色植物通过叶绿体利用光能,把二氧化碳和水转化成储存能量的有机物(如淀粉),并且释放出氧气的过程,叫做光合作用。可见光合作用的原料是二氧化碳和水;场所是叶绿体;条件是光;产物是:有机物和氧。
【详解】夜间缺少光照,植物不能进行光合作用,进行呼吸作用与人争夺空气,所以晚间不宜在卧室摆放花草,杀虫剂喷洒会造成室内空气污染,焚烧稻草会带来空气污染,所以②③⑤错误,①④正确。
故选D。
第Ⅱ卷(非选择题,共4大题,共40分)
二.非选择题
31. 每个人的个体发育都与一个小小的细胞息息相关,生命给予我们太多的惊喜,如图是婴儿诞生的图解,请根据图中母亲的生殖系统图回答:
(1)图中的A是________ B是_________ C是__________
(2)生殖细胞B是由母亲生殖系统图中的[ ]______ 产生的,它能分泌________ 维持第二性征。
(3)A与B结合的场所是在母亲生殖系统图中的[ ]______,生命的起点是______(填字母)。
(4)C分裂形成胚泡并且移向[ ]______ (胚胎发育的场所),其中胎儿与母体进行物质交换的器官是________ ,从母体内获得各种养料和氧气排出废物。胎儿发育成熟,从母亲的[ ]________ 娩出。
【答案】(1) ①. 卵细胞 ②. 精子 ③. 受精卵
(2) ①. ①卵巢 ②. 雌性激素
(3) ①. ②输卵管 ②. C
(4) ①. ③子宫 ②. 胎盘 ③. ④阴道
【解析】
【分析】观图可知:A精子、B卵细胞、C受精卵、①卵巢、②输卵管、③子宫、④阴道。
【小问1详解】
由分析可知,A是精子、B是卵细胞、C是受精卵。
【小问2详解】
①卵巢是女性的主要性器官,也是女性的性腺,能够产生B卵细胞和分泌雌性激素,维持女性的第二性征。
【小问3详解】
生殖细胞包括睾丸产生的A精子和卵巢产生的B卵细胞,含精子的精液通过引道进入子宫,在②输卵管内与卵细胞相遇,卵细胞与众多精子中的一个结合,形成受精卵。C受精卵是生命的起点。
【小问4详解】
受精卵C分裂形成胚泡并且移向③子宫(胚胎发育的场所),其中胎儿与母体进行物质交换的器官是胎盘,从母体内获得各种养料和氧气,排出废物。怀孕到40周左右,胎儿发育成熟,成熟的胎儿和胎盘一起从母体的④阴道产出,即分娩。
32. 图1是中国居民“平衡膳食宝塔”,图2是消化系统模式图,图3是小肠壁纵切图,请据图回答问题:
(1)图一中最底层(E层)食物所含的营养物质主要是________,该营养物质在图二消化道的______(填序号)内被消化。
(2)某学生因偏食出现牙龈出血等症状,根据所学的生物学知识,建议该学生多摄入图一中 ____________(填字母)层食物。
(3)“学生饮用牛奶”有利于中小学生的生长和发育,主要是因为牛奶中的__________是构成人体细胞的基本物质。
(4)图二中,[ ]________分泌的________不含有消化酶,但能使脂肪变成微小的颗粒,脂肪微粒在小肠中最终分解为________和__________。
(5)小肠中除_______分泌的肠液之外,还有________和_______等多种消化液。
(6)图三中,小肠内表面有许多环形的[ ]________,其表面有许多突起,称为________,使小肠具有巨大的表面积,小肠绒毛腔内含有丰富的[ ]_______,该管壁及绒毛壁都只由一层扁平的细胞构成,有利于吸收营养物质。
【答案】(1) ①. 糖类 ②. ②⑦
(2)D (3)蛋白质
(4) ①. ④肝脏 ②. 胆汁 ③. 甘油 ④. 脂肪酸
(5) ①. 肠腺 ②. 胰液 ③. 胆汁
(6) ①. ①皱襞 ②. 小肠绒毛 ③. ③毛细血管
【解析】
【分析】图一中:E层的主要营养成分是糖类,D层含有较多的维生素,C层、B层含有较多的蛋白质,A层主要成分是脂肪。图二中:①是唾液腺,②是口腔,③是食道,④是肝脏,⑤是胃,⑥胰腺,⑦小肠,⑧大肠,⑨肛门。图三中:①皱襞,②④小肠绒毛,③毛细血管。
【小问1详解】
E层的主要营养成分是糖类(或淀粉)。淀粉的消化从②口腔开始,口腔中的唾液淀粉酶能够将部分淀粉分解为麦芽糖,当淀粉和麦芽糖进入小肠后,由于小肠中的胰液和肠液中含有消化糖类、脂肪和蛋白质的酶,淀粉等糖类物质在⑦小肠内被彻底消化为葡萄糖。
【小问2详解】
体内缺乏维生素C会得坏血病,会出现牙龈出血的症状。该学生常常出现牙龈出血的症状,应是体内缺乏维生素C,所以,应多食图一中D层的蔬菜和水果。
【小问3详解】
“学生饮用牛奶”有利于中小学生的生长和发育,牛奶中富含蛋白质,蛋白质是组成人体一切细胞、组织的重要成分。机体所有重要的组成部分都需要有蛋白质的参与。
【小问4详解】
图二中④肝脏是人体内最大的消化腺,肝脏分泌的胆汁中不含有消化酶,对脂肪有乳化作用,脂肪最终在小肠中被肠液和胰液中的酶彻底分解为甘油和脂肪酸。
【小问5详解】
小肠中具有肝脏分泌的胆汁、肠腺分泌的肠液和胰腺分泌的胰液等多种消化液。
【小问6详解】
图三中小肠是消化和吸收的主要场所,其内表面有许多①环形皱襞,它的表面又有很多小突起,称为②小肠绒毛,这样就大大增加了消化和吸收的面积。小肠绒毛中有丰富的③毛细血管和毛细淋巴管、小肠绒毛壁和毛细血管壁都由一层上皮细胞构成,这些结构特点有利于小肠对食物的消化和吸收。
33. 图一是某人在一次平静呼吸中肺内气压的变化曲线;图二是模拟膈肌运动的实验装置及实验过程,1~4表示结构;图三是人体呼吸过程示意图,请据图回答问题:
(1)图一中,表示吸气过程的是曲线________段。通过图一所示过程实现了_____的气体交换。
(2)图二所示的实验装置中,乙图中4模拟人体的_________,4处于________ 状态,此时胸腔容积________。
(3)在图三中气体①代表的是__________ ,过程B、D都是通过________实现的。
(4)经过图三中的B过程,血液中氧气浓度变化的曲线正确的是_________。
(5)肺泡壁及其外面包绕的毛细血管壁的共同特点是都很薄,有利于物质的透过,这体现了___________的生物学观点。
【答案】(1) ①. AB ②. 肺与外界
(2) ①. 膈肌 ②. 舒张 ③. 减小##缩小
(3) ①. 氧气 ②. 气体扩散作用
(4)D (5)结构与功能相适应
【解析】
【分析】图一的AB表示吸气,BC表示呼气;图二中,1气管,2是胸廓,3肺,4是膈肌。图三中A肺与外界的气体交换,B肺泡与血液的气体交换,C气体在血液中的运输,D血液与组织细胞之间的气体交换。①表示氧气,②二氧化碳。
【小问1详解】
由分析可知,图一AB段肺内气压低于外界大气压,表示吸气,BC段表示呼气,吸气和呼气过程实现了肺与外界的气体交换。
【小问2详解】
图二中的4模拟膈肌,乙图中的膈肌舒张,膈顶上升,胸廓容积缩小,肺回缩,完成呼气动作。
【小问3详解】
根据气体进出的方向可判断,图三中的①表示氧气,B表示肺泡与血液的气体交换,D表示血液与组织细胞之间的气体交换,二者都是通过气体的扩散作用实现的。
【小问4详解】
经过B肺泡与血液之间的气体交换,氧气进入血液,二氧化碳进入肺泡,血液中的氧气浓度增加,因此ABC错误,D正确。
故选D。
【小问5详解】
肺是气体交换的主要场所,肺是由许多肺泡组成的,肺泡壁及其外面包绕的毛细血管壁的共同特点是都很薄,有利于物质的透过,这体现了结构与功能相适应的生物学观点。
34. 空气质量是影响人体健康的重要因素,某研究小组为探究植物对空气中尘埃粒子有何影响,进行了以下实验:
a.选取甲、乙两个相同的房间,甲房间内置入绿色植物10株,乙房间不放植物。
b.同时向甲、乙两个房间内释放等量的较大颗粒物,制造有尘埃粒子的空气环境。
c.每隔1小时对甲、乙两房间内空气中的尘埃粒子数进行检测。请分析回答:
(1)本实验的假设是_______________。
(2)实验中设置乙房间的目的是_________________。
(3)如图是释放颗粒物1小时后,在甲、乙两房间某一相同位置检测的结果,他采用的取样方法是___________。通过计算得出甲房间尘埃粒子数是__________,乙房间尘埃粒子数是___________。
(4)只在一个位置进行检测,结果不准确,为提高准确度,应_________。
(5)从治理空气污染或健康生活的角度出发,该实验对你的启示是_________________。
【答案】(1)植物能够降低空气中尘埃粒子数
(2)形成对照 (3) ①. 五点取样法 ②. 115 ③. 205
(4)设置重复组 (5)保护森林,植树造林(言之有理既可)
【解析】
【分析】科学探究设计对照实验。对照实验是指在研究一种条件对研究对象的影响时,所进行的除了这种条件不同以外,其他条件都相同的实验,本实验中,研究的是空气中PM2.5的浓度与车流量的关系。在探究过程中,还需要排除偶然因素的影响。
【小问1详解】
分析实验可知,本实验的假设是植物能够降低空气中尘埃粒子。
【小问2详解】
选取甲、乙两个相同的房间,甲房间内置入绿色植物10株,乙房间不放植物,所以实验中设置乙房间的目的是作为对照。
【小问3详解】
如图是释放颗粒物1小时后,在甲、乙两房间某一相同位置检测的结果,他采用的取样方法是五点取样法。采用五点取样法记数时,对正好在边线上的尘埃粒子的计数原则是:计上不计下,计左不计右,通过计算得出甲房间尘埃粒子数是115,乙房间尘埃粒子数是205。
【小问4详解】
只在一个位置进行检测,结果不准确,为提高准确度,应设置重复组。
【小问5详解】
研究人员发现森林能释放大量的负氧离子,且这种自然负氧离子更有利于人体健康,从治理空气污染或健康生活的角度出发,这对我们的启示:保护森林,多植树。
相关试卷
这是一份山东省威海市威海经济技术开发区2023-2024学年八年级上学期期末生物试题(1),共8页。
这是一份山东省威海市威海经济技术开发区2023-2024学年八年级上学期期末生物试题,文件包含山东省威海市威海经济技术开发区2023-2024学年八年级上学期期末生物试题docx、2023-2024第一学期初三答案docx等2份试卷配套教学资源,其中试卷共10页, 欢迎下载使用。
这是一份山东省威海市环翠区2023-2024学年七年级上学期期末生物试题,共6页。

