


山东省莱城区刘仲莹中学2023-2024学年八上物理期末学业水平测试模拟试题含答案
展开
这是一份山东省莱城区刘仲莹中学2023-2024学年八上物理期末学业水平测试模拟试题含答案,共8页。试卷主要包含了关于牛顿第一定律说法正确的是等内容,欢迎下载使用。
学校_______ 年级_______ 姓名_______
注意事项:
1.答卷前,考生务必将自己的姓名、准考证号填写在答题卡上。
2.回答选择题时,选出每小题答案后,用铅笔把答题卡上对应题目的答案标号涂黑,如需改动,用橡皮擦干净后,再选涂其它答案标号。回答非选择题时,将答案写在答题卡上,写在本试卷上无效。
3.考试结束后,将本试卷和答题卡一并交回。
一、选择题(每题1分,共30题,30分)
1.在一部动画片里,雷公公询问起“雾、露、霜、雪“四姐妹的出身由来,你认为她们的下列说法中,正确的是( )
A.雾说:我是水汽化而来
B.露说:我是水蒸气凝固而来
C.霜说:我是水蒸气凝华而来
D.雪说:我是水升华而来
2.电是人们的好帮手,但不注意用电安全,可能会发生触电事故。下列行为符合安全用电要求的是( )
A.电灯的开关接在零线上
B.用湿手接触照明电路中的开关
C.使用试电笔时,手不能接触试电笔的任何金属体
D.有金属外壳的家用电器,金属外壳必须接地
3.下列现象中属于光的折射现象的是
A.小孔成像 B.岸边的树木在水中的倒影
C.海市蜃楼 D.我们能从不同方向看到银幕上的像
4.在“探究敲击铜管发声的频率与管子长度、直径关系”的实验中,小明选取管壁厚度相同,长度和直径不同的三根铜管,将它们用细线竖直悬挂,敲击后,测出各自发出声音的频率,数据如下表:根据小明的实验数据( )
A.只能得出频率随长度增加而减小的结论B.只能得出频率随直径增加而减小的结论
C.选项A和B的结论都不能得出D.选项A和B的结论都能得出
5.如图所示的物态变化实例中,说法正确的是( )
A.立春时节冰化成了水——液化现象
B.白露时节草叶上的露珠——液化现象
C.大雪时节落在地上的雪——凝固现象
D.冬至时节房檐上的冰挂——升华现象
6.实验室中现有“3V 0.9W”、“10V 5W”、“4V 1.6W”三种型号的灯泡,探究小组选取其中的两个灯泡L1、L2进行实验,电路图如所示。将AB两点接在电压恒定的电源两端,调节滑动变阻器使其接入电路的阻值为R时,电压表的示数为7V;再将CD两点接在同一电源两端,灯泡L2恰好正常发光,此时灯泡L1的实际电压为其额定电压的0.8倍。不考虑温度对灯丝电阻的影响,则滑动变阻器接入电路的阻值R是( )
A.20ΩB.28ΩC.30ΩD.25Ω
7.有一个体积为20cm3的均匀固体,用天平测得它的质量为160g,下列说法正确的是( )
A.用天平测它的质量时,砝码应放在天平左盘
B.此固体的密度为8×103g/cm3
C.把此固体带到月球上,质量变为原来的
D.把此固体截去一半,剩余部分密度不变
8.关于牛顿第一定律说法正确的是
A.牛顿第一定律是科学家牛顿通过实验得到的结论
B.运动的物体有惯性,静止的物体没有惯性
C.行驶的汽车关闭发动机后,由于惯性还能继续向前行驶
D.地球上物体有惯性,到了太空没有惯性
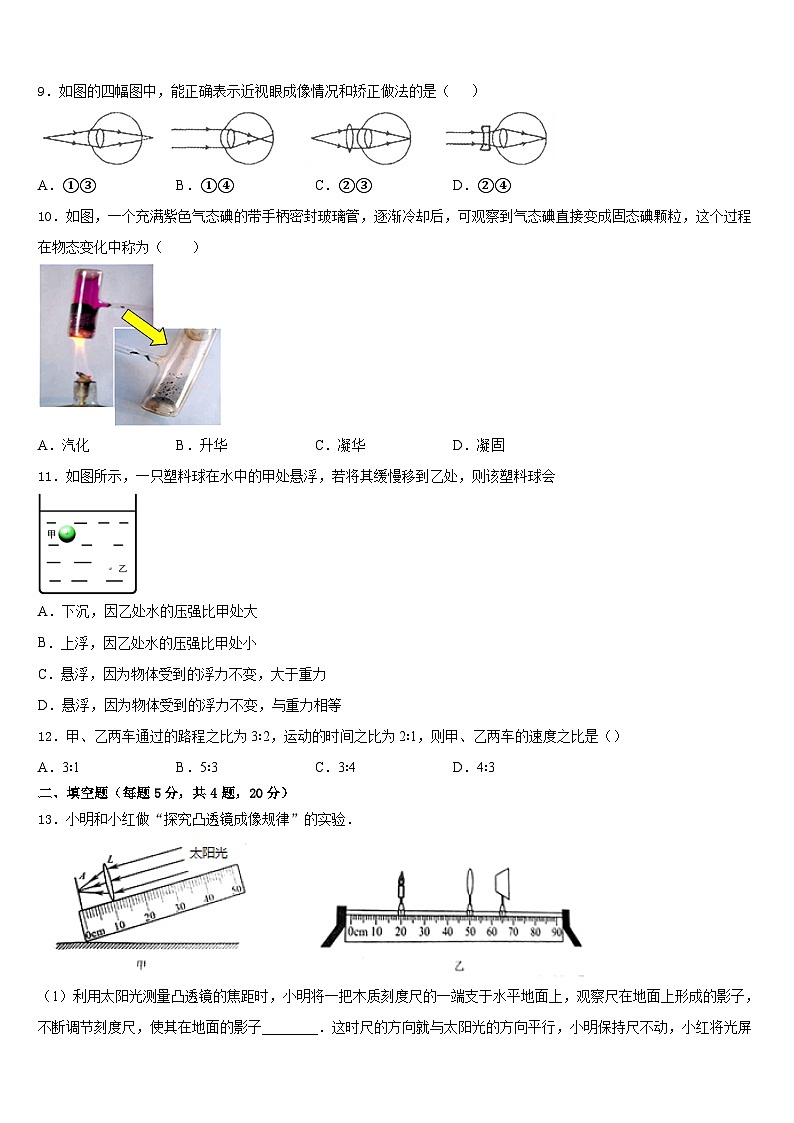
9.如图的四幅图中,能正确表示近视眼成像情况和矫正做法的是( )
A.①③B.①④C.②③D.②④
10.如图,一个充满紫色气态碘的带手柄密封玻璃管,逐渐冷却后,可观察到气态碘直接变成固态碘颗粒,这个过程在物态变化中称为( )
A.汽化B.升华C.凝华D.凝固
11.如图所示,一只塑料球在水中的甲处悬浮,若将其缓慢移到乙处,则该塑料球会
A.下沉,因乙处水的压强比甲处大
B.上浮,因乙处水的压强比甲处小
C.悬浮,因为物体受到的浮力不变,大于重力
D.悬浮,因为物体受到的浮力不变,与重力相等
12.甲、乙两车通过的路程之比为3∶2,运动的时间之比为2∶1,则甲、乙两车的速度之比是()
A.3∶1B.5∶3C.3∶4D.4∶3
二、填空题(每题5分,共4题,20分)
13.小明和小红做“探究凸透镜成像规律”的实验.
(1)利用太阳光测量凸透镜的焦距时,小明将一把木质刻度尺的一端支于水平地面上,观察尺在地面上形成的影子,不断调节刻度尺,使其在地面的影子________.这时尺的方向就与太阳光的方向平行,小明保持尺不动,小红将光屏和凸透镜按照图甲所示均垂直于刻度尺摆放,光屏上形成了一个最小、最亮的光斑,则该凸透镜的焦距为________cm;
(2)将此凸透镜、点燃的蜡烛、光屏置于光具座上如图乙所示的位置时,光屏上呈现烛焰的倒立、________的实像;保持图乙中蜡烛和光屏的位置不变,将凸透镜移到光具座上________刻度线处,光屏上能再次呈现蜡烛清晰的像.
14.在进行体育测试时,小林每次跳绳所跳起的高度约为4_____小林跑完100m所的时间约为16_____(填上合适的单位)。
15.我们生活在声音的海洋里,说话声、鸟语、琴声……这些声音都是由于物体的______而产生的:我们上课时,感觉室外的噪声过大,习惯于关闭门窗,从控制噪声的角度分析,这是在______中减弱噪声。
16.李刚同学在配制盐水时,将托盘天平放在水平桌面上,将游码放在“0”刻线上,发现指针指在刻度盘中线的左侧,他应将平衡螺母向________调(填“左”、“右”),天平调平后,其他操作都是正确的,称盐的质量时使用的砝码及游码的位置如图a所示,用量筒量出水的体积如图b所示,然后将盐倒入量筒中,待盐完全溶解后,量筒中液面的位置如图c所示,由此可知盐的质量是_________g,水的体积是_________cm3。配制盐水的密度是_____kg/m3。(计算结果保留两位小数)
三、实验题(共12分)
17.(4分)在“探究凸透镜成像规律的实验”中:
(1)如下图甲所示,是小明确定焦距时所做的实验,则该凸透镜的焦距为_________cm,当烛焰距凸透镜15cm时,能成倒立、_________的实像,生活中的_________就是利用这个原理制成的,当烛焰向左(远离透镜)移动后,要在光屏上再次成清晰的像,需将光屏向______(选填“左”或“右”)移,此时所成像将_________(选填“变大”、“变小”或“不变”).
(2)实验一段时间后,蜡烛因燃烧变短,所成像如图乙,要使像能够在光屏的中央,应将凸透镜向_________(选填“上”或“下”)调整.
(3)在上一步实验调整好像的位置后,小明取了一副近视镜放在凸透镜和蜡烛之间,要使光屏上还能呈清晰的像,可将蜡烛适当___________(选填“左”或“右”)移.
18.(4分)如图所示,让小车从斜面的A点由静止开始下滑,分别测出小车到达B点和C点的时间,即可测出不同阶段的平均速度;
(1)该实验原理是______;
(2)为了方便计时,应使斜面的坡度较______(选填“大”或“小”);
(3)小车通过AB段时测得时间,则AB段的平均速度=______cm/s;
(4)在测量小车到达B点的时间时,如果小车过了B点才停止计时,测得AB段的平均速度会偏______(选填“大”或“小”)。
19.(4分)小芳同学做探究凸透镜成像规律的实验,她首先按图所示完成仪器装配,图中点距凸透镜的距离为2倍焦距,点距凸透镜的距离为1倍焦距。
(1)经过调节,在光屏上得到了一个清晰的像,但像的位置偏高,为了使像能成在光屏的中央,应把蜡烛向________(选填“上”或“下”)调;
(2)调节好蜡烛的高度后,她把蜡烛移到点处,此时光屏上的像很模糊,为了得到清晰的像,应把光屏向________移动(填“左”或“右”),这次成的是________立、________的实像;
(3)再把蜡烛移动点处,无论怎样调节光屏,光屏上的始终接收不到像,是因为此时成的是正立、放大的________像,要想看到这个像,小芳观察的方法应是:_______。
四、作图题(共16分)
20.(8分)根据平面镜的成像规律,画出图中物体在平面镜中所成的像。
21.(8分)在如图中,作出光线AB经过凸镜的折射光线。
(____)
五、计算题(共22分)
22.(10分)为了测量积雪厚度,小雨设计了一个估测方法:利用一块平整地面上的积雪,用竖直向下用力踩在雪上,形成一个下凹的脚印(脚印下的雪由于受外力挤压可近似看成冰层)。然后测量积雪原来的厚度H和被踩后形成脚印的厚度h,就可以估测雪的密度。小雨查阅资料了解到,大雪过后,会造成路面积雪和结冰,危及交通安全。为了尽快消除路面积冰,可以采取撒盐的方法去除冰雪。下表反映的是盐的浓度与凝固温度间的关系。
(1)请推导出计算雪密度的表达式(已知冰的密度为);
(2)请估算当桥面积冰厚度达到2cm,环境温度为-3℃时,撒盐车应在每平方米的冰面上激多少盐,才能去除桥面上的积冰?(提示,盐的浓度是指盐的质量与盐和水总质量的比)。
23.(12分)2018年4月1日,“光谷量子号”有轨电车开始载客试运营,开通了交路1和交路2两条线路。交路2全长约20 km,若电车某次跑完全程需要50 min,则电车的平均速度为多少千米每小时。
参考答案
一、选择题(每题1分,共30题,30分)
1、C
2、D
3、C
4、C
5、B
6、B
7、D
8、C
9、D
10、C
11、D
12、C
二、填空题(每题5分,共4题,20分)
13、最短 10.0 缩小 35cm
14、cm s
15、振动 传播过程
16、右 19 60 1.13×103
三、实验题(共12分)
17、11.0 放大 投影仪 左 变小 下 左
18、 小 25.0 偏小
19、上 右 倒 放大 虚 从光屏一侧透过凸透镜向蜡烛方向去观察
四、作图题(共16分)
20、
21、
五、计算题(共22分)
22、 (1);(2)0.95kg
23、24 km/h
编号
长度/cm
直径/cm
频率/Hz
1
20.50
1.5
2131
2
31.00
2.00
1284
3
48.50
2.50
656
盐的浓度/%
0
5
10
15
20
凝固温度/°C
0
-3
-7.5
-12
-17
相关试卷
这是一份山东省莱芜市牛泉镇刘仲莹中学2023-2024学年九上物理期末预测试题含答案,共11页。
这是一份2023-2024学年山东省莱城区刘仲莹中学九年级物理第一学期期末达标测试试题含答案,共12页。试卷主要包含了下面关于电功率的说法中正确的是,下列说法正确的是等内容,欢迎下载使用。
这是一份2023-2024学年山东省莱城区刘仲莹中学物理九上期末监测模拟试题含答案,共15页。试卷主要包含了考生必须保证答题卡的整洁,以下说法正确的是等内容,欢迎下载使用。
