黑龙江省绥化市绥棱县2023-2024学年九年级(五四学制)上学期期末数学试题
展开
这是一份黑龙江省绥化市绥棱县2023-2024学年九年级(五四学制)上学期期末数学试题,共19页。试卷主要包含了考试结束后,将答题卡交回, 时代孕育理论,理论引领时代等内容,欢迎下载使用。
注意事项:
1.答题前,考生务必将自己的条形码粘贴在答题卡指定位置上。
2.回答选择题时,选出每小题答案后,用铅笔把答题卡上对应题目的答案标号涂黑。如需改动,用橡皮擦干净后,再选涂其他答案标号。回答非选择题时,将答案写在答题卡上。写在本试卷上无效。
3.考试结束后,将答题卡交回。
一、单项选择题:本题共20小题,每小题2分,共40分。在每小题列出的四个选项中,只有一项是符合题目要求的。
1. 2023年3月,美国爆发的银行危机引发了民主党、共和党两党的相互指责。总统拜登强调,美国早在奥巴马任总统时期就已经通过立法加强对银行业的监管,并确保不会发生类似2008年金融危机的事件,而共和党则认为美国当前经济危机发生的概率将进一步增加。下列对经济危机的认识正确的有( )
①经济危机是经济发展到一定阶段后无法避免的
②经济危机实质上是资本主义社会基本矛盾的外化
③经济危机的爆发受政治、经济等诸多因素的影响
④资本主义国家通过加强监管可以防止经济危机的发生
A. ①③B. ①④C. ②③D. ②④
【答案】C
【解析】
【详解】①:经济危机是资本主义发展到一定阶段的产物,其根本原因在于资本主义社会的基本矛盾,当这一矛盾被解决,即资本主义被社会主义所取代后,经济危机并非不可避免,①表述错误。
②:经济危机发生的根本原因在于生产社会化和生产资料资本主义私人占有制之间的矛盾,即资本主义社会的基本矛盾,这是资本主义社会一切矛盾和冲突的总根源,所以经济危机实质上是资本主义社会基本矛盾的外化,②符合题意。
③:资本主义发展到一定阶段,必然会产生经济危机,但经济危机爆发的时间、场域受到政治、经济等诸多因素的影响,材料中美国对银行业的监管可能在一定程度上延缓了经济危机的到来,③符合题意。
④:经济危机是资本主义无法克服的痼疾,资本主义国家通过加强监管并不能防止经济危机的发生,④表述错误。
故本题选C。
2. 2023年7月,某校以科学社会主义的发展历程为主题搜集整理了以下材料。下列说法正确的有( )
①剩余价值学说找到了变革资本主义社会的坚定力量
②1949年社会主义基本制度在中国建立起来
③十月革命建立了世界上第一个社会主义国家
④巴黎公社首次实现了社会主义由理论到实践的成功飞跃
A. ①③B. ①④C. ②③D. ②④
【答案】A
【解析】
【详解】①:剩余价值学说从经济学角度揭示了剩余价值的来源,揭示了资本家剥削工人、占有工人剩余劳动的秘密,揭示了无产阶级与资产阶级利益的根本对立,找到了变革资本主义社会的坚定力量,为无产阶级的斗争指明了方向,①符合题意。
②:1956年,生产资料私有制的社会主义改造取得决定性的胜利,标志着社会主义基本制度在中国建立起来,②表述错误。
③:1917年,俄国十月革命爆发,以列宁为代表的俄国布尔什维克党带领人民建立起了世界上第一个社会主义国家,③符合题意。
④:十月革命建立了世界上第一个社会主义国家,实现了社会主义理论、运动到实践、制度的伟大跨越,而不是巴黎公社,④表述错误。
故本题选A
3. 1921年7月,在浙江嘉兴南湖的游船上,中共一大通过了党的第一个纲领和决议,正式宣告中国共产党诞生。中国共产党的诞生( )
①使中国人民争取民族独立的斗争有了主心骨
②给中国送来了马克思列宁主义
③深刻改变了中华民族的前途命运
④开启了人类历史的新纪元
A. ①②B. ①③C. ②④D. ③④
【答案】B
【解析】
【详解】①③:中国共产党诞生后,中国人民谋求民族独立、人民解放和国家富强、人民幸福的斗争就有了主心骨,深刻地改变了中华民族的前途命运,①③符合题意。
②:1917年,十月革命一声炮响,给中国送来了马克思列宁主义,②不符合题意。
④:十月革命建立了世界上第一个社会主义国家,实现了社会主义从理论、运动到实践、制度的伟大跨越,开启了人类历史的新纪元,④不符合题意。
故本题选B。
4. 1956年,我国提前完成了第一个五年计划规定的一些主要指标。按1952年不变价格计算,1956年我国工业总产值为703.6亿元,超过了“一五”计划规定的1957年要达到的水平。在列入“一五”计划的46种主要工业产品中,生铁、钢材、水泥、纯碱、客车、棉纱、棉布等27种产品的产量已达到或超过了“一五”计划规定的1957年要达到的水平。下列对材料解读正确的有( )
①1956年,我国已经建成了完整的工业体系和国民经济体系
②我国由落后的农业国变成先进的工业国
③“一五”计划的提前完成为我国工业化打下了初步基础
④“一五”计划取得的成就为探索中国特色社会主义道路奠定了物质基础
A. ①②B. ①③C. ②④D. ③④
【答案】D
【解析】
【详解】③④:1956年,我国完成的第一个五年计划规定的一些主要指标,我国工业总产值为703.6亿元,超过了“一五”计划规定的1957年要达到的水平。在列入“一五”计划的46种主要工业产品中,生铁、钢材、水泥、纯碱、客车、棉纱、棉布等27种产品的产量已达到或超过了“一五”计划规定的1957年要达到的水平。可以看出“一五”计划的提前完成为我国工业化打下了初步基础,“一五”计划取得的成就为探索中国特色社会主义道路奠定了物质基础,③④正确。
①:1956年社会主义制度确立之后,我国建立起独立的比较完整的工业体系和国民经济体系,而不是建成了完整的工业体系和国民经济体系,①错误。
②:“一五”计划只是为我国工业化打下了初步基础,但并没有变成先进的工业国,②错误。
故本题选D。
5. 党的二十大报告指出,中国共产党已走过百年奋斗历程。我们党立志于中华民族千秋伟业,致力于人类和平与发展崇高事业,责任无比重大,使命无上光荣。在百年奋斗历程中,中国共产党先后召开了二十次全国人民代表大会。下列关于党的历次代表大会及其产生的深刻影响对应正确的有( )
①党的一大——中国共产党成立,中国革命的面貌焕然一新
②党的八大——明确当时党和全国人民的主要任务是进行社会主义改造
③党的十二大——提出“走自己的路,建设有中国特色的社会主义”这一鲜明主题
④党的二十大——提出并概括了新时代坚持和发展中国特色社会主义的基本方略
A. ①③B. ①④C. ②③D. ②④
【答案】A
【解析】
【详解】①③:党的一大正式宣告了中国共产党的诞生,中国的革命从此焕然一新;1982年,在党的十二大开幕式上,邓小平明确提出了“走自己的路,建设有中国特色的社会主义”,这一鲜明主题,①③正确。
②:党的八大明确了当时党和全国人民的主要任务是集中力量发展社会生产力,尽快把我国由落后的农业国变为先进的工业国,②排除。
④:党的十九大提出并概括了新时代坚持和发展中国特色社会主义的基本方略,④排除。
故本题选A。
6. 时代孕育理论,理论引领时代。中国共产党为什么能,中国特色社会主义为什么好,归根到底是因为马克思主义行,是中国化时代化的马克思主义行。下列关于马克思主义中国化时代化的表述正确的有( )
①毛泽东思想实现了马克思主义中国化的第一次历史性伟大飞跃
②习近平新时代中国特色社会主义思想是马克思主义中国化时代化的最新成果
③邓小平理论是马克思列宁主义基本原理同中国具体实际第二次结合的产物
④毛泽东思想是中国特色社会主义理论体系的开山之作
A. ①②B. ①④C. ②③D. ③④
【答案】A
【解析】
【详解】①②:毛泽东思想是马列主义在中国的创造性运用和发展,是被实践证明了的关于中国革命和建设的正确理论原则及经验总结,是马克思主义中国化的第一次历史性飞跃;习近平新时代中国特色社会主义思想是马克思主义中国化时代化的最新成果,①②正确。
③:在社会主义革命和建设时期,毛泽东提出把马列主义基本原理同中国具体实际进行“第二次结合”,邓小平理论是马克思主义与中国实践相结合的第二次历史性飞跃,③错误。
④:邓小平理论成功开创了中国特色社会主义,④错误。
故本题选A。
7. 在科学真理和崇高理想的指引下,中国大地发生历史巨变,我们无比坚定,社会主义没有辜负中国!在中国共产党领导人民的顽强奋斗中,信仰的光芒熠熠闪烁,伟大的事业青春盎然,我们无比自豪,中国没有辜负社会主义!下列能支持“中国没有辜负社会主义”这一论断的是( )
①中国特色社会主义理论体系赋予了马克思主义理论新的生机和活力
②中国梦是中国人民追求幸福的梦,与世界人民的梦想息息相关
③中华人民共和国的成立为实现国家富强、民族复兴展示了美好前景
④中国式现代化拓展了发展中国家走向现代化的途径
A. ①③B. ①④C. ②③D. ②④
【答案】B
【解析】
【详解】①:中国不断推进马克思主义中国化,中国特色社会主义理论的发展赋予了马克思主义理论新的生机和活力,不断促进社会主义理论的发展,证明了中国没有辜负社会主义,①符合题意。
②:中国梦是中国人民追求幸福的梦,与世界人民的梦想息息相关未体现中国与社会主义的关系,也未证明中国没有辜负社会主义,②不符合题意。
③:在科学社会主义理论的指导下,中华人民共和国的成立,为实现国家富强、民族复兴展示了美好前景,体现了社会主义没有辜负中国,而不是中国没有辜负社会主义,③不符合题意。
④:中国式现代化拓展了发展中国家走向现代化的途径,书写了社会主义道路的“新版本”,证明了中国没有辜负社会主义,④符合题意。
故本题选B。
8. 根据党的二十大部署,党中央决定,以县处级以上领导干部为重点在全党深入开展学习贯彻习近平新时代中国特色社会主义思想主题教育。习近平新时代中国特色社会主义思想( )
①科学回答了建设中国特色社会主义的一系列基本问题
②是新时代中国共产党的思想旗帜和精神旗帜
③为发展马克思主义作出了原创性贡献,是当代马克思主义
④深刻揭示了社会主义的本质,确立了社会主义初级阶段的基本路线
A. ①②B. ①④C. ②③D. ③④
【答案】C
【解析】
【详解】②③:习近平新时代中国特色社会主义思想是新时代中国共产党的思想旗帜和精神旗帜,为发展马克思主义作出了原创性贡献,是当代马克思主义,②③正确。
①④:邓小平理论深刻揭示了社会主义的本质,确立了社会主义初级阶段的基本路线,明确提出走自己的路、建设有中国特色社会主义,科学回答了建设中国特色社会主义的一系列基本问题,①④排除。
故本题选C。
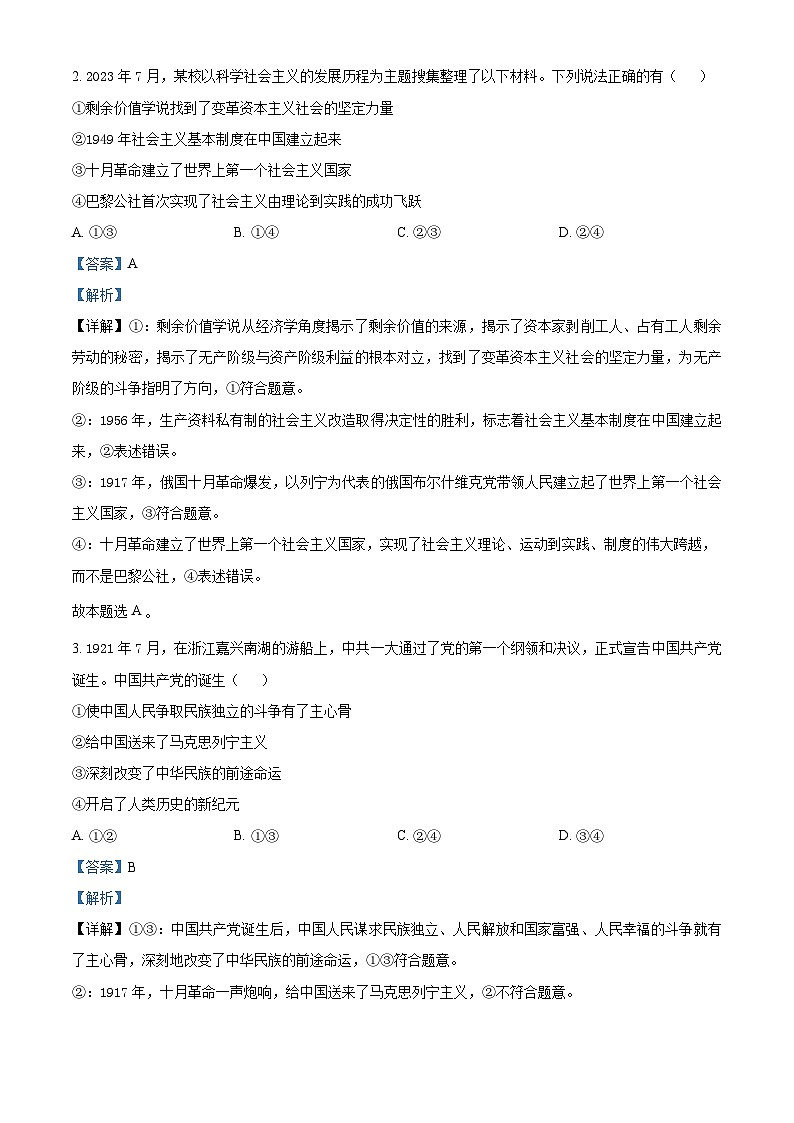
9. 下图是2013—2022年我国500强入围企业所有制结构变化趋势图。
下列对图表信息解读正确的有( )
A. 发展壮大国有经济要加快结构调整步伐
B. 国有经济在国民经济中的比重逐年下降
C. 民营企业稳步发展,实力不断增强
D. 国有企业是中国特色社会主义的重要物质基础
【答案】C
【解析】
【详解】C:从2013—2022年我国500强入围企业所有制结构变化趋势图可以看出,民营企业数量逐年增加,表明民营企业稳步发展,实力不断增强,C正确。
AD:材料反映了我国500强入围企业所有制结构的变化,未体现发展壮大国有经济要加快结构调整步伐和国有企业是中国特色社会主义的重要物质基础,AD排除。
B:在我国,公有资产在社会总资产中占优势,国有经济在国民经济中起主导作用,并且材料反映的是我国500强入围企业所有制结构的变化,与各种经济成分在国民经济中的比重无关,B排除。
故本题选C。
10. 浙江在新一轮国企改革深化提升行动中,稳步推进战略性重组、专业化整合,加快打造具有全国影响力的产业集团,强化国企在浙江省现代化产业体系建设中的引领作用。这些举措有利于( )
①稳固国有企业的主体地位
②推动国有企业做强做优做大
③坚持党对国有企业的全面领导
④增强国有企业活力,提高国有资本效率
A. ①②B. ①③C. ②④D. ③④
【答案】C
【解析】
【详解】①:公有制为主体是社会主义初级阶段经济制度的根本特征,①说法错误。
②④:浙江新一轮的国企改革深化提升行动,表明浙江对发展壮大国有经济的重视,这有利于推动国有企业做强做优做大、增强国有企业活力,提高国有资本效率,②④符合题意。
③:材料没体现党对国有企业的全面领导,③不符合题意。
故本题选C。
11. 党的二十大报告提出,构建全国统一大市场,深化要素市场化改革,建设高标准市场体系。下列关于“加快建设全国统一大市场”的认识错误的有( )
A. 统一市场基础制度规则,进一步完善市场体系
B. 需要党充分发挥“总揽全局、协调各方”的领导核心作用
C. 完善市场决定价格机制,政府不进行任何干预
D. 要贯彻执行全国统一的市场基础制度规则和竞争政策
【答案】C
【解析】
【详解】本题属于逆向选择题。
ABD:构建全国统一大市场,深化要素市场化改革,建设高标准市场体系需要统一市场基础制度规则,进一步完善市场体系,充分发挥党“总揽全局、协调各方”的领导核心作用,贯彻执行全国统一的市场基础制度规则和竞争政策,ABD正确,但不符合题意。
C:加快建设全国统一大市场,要完善主要由市场决定价格机制,政府不进行不当干预,政府定价主要限定在重要公用事业、公益性服务、网络型自然垄断环节等方面,C错误,但符合题意。
故本题选C。
12. 近年来,G省市场监管系统严厉打击虚假宣传、刷单炒信、商业混淆、商业贿赂等不正当竞争行为,不断推进企业商业秘密、商业标识、商业信誉保护工作。不正当竞争行为的存在表明市场调节具有( )
A. 无序性B. 盲目性C. 滞后性D. 自发性
【答案】D
【解析】
【详解】D:不正当竞争行为的存在表明市场调节具有自发性,D正确。
A:无序性不是市场调节的弊端,A排除。
B:盲目性是指由于生产经营者不可能完全和及时掌握市场上所有信息,因而其决策必然带有一定的盲目性,材料没有涉及,B排除。
C:滞后性是指由于从价格形成、价格信号传递到生产的调整有一定的时间差,市场调节往往具有滞后性,材料未涉及滞后性,BC排除。
故本题选D。
13. 2023年《政府工作报告》指出,推进财税金融体制改革。深化预算管理体制改革,加大预算公开力度,推进中央与地方财政事权和支出责任划分改革,完善地方政府债务管理体系,构建综合与分类相结合的个人所得税制,进一步深化税收征管改革,完善资本市场基础制度。这些举措( )
①要求政府认真履行经济职能
②通过货币政策促进资本市场完善
③遵循了社会主义市场经济规律
④是对我国现阶段收入分配制度的全面创新
A. ①③B. ①④C. ②③D. ②④
【答案】A
【解析】
【详解】①:政府的经济职能涉及战略规划、宏观经济、产业政策、区域与环境政策、弥补市场缺陷、保障社会公平等各个方面,要推进财税金融体制改革,政府必须认真履行经济职能,①符合题意。
②:推进财税金融体制改革主要涉及财政政策,并不涉及货币政策,②不符合题意
③:2023年《政府工作报告》中提出推进财税金融体制改革的具体措施是符合中国经济运行实际的正确举措,遵循了社会主义市场经济规律,③符合题意。
④:材料中仅提及构建综合与分类相结合的个人所得税制,进一步深化税收征管改革,并未要求对现阶段收入分配制度进行全面创新,④不符合题意。
故本题选A。
14. 2023年11月,国家发展改革委发布的《城市社区嵌入式服务设施建设工程实施方案》提出,城市社区嵌入式服务设施为社区居民提供养老托育、社区助餐、家政便民、健康服务、体育健身、文化休闲、儿童游憩等一种或多种服务。该方案能够打通城市治理“最后一公里”,实现服务群众“零距离”。加强城市社区嵌入式服务设施建设( )
①根本目的在于最大化利用社区公共空间
②能够解决我国城市建设面临的各种问题
③表明我国政府坚持以人民为中心的发展思想
④有利于增强人民群众的获得感、幸福感、安全感
A. ①②B. ①④C. ②③D. ③④
【答案】D
【解析】
【详解】③④:城市社区嵌入式服务设施为社区居民提供养老托育、社区助餐、等一种或多种服务,实现服务群众“零距离”,有利于增强人民群众的获得感、幸福感、安全感,表明我国政府坚持以人民为中心的发展思想,坚持发展为了人民,发展成果由人民共享,③④符合题意。
①:根本目的在于更好保障人民权益,满足人民日益增长的美好生活需求,①错误。
②:本项夸大了加强城市社区嵌入式服务设施建设的作用,②错误。
故本题选D。
15. 我国清洁能源消费占比大幅提升,水电、风电、光伏发电装机容量均居世界第一。2022年全国单位国内生产总值二氧化碳排放比2012年下降40.1%,清洁能源消费比重由14.5%上升至25.9%,煤炭在一次能源消费中的比重由68.5%下降至56.2%。材料表明我国( )
①实现了绿色发展的目标
②坚持绿色发展理念
③转变发展方式的成效显著
④能源浪费问题得到根治
A. ①②B. ①④C. ②③D. ③④
【答案】C
【解析】
【详解】①②:我国清洁能源消费占比大幅提升,各项指标持续改善,但煤炭在一次能源消费中占比仍有56.2%,说明我国坚持绿色发展理念,不断改善我国的生态环境,但还未实现绿色发展的目标,①表述错误,②符合题意。
③:2022年全国单位国内生产总值二氧化碳排放比2012年下降40.1%,清洁能源消费比重由14.5%上升至25.9%,煤炭在一次能源消费中的比重由68.5%下降至56.2%,这表明我国转变发展方式的成效显著,③符合题意。
④:材料主要强调我国能源结构改善的问题,并未涉及能源浪费问题,亦不涉及能源浪费问题是否被根治,④不符合题意。
故本题选C。
16. 据统计,我国中部和西部地区生产总值的全国占比已由 2012 年的 21.3%、19.6%提高到2022年的 22.1%、21.4%,东部与中西部地区人均地区生产总值之比分别从 2012 年的1.69、1.87 下降至 2022年的 1.50、1.64。 材料表明( )
①我国区域发展协调性不断增强
②我国地区经济增长速度放缓
③中西部地区对我国经济增长的贡献率不断提高
④我国已经构建起优势互补、高质量发展的区域经济布局
A ①②B. ①③C. ②④D. ③④
【答案】B
【解析】
【详解】①③:我国中部和西部地区生产总值的全国占比提高,东部与中西部地区人均地区生产总值之比下降,表明中西部地区对我国经济增长的贡献率不断提高,中西部与东部的区域发展差距在缩小,我国区域发展协调性不断增强,①③符合题意。
②:材料没有体现出我国地区经济增长速度,材料强调的是我国中部和西部地区生产总值的全国占比和东部与中西部地区人均地区生产总值之比的变化,②排除。
④:新形势下促进区域协调发展,要形成优势互补、高质量发展的区域经济布局,并不是已经形成,④错误。
故本题选B。
17. 得益于中非日益紧密的双边经贸联系,中国企业家敏锐地观察到了非洲市场的成长新动向,在当地设厂生产建材家具、塑料制品、食品医药、服装鞋帽等生活类工业品,不仅能显著地节省运输成本,而且能根据消费者的需要及时调整产品性能,跟上市场潮流变化,产品针对性、时效性强。材料表明( )
①中国稳步扩大制度、标准等制度型开放
②开放发展注重的是解决发展动力问题
③中国企业积极开拓国际市场,利用国际资源
④中国企业坚持顾客至上的经营理念
A. ①②B. ①③C. ②④D. ③④
【答案】D
【解析】
【详解】①:材料主要强调中国企业“走出去”,在非洲当地设厂,并未涉及扩大制度、标准等制度型开放,①不符合题意。
②:创新发展注重的是解决发展动力问题,开放发展注重的是解决内外联动问题,②表述错误。
③:中国企业积极“走出去”,在非洲当地设厂生产各类产品,体现了中国企业积极开拓国际市场,利用国际资源,③符合题意。
④:中国企业在非洲当地设厂,根据消费者的需要及时调整产品性能,跟上时代潮流,体现了其坚持顾客至上的经营理念,④符合题意。
故本题选D。
18. 2023年上半年,王某家总收入为51000元。其中,承包集体土地种植中药材获得的收入为30000元,农闲时打零工收入 10000元,入股村办企业分红收入 5000元,银行利息及理财收益共计5000元,国家发放的种粮补贴等转移性收入1000元。对此,下列分析正确的是( )
①按生产要素分配是王某家收入的部分来源
②种粮补贴等转移性收入属于初次分配所得
③王某家的收入中按生产要素分配的收入为 10000元
④王某家的收入以按劳分配所得为主
A. ①③B. ①④C. ②③D. ②④
【答案】B
【解析】
【详解】①④:王某家总收入为51000元,按劳分配所得到的收入包括承包集体土地种植中药材获得的收入为30000元;按生产要素分配所得包括农闲时打零工收入 10000元,入股村办企业分红收入 5000元,银行利息及理财收益共计5000元,表明王某家的收入以按劳分配所得为主,按生产要素分配是王某家收入的部分来源,①④符合题意。
②:种粮补贴等转移性收入属于再分配所得,②错误。
③:按生产要素分配所得包括农闲时打零工收入 10000元,入股村办企业分红收入 5000元,银行利息及理财收益共计5000元,共20000元,③不符合题意。
故本题选B。
19. 2023年8月,国务院印发《关于提高个人所得税有关专项附加扣除标准的通知》,决定提高3岁以下婴幼儿照护、子女教育、赡养老人个人所得税专项附加扣除标准。此举有利于( )
①实现居民收入增长和经济增长基本同步
②减轻家庭负担,增强居民生育意愿
③增加部分居民收入,激发居民消费潜力
④提高低收入者收入,保障他们的基本权益
A. ①③B. ①④C. ②③D. ②④
【答案】C
【解析】
【详解】①:材料强调对有家庭抚养赡养负担居民对个人所得税的完善,并不涉及居民收入增长与经济增长的关系问题,①不符合题意。
②:提高3岁以下婴幼儿照护、子女教育、赡养老人个人所得税专项附加扣除标准,有利于减轻家庭抚养赡养的负担,提升人民群众的获得感,从而增强居民的生育意愿,②符合题意。
③:提高3岁以下婴幼儿照护、子女教育、赡养老人个人所得税专项附加扣除标准,有利于减轻有家庭抚养赡养负担的居民的纳税负担,增加收入,从而激发居民的消费潜力,③符合题意。
④:有家庭抚养赡养负担的居民并不一定属于低收入者,材料并不强调提高低收入者收入,④不符合题意。
故本题选C。
20. 2023年《政府工作报告》指出,要深化医药卫生体制改革,促进医保、医疗、医药协同发展和治理。积极实施应对人口老龄化国家战略,加强养老服务保障,完善生育支持政策体系。对此,下列说法正确的是( )
A. 社会保障是保障社会成员生活安全和生存权利的“最后一道防线”
B. 社会保险是我国社会保障体系的核心,具有强制性和福利性质
C. 社会保障可以发挥互助功能帮助他人,但无法分摊风险
D. 社会保险能够不断满足社会成员的生活需要,保障人民的最低生活水平
【答案】B
【解析】
【详解】A:社会救助是保障社会成员生活安全和生存权利的“最后一道防线”,而非社会保障,A表述错误。
B:社会保险是我国社会保障体系的核心,具有强制性和福利性质,B说法正确。
C:社会保障可以通过风险分担与责任共担,充分发挥互助共济的功能,C表述错误。
D:社会保险能保障公民在年老、疾病、工伤、实业、生育等情况下依法从国家和社会获得物质帮助,社会救助能保障人民的最低生活水平,D表述错误。
故本题选B。
二、多选题:本题共5小题,每小题4分,共20分。每小题有多项符合题目要求,全都选对得4分,选对但不全对的得2分,有选错的则得0分。
21. 开放是当代中国的鲜明标识,也是W省发展的亮眼底色。近年来,W省深化市场化改革,扩大高水平开放,深入推进改革创新,着力破解深层次体制机制障碍,在经济体制改革重点领域取得了积极成效。这表明( )
A. 改革开放永无止境,只有进行时,没有完成时
B. W省努力完善社会主义市场经济体制
C. W省坚持社会主义初级阶段的基本路线
D. 改革开放是中国特色社会主义最本质的特征
【答案】A
【解析】
【详解】A:近年来,W省不断推动改革与开放的深化,进一步推动改革开放取得更大成就,体现了改革开放永无止境,只有进行时,没有完成时,A符合题意。
B:材料强调W省推动改革、开放的不断深化与发展并取得积极成效,未明确提及完善社会主义市场经济体制,B不符合题意。
C:中国共产党在社会主义初级阶段的基本路线是领导和团结各族人民,以经济建设为中心,坚持四项基本原则,坚持改革开放,自力更生,艰苦创业,为把我国建设成为富强民主文明和谐美丽的社会主义现代化强国而奋斗,材料强调改革开放,并未涉及基本路线,C不符合题意。
D:中国共产党的领导是中国特色社会主义最本质的特征,而不是改革开放,D表述错误。
故本题选A。
22. 2023年10月,第三届“一带一路”国际合作高峰论坛在北京举行。共建“一带一路”倡议提出10年来,我国已同151个国家、32个国际组织签署了合作文件,形成了3000多个合作项目,拉动了近1万亿美元的投资。材料表明( )
A. 中国为世界经济的发展作出了重要贡献
B. 推进伟大事业需要我们坚持“四个自信”
C. 共建“一带一路”是构建人类命运共同体的实践
D. 中国通过制度性开放加快建设贸易强国
【答案】AC
【解析】
【详解】A:共建“一带一路”倡议提出10年来的成就说明中国为世界经济的发展作出了重要贡献,A正确。
B:材料未涉及“四个自信”,B不符合题意。
C:同151个国家、32个国际组织签署了合作文件,形成了3000多个合作项目,拉动了近1万亿美元的投资。表明共建“一带一路”是构建人类命运共同体的实践,C正确。
D:制度性开放:是规则、规制、管理、标准等方面的开放,是在商品和要素流动型基础上的开放,是更高水平的开放。“一带一路”中国为世界做的贡献,并不涉及制度性开放,D不符合题意。
故本题选AC。
23. 数据要素作为新型生产要素,不仅具备可交易、可流通的内在特征,更能依托数字技术手段,实现跨越时空距离、更快速更便捷地交易流通。促进数据要素的发展需要( )
A. 完善生产要素按贡献参与分配的制度,巩固生产要素在分配中的主体地位
B. 发挥数据要素在经济社会发展中的重要作用,充分调动数据要素所有者的积极性
C. 加快释放数据要素新价值,凸显数据要素在现代化建设全局中的核心地位
D. 认识到数据要素是生产力的重要组成部分,充分激发数据要素的市场活力
【答案】BD
【解析】
【详解】A:我国实行按劳分配为主体,多种分配方式并存的分配制度,生产要素参与分配是我国分配制度的重要组成部分,而非主体,A表述错误。
BD:促进数据要素的发展需要认识到数据要素是生产力的重要组成部分,充分激发数据要素的市场活力;需要发挥数据要素在经济社会发展中的重要作用,充分调动数据要素所有者的积极性,BD符合题意。
C:创新在现代化建设全局中居于核心地位,而非数据要素,C表述错误。
故本题选BD。
24. 杭州亚运会为小微企业提供了良好的发展机会,其供应商中有六成是小微企业。许多中小微企业紧盯市场需求,加快转型升级,通过丰富品牌、创新运营、加强体验、线上销售、直播展示等方式打造强内容驱动力,使体育元素与购物、餐饮、文化、娱乐等业态创新融合;同时,苦练内功,提高应对风险的能力。这些中小微企业的成功得益于( )
A. 推动线上线下消费融合发展,适应消费者多元化需求
B. 深入推进需求侧结构性改革,有效化解国内产能过剩
C. 以市场为导向开展经营活动,规避了国际经营的风险
D. 制定了正确的经营战略,顺应潮流,形成企业独特优势
【答案】D
【解析】
【详解】A:材料强调许多小微企业通过线上销售、直播展示等线上方式促进消费融合发展,并未强调线上线下的融合,A不符合题意。
B:中小微企业紧盯市场需求,加快转型升级,这是在进行供给侧结构性改革,而不是需求侧结构性改革,且材料不涉及国内产能过剩,B不符合题意。
C:材料强调杭州亚运会为中小微企业提供了发展机会,并未体现中小微企业国际化经营,亦不涉及规避国际经营风险的问题,C不符合题意。
D:许多中小微企业紧盯市场需求、加快升级、打造强内容驱动力、推动业态创新融合、提高应对风险的能力体现了这些企业在生产经营过程中制定了正确的经营战略,顺应潮流,形成企业独特优势,从而取得成功,D符合题意。
故本题选D。
25. 以工代赈是指政府投资建设基础设施工程,受赈济者参加工程建设获得劳务报酬,以此取代直接赈济的一项扶持政策。国家开展以工代赈( )
A. 是促进困难群体就业的根本途径
B. 有利于引导人们弘扬劳动精神,辛勤劳动
C. 有利于巩固脱贫攻坚成果,保障和改善民生
D. 有利于促进共同富裕,实现社会公平
【答案】BCD
【解析】
【详解】BCD:以工代赈是指政府投资建设基础设施工程,受赈济者参加工程建设获得劳务报酬,以此取代直接赈济的一项扶持政策,可见,国家开展以工代赈有利于引导人们弘扬劳动精神,辛勤劳动;有利于巩固脱贫攻坚成果,保障和改善民生;有利于促进共同富裕,实现社会公平,BCD正确。
A:国家开展以工代赈是促进困难群体就业的途径一种, 但不是根本途径,根本途径是大力发展生产力,A错误。
故本题选BCD。
三、非选择题:本题共3小题,共40分。
26. 阅读材料,完成下列要求。
2023年6月,习近平总书记同团中央新一届领导班子成员集体谈话并发表重要讲话时强调,把党的中心任务作为中国青年运动和青年工作的主题和方向,这是一百多年来中国青年运动和青年工作的一条基本经验。共青团要把牢新时代青年工作的主题,最广泛地把青年团结起来、组织起来、动员起来,激励广大青年增强历史责任感和使命感,激发强国有我的青春激情,在强国建设、民族复兴伟业中勇当先锋队、突击队。
结合材料,运用《中国特色社会主义》的知识,说明在新时代,广大青年应如何为实现中华民族伟大复兴贡献力量。
【答案】①广大青年要坚持中国共产党的领导,坚定理想信念,坚决听党话、跟党走。
②广大青年要坚持以习近平新时代中国特色社会主义思想为指导,树立共产主义远大理想,坚定中国特色社会主义共同理想。
③广大青年要将个人梦想融入到国家、民族的梦想当中,锐意进取、埋头苦干。
④广大青年要志存高远,脚踏实地,勇做时代的弄潮儿,在实现中国梦的生动实践中放飞青春梦想,在为人民利益的不懈奋斗中书写人生华章。
(原卷无答案,此答案仅供参考)
【解析】
【分析】背景素材:习近平的重要讲话
考点考查:中国特色社会主义的相关知识
能力考查:描述和阐释事物、论证和探究问题
核心素养:政治认同、科学精神、公共参与
【详解】第一步:审设问。明确主体、作答范围、问题限定和作答角度。
本题属于措施类主观题,知识范围限定为《中国特色社会主义》相关知识,设问要求说明在新时代,广大青年应如何为实现中华民族伟大复兴贡献力量,考生可根据材料内容和设问要求调动实现中华民族伟大复兴的中国梦的相关知识加以分析说明。
第二步:审材料。提取关键信息,链接教材知识。
关键信息①:把党的中心任务作为中国青年运动和青年工作的主题和方向,这是一百多年来中国青年运动和青年工作的一条基本经验→可结合新时代要坚持党的领导相关知识,说明新时代广大青年应坚持中国共产党的领导,坚定理想信念,坚决听党话、跟党走。
关键信息②:共青团要把牢新时代青年工作的主题,最广泛地把青年团结起来、组织起来、动员起来→可结合新时代的指导思想相关知识,说明新时代要以共同的思想将广大青年团结起来,即广大青年应坚持以习近平新时代中国特色社会主义思想为指导,树立共产主义远大理想,坚定中国特色社会主义共同理想。
关键信息③:激励广大青年增强历史责任感和使命感,激发强国有我的青春激情→可结合中国梦与个人的关系,说明新时代广大青年应将个人梦想融入到国家、民族的梦想当中,锐意进取、埋头苦干。
关键信息④:广大青年要在强国建设、民族复兴伟业中勇当先锋队、突击队→可结合实现中国梦的知识,说明新时代广大青年应志存高远,脚踏实地,勇做时代的弄潮儿,在实现中国梦的生动实践中放飞青春梦想。
第三步:整合信息,组织答案。注意设问限定、教材知识与材料信息的有机结合。
27. 阅读材料,完成下列要求。
M县地处苏、鲁、豫、皖4省交界处,优越的气候条件和黄河故道特有的沙质土壤为酥梨提供了适宜的生长环境。为促进酥梨产业发展,M县将农业物联网、人工智能、农业机器人、区块链等新一代信息与装备技术引入酥梨产业。近年来,M县在不断挖深、做精酥梨加工产业链的同时,依托近百万亩生态果园、百里黄河故道等资源环境优势,开展梨花节、采梨节等特色节庆活动。M酥梨先后获国家农产品地理标志认证,被评为“全国百强农产品区域公用品牌”等称号。2022年,“M酥梨”品牌价值达190.64亿元。2023年梨花节期间,当地旅游综合收入6.47亿元。
结合材料,运用推动高质量发展的知识,说明M县是如何促进酥梨产业发展的。
【答案】
① M县建设创新引领、协同发展产业体系,将新一代信息与装备技术引入酥梨产业中,利用科技创新成果促进酥梨生产效率与质量的提升,推动酥梨产业现代化。
② M县除进行酥梨生产外,积极延长酥梨产业链条,发展酥梨加工产业,依托果园、黄河等资源发展旅游业,积极促进酥梨领域的一二三产业的协调、融合发展,推动产业结构优化升级。
③ M县通过提升产品质量、管理水平,积极打造“M酥梨”品牌,先后获得多项荣誉称号,形成了品牌效益,提升产品附加值,推动酥梨产业进一步发展。
(原卷无答案,此答案仅供参考)
【解析】
【分析】背景素材:M县积极推进酥梨产业发展
考点考查:推动经济高质量发展等有关知识
能力考查:获取和解读信息,调动和运用知识,描述和阐述事物
核心素养:政治认同、科学精神
【详解】第一步:审设问。明确知识范围、题型及问题限定。本题属于措施类主观题,知识限定为推动经济高质量发展的知识,设问要求说明M县促进酥梨产业发展的措施,作答时应首先从材料提取有效信息,在此基础上与教材知识相链接。
第二步:审材料。提取关键信息,链接教材知识。
关键信息①:为促进酥梨产业发展,M县将新一代信息与装备技术引入酥梨产业→可联系教材创新发展理念、推动经济高质量发展的措施的知识,指出M县在促进酥梨产业发展时,建设创新引领、协同发展的产业体系,利用科技创新成果提高酥梨生产效率与质量。
关键信息②:M县不断深挖、做精酥梨加工产业链的同时,还依托果园、黄河等资源开展梨花市、梨花节等节庆活动→可联系教材协调发展理念、推动经济高质量发展的措施的知识,指出M县在生产酥梨的同时,积极延长酥梨产业的链条,发展酥梨加工、旅游等产业,推动一二三产业融合发展。
关键信息③:M酥梨获国家农产品地理标志认证,被评为“全国百强农产品区域公用品牌”,且品牌价值不断攀升→可联系企业成功经营的因素、推动经济高质量发展的措施的知识,指出M县在促进酥梨产业发展时,通过提升产品质量、管理水平,积极打造“M酥梨”品牌,形成品牌效益,提升产品附加值。
第三步:整合信息,组织答案。注意设问限定、教材知识与材料信息的有机结合。
28. 阅读材料,完成下列要求。
2023年11月9日,京津冀三地市场监管部门在京签署共建“信用京津冀”框架协议。京津冀三地市场监管部门将依托国家企业信用信息公示系统,建立京津冀信用数据共享专区,助力信用信息跨区域互认,形成数据互通联动的“一体化”格局;通过统一信用监管规则,强化异地同标、协同共治;通过加强大数据监测分析,应用大数据、云计算、人工智能等新技术,加强信用监管工作情况等的比较分析;研究制定京津冀区域内统一的经营主体信用监管地方标准,探索信用激励创新机制。
(1)结合材料,运用我国的社会主义市场经济体制的知识,分析京津冀三地共建“信用京津冀”的意义。
(2)请以“社会责任谨记心田,诚信经营方能长久”为主题写一篇短评。
要求:①主题鲜明,观点正确,逻辑严谨;②准确使用学科术语;③严禁抄袭给定材料;④150字左右。
【答案】28. ① 有利于维护市场秩序,维护公平开放透明的市场规则,促进三地企业自主经营、公平竞争;有利于提高资源配置效率和公平性,充分发挥市场在资源配置中的决定性作用;有利于更好履行政府的职能,弥补市场调节的局限性;有利于推动有效市场和有为政府更好结合,发挥社会主义市场经济的优势。
29. ①企业的信誉和形象是企业的一种无形资产,它通过产品和服务在市场形成企业自身的竞争优势。企业是否诚信经营关系企业成败,企业通过不正当手段谋取利益不仅不会取得真正的成功,违法者还会受到法律的制裁。②在市场监管和权益保护力度不断加大,消费者维权意识不断增强的背景下,企业只有在商品质量提升和服务保障方面多下功夫才能让生意常青。
(原卷无答案,此答案仅供参考)
【解析】
【分析】背景素材:京津冀三地共建“信用京津冀”
考点考查:充分发挥市场在资源配置中的决定性作用、更好发挥政府作用、企业经营成功的因素等相关知识
能力考查:调动和运用知识、描述和阐释事物、论证和探究问题
核心素养:政治认同、科学精神
【小问1详解】
第一步:审设问。明确主体、知识范围、问题限定和作答角度。本题要求分析京津冀三地共建“信用京津冀”的意义,要运用教材中相关知识,结合材料信息分析说明。
第二步:审材料。提取关键信息,链接教材知识。
关键信息①:通过统一信用监管规则,强化异地同标、协同共治→可联系维护市场秩序,维护公平开放透明的市场规则,促进企业自主经营、公平竞争。
关键信息②:将依托国家企业信用信息公示系统,建立京津冀信用数据共享专区,助力信用信息跨区域互认,形成数据互通联动的“一体化”格局→可联系提高资源配置效率和公平性,充分发挥市场在资源配置中的决定性作用。
关键信息③:通过加强大数据监测分析,应用大数据、云计算、人工智能等新技术,加强信用监管工作情况等的比较分析→可联系有利于更好履行政府的职能,弥补市场调节的局限性。
关键信息④:研究制定京津冀区域内统一的经营主体信用监管地方标准,探索信用激励创新机制→可联系有利于推动有效市场和有为政府更好结合,发挥社会主义市场经济的优势。
第三步:整合信息,组织答案。注意教材信息与材料信息相结合。
【小问2详解】
本题是开放性试题,要求以“社会责任谨记心田,诚信经营方能长久”为主题写一篇短评。要运用企业经营成功的因素等相关知识,从企业承担社会责任、注重信誉和形象的必要性和重要性等角度论述。答案不固定,言之有理即可。
相关试卷
这是一份黑龙江省绥化市绥棱县2023-2024学年九年级(五四学制)上学期期末数学试题(含解析),共20页。
这是一份黑龙江省绥化市绥棱县2023-2024学年九年级上学期1月期末数学试题,共4页。
这是一份黑龙江省绥化市绥棱县克音河学校2022-2023学年七年级(五四学制)上学期期中数学试题,共5页。试卷主要包含了考试时间90分钟,全卷共三道大题,总分120分,方程的解是,若,则整式的值为等内容,欢迎下载使用。

