


江苏省盐城市大丰区第一共同体2023-2024学年物理八年级第一学期期末质量检测试题含答案
展开
这是一份江苏省盐城市大丰区第一共同体2023-2024学年物理八年级第一学期期末质量检测试题含答案,共12页。试卷主要包含了关于声现象,下列说法正确的是,下列现象中,由光的反射形成的是等内容,欢迎下载使用。
学校_______ 年级_______ 姓名_______
请考生注意:
1.请用2B铅笔将选择题答案涂填在答题纸相应位置上,请用0.5毫米及以上黑色字迹的钢笔或签字笔将主观题的答案写在答题纸相应的答题区内。写在试题卷、草稿纸上均无效。
2.答题前,认真阅读答题纸上的《注意事项》,按规定答题。
一、选择题(每题1.5分,共30题,45分)
1.下列数据中,最接近生活实际的是( )
A.人体正常体温约为42℃B.某中学生跑1000m的距离用时4s
C.一支新2B铅笔的长度约为50cmD.一位普通初中生的质量约为50kg
2.体育活动中蕴含很多物理知识,下列相关说法中正确的是( )
A.用力扣杀排球时手感到疼痛,说明力的作用是相互的
B.足球被踢出后仍能继续运动,是因为受到惯性力作用
C.乒乓球被扣杀后飞向对方,说明力可以维持物体运动
D.铅球落地后将地面砸个坑.说明铅球受力发生了形变
3.关于声现象,下列说法正确的是( )
A.超声波在真空中传播的速度最快
B.禁止鸣笛是在传播过程中减弱噪声
C.闻其声知其人,是根据音色来辨别
D.声音的传播速度与介质的温度无关
4.学校在预防新冠肺炎期间,要求对每位师生进行体温检测。下列说法正确的是( )
A.体温计的量程是35℃~45℃
B.体温计的分度值是1℃
C.检测某同学体温是36.8℃,该同学体温正常
D.冰水混合物的温度一定为0℃
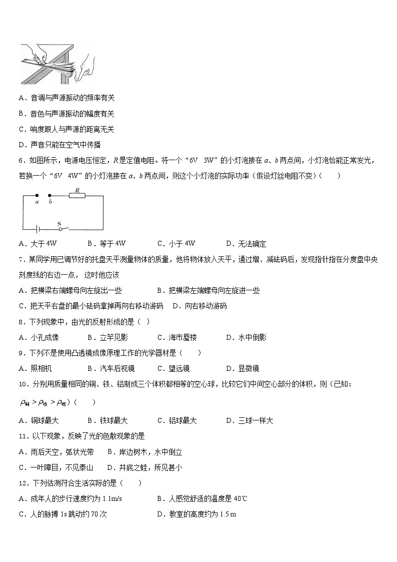
5.如图所示,小秦改变了尺子伸出桌面的长度,用大小相同的力拨动尺子,尺子振动的
A.音调与声源振动的频率有关
B.音色与声源振动的幅度有关
C.响度跟人与声源的距离无关
D.声音只能在空气中传播
6.如图所示,电源电压恒定,R是定值电阻。将一个“6V 3W”的小灯泡接在a、b两点间,小灯泡恰能正常发光,若换一个“6V 4W”的小灯泡接在a、b两点间,则这个小灯泡的实际功率(假设灯丝电阻不变)( )
A.大于4WB.等于4WC.小于4WD.无法确定
7.某同学用已调节好的托盘天平测量物体的质量,他将物体放入天平,通过增、减砝码后,发现指针指在分度盘中央刻度线的右边一点, 这时他应该
A.把横梁右端螺母向左旋出一些B.把横梁左端螺母向左旋进一些
C.把天平右盘的最小砝码拿掉再向右移动游码D.向右移动游码
8.下列现象中,由光的反射形成的是( )
A.小孔成像B.立竿见影C.海市蜃楼D.水中倒影
9.下列不是使用凸透镜成像原理工作的光学器材是( )
A.照相机B.汽车后视镜C.望远镜D.显微镜
10.分别用质量相同的铜、铁、铝制成三个体积都相等的空心球,比较它们中间空心部分的体积,则(已知:)( )
A.铜球最大B.铁球最大C.铝球最大D.三球一样大
11.以下现象,反映了光的色散现象的是
A.雨后天空,弧状光带 B.岸边树木,水中倒立
C.一叶障目,不见泰山 D.井底之蛙,所见甚小
12.下列估测符合生活实际的是( )
A.成年人的步行速度约为1.1m/sB.人感觉舒适的温度是40℃
C.人的脉搏1s跳动约70次 D.教室的高度约为1.5 m
13.下列现象中,属于凝华的是
A.冰凌的消融
B.霜的形成
C.冰冻的衣服晾干
D.露的形成
14.幻灯机的镜头焦距为f,用它放映时,要在屏幕上成放大的清晰的像,幻灯片与镜头间的距离应该( )
A.大于2fB.等于f
C.大于f,小于2fD.小于f
15.酒精测试仪可检测驾驶员是否酒后驾车,如图所示是它的原理图,酒精气体传感器的电阻随酒精气体的浓度增大而减小,如果测试到的酒精气体浓度越大,那么( )
A.传感器的电阻越大
B.通过传感器的电流越小
C.电压表的示数越大
D.传感器两端的电压越大
16.在图甲、乙所示的虚线方框内各放置一个透镜,发光点发现的两束光通过透镜前后的方向如图所示,则
A.甲为凹透镜,乙为凸透镜
B.甲为凸透镜,乙为凹透镜
C.甲、乙都为凸透镜
D.甲、乙都为凹透镜
17.指纹锁是一种集光学、电子计算机、精密机械等多项技术于一体的高科技产品,它的“钥匙”是特定人的指纹(S1)、磁卡(S2)或应急钥匙(S3),三者都可以单独使电动机M工作而打开门锁.下列电路设计符合要求的是
A.
B.
C.
D.
18.如图所示,警察站在平面镜前正立警容,下列说法正确的是( )
A.警察在平面镜中成实像
B.警察远离平面镜时,在平面镜中所成的像变小
C.警察靠近平面镜时,像远离平面镜
D.警察距离平面镜2m时,警察跟像的距离是4m
19.图所示的光现象中,由于光的反射形成的是( )
A.阳光穿过树林B.小桥在水中的例影
C.铅笔好像被折断D.阳光穿过三棱镜
20.如图所示是四种测量水温的操作,其中正确的是( )
A.B.C.D.
21.墨子是历史上第一个完成小孔成像实验的人,如图所示各选项中光现象的原理与墨子完成的小孔成像原理一致的是
A.彩虹B.水中鸟的倒影C.手影戏D.观察昆虫
22.如图所示,小明用水壶烧水,水沸腾后,仔细观察发现,A 、B两个位置,有一个位置出现大量“白气”。下列关于“白气”的分析中,正确的是( )
A.“白气”是气态水,A处较浓
B.“白气”是气态水,B处较浓
C.“白气”是液态水,A处较浓
D.“白气”是液态水,B处较浓
23.在物理学中,图象可以直观地描述物体的运动规律,下列图象中表示物体做加速直线运动的是( )
A.B.
C.D.
24.能区分不同乐器声音的主要依据是
A.频率B.音调
C.响度D.音色
25.关于光现象,下列说法中正确的是
A.矫正远视眼需要配戴合适的凹透镜
B.人站在穿衣镜前看到自己在镜中的像是实像
C.用照相机拍照时,景物应位于照相机镜头的二倍焦距以内
D.显微镜通过物镜和目镜可形成待观察物体的放大的虚像
26.入冬以来气候干燥,许多地区多处发生火灾。如若被困火灾现场,建筑物内受困人员应捂鼻、弯腰迅速撤离火场,这是因为燃烧产生的有毒有害气体与空气相比( )
A.温度较低,密度较大B.温度较低,密度较小
C.温度较高,密度较大D.温度较高,密度较小
27.如图是第30届潍坊国际风筝会吉祥物﹣﹣“绿色花蛇”,它在竖直放置的平面镜中的像是下图中的哪一个( )
A.B.C.D.
28.关于误差与错误,下列说法正确的是( )
A.读数时,多估读几位数字,可以减小误差
B.误差和错误一样,是完全可以避免的
C.只要测量认真仔细,工具精密,就不会有误差
D.测量时误差不可避免
29.如图所示,A、B、C是三个完全相同的容器,分别将质量相等的酒精、硫酸和水三种液体倒入容器中。已知 ρ酒精
相关试卷
这是一份江苏省盐城市大丰区共同体2023-2024学年九年级物理第一学期期末学业水平测试试题含答案,共8页。试卷主要包含了考生必须保证答题卡的整洁,以下有关电的相关说法正确的是等内容,欢迎下载使用。
这是一份江苏省盐城市大丰区第一共同体2023-2024学年物理九上期末学业水平测试试题含答案,共13页。试卷主要包含了下列估测值最接近实际的是,下列措施中,为了减慢蒸发的是,两个定值电阻R1等内容,欢迎下载使用。
这是一份江苏省盐城市大丰区2023-2024学年九年级物理第一学期期末达标检测模拟试题含答案,共12页。试卷主要包含了以下估测最接近实际的是等内容,欢迎下载使用。